Fórum témák
» Több friss téma |
Fórum » Proteus
Szia
Jobbklikk - >place -> generator ott dc lerakod rákatt és beállítod 12V-ra
Sziasztok.
Proteusban a pic-ken hogyan lehet megjeleníteni a vdd-vss-t?
Szia!
Picen jobbklikk Decompose, ekkor megjelenik az összes lába és amelyik kell arra katt balgombal ekkor előjön egy panel (edit pin) ott kipipálod a draw bodyt meg a nevét esetleg a lábszámot és láss csodát már ott is van.
Köszönöm a segítséget, végre sikerült.
Decompose módból, hogyan lehet "visszalépni"?
kijelölöd a módosított alkatrészt jobbklikk make device utána adsz neki nevet pl pic táplábbal utána mindenre next meg oké ha kész akkor amit módosítottál törlöd utána a place listában benne lesz az új már táplábas verzió is.
Értem! Köszönöm!
Tehát ezzel új alkatrészt hozok létre. Az így lekreált alkatrésznek is elhagyható a tápláb bekötése, vagy innen már annak helyességére is ügyel a program? A hozzászólás módosítva: Máj 12, 2015
Csak akkor figyeli ha átírod a láb nevét vss-ről vss2-re vagy másra.
Sziasztok.
Proteus 8-ta hogyan lehet visszaállítani alaphelyzetbe. Mert valamit elállítottam, és ha kijelölök valamilyen alkatrészt, jobbgom és nem engedi törölni, vagy forgatni stb amit ilyenkor a jobb gombbal lehetne csinálni.
A leg egyszerűbb és leg gyorsabb ha újratelepíted
Tudna abban segíteni valaki, hogy 8-as proteusnál, hogyan lehet kikapcsolni, hogy szimuláció után ne ugorjon át a Schematic Capture panelról a Simulation Errors panelra?
Sokszor idegesítő, mert folyton vissza kell kattintanom a tervező nézetbe, holott nem is érdekelt a hibalista.
Sziasztok.
Meg tudná mondani valaki, hogy a Proteus 8-ban van-e "unrouter", és hol találhato? Köszönöm.
Sziasztok!
Három egymástól távol levő gépen szoktam használni a Proteus 7.2-őt. Ha kell gyorsan megrajzolok egy-egy alkatrészt, hozzá való footprint-et. Néha jó lenne szinkronizálni az alkatrészkönyvtárakat. Hogy lehetne ezt legegyszerűbben megoldani?
Sziasztok. Meg tudá valaki mondani,hogy a szignál generátornál miért nem müködik a szimulácio ( Most telepitaték a windows 8.1 rendszert ezért a proteust is ujra kellet telepiteni ) A prteus 8.0 verzio van telepitve.
Az elözö kérdés kapcsán a proteus a következöket irja :VSM model SIGGEN.DLL not found SIGNAL GENERATOR.GLE=0x000036B1 Lehet evvel a problémával valamit kezdeni ? Köszönöm előre is a válaszokat.
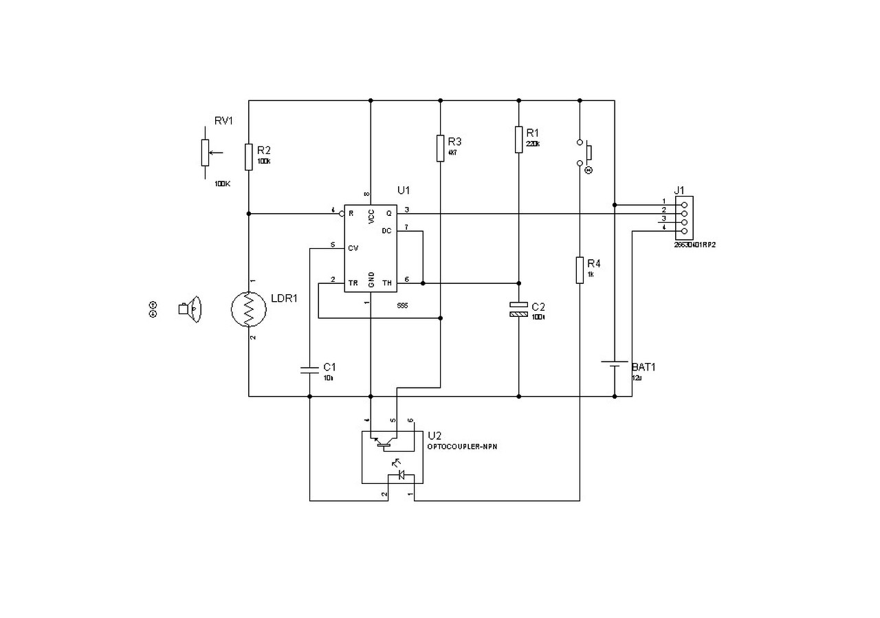
Sziasztok,
Proteusban szeretném az R2 helyére a mellette levő RV1 potit betenni úgy hogy szimulációnál tudjam állítgatni mint az LDR-t. Mi a helyes módja? A hozzászólás módosítva: Jún 4, 2015
És tényleg. Már ki is cseréltem, megy rendesen.
Kössz!
Szia !
PIC eeprom értékét hogyan lehet módosítani programban ? Megjegyzett a szimuláció egy eeprom értéket amit le kellene nulláznom, viszont nem akarom ezért mindig újra fordítgatni a hex-t amiben törölném az értéket. Hiba zárom be a programot és indítom újra az eeprom érték marad. Köszi !
Szia.
Ha jól értelmezem a kérdésed akkor valahogy így kellene (pl PIC18F4550 esetén): Készítesz egy bináris állományt (.bin), pl Hex Editor Neo-ban, ott megadod az értékeket és beállítod a maximális adattartományt, majd elmented pl abba a mappába ahol a projekt/design fájl van. Proteus-ban jobb klikk a PIC-re majd Edit properties és ott az Advanced Properties-nél válaszd ki az Initial content of EEPROM-ot és add meg az előbb elmentett bináris állomány útvonalát. Elvileg kellene működnie igaz nem próbáltam, csak annó külső I2C eeprommal de azzal működött
Szia !
Előre nem akarok beállítani értékeket, azt szeretném csak, elérni, hogy ne jegyezze meg a szimuláció az értékeket. Tehát ha pl: ma reggel 9 órakor futtatok egy szimulációt amiben a PIC eeprom értéke egy címen 0-ról 4-re változik, az ne maradjon meg ha megállítom a szimulációt, bezárom a programot...újraindítom a pc-t...
Debug menü, reset persistent model data.
Sziasztok!
Nincs véletlen valakinek egy megosztásra szánt PIC18F97J60-as modellje? Vagy legalább egy 18F67J60... Egy ilyen készüléket tervezek megvalósítani, de jó lenne ha le tudnám szimulálni proteusban legalább részegységenként mielőtt balga módon legyárttatnám hozzá a méregdrága nyákokat miről később kiderül hogy alapjaiban hibás volt az elképzelés, vagy figyelmetlen voltam az adatlap böngészése közben. Szeretem a proteust, sok pénzt megspórólt már azzal hogy kihozta a hibákat Terv szerint lesz minden, analóg bemenetek, I2C, SPI, Soros adat feldolgozás, so sok kimenet, LCD kijelző és ha már mindez megy egy TCP/IP stack egy webszerverrel. Vagyis egy elég komplex dolog sok sok hibalehetőséggel A hozzászólás módosítva: Aug 9, 2015
Sziasztok
Proteusban keresnék olyan kapcsolót, amivel oda-vissza lehet kapcsolni? Egy kondenzátor töltés, visszatöltését szeretném szimulálni.
A switch / button szóra keresve az alkatrészek között elég sok fajta található.
Köszönöm, én eddig csak a sima kapcsolók között keresgéltem, de így az általad ajánlott formáció alapján sikerült.
Sziasztok!
Most kezdtem el a programozást tanulni, AVR-t szeretnék programozni. A Proteusban alapból Assembly-ben lehet programot írni, sikerült már egy C-nyelvű programot hozzárendelni, de igazából én Basic-ben szeretnék programozni. Szerintetek ez lehetséges valahogy?
A Proteus igazándiból az átfordított HEX fájlt futtatja. Ha beállítod neki a fordítódat, akkor bármi alatt írhatod a programot, hiszen a végeredmény úgy is HEX lesz, amit be tudsz majd égetned a AVR-be.
akkor a BASCOM AVR kell neked
"If you are using the BASCOM AVR tool, select Options-Compiler-Output in the Bascom-AVR menu, then set the "Binary file", "Debug file", "Report file" and "AVR Studio Object file" checkboxes. After compilation, use the corresponding .OBJ file as the program property in Proteus." |
Bejelentkezés
Hirdetés |












