Fórum témák
» Több friss téma |
Fórum » PTC fűtés
A kocsimban található PTC fűtés 3x300W-os. 10 fok alatt bekapcsol. Az vele a baj, hogy a hirtelen nagy terhelés hatására az akku feszültsége egy bizonyos szint alá esik, ezért kikapcsol a fűtés. Majd újra be, és igy tovább. Pár ki-be kapcsolás után beáll, és akkor minden rendben. Csakhogy eközben a feszültség ingadozás a tompított fényszórón is látszik, olyan mintha villogtatnák a reflektorral. Nem lehetne valamit bekötni a fűtés elé, hogy finomabban induljon, és a generátornak legyen ideje rákapcsolni?
Szia!
Ha "valamit" elékötsz, annak pár sec-ig legalább 3-400 wattot el kellene bírni, sacc 5-6 volton. Tudnád esetleg fél-automatizálni, HA le tudod választani egységenként és az első 300 wattot hagyod úgy, ahogy most van. Utána jöhetne egy egyszerű késleltetett áramkör és egy olyan relé, ami elvisz legalább 30-40 ampert. Ha ez is bekapcsol, erről pedig mehetne a 3. egység ugyanígy késleltetve, hasonló relével.. Léptetős rendszert nem javasolok és komoly p-feteket se hozzá, mert el lenne bonyolítva.
Szia! Nem írtad, hogy milyen kocsiban van ez a fűtés de az akkut érdemes lenne cserélni és a helyére a lehető legnagyobb kapacitásút betenni ami befér az akkutartóba. A 80A-os biztosíték magáért beszél, hogy mekkora áramokra van szükség a kényelemhez. Az a probléma, hogy csak sima gyújtáson is fogyaszt nem kell hozzá a járó motor.
Késleltetett áramkör? Jól hangzik.. Azt hogy tudnám megcsinálni?
Az akksi jó. 2 éves kocsi, akksit már cseréltek. A szerviz várja a megoldást a gyártótól, de addig jó lenne megoldanom valahogy. Átkozott intelligens töltés...
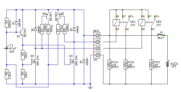
Egyszerű RC tag, pár secre méretezve, pl. 100 kohm-100 uF, arra pedig egy 3 tranyós schmitt trigger ( 2 schmitt+1 a relének ). Ezt rákötöd az első direktre.
A 3. fűtést pedig ugyanezzel a 2.-ra. A lekapcsolás nem téma, mert azt úgyis az eredeti automatika végzi egyszerre. De ha nem akarsz sokat kísérletezni, akkor kézivel is megoldhatod: amikor jelezne az 1. egység automatában, 1+1 kis nyomógombbal rányomnád relékkel öntartóba a 2. és a 3. egységet. Természetesen ezek már az 1. egységről kapnának tápot. Nem nagy ügy induláskor. A hozzászólás módosítva: Okt 23, 2020
Hello! Például így..
|
Bejelentkezés
Hirdetés |








