Fórum témák
» Több friss téma |
Szia! Az egyszeres tápfeszültség felénél létrehozott mesterséges földpont ennél az erősítőnél is alkalmazható. Széles elterjedésére nem számítok, mert az építések zöme tartalmaz olyan kiegészítő áramkört (leggyakoribb a koppanásgátló-DC védelem), mely a főtápot aszimmetrikusan terheli. Ez kizáró körülmény.
Mekkora tápfeszültséggel szeretnéd megépíteni? A rajzon ennek megfelelő alkatrészértékekre tennék javaslatot.
Alkotó rajzolata alapján szeretném a 200W os ( 4 db MJ 15003 ) tranyókkal megépíteni a Quadot. A tápfesz + - 50v lenne. Igazán nem tervezek hozzá védelmet ha jó a cucc hangfalak, vezetékek csatlakozók, nem 100w tal hajtom a 80W os ládákat igazából nem lehet probléma.( Más az ipari használat! és a hülyeség ellen nincs orvosság ) De külön táprésszel építhetek hozzá bármilyen védelmet ventit. Azért szeretném ezt a tápot mert állítólag csendesebb? Segítségedet előre is megköszönöm ! Szia elektrik.
A pozitív táp 6mA plusz terhelésének kiegyenlítésére keresek valami frappáns megoldást. Tulajdonképpen más nem is kéne, a Zenerek előtétellenállásai kellően behúzzák középre a testet.
Eszembe jutott egy gondolat, amit nem birok magamba tartani, de ide kapcsolódik.
Idézet: „ha jó a cucc hangfalak, vezetékek csatlakozók, nem 100w tal hajtom a 80W os ládákat igazából nem lehet probléma.” Régesrégen egy cimborámnak volt egy pár épitett hangdoboza. Volt benne 2-2 tesla papirhangszóró. 2x5w-os hangszórók. Na ezt hajtotta egy AET-250-es beag erősitővel, ami ugye 2x50w. És zavarta neki rendesen, biztos, hogy nem 5w-ot kaptak a hangszórók. Más esetben én a quaddal házibuli alkalmával ellőttem egy 250w-os hangsugárzót. Ennek a magyarázata abban rejlik, hogy nem is az a lényeg sokszor, hogy hány wattos ez vagy az, hanem az, hogy a kimenő jelszint mennyi DC komponenst tartalmaz. Hajthatsz te 80w-os hangsugárzót 100w-al, ha a jel nem torz, nem négyszögesedik, és az ellenkezője is igaz, lehet csak 100w-os az erősitő és 200 a hangszóró, el lehet vele lőni, ha torzitásba vezérled. Itt megjegyzem, a torzitás nem az amit már hallasz. Még a torzitás meghallása előtt elkezd torzulni a jel, itt már veszélyben van a hangszóró. Erre való a clip led. Egy erősitőnél kb fél-háromnegyed hangerőn már be-be villan, ott már elérte a maximumot. Onnantől feljebb tekerve erősen torzul a jel......láttam már világitó clip leddel bulit. A hozzászólás módosítva: Feb 3, 2015
Ezzel kapcsolatban annyi ,sajna a clip villogas altalanos jelenseg egy bulin ,nekem nagy hangteknikam van es limiter is van de a vegfokok potmetereit is leszigetelo szalagozom de amilyen kreativ a magyar megoldja a keveron felhuzza a gaint mert hat akkor biztos jo ha piros minden
)) A hozzászólás módosítva: Feb 3, 2015
Ezzel én is így voltam két-három hangszóró javíttatásig, pedig kompresszor+limiter volt a végfok előtt, amit rendszeresen kikapcsoltak. Akkor jött a felismerés: fotoellenállás+led...egysterű, de nagyszerű! Innentől akár 10V-ot!!! is kaphatott a végfok a bemenetére, akkor sem jött ki belőle több, mint amit előzetesen beállítottam. Először izzóval próbáltam, hogy ne "ugasson" annyira, de maradtam a lednél. Gyorsabb és megbízhatóbb. Utána egyszer sem kellett hangszórót javíttatnom!
A hozzászólás módosítva: Feb 3, 2015
bekeipeter-nek is.
Csak ámulok ezen a megközelítésen. Előfordulok néha hangosítások közelében, és nagy meggyőződéssel mondom, kizárt az ilyen típusú "védelem". A túlvezérlés ellen kizárólag józansággal lehet védekezni. Ezt pedig csak úgy lehet garantálni, ha olyan ember "vezényel", aki kellően felkészült és megbízható. Nem gondolhatjátok komolyan, hogy egy beállított rendszer esetén odamegy valaki és elkezd a keverőn -vagy bármin- gombokat nyomkodni vagy tekergetni. Akinek nincs a nyakában megfelelő színű kártya, azt a biztonsági emberek már félúton eltávolítják.
Előre is köszönöm a segítségedet és a fáradságot Reloop. elektrik
Sziasztok! Az volna a kérdésem hozzátok hogy ez a kapcsolás volna e a rádiótechnikában régebben megjelent verzió, és ez a beültetési rajz működőképes e. Érdekelne még hogy a 3induktívitás milyen átmérőjű és milyen menetszámú. Vagy teljesen egyezik az alkatrész lista az urbán elektronikában kapható kittel ?quad405/100w os tipusra gondolok.
A hozzászólás módosítva: Feb 8, 2015
Szia! Nem rendeltem még meg - de Quadot építettem párat régebben. Mindegyiket úgy kezdtem, hogy egy nagyfrekis szűrést kapott, mivel egy jó Quad 150kHz-ig is képes elvinni! Azaz, ha nagyfrekisen gerjed a visszacsatolás felől - az tud rendesen fűteni. Úgy rémlik, hogy 0dB-es bemenet a standard. Azaz - mint korrigáltak éppen az emlékeimben a minap: 300 Ohmon 0,775V. Szívesen megnézném, de idővel ebben a hónapban elég csehül fogok állni. Pedig érdekelne maga a panel is, mert szerettem volna rendelni. Tehát a kimenetre egy 10 Ohm-100nF soros RC tagot rittyents rá és nézd meg úgy is.
A hozzászólás módosítva: Feb 8, 2015
Sziasztok! Kicsit elöregedett és egy sajnos nem túl hozzáértő
által javítgatott két panelemet szeretném újraépíteni. Nagy becsben tartottam, mert a hangja nagyon tetszett. Bár mérnök vagyok... hát sajnos nem az elektronikában járatos... azért megpróbálom ![]() Sokat olvasgattam itt a hozzászólásokat, ezek és a meglevő szétberhelt paneljeim alapján sok mindenben dűlőre jutottam. Sajnos azonban, nem sikerült kihámozni jól, melyek azok a kondik, amik a hangminőséget befolyásolják. Szóval a kapcsolásom adott, nyák adott, viszont alkatrészekben szeretném a lehető "legjobbat" beszerezni (értelmes határok között, és figyelembe véve a panel lábtávolságait, bár azokat még újratervezhetem...). Mellékelem a nyák tervet. Tud valaki segíteni, mely kondikra figyeljek oda? Előre is köszönöm!
Sziasztok! Van itthon - örököltem - 2db eredeti angol Quad panelt. Ez 2 tekercses változat még. Sajnos nem igazán emlékszem mi is volt a rákfenéje, de régebben diszkóztunk is vele és nem volt rossz hangja, pedig abban az időben még be sem tudtuk mérni rendesen. Szerintetek megéri összerakni? Tekerccsel vagyok meglőve, mert meg tudnám tekerni - csak alapanyagom nincs itthon egy cm sem. L alakú bordát találtam az OBI-ban és a CONRAD-nál is.
Szia! Rajzod van hozzá? Annyit lenyomoztam, R29, R30 ebben a méretben el fog hamvadni. A tele-föld nem igazán szerencsés.
Szia! Én is éppen felújítok, már beszereztem 1mm tekercselő réz drótot. Ilyen, amit vettem...
Csak 35méteres kiszerelés volt, nekem 5m elég. Ha gondolod, szívesen letekerek neked is 5-öt. Üdv
Te tudhatod egyedül hogy megéri-e. Én már mást használok ha szép hangzás kell, és szintén mást ha nagy hangerő, de ez az én véleményem.
Szia! Nagyon kösz, hogy foglalkozol a problémámmal. Fontos tudni, hogy a cucc most működik. Szóval zárlatos volt a nyák valahol, a szaki szerint, ezért szörnyű beavatkozásoknak tette ki - levágta, átkötögette, ilyesmi...
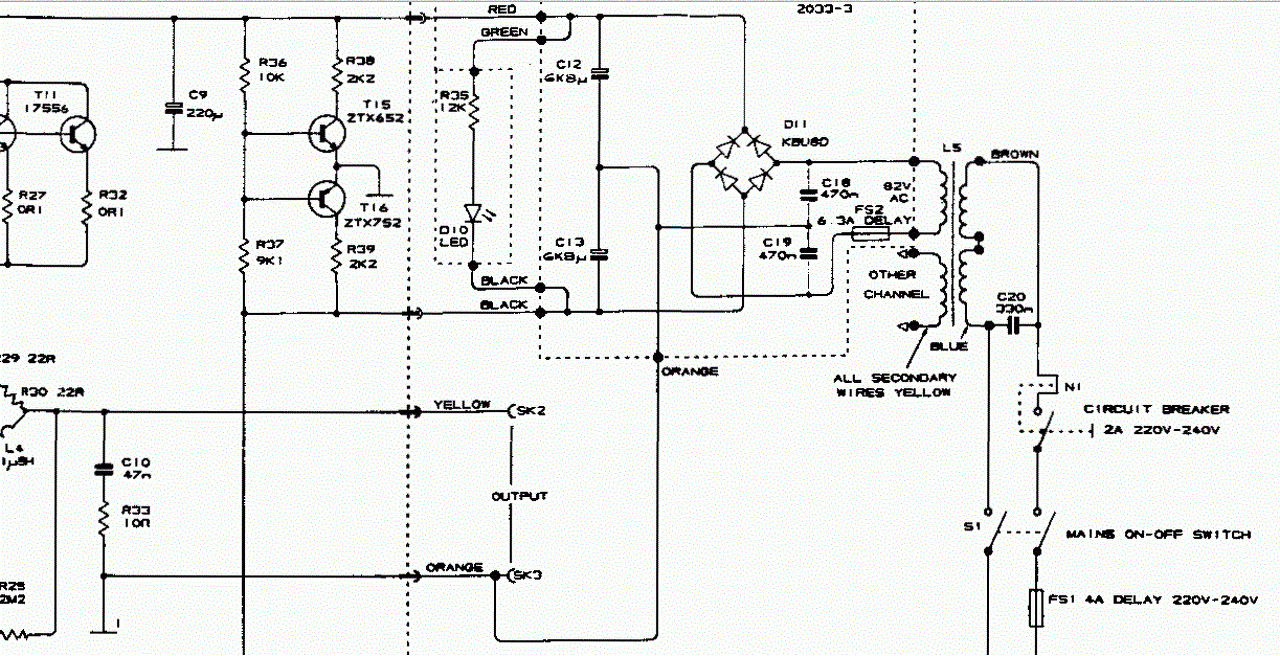
![]() Megpróbáltam felfejteni a nyák alapján a kapcsolást, mellékelem. Ezt találtam a neten, majd kicsit kijavítottam, most pont olyan, mint az én működő, de szétberhelt nyákomon a kapcsolás. Az alkatrészadatokat is átvettem. A hangra érzékeny kondikra lennék kíváncsi, milyen fajtákat, illetve típusokat érdemes használni bizonyos helyeken? Tranzisztorok lesznek: T1-212B; T2-BC303; T3-T6 -212B, T7,8-MJE15031G, T9,10-MJL21194 A 29 és 30 as ellenállások, egyelőre nem füstöltek el, mellékelem, milyen is valójában... Kösz, tudom jóóóó amatőr vagyok...ez van. Csak izgat a dolog, nagyon szeretném korrekt állapotban tudni. Szerettem a hangját...most nem olyan.
Ha rendbe lett hozva a NYÁK az nagyon jó, mert felületes ránézésre is gyanút keltett.
A teleföld miatt csak ideig-óráig tartanám meg, egészségesebb volna bármely lentebb ismertetett bevált panelbe átköltöztetni az alkatrészeket. A hangja pillanatnyilag a C1, 7, 9 durva értékhibája miatt lehet rossz. Tegyél bele ennek megfelelő, mondjuk Wima kondikat! Személyes tapasztalatom, hogy a nagyon jól, vagy nagyon rosszul sikerült példányok sosem a kondenzátorok márkáján múltak A hozzászólás módosítva: Feb 9, 2015
Nagyon köszönöm - elsőként a rajzot, mert bár én tekergettem anno, de ki emlékszik már ilyenekre 25 év távlatából.. Végül, ha megvan az induktivitás mértéke - valamelyik régebbi trafó vezetéke is megteszi - majd rámérek a teszterrel. Ha nem jutok 1-ről a 2-re, akkor igényt tartok én is 5m-re
- természetesen térítés ellenében. Gondolkodtam, hogy kicsit feldobom a tekercset stabilitási okokból. Régebben Shell lakkal és cérnával rögzítettem a tekercseket. Ma már azért vannak kifinomultabb eszközeim. Gondolkodtam egy cnc-vel megmunkált, vagy 3D nyomtatott műanyag tartószerkezeten. A panel kinézetén is sokat dobna. Ge Lee-nek: Ha szép hangzás kell - abból hallottam már a tökéletes világát. Nem volt vonzó. Amikor állsz vagy ülsz egy tökéletesre hangolt zeneszobában és hallgatsz egy LP-t vagy SACD-t egy 50 milliós hangrendszeren - minden hiba felerősödik és hallgathatatlanná, élvezhetetlenné válik. Inkább olyan hangrendszereket építek, ami tetszik és kész. Csináltam az elmúlt időszakban egy IC-s végfokot, rendbehoztam egy Unitra WS432-t, de ott porosodik évek óta a sokadik befejezetlen Quadom, amibe eleve a régi angol panelt szántam régebben is. Össze is volt építve, de kisebb tápfesszel, ideiglenes dobozzal. Most szeretném megadni a módját - persze ahogy az időm engedi. Aztán ki tudja - építek egy csövest is.
Hát az előbb kicsit szégyelltem megkérdezni ezt a teleföld témát, de sajnos nem tudom mi az.
A panel, amit rekonstruáltam az előszörre elküldött zöld rajzon, egy Hungaroton mérnök kezét dícséri (vagy nem ), de azt meg kell hagyni, hogy évekig nagyon jól szólt...legalábbis szerettem a hangját. Az alkatrészek értékei a legutóbbi buhera után nem biztos, hogy az ő általa eredetileg belerakottak maradtak. Ezt a föld-kapcsolást, pedig ő csinálta így. Szívesen megtudom, hogyan is van ez a teleföld, hogy kéne másképpen.A kondi témát értem... valóban minden kapcsoláson a Te általad megadott értékek vannak. Ezeket fogom használni. Köszönöm. Teleföld?
A teleföld a kihasználatlan terek "kiöntése" föld vezetővel a panelen - ez egyfajta árnyékolás, zavarvédelem.
Szólj, ha kell a vezeték, nem pénz kérdés, ne viccelj, nekem csak itt áll a maradék...
Ééééértem már, köszönöm. Reloop azt mondja, ez nem túl szerencsés. Vajon miért? (Bár meg kell mondjam, a panelemen, nincs így nagyon kitöltve földdel...)
Háát - erről megoszlanak a vélemények. Többféle telítés is van. Van olyan is, amikor nem is csatlakozik a földponthoz, csak "körbeölel" egy-egy szakaszt. Sokan a káros kapacitást, az antenna effektust hozzák fel ellene, vagy a földhurkot. Mindenben van egy kis igazság. Körültekintő tervezéssel jól is lehet csinálni. A quad az egyik jó példa éppen a földhurok tudatos kerülésére - legalábbis az én angol paneljeimen. Ott van önálló dobozföld és test pont is, amit egy kis értékű ellenállás hidal át. Persze kövezzen meg az aki nem ért egyet - ezek a saját meglátásaim. Van aki szerint egy jó külső árnyékolás többet ér. Láttam már panelekkel körbegyógyított Quad panelt is.
Az általad csatolt képen a sötétebb zöld színű mezők elvileg nincsenek lemaratva, tehát ott is réz fólia van. Ezt hívjuk kissé pongyolán teleföldnek, mert normál esetben az áramkör testpontjához kapcsolódnának.
De mi is a baj ezzel? A vezetősávok között kialakuló, be nem tervezett, parazita kapacitások megváltoztatják az áramkör működését. Hol jelentősebb, hol jelentéktelenebb módon, minden esetre fölösleges kockázatot jelentenek. Most látom a 20:34 bejegyzésed, egy gond letudva A hozzászólás módosítva: Feb 9, 2015
Hát igen...legalább ennyi...
most nézegetem a WIMA-kat hol tudom megrendelni. Jelentkezem, ha összejött valami. Kösz az eddigieket!
Nahát! Az én panelemen is kis ellenállás köti össze dobozföldet és test pontot... asszem...
remélem jól vettem le a meglevőről...
Nagyobb alkatrész-kereskedések szoktak Wima-t tartani, a magam részéről ide járok.
Helló!
Olyan gonddal küzdöttem régebben egy quadnál, hogy a laptop ha tápra volt dugva akkor enyhén búgott az erősítő. Most átépítés-átdobozolás áldozata lett (nem a laptop . A trafó közép csapolása, az összes panel GND-je és a kimenet negatív oldala a csillagpontba van bekötve, ami a táp paneljén kapott helyet. A hálózati GND-t pedig csak a dobozra csavaroztam és nem a csillagpontba. Szabad-e ezt így használni, vagy milyen alkatrészekkel kellene összekötni a 2-t? (Az előző dobozban a hálózati GND szimplán a csillagpontba volt bekötve, ekkor búgott. Gondolom földhurok volt.) |
Bejelentkezés
Hirdetés |






által javítgatott két panelemet szeretném újraépíteni. Nagy becsben tartottam, mert a hangja nagyon tetszett. Bár mérnök vagyok... hát sajnos nem az elektronikában járatos... azért megpróbálom 





remélem jól vettem le a meglevőről...





