Fórum témák
» Több friss téma |
Olcsóbban kapsz Conradnál gyárit. Nézd meg Maplint is.
Szia! ebay-e kapcsolatban: több, mint 3000Ft-ért már Mo.-on is lehet kapni ferritantennát, csak rádió néven kell kérni a boltban.
Bővebben: Link 180 Ft a ferrit anyag.
Üdvözletem!
Az az eszement ötletem támadt, hogy rádióvevőkhöz kapcsolódóan építhetnénk egy amatőr tv vevőt is. Egy egyszerű példányra gondoltam természetesen egy oszcilloszkópcsővel csak a móka kedvéért. Esetleg valaki próbált már ilyet, van róla megfelelő "szakirodalom"? Neten turkálva nem sok mindent találtam a témával kapcsolatban, pár videó, de semmi konkrét. Bővebben: Link Bővebben: Link
Már csak a hiányzó analóg műsorszórás hiányzik hozzá. Nekem is volt ilyen ötletem, szkópcső is van, de sosem valósult meg.
Úgy tudom vannak set-top boxok, melyek rendelkeznek a "hagyományos" koax kábeles kimenettel, mellyel talán megoldható lenne, hiszen analóg a kimenet. Tv-hez annyira sem konyítok mint a rádióhoz, javítsatok ki ha tévednék.
A hozzászólás módosítva: Szept 28, 2015
Üdv! A 70-es évek elején közölt a Rádiótechnika egy leírást egy ilyen egyszerű TV vevőről. A nagyobb probléma valóban az adás hiánya.
Szia!
Emlékeim szerint volt ennek a témának több híve a rádióamatőrök között. Valóban a 70-es, 80-as évekből vannak emlékképeim, talán SSTV néven voltak ilyen írások az RT-ben.
Üdvözlet !
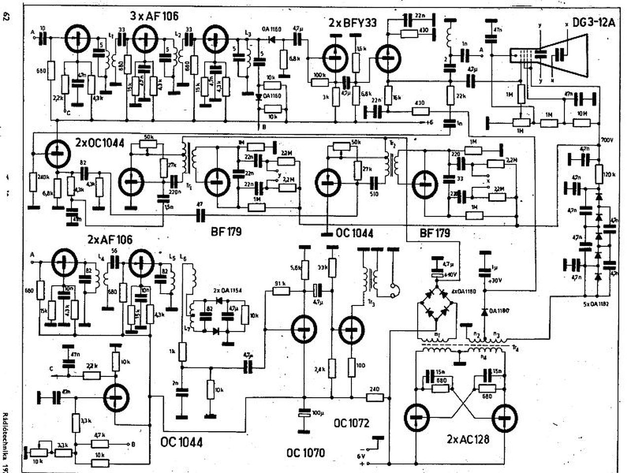
Itt a rajz róla, cikk az RT1973.02.61 o.
Videó bemenetes "tv"-t lehetne csinálni, azt meg rákötheted videóra, dvd-re, vagy STB-re.
Szia! Épp most másoltam ki én is. Ügyesebb voltál!
Szia !
Bocsánat nem akartalak megelőzni a publikálásban, vezeklés képen csatolom az eredeti cikket.
Én is gratulálok Tbalint3-nak. A panel valóban jól néz ki. Én mostanában már nem bajlódom ilyennel. Próbapanelt, vagy légszerelést használok. Persze régebben készítettem nekik panelt, de ha csak ki akarok próbálni valamit, úgy gondoltam, akkor minek? Aztán, ha jól működik, és régi szokásommal ellentétben megtartom, akkor kiöntöm az egészet melegítős ragasztóval. Egy kis pozitív visszacsatolás biztosan ezen a rádiódon is segítene. Azt én úgy oldottam meg régen, hogy néhány pF trimmerrrel juttattam a jelet a ferrit antenna meleg pontjára az első fokozat kimenetéről. Akkor még volt AM-en Petőfi, előtte csak Kossuth szólt rajta, de a visszacsatolás hatására a sáv teteje is megelevenedett. Óvatosan adagolva nem veszik az össze az AGC- vel.
Szia. Agyaltam én is annak idején kis tévén. A Rádiótechnikás leíráson kívül létezik még a Rádióamatőr kiskönyvtáras Kis TV készülékek építése, működtetése című füzet. Ha jól emlékszem azok még elektroncsövesek, de ha nem, javítsatok ki. Az oszcilloszkópcsó beszerzésénél a dolog megrekedt nálam. Az LCD-k térhódítása óta meg ma már csak iskolai személtető eszköznek jó az ilyen. Aztán ha valami kis méretű TV-hez jutok hozzá, azt megjavítani érdemesebb, mint építgetni. Az analóg TV adás megszűnésével tényleg már csak video bemenettel érdemes megépíteni monitornak DVD lejátszóhoz, vagy térfigyelő kamerához.
Hát igen, csak érdekességképpem linkeltem be, hogy már ilyet is lehet venni.
De az ára az nem az itteni pénztárcákhoz van állítva sajnos.
Köszönöm, de még a bedobozolás hátravan.
Ezen kívül ezt a vevőt néztem ki megépíteni, de erre majd csak később lesz időm: Bővebben: Link Igaz ez nem középhullámú, de elég komolnyak néz ki és csak tranzisztoros szuperheterodint még sosem építettem .
Akinek van kedve hozzá.
Ezt is lehet a jó öreg 555-ből építeni , mint széles sávú lineáris erősítőt felhasználva: 555ből 80m szinkrodin rádióvevő Nagyfrekvenciás erősítő ---> akár így már oszcillátor is lehet belőle . Ha már RF-et erősíti , akkor a hangfrekvenciás tartományban is működnie kell.
A uA723 -ban is van egy príma erősítő, azzal is lehet hasonló varázslásokat elkövetni.
Én láttam valahol erről egy magyar nyelvű cikket, de nem tudom, hogy hol. Egy versennyel volt kapcsolatban, az egyik csapat épített ilyet.
A gugli második találata.
Nem kerültek be a döntőbe...
Ma elkészült a kéthangoltkörösöm dobozzal, lakkal, díszekkel, mindennel. Ezt szeretném most megmutatni. Szinte minden egyes alkatrész, doboz összetevő bontott anyagokból van. Rengeteget dolgoztam vele, most tesztüzem van, nagyon szépen muzsikál köszönhetően a pacsirta kimenőnek, és hangszóróknak. A skálát majd még szeretném jobbá tenni, de a neten nem nagyon találtam nekem tetszőt, majd alakul.
Hátha valaki kedvet kap.
Szép munka,gratulálok! Én is építettem 1-2 darabot 40 évvel ezelőtt,de aztán többet soha. Az utolsó nem is készült el teljesen,de máig megvan,pedig egykor albérletről-albérletre költöztem vele. Minden darabját a győri MÉH-telepről kukáztam össze.Akkoriban nagy kincs volt egy membrán nélküli hangszóró vagy egy zárlatos forgó,amilyen alkatrészekből én is építkeztem.
Köszönöm! Azért odafigyeltem, hogy régi, de kiváló minőségű/állapotú alkatrészek kerüljenek beépítésre. Említésre méltó az 1964-es szűrőkondnezátor, amely 55/54 µF kapacitású több mint ötven év múltán is, vagy a hasonló korú forgókondenzátor, a hangerő potmétert ne is említsem, ami bármiféle törődést mellőzve zaj nélkül szabályozza a mai napig a hangerőt. Hangszórók membránjai is hibátlanok ennyi év után, és nem is lettek recsegősek sem. Lenyűgöző, az a minőség, ami régebben jellemezte a termékeket, mely minőség manapság csak a legdrágább dolgokat (vagy azokat se) jellemzi. Azzal a fő elhatározással építem rádióimat, hogy 30-40 év után egy műkedvelő hasonló csodával tekintsen majd az általam épített készülékre, mint én teszem manapság.
Üdv mindenkinek!
Egy FM rádió építésével kapcsolatban lenne kérdésem. Aránydetektort lehet középleágazás nélküli KF trafóval építeni? (mellékelve egy kép) Mik a hátrányai a középleágazásos trafós megoldással szemben? Miért nem terjedt el? Szerintem sokkal könnyebb megépíteni mint középleágazásos trafót tekercselni. Köszi a válaszokat.
Mivel nem a rezgőköri tekercs megcsapolásáról veszed le a demodulált HF jelet, hanem a viszonylag kis értékű hangoló kapacitás van megfelezve e célra, gondolom a hátránya az, hogy a kimenete a leágazásos változathoz képest sokkal nagyobb impedanciával terhelhető, különben leromlik az alacsonyfrekvenciás átvitel? Esetleg a vezetékelésből adódó szórt kapacitások könnyebben elhangolják? A gyáraknak lehet, hogy olcsóbb a leágazás, mint a +1 kondenzátor. Ha kész trafóval dolgozol, akkor neked is egyszerűbb.
Látom, árulod pedig igazán a készítőjének érték az ilyesmi, legalábbis én így érzem.
Szerintem jól érzed! Alkatrészköltséget még megadnák érte, hiszen bontani való rádiókat 1000 Forintokért lehet venni, ez pedig javarészt abból van. Viszont az a rengeteg munkaóra... A barátnőm is azt mondta, hogy ezt nem adhatod el!
![]() Őszinte leszek. Kíváncsi vagyok mennyit érhet ez a készülék mások szemében. Legreálisabban úgy látom meg a pénzbeli értékét, ha megtudom mennyit fizetnének érte. Viszont azért van a minimálár, ha valakinek annyit megér, hát vigye, de ez szinte esélytelen. A VCS audionomat is feltettem annak idején a vatyira. Mások szerint a 10 000 Ft-ot ért. Most erre is kíváncsi lennék.
Bővebben: LinkMűködik
|
Bejelentkezés
Hirdetés |


















