Fórum témák
» Több friss téma |
Örülök, hogy ilyen alaposan körbejártad a pilotszűrő témakörét, akkor mégsem volt rossz az előérzetem, hogy a rajz nem korrekt. Azért annyira nem voltak rosszak azok a tunerek, amennyire én emlékszem, nem kellene mélyhiányosnak lennie. A tunermodulban megnézted a hangfrekis kimenetet (illetve MPX), hogy nincs-e a jel útjában kapacitáshiányos kondenzátor (vagy a 758 előtt)? A 758-at még mindig meg lehet próbálni kihagyni a játékból, és egy deemphasis-t az MPX-re rákötve továbbküldeni a jelet (persze mono lesz), ezzel talán kiderül az is, hogy a 758-as környékén romlik-e el a hang. És való igaz, hogy ma már sokkal jobb minőségű sztereo dekódereket is lehet kapni, mint a 758-as volt, tehát azt a modult kicserélni nem egy nagy durranás.
Sajnos az elhangolódásos dologra én úgy emlékszem, hogy nem láttam olyan vidi rádiót vagy rádióerősítőt, amelyikben ilyen tuner volt és, amelyiknél ne lett volna meg kisebb-nagyobb mértékben. A minap előkotortam a régi cuccaimat, van ott 3 vagy 4 csupasz (fém doboz nélküli) tunermodul, amit még anno a Gelka szervizből vettünk alkatrésznek, majd voltak ezek között, amiket sikerült feléleszteni. Szeretnék foglalkozni velük, de mivel nincs semmilyen rádiófrekis műszerem, előbb azokat kell megépíteni, hogy valamire jussak a tunerekkel. (Épp csiszolgatok egy PIC-es frekimérőt, ami elég sokat fog tudni, az 1GHz-es előosztót a hétvégén pászítottam hozzá, 6-700MHz-eket is mértem vele, aztán összeraktam egy varikapos oszcillátort, ami 80-150MHz között hangolható. Indulásnak már ez is több a semminél, de most jönnek a KF cuccok, 10.7MHz-es kvarcoszci és ugyanebben a tartományban működő változtatható oszci is kell, nomeg valami RF jelindikátor. Csak lenne időm ezekre ...) Feltett szándékom, hogy kihajítom az egyik tuneről az egész OIRT/CCIR átkapcsoló balhét, mert az valami olyan kegyetlenül el van bonyolítva, hogy jól szerintem nem is működhet, manapság meg értelme sincs az OIRT sávnak. Az AFC-t is lehet, hogy máshogy oldanám meg, mint az eredetiben volt, lehet, hogy inkább betennék egy plusz varikapot és nem a potival beállított hangolófeszt matatnám. Talán így megszűnne az elmászkálás. Ha jutok valami eredményre, majd beszámolok róla.
Nem azért, de én már elég mélyrehatóan leírtam, mi a hangolódás és a mélyhiány oka (előző oldal).
Egyértelmű volt, hogy a mélyhiányt nem a deemphasis tagok pontatlansága okozza.
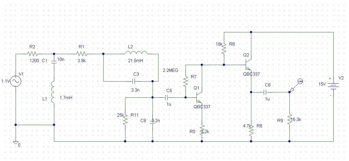
Szilva szimulációjára kezdtem el a pilotszűrő és a deemfázis körül vizsgálódni. Ha tényleg azok a tekercs értékek lennének, akkor nagyon szörnyűnek kellene lennie a hangképnek. Tényleg igazad van.. de a méricskélésem annyira jó volt, hogy rájöjjünk: vannak hiányosságai a kapcsolási rajznak. Emlékszem, amikor az EA6383-as végfokait újraépítettem, annak a rajzában is voltak tévedések, egészen pontosan egy.
Ezekkel a Vidi erősítőkkel és rádióerősítőkkel alapból az volt a baj, hogy van egy nagyon durván hangképbe nyúló, kikapcsolhatatlan loudness a hangerőpotméter körében, amivel hozzászoktatták a jónépet arra a sz.. hangzásra, ahogy ezek szólnak.
Az EA6383S-ben, ami nekem van, abban már kikapcsolható a fiziológiai szabályzó.
Hello. Van egy régi rádiótunerem. Olyan probléma állt elő vele, hogy az fm-en a megfelelő adás befogása után kikapcsol a némítás ami csak a sztereo jelet engedi át, de nem áll át a sztereo sugárzásra. Ha tud valaki nekem segíteni azt megköszönöm. Üdv
Gondolom szintén RT6303, vagy valamelyik elődje. Legelőször nekem is volt ilyen gondom. A sztereó dekóder közelében van egy poti, nem tudom most fejből, pontosan melyik, de majd megnézem, azon tekerj kicsit jobbra. Ha teljesen letekered balra, mind a térerőjelző, mind a hangolásjelző, mind a sztereó kijelző elalszik. Vagy lehet az is a gond, hogy a dekóderen van eltekergetve (vagy épp kontaktos) a VCO hangoló potmétere. Amiatt is eltűnhet a sztereó.
Köszi szépen a segitséget, sikerült megoldani a problémát. Igaz nem Videoton tuner volt, de régi az tuti, még a burkolata, a hátulja is fából van. Üdv
Mutatsz róla egy képet?
Közben kaptam (nagy örömömre
) egy RM5642S rádiósmagnót. Kicsit beteg, de a rádió részét sikerült beüzemelnem. Kellemesebb, teltebb, sokkal hallgathatóbb hangja van mint az RT6303S-emnek. És bár ugye abban a magnóban fix loudness van, a tunernek ludnesszel sincs olyan kiegyensúlyozott hangja. Szóval mindenképp át kell néznem azokat a kondikat az alaplapon. Mert nem hiszem el, hogy alapból ez a tuner, amely külön nagyfrekis, külön KF, külön dekóder, és külön AM fokozattal rendelkezik, alulmaradjon egy egy chipes AM-FM rádióval (TDA1220 van a magnóban) szemben.
Szia!
Amit nem olvastam a fórumon( vagy nem vettem észre?) A mély hangok hiányát okozhatja az AFC körében lévő elkó kiszáradása is. Úgy emlékszem, ha ez a kondi hibás a visszajutó hangfrekvenciás jel modulálja az oszcillátort, mivel az elkó kapacitása csökken, ezért a mély hangokat nem szűri ki és ezek okoznak járulékos modulációt ami a mély hangok csökkenésében jelentkezik. Szerintem ez is lehet a hiba oka,ha a csatoló kondik jók. Minden estre a szokásos elkó ellenőrzés ráfér. Üdv!
Sziasztok!
A hozzáértőkhöz lenne egy kérdésem: Van egy Kenwood KT-980F tunerem, de a sztereo dekoder (LA3350) nem kapcsol be, csak mono üzemben működik. Rádiótechnikához nem igazán értek, inkább a digitális technikában és a hangtechnikában vagyok jártas, ezért inkább nem nyúltam bele eddig. Ha mérni kell, szkóp adott. Előre is köszönöm a válaszokat, üdv: Laci
Szia!
Feszültségek az IC-lábain jók? Monóban jó a hang? A térerő elég? Üdv!
Szia!
A 16-os lábra kötött potin tekerj, ez a VCO frekijét állítja. Ha a 9-es lábon tápfesz van, akkor csak monóban képes működni. Ezeket érdemes ellenőrizni. Bővebben: Link
Sziasztok!
Köszönöm a válaszokat. Tápfeszültséget megkapja (12V), térerősség elég, mono-ban jól szól. A VCO potin tekergettem, de így sem jó, a 9-es lábon 6V van. Laci
Vedd le a 9-es lábról a 6V-ot. Mit csinál akkor?
Most vettem észre, hogy a 8-as és 9-es láb be sincs kötve / eddig felülről méregettem, a panelt most szedtem ki /, viszont 6V mérhető rajta. Ezek után IC csere?
Laci
Szia!
A 9-es lábat tedd testre. A 8-as lábra a rajz szerinti ellenállást. Mit csinál?
Félrehangolt a tuner/vevő rf.egység,vagy pedig nincs mpx.jel a rossz LA dekóder ic.miatt.
Köszönöm a válaszokat.
A 9-es lábat a földre húzva is ugyanaz a helyzet. Azt hiszem, beszerzek egy dekóder IC-t. Ha úgy sem fog működni, akkor hallgatom mono-ban. A tuner hangolásába már nem vágnék bele. Laci
Ezek a típusok csereszabatosak az LA-val:BA1330, BA1320, AN7410
Köszönöm, szétnézek, van-e itthon, ha nincs, majd rendelek.
Laci
Közben visszatértem egy kicsit a szimulációhoz. Valamint a sztereo dekóder macerálásához. Kivettem a DC10-DC30 kondikat, a többi maradt ugyanúgy, illetve a deemfázis tag kondijait pótoltam meg oldalanként 10n+4,7n-val, így egész tűrhető.. már amelyik rádiónak jó az adásprocesszora.. vagyis amit az csinál
A CD-t meg sem közelíti egyik sem.. mondjuk a kocsiban is ez a helyzet.. szóval az adók a ludasak.. jó.. 15k az FM teteje.. de az az alatti részek sincsenek túl egyensúlyban. Esküszöm, úgy macerálják az adásokat, hogy gagyi rádiósmagnón egész tűrhető, de hifi cuccon meg előbújnak a hibái.No de a lényeg: 3 kép. Az átvitel.. hmm.. a szívókörök teszik a dolgukat, 15k-nál felső -3dB.. de a fázismenet.. ![]() Apropo: a rádióban lévő előfokot is leszimuláltam az utána következő ohmos terhelésekkel (ami az erősítőben van azt is hozzávettem), valamint a bemeneti 1200 ohm az a uA758 tipikus kimeneti ellenállása.
Egyébként kipróbáltam pilotszűrő nélkül is még ezek előtt.. sípol.. nem hallani, vagy csak szinte alig, tehát mégiscsak megvan az a 30-40dB körüli 19k és 38k elnyomása az IC-nek, lehet más hangszóróval nem is lenne gond.. de a DX-ekkel egyszerűen fáj 2 perc múlva a fejem.. szerintem még a 38-at is kinyomja magából..
legalábbis az átvitele alapján, amit a gyártója adott meg..
szia lehet hogy tudsz segiteni nekem.van 1 sony STR-DE475 5.1-es radios erositom es a radio allomasokat nem tudom fogni,csak a danobiuszt,vagy is ami most van helyette,mar a tv antennat is radugtam akkor sem jo.hatuljan 2 antemma csati van 1 kakszos fele s 1 drot becsiptetos
Csak nem hagyott nyugodni a tuner hangja.. még minddíg nem jöttek meg a mélyek.. Szétkaptam újra a tunerkockát.. és.. nőjjön köröm a pöcsére annak, aki előttem belepiszkált.. Tett egy átkötést két testpont között (vagy szakadt ott a panel, vagy biztos ami biztos, nem tudom.. de az egyik ponton volt egy hatalmas ónpaca, ami szabad szemmel gyanús volt, de nem tűnt átvezetésnek, viszont 1,7 ohmmal zárta rövidre a KF IC két lábát.. ezt orvosoltam, és mintha kicsit megjöttek volna a mélyek.. De még egyszer szét kell szednem.. a hangolófesz beálltó potik szerintem kontaktosak vagy nem tudom.. majd elviszem haverhoz, és adunk neki kontaktsprét
Lehet megadta magát a tunerkocka. Nem tudom, van e rajta középhullám, de ha az működik, akkor az FM tuner modullal van a bibi. Azon belül sokféle hiba lehet: nagyfrekis fokozat, KF- fokozat, satöbbi. Hogy pontosan mi lehet a baja, azt így látatlanban nem tudjuk szerintem megmondani. Még ha esetleg lenne kapcsolási rajz...
Tapasztaltabbaktól szeretnék olyat kérdezni, hogy lehetséges-e, hogy az idő múlásával csak úgy elhangolódik egy FM tunerben a diszkriminátortekercs?
Ugyanis az elmúlt két hétben 3 olyan tunert is kellett javítanom, amiknek kizárólag ennyi volt a bajuk. A három tuner egy Pioneer F-90, egy Orion ST1025 és egy Sony STR-VX30L voltak. A Pio és a Sony szintézeres, a Pio 50kHz-cel feljebb találta meg az adókat, a Sony meg automatikusan meg sem állt a kereséskor, az nagyon el volt csúszva. Az Orionnál a névleges freki alá kellett hangolni, de az AFT sem működött jól az elhangolódott diszkriminátor miatt. Műszeres beállítás után mindhárom tuner tökéletessé vált. (Ja, azt azért hozzá kell tenni, hogy ezek a készülékek mind a 80-as években készültek, tehát legszerényebb becslésem szerint is 20 évnél idősebb mindegyik. Ehhez képest még mindig kiválóan működnek...)
Lehet itt kicsit off, de: eszembe jutott, hogy mi lenne, ha összekombinálnám az RT6300-t mondjuk egy TSA5511-gyel?
(Vagy akár a ferkógyerek féle PLL-lel, de a TSA azért szimpatikusabb, mert ban belőle DIP tokozású). Ahogy a tuner modulban lévő TDA1062 adatlapját nézegettem, a 2. lába kifejezetten PLL-hez való (bufferelt) frekvenciakimenet. Igaz, a tuner kapcsolásában össze van kötve a 3-as lábbal, gondolom valamiféle stabilizációt szolgálva, de valószínűleg még így s elegendő jelet lehetne onnan a PLL IC-nek kicsatolni. És a TSA-t megkombinálva egy uC-vel, pár nyomógombbal, esetleg enkóderrel, valamint egy TDA7330-cal, illetve 16 szegmenses led kijelzőkkel, meg egy jó kis RDS-dekódoló programrészt illeszteni a uC-be.. és készen is lenne a kicsit korhű, szintézeres RDS tuner |
Bejelentkezés
Hirdetés |




) egy RM5642S rádiósmagnót. Kicsit beteg, de a rádió részét sikerült beüzemelnem. Kellemesebb, teltebb, sokkal hallgathatóbb hangja van mint az RT6303S-emnek. És bár ugye abban a magnóban fix loudness van, a tunernek ludnesszel sincs olyan kiegyensúlyozott hangja. Szóval mindenképp át kell néznem azokat a kondikat az alaplapon. Mert nem hiszem el, hogy alapból ez a tuner, amely külön nagyfrekis, külön KF, külön dekóder, és külön AM fokozattal rendelkezik, alulmaradjon egy egy chipes AM-FM rádióval (TDA1220 van a magnóban) szemben.
A CD-t meg sem közelíti egyik sem.. mondjuk a kocsiban is ez a helyzet.. szóval az adók a ludasak.. jó.. 15k az FM teteje.. de az az alatti részek sincsenek túl egyensúlyban. Esküszöm, úgy macerálják az adásokat, hogy gagyi rádiósmagnón egész tűrhető, de hifi cuccon meg előbújnak a hibái.



