Fórum témák
» Több friss téma |
Ellenállás akkora kell, amit számítasz hozzá. De mivel a tápfeszültség sokkal nagyobb, mint a Led nyitófeszültsége, ugyan azt az ellenállást használva is mintegy 17% az áramkülönbözet. Egyébként célszerűbb lenne kisebb feszültségről járatni, ha az nem kötött. üdv!
Akkor majd leveszem kisebb feszültségre, pl. 5 Volt.
Közbe összeraktam:
Hogy is jöttek ki neked azok az ellenállás értékek? Számoljunk csak utána.
![]() Ut : 5V ILED : 20mA ULED : R=2V, G-B=3.5V R = ( Ut - ULED ) / ILED RVörös = 3V / 0.02A = 150 ohm RZöld - Kék = 1.5V / 0.02A = 75 ohm Ezek az értékek jöttek ki a segédprogrammal:_Link_ is. ( Természetesen egy LED-del számoltatva. )
Ott még 12 Volttal csináltam és így
![]() Pl. Pirosnál: ULED : 2V Ut: 11,8V R = ( Ut - ULED ) / ILED R = 9,8V / 0.02A = 490 Ω
Így rendben van! OK.
Mindenkinek Sziasztok !
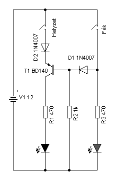
Elsőnek BUÉK mindenkinek! Remélem jó helyre írom a kérdésemet. Kezdő vagyok az elektronikában ezért előre is sorry ha hülyeséget kérdezek. Szeretnélek megkérdezni titeket .hogy ez az általam rajzolt kapcsolás így működő képes? Egy kis magyarázat a rajzhoz: Első szaggatott kocka : finder relé 40.52 ,a második egy RGB ledet akar ábrázolni. (ok. tudom a szakmabeliek most veszik be az első nyugtatót ) Nekem csak két színre van szükségem , a Pirosra és a Kékre. Alap helyzetben ha a világítást felkapcsolom akkor a Kék is világítana de ha megnyomom a féket akkor a Kéknek le kéne kapcsolni és a Pirosnak világítani. Fék elengedése után a Pirosnak kialudni és a Kéknek ismét világítani kellene. A másik kérdés , hogy az ellenállás jó ha az RGB led után van kötve? Vagy tegyek mind a két szín elé egy-egy különböző (színhez igazított ) értéket? Hűűű! Remélem érthetően sikerült leírnom. Előre is köszönöm a válaszokat.
Szia! Annyira nem vészes a rajzod és a leírásod!
A relét épp lehetne másként is rajzolni, de ezzel sincs gond. Jól van bekötve. Mivel csak egy LED világít egyszerre ezért egy ellenállás is elég. ( Mint ahogy gondoltad. ) Csak így nem tudod az egyes színek fényerejét beállítani. Ha ez nem gond, akkor ez a rajz szerintem jó!
Szia !
Köszönöm a válaszodat. igazából nem vagyok elektromos szakember ezért a rajz egy kicsit gyerekesre sikeredett és próbáltam csak a lényegre koncentrálni. Az RGB Led-ek száma 2 x 9 lesz majd A Led-ek fényerejét akkor be tudom állítani max-ra ha elé teszem a megfelelő ellenállást? Jól gondolom? Mivel szeretném majd ezt beépíteni a kocsiba ez akkor jó, és nem csinálok zárlatot ugye? Üdv.
Miért ne tudná külön állítani a LEDek fényerejét? A +12V különböző ellenállásokon menjen a LEDekre, és kész.
Elvileg párhuzamosíthatnád az egyes színekhez tartozó LED-eket, de én azt javaslom, hogy minden LED-nek külön tegyél áramkorlátozó ellenállást. Hiha esetén legfeljebb csak egy LED-et kell cserélned. Párhuzamos kapcsolásnál ha kiesik egy LED annak az árama a többi LED-re terhelődik és gyorsabban tönkre mennek... De majd eldöntöd hogy szeretnéd...
Szia!
köszönöm. Ez jó ötletnek tűnik. Akkor 2x9 led elé 36db ellenállás kellene. Ha a LED után kötöm akkor csak 18 db .Jól gondolom?
A LED diódák hasonlóan viselkednek a zéner diódákhoz egy bizonyos munkaponti áramhatárig.. Ezért is használták régen némelyik erősítőben a LED diódákat munkapont beállításra, ugyanúgy mint egy zéner diódát. A vörös, 3mm -es LED diódákon 1,9 V -ra állt be stabilan a feszültség.
Kell eléjük áramkorlátozó ellenállás, azokkal kell beállítani az átfolyó áramot. Párhuzamosan kötve, amelyiknek a gyújtó feszültsége kisebb, az fogja "elszipkázni" az áramot a többitől (valószínűleg). Ezért (is), ellenállás illik mindegyik elé, ha párhuzamosan vannak kötve. Ha sorban, akkor persze csak egy. A hozzászólás módosítva: Jan 14, 2014
Szia!
Én 5mm RGB Led-et szeretnék használni ( 2x9db ) és Nedudgi véleménye alapján gondoltam ,hogy ha elé kötöm az ellenállásokat akkor a színek intenzitását a max-ra tudom felhúzni. A rajzra a negatív oldalra tettem de csak az egyszerűség (és a hozzá nem értésem ) és az átláthatóság kedvéért.
Hello! Ha esetleg egy egyszerű tranyós megoldás is érdekel.. üdv!
Szia!
Nagyon köszönöm!! Elteszem ezt a rajzot mert elég egyszerű és számomra ( Amatőrnek) is után építhető. Nagyon köszi még egyszer!
Üdv
Hozzáértők segítségét szeretném kérni.... ![]() Egy olyan kapcsolásra lenne szükségem, amely 1db RGB LED-et vezérel csak, de az lehetőleg minél nagyobb fényerejű legyen. ![]() Automatikusan végig menne a színskálán és egy gombnyomással kimerevíthető lenne a szín. Ha megint megnyomod folytatja...(A színskála sebessége állítható, ha nem nagy szám.) Akkumulátorról szeretném működtetni. Minél kisebb kivitelben... Ha tudtok LED-et, és a kapcsoláshoz megfelelő aksit, azt is nagyon szépen megfogom köszönni.(Elég kb 1óra üzemidő) Nagyon szépen köszönöm.
Szia!
Erre a kérdésre nehéz válaszolni, mert nem tudjuk, milyen méretekben gondolkodsz, mekkora területet szeretnél bevilágítani. A minél nagyobb fényerő nem kiindulási szempont.
Szia!
Értem ![]() 3W pl. Találtam 3x3w power led-et. Bővebben: Link Ilyesmi már jó. A nyák mérete kb! 3cmX10cm kb. +-1-2cm... Persze nem tudom mennyire összetett kapcsolás kell hozzá.... köszi... Link javítva. Használd a link gombot! -moderátor- A hozzászólás módosítva: Okt 3, 2014
Ilyesmiből ki lehet alakítani azt, amit szeretnél. Mikrokontroller nélküli megoldásról nem tudok, legfeljebb egy LEDszalag vezérlőjét lehetne átalakítani, ami - gondolom - működhet elvileg egy lítium akkumulátorról is.
"RGB mood light" kulcsszavakra sok találatot kaphatsz az interneten egy kereséssel. Ezek a találatok általában infra vezérlős megoldással működnek. Egyszerűbb megoldás lehet egy sokbites számlálólánc értékével vezérelni a LEDedet, ami viszont egy alkatrésztemető lenne, bár elférhet egy ekkora NYÁKon. Kérdés még a felbontás is, ha színenként csak öt fokozatot engedsz meg, akkor is eltart egy ideig, mire végigfut a skálán : 65535*egy szín ideje elég soknak tűnik. A hozzászólás módosítva: Okt 3, 2014
UuU
Nagyon király... Ezt találtam: High Power LED mood Lamp Ez így ahogy van, nagyon jó(ha szerintetek is ) Ide be lehetne iktatni a szín megállító kapcsolót?? ![]() Ill. most pár perc alatt csak PIC16F628-04/P találtam a neten. Ez ua. mint a PIC16F628? Mármint ua. jó hozzá?
En meg ezt. A kollega egy kicsit RGB led fuggosegben szenved. Talalsz HW, SW leirast. Ja es kb amit kivantal.
Nem csináltam még az égetést. Olyan nehéz?
Ez kell hozzá és a program ügye? JDM PIC És akkor bele kéne írni a hex kódba ezt a kapcsoló funkciót? Vagy ennyire nem egyszerű....
Hello! Hogy legyen egy "nem szoftveres" megoldás is..
hmm.... Folytasd...
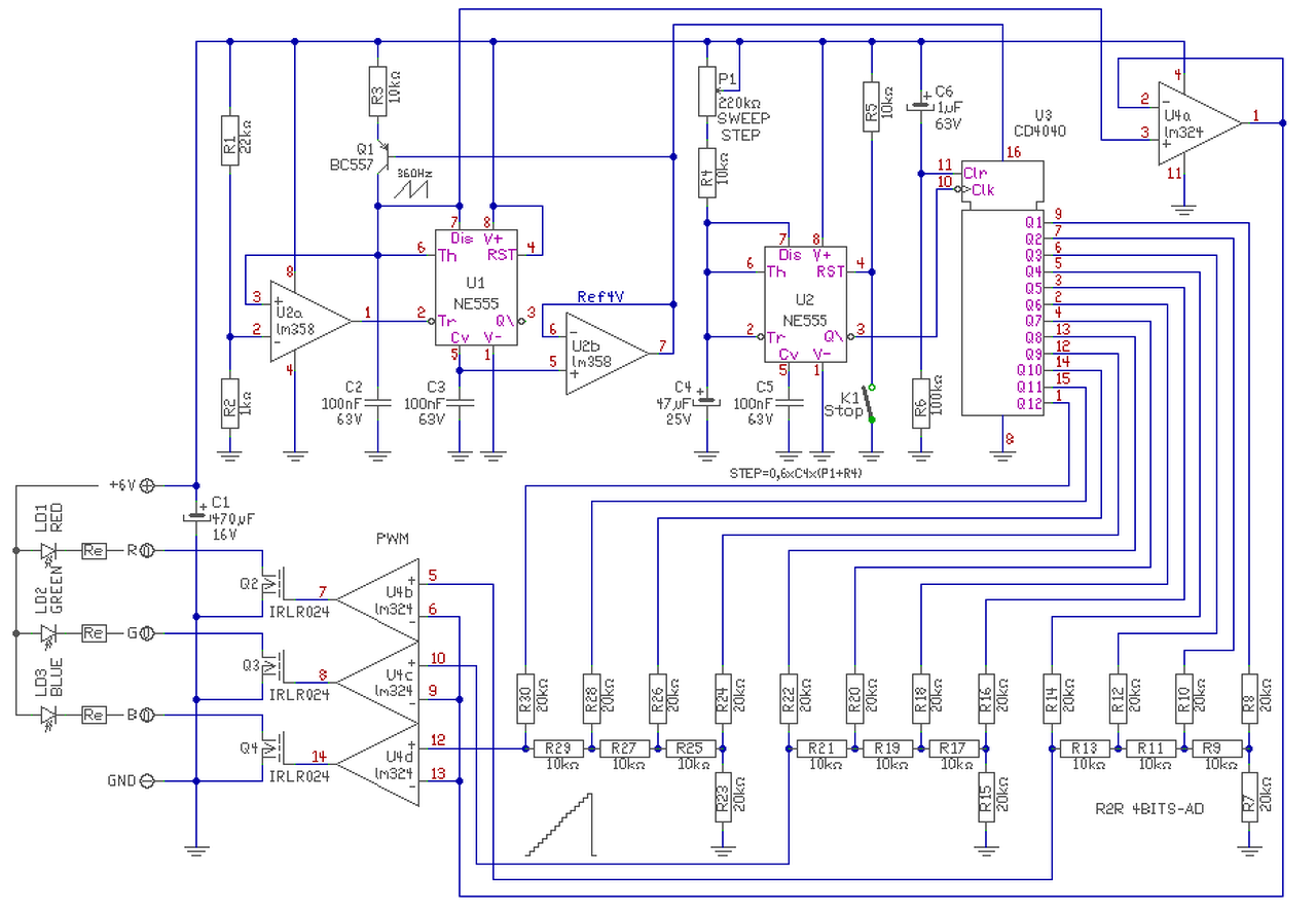
![]() Ez érdekes, itt a P1 potival pontosan mit is állítasz? K1 kapcsolóval? Hogy működik pontosan? Ide oda megy a színskálán, folytonosan, vagy lépésekben? Itt használhatom a 3w rgb led-et? 6V és vajon mennyi mA lehet? köszii
Haaaat.. ha lehet ezt a programozot ne. Estleg ha a PC-d egy igazi 386-os valodi soros vonallal, es DOS operacios rencerrel. Ma mar inkabb egy USB csatolofeluletu PicKit2 v. 3 pogramozot illik hasznalni. A Dealextrem, vagy Aliexpress kinai elektronikus szupermarket-ban mar 12-15 $ kozott megkaphato. Szoval a program modositashoz kell az eredeti ASM, C vagy mas nyelvu forraskod, a hozza tartozo compiler, es persze egy kis ismeret a programozas muveszetebol.
A kapcsolási rajzból elég jól látszik a működése. A színek vezérlését egy számláló végzi. A számláló kimenetén három 4 bites egyszerű digitál-analóg áralakító van. Így az analóg kimenti jelek szabályozzák a három dióda fényerejét. Minden Led 16 árnyalattal működik, így 2^12 a variációk száma. Az U2 a léptetési ütemjelet szolgáltatja. A P1-el lehet állítani a léptetési sebességet, és a kapcsolóval meg lehet az ütemadót állítani. ekkor a számláló áll, és marad az a szín ami éppen ki lett keverve. Ha kikapcsolod, akkor folytatja. Nem ide-oda megy a színskálán (mert azt nem is tudom mit is jelentene), hanem 0..15 lépésben változtatja a pirosat. majd a zöldet az első fokozatra kapcsolja, és hozzá a pirosat ismét 0..15-ig. majd a zöldet a második fokozatra.. és így tovább, a fehérig.
Ez a "vajon mennyi mA lehet" nagyon rossz kérdés. Mert itt maximum az áramkör fogyasztásáról lehet beszélni. A Led-ek annyit fogyasztanak, amit megengedsz számukra az előtété ellenállással. A fogyasztás, meg a pillanatnyilag beállított szín keverési arányától is fog függni. Átlagosan a fehér színnél mért maximális fogyasztás fele lesz, ha végig fut. A kimenet kb. 3*2..3A-ig terhelhető.
köszi szépen.
Kimerítő válasz volt. Az egyszerűség kedvéért kérdeztem egyszerűen. ![]() Végül is válaszoltál... ![]() Még 1x nagyon szépen köszönöm a gyors és korrekt válaszokat... Ezt majd megnézem, lehet még zargatlak...
Sziasztok! Olyan problémám lenne, hogy nem rég vettem rgb led szalagot pár nap jól müködött aztán össze keveredtek a szinek ill nem keverednek rendesen. Mondom a pontos gondot ha kikapcsolom világít a piros halványan aztán be kapcsolom piros erősen világít át váltanék zöldre és helyette piros és kék világít aztán átkapcsolok kékre zöld és piros világít . Segítsetek légyszi
![]() |
Bejelentkezés
Hirdetés |







) 












