Fórum témák
» Több friss téma |
Fórum » Robotfűnyíró vagy fűnyíró robot
Én is nekiállnék már, csak egyenlőre nincsenek meghajtó motorjaim, de kicsi motorokkal megy minden. RC rész is be val állítva, arduino-s motorvezérlés, és egyéb nyalánkságok. A benyamotort is le lehet a távról állítani.
Akkor elég jól állsz, hiszen a nagyja már kész. Erről van képed, szívesen megnézném, hátha találok valami érdekeset amit elleshetek.
![]() Én ablaktörlő motorkat vettem hozzá. Elég erősek, bár nem kicsik. A h-hidat el is készítettem hozzá, a központi panel megtervezve, csak gyártani kellene, az alkatrészek megvéve hozzá. A kerékhez elkészült a tengely, amire közvetlenül illik a motorok tengelye, a tengelyeken csapágyak, egyedül a csapágyházak hiányoznak, ezért is került parkolópályára a projekt. Nem volt akivel legyártassam az egyedi csapágyházakat. De talán most van valaki, remélem pár hét és elkészül. Akkor talán előveszem a projektet újra. Egyébként az enyém pic-es lesz, legalábbis azt vettem hozzá pic32mx795, és ehhez egy microchip-es wifi egység. Wifin akarom majd vezérelgetni.
Az általad megépített H-híd kapcsolási rajzát feltennéd?
Persze, délután felrakom, most nincs nálam. Bár még nem lett igazán kipróbálva, csak össze van rakva. Rakok fel majd képet is.
A hozzászólás módosítva: Júl 2, 2015
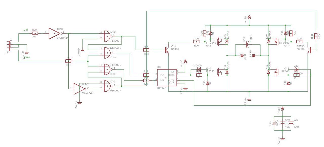
A kapcsolás amit összeollóztam. A fórumon sok segítséget kaptam hozzá.
PWM-DIR rendszerű. Az árammérést végül nem terveztem rá. A panelról még hiányzik 4 db dióda. A panelon természetesen duplázva van a kapcsolás, és mellette még van egy 5V-os stabilizátor is.
Elkezdtem építeni tavaly egy gépet. Egy ablak emelő motorom volt, nem tudom , hogy milyen autóból, ilyen lapos verzió. 3A-t vett fel. Sokalltam, mert 9Ah akksim van. Szereztem kis áttételes motorokat (talán ülés állító motorok) ezeknek barátságosabb 2A az áramfelvétele teljes megállításnál. Gagyi műszerrel mérve. Amit építettem H hidat, ugyan ezekkel a kapcsolóelemekkel, mint a tiéd 9540-esek felrobbantak amikor falnak ment. Azóta műhelyben porosodik az egész.
Fel tudnád tenni e tényleges rajzot? Kíváncsi vagyok rá. Hátha okulok belőle.
Mert még nem késő átterveznem a h-hidat.
Régen foglalkoztam vele, talán erről az oldalról az utolsót építettem meg:Bővebben: Link
Néhány értéket megváltoztattam. A PWM-hez BC337-327 párost tettem még be. Előre szépen ment hátra is szépen ment, hátra mikor elakadt pár másodpercre rá robbant. Szóval ebben sincs áramkorlát. Egymásra biztosan nem nyitottak a FET-ek, mert rengeteg időt hagytam a programban irányváltásra. A hozzászólás módosítva: Júl 5, 2015
Nem lehet, hogy túl lassan nyitottak vagy zártak a fetek? Mert ha így volt, akkor e miatt is robbanhattak a fetek.
Sokhelyen így láttam a gate meghajtást.A két Bc tranzisztor bázisa AVR- rel (5-volt)meghajtva, a Tranzisztorok viszont már 12v-ot kapcsoltak a Gate-re.Nem mehetett át analóg üzembe, maximum, ha annyira lehúzta volna a tápfeszt valami.Amint írtam is, lefogott motornál 2A az áramfelvétel, 9Ah-s akku játszva bírja. Köbzoli által írt áramkorlátozást kellene beletenni.Hülyén nézne ki, de egy 40W-os 12voltos izzó sorba a motorral? Vagy inkább egy ellenállás csak?
Szia!
Valóban az akku képes sok10A leadására. A védelem egy áramfigyelő ellenállás és egy tranzisztor lehet. például a mellékletben.A fet viszont a feszültség és a beállított áram szorzatával melegszik majd.
Jelen esetben lebeszélnélek a H hidról.
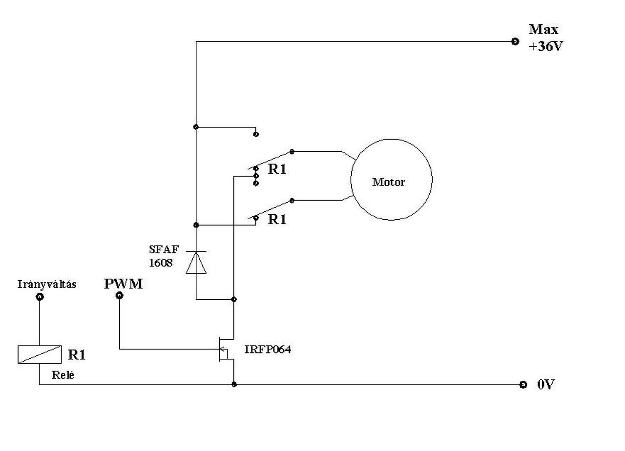
Mellékeltem egy kapcsolást. Többszörösen kipróbált, stabil működés. 12V-36V-ig tehető rá motor. Elektronikai oldalon 300W-ot bír. Ha 12A elég, ezt a relét ajánlom! Ha komolyabb kell, ezt! Csak ez kettős működtetésű. A hozzászólás módosítva: Júl 6, 2015
Köszönöm a tanácsot. Én is gondolkodtam ezen, de egy mozgó alkatrészek nélküli dolog jobban tetszene. De még meggondolom, semmi nincs még eldöntve.
Leporoltam a "gépet", ilyen gondolatok közepette: Úgy is új H-hidat kell építeni, teszt oltárán füstölgő FET-ek. Akksit rátettem, AVR még benne. Egyik oldal megy előre-hátra (ahogyan a kontollerben meg van írva) a másik oldal meg sem moccan. Egy tárcsára raktam a kerék tengelyére 4 darab DVD lejátszó fejből kinyert mágnest, HALL ic belekötve a kontrollerbe. Szoftver úgy lett írva , hogy 4 jelnél irányváltás. Lefogtam nullára a fogaskereket, motor nem mozdult, viszont a H-híd ezen oldalának semmi baja. Néztem a bordákat nem melegek. Elengedés után onnan folytatta a fordulatot ahol megállítottam, várt a Hall -jelre...
Ezek szerint akkor jó ez a megoldás , csak valami selejtes lehetett a másik oldali H-hídban? 3-4 másodperces rövidzárlatnál sem lett baja a hídnak. A hozzászólás módosítva: Júl 10, 2015
Jó hallani, hogy haladsz.
Az én h-hidam is életre kelt. Bár még csak az asztalon, de már működik. Kicsit fel is bosszantott. Az egyik tranyót sikerült fordítva beültetni, csak néztem, hogy az egyik oldal jó a másik nem. És ki kellett egészíteni 4 ellenálással, hogyha nem kap jelet, akkor álljanak meg a motorok. Jól működik, nem melegszik semmi, de még gondolkodom, hogy új panelt(kissebbet) kap. Kicsit nem ártana még csiszolni rajta. Szerk.: A vezérlőt is elkezdtem tesztelni. Bár ez még csak demóboardon van meg félig. A wifi kommunikáció már megy, a pwm ugyancsak. Az iránytűvel szívtam kicsit, vagyis inkább az i2c hülyeségeivel amit az xc32 kér. De már megy. Most majd szép lassan írom tovább a lényegi részt a logikát. A hozzászólás módosítva: Júl 10, 2015
Nem tudok most foglalkozni vele sajnos, nincs rá időm. Ahogy elkezdtél írogatni, gondoltam kipróbálom hogy mit mutat teljes megállításnál a működő híd, ezek szerint bírja a FET a rövidzárat. Ennyit teszteltem csak. Modul szerűen terveztem még annak idején megépíteni az egészet. RFM12B-vel menne majd a kommunikáció, célszoftver számítógépen, kontrollerek érzékelők a gépen. De nem tudom, hogy mikor lesz belőle valami.
Jelenleg az általam készített fűnyíró az első működési teszteken van túl.
Ez azt jelenti, hogy a váz készen, Wifi eléréssel, arduino fedélzeti géppel, két kerék szervó meghajtással (plusz 1 vagy 2 segédkerékkel) rendelkezik. Megkaptam az iránytűmet így most látom el irányérzékeléssel és helyi infra irányítási lehetőséggel. Tehát azt mondhatom, hogy a gép készen. Egyelőre a nyíró alkalmatossággal van gondom. Elvileg borotva-szerűre gondoltam, de a tesztelésen még nem vagyok túl. Ha valakit érdekel, akkor szívesen várom a véleményeket tapasztalatokat. Célom egyébként egy lassú, de kevés energiát használó fűnyíró elkészítése. Bővebben: Link
Üdv minden lusta fűnyírókészítőnek. Köztük jómagam is itt vagyok. Meg az alkotás öröme, ami szinte mindenen felül van... Már közel 4 hónapja építgetem a robotot. De azt találtam ki elsőként, h először "jól működjön" egyenlőre fű nélkül, aztán lehet áttenni tesztelésre a kertbe. Kerék, penge kitalálása ne hátráltasson amíg a RobotLélek el nem készül. Hiszen azért robot a robot, h ne kelljen minden hasfájására figyelni, hanem tegye a dolgát. Teszteléskor némi javításra, módosításra, finomításra számítok csak. A mechanika azért annyira nem lesz gáz sztem/remélem.... Most ott tartok, h gurulgat a szobában, kerülgeti az akadályokat. Van egy tartozék régi műszerdoboz kijelzővel (átalakítottam), amire adatokat küld ellenőrzés, tesztelés stb miatt... Igazából a fűnyírás közben a távolságérzékelőt nem használja, (mert úgyis piszkos, füves lesz, de kis fűben jól jön.) mert éppen a füvet kerülné ki, ami nem cél
. Most éppen azon dolgozom, h forduláskor pl 45-90-180 fokot miképpen forduljon. Itt kicsit elgondolkoztam, miképpen "számoljam" ki. Neten bóklászom ezért, de nem nagy eredménnyel. Kénytelen leszek kiagyalni magam... A dőlés/borulás rész már nem zavar, hiszen csak pár lépésre van.... Hiába igyekszem, már csak a jövő évi füvet tudja csak nyírni. Jó barkácsolást ebben a nagy melegben.
Helló!
Sajnos félbe kellett hagynom a robotfűnyírót, de nem adom fel A pontos fordulásra volt már megoldás Bővebben: Link .Jó kis szerkentyű ez a kis panel, olcsó és i2c-vel könnyű kommunikálni. Sikerült fizikus cikke alapján megcsinálni a mintafeladatokat és jól működött.
Jó kis iránytű, nekem is ez van/lesz benne.
Ezzel nem túl nehezen megoldható a dolog.
Nekem ez az egyveleg van. HMC5883_MPU6050. Teljesen jól mér. Bár még mindig csak görcsölök vele. 1 hónapja találtam egy kompenzálós programot a neten, és jónak tűnt. Most, amikor fel akartam használni az adatokat, rájöttem, h nem jól működik az iránytű része. 90 fokot 180 fokként kezel, a maradék 270 fokot is -180 fokként jelzi ki. Eredményként, kompenzált iránytűnek nem jó, és még a 360-os megszokott adatként sem jó. Van valakinek ötlete, megoldásra? Előre köszönöm...
Valami kódot tudsz mutatni?
Az enyém jól mér. Bár én piccel használom, de gondolom te is valamiféle c vagy basic, pascal nyelven idomítod. Talán rájövünk mia gond. A hozzászólás módosítva: Aug 21, 2015
Még nem "c"-zek
. Egyenlőre az arduinot használom. Sok demó van hozzá, és ATMEL alap, és még nem kell nagyon belenyúlni az IC-k világába. Ehhez még nincs kedvem, de biztos el kell majd kezdenem valamikor. Ráadásul még lánykoromban nem volt olyan jó a PIC, mérges lettem rá, ezért Intelt használtam. Aztán sok szünet... Még ki kell választani majd a nyelvet is. Ötletem sincs hozzá, egyenlőre így marad, hamarabb van eredmény. Bár utána meg sok munka lesz átírni a bővítéshez.
Sziasztok!
Ebayen találtam olcsón hajtóműves motort Bővebben: Link . Ebből 2 szerintetek hány kilós gépet tudna biztonsággal mozgatni? Vagy inkább ablaktörlő motorral kísérletezzek?
Szerintem akár téged is elvisz. Persze csak tippelem, de legalább 1:100-as áttétel lehet, úgyhogy nem lesz gond a nyomatékkal. Az ablaktörlő motor is hasonlóan erős, de az csigahajtású, így ha mondjuk megáll a motor valami miatt, a lendület vagy eltöri az áttétel, vagy blokkolnak a kerekek, mert visszahajtás nincs.
A hozzászólás módosítva: Feb 23, 2016
Köszönöm! Azért lenne ez jobb mint az ablaktörlő motor mert egyszerűbb felszerelni meg könnyebb, vékonyabb, kisebb árammal működik. És még olcsó is viszonylag.
Azzal is próbálkozhatsz, csak vigyázni kell, ne akarjon visszahajtani a kerék. Bár egy fűnyíró sosem megy gyorsan így ez nem olyan nagy probléma.
Sziasztok ismét Én
![]() Aki épített már ilyet, annak milyen vágómotor vált be, és milyen széles késsel? Vagy kinek mi a meglátása ez ügyben?
Üdv Mindenkinek!
Vettem használtan de nagyon ólcsón egy fűnyíró robotot. Működik, nyírja a füvet, sokáig bírja az akkumulátora, viszont egy gondja van. Csak azon a vonalon hajlandó menni ahol a határoló vezeték van, tehát csak a kerekei közé veszi a vezetéket és amerre az van arra halad. Hogyha eltérítem a legrövidebb úton visszatér és csak arra hajlandó menni. Ilyenről van szó: http://www.electronic-star.hu/Duramaxx-Garden-Hero-robot-funyir-gep...pon10% Kérésem hogyha valaki tud segítsen mi lehet a gond. Köszönettel:István
Sziasztok!
Szerintem meg lehetne oldani a fűnyíró útvonalát egy kamera megfigyelésével.(lopásvédelem is!) Kamerák igaz ez repül, de nekünk elég lenne egy sima kamera is ha max 5km/h-val megy. Szerintem a hengerkéses vágó csinálja a legjobb pázsitot, ilyenben gondolkodok én is. Hengerkés Talán egy málna, vagy eperPC-vel lehetne megoldani a legkönnyebben,(vagy a régi droidommal) és ha a Wifin keresztül csatlakozni tudna a hálózathoz akkor bármikor meg tudnám nézni hogy mi történt. Ez már egy IoT volna. Mi az IoT? A dokkolást két kifeszített dróttal oldanám meg, aminek ha nekimegy és ottmarad akkor tölt. Feltéve ha eltalálja az 1 méternyi drótot. Ha pedig a fű szélére érne akkor tolat, majd 37.5 fokot fordul jobbra így előbb utóbb talán mindenhol levágja a füvet, és nem egy irányba. A dokkoló megtalálása kamerák nélkül(régebbi ötlet): előbb utóbb eltalálja a drótot ha pedig követi akkor megláthatja az állomást az infrával ami bevonzza magához mint a csillagközi romboló skywalkert... De csak elegendő akkuval és ha a területen lenne egy-két domb is. Sajnos nem tudok programozni, de a többit meg tudom csinálni. Ha esetleg létezik olyan program ami tudná vezérelni a fűnyírót a kamera képe alapján, akkor el tudnátok küldeni? Előre is kösz. A hozzászólás módosítva: Máj 22, 2016
|
Bejelentkezés
Hirdetés |









. Egyenlőre az arduinot használom. Sok demó van hozzá, és ATMEL alap, és még nem kell nagyon belenyúlni az IC-k világába. Ehhez még nincs kedvem, de biztos el kell majd kezdenem valamikor. Ráadásul még lánykoromban nem volt olyan jó a PIC, mérges lettem rá, ezért Intelt használtam. Aztán sok szünet... Még ki kell választani majd a nyelvet is. Ötletem sincs hozzá, egyenlőre így marad, hamarabb van eredmény. Bár utána meg sok munka lesz átírni a bővítéshez. 




