Fórum témák
» Több friss téma |
Fórum » Rövidzárvédelem, automatikus lekapcsolás
Témaindító: vtsoftware, idő: Feb 11, 2008
Témakörök:
Hát azt nem tudom megmondani. Fogsz egy ampermérőt meg külömböző teljesítményű izzókat és kikisérletezed hogy mekkora ellenálásnál kapcsol le 2 amperen. Az újsában csak annyit ír hogy a tirisztor nyitását az R3 ellenáláson eső feszültség (kb. 0,6 V)idézi elő.
Hát akkor majd meglátjuk
Azért ne 1-2 kohmosokkal próbálkozz, inkább 0,5 - 1ohmossal.
kb 0,3 Ohm
Ha biztosra akarsz menni akkor beteszel még egy 2 amperes lomha biztosítékot.
Hello!
És ne izzóval próbálkozzál, mert annak bekapcsoláskor a hidegárama jóval magasabb és át fog vágni! üdv! proli007
Akkor mivel?
- Azt mondanám, tolóellenállással, de az biztosan nincs.
- Sima ellenállások, meg egyszer meg kellene mérni, milyen feszültségen nyit a tirisztor, és aztán ráhagyással számolni. - Egy nagytranyó, és egy poti is lehet a műterhelés. (hűtőbordán). üdv! proli007
Van a "T08N" jelzésű/típusú tirisztor.
Ezt nem találom semelyik elektronikai üzletben, így neten. Tudtok valami helyettesítőt?
Nem találtam én se sehol. Nemhiába 2001-es újság. Erről jut eszembe hogy lehet még kapni?
Szerintem bármilyen alacsony feszültségű (50V alatti) és 1A-es (igazodva a relé áramfelvételéhez) tirisztor jó lesz.
Ne kisérletezgess vele. Medve jól mondta 0,3 ohmos ellenálást tegyél be.
Hát ilyet még nem láttam...a képernyőt fotóztad le?
Hát ez nem semmi. kb olyan mint amikor a számítógép mellé még veszel 1 kalkulátort, hogy bírjál számolgatni...
A "Print Screen" gommbal a tasztatúrán egyszerűbb és szebb lett volna, ajánlom, próbáld ki.
A Vaterán árulnak X0203 típusú kis tirisztort TO92-es tokban, 600V 0.9A egy kazallal 40Ft-ért.
(A T0.8N kis tirisztort a TUNGSRAM gyártotta valamikor.) üdv! proli007
A vágólapra teszi. (ahonnan a beillesztés paranccsal hívhatod elő a szerkesztés menüből pl)
Sziasztok!
Építeni akarok egy 2A-es tápot 0-24V-ig szabályozható, és biztosíték helyett kéne egy olyan megszakító, amin ha 2A-nél több áram folyik át, akkor lekapcsoljon. Mint a 230V-os automata. előre is kösz.
Szia!
Ha jól értem, akkor a 2A az a kimeneti áram... ha igen, akkor nem kell semmit sem csinálnod, csak olyan tápegységet kell megépítened, amiben van áramkorlát. Azzal be tudod állítani azt a kimeneti maximális áramot, amit ne haladjon meg, pl egy lednek 20mA, viszont ha ezt meghaladná, akkor bekapcsol az áramkorlát és leveszi a feszültséget. Üdv
Hello!
Pontosabban két lehetőség van. A beállított túláram esetén lekapcsolja a tápot, vagy korlátozza az áramot azaz a terhelés további növekedésére az áram már nem nő, hanem állandósul (Az első eset, úgy fog viselkedni mint egy biztosíték, a második esetben, a feszültség fog csökkenni, ez az áramgenerátoros üzemállapot). Azt választod, amelyik működésnél szükséged van. üdv! proli007
Sziasztok!
Vettem egy labortápot ami 2x0-25V/0-5A-ig szabályozható.Ebbe szeretnék tenni egy rövidzár elleni védelmet, ha lehet akkor reléset. Kellene hozzá valami kapcsolási rajz ha tudna valaki segíteni! Előre is köszönöm!
Üdv!
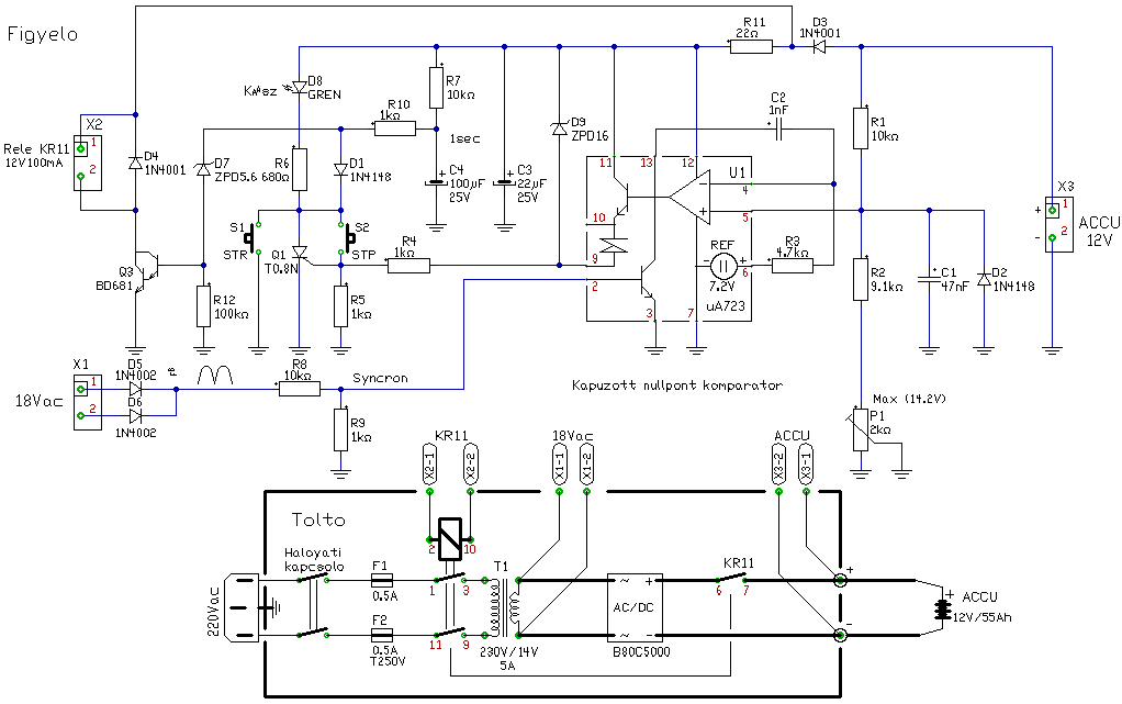
Megoldást keresek egy rövidzárvédelmi problémára. Adott egy akkumulátortöltő (trafó+graetz; puffer nincs!), a kimeneti áramot egy üvegcsöves biztosíték korlátozta névlegesen 16A-re. A gond az, hogy édesapám sokszor figyelmetlen és összeértetve a két kimeneti vezetéket kinyírja a biztosítékot (ez a dolga, tudom). Arra gondoltam, hogy kéne egy rövidzárvédő áramkör, ami egy beállított szint felett egy relével lekapcsolja a trafót a 230-ról. Egy komparátorra gondoltam, meg is terveztem nagyjából, csak egy bajom van: a feszültség nem pufferelt, így hullámos egyenfeszültségem van. Hogyan tudnám így a kimeneti áramot "figyelni"? Esetleg más megoldás? 12V-os akkumulátortöltőről van szó.
Hello!
Javaslom készítsd el ezt a kis kapcsolást, kimondottan erre a célra készült. Megoldja a rövidzár és a fordított polaritás elleni védelmet. A linken sajnos a relé egyik kontaktusa a töltőn kívülre került, ezért a mellékelt rajzot vedd figyelembe bekötésnél. A leírása itt található. Tirisztor gyanánt, bármely kis tirisztort használhatsz. (pld. BT149) üdv! proli007
Köszi szépen, remélem működésre bírom!
Sziasztok!
Ehez a tápegység kapcsoláshoz tudnátok egy rövidzárvédelem kiegészitést?
Szerinted mi a görcsnek van a linkelt rajzon KETTŐ potméter
Helló.Találtam 1 kapcsolást rövidzárvédelemre és össze szeretném hozni egy 12V-os max 8A táppal.A kérdés az,hogy kell-e valamit módosítanom.
|
Bejelentkezés
Hirdetés |














