Fórum témák
» Több friss téma |
Fórum » Rövidzárvédelem, automatikus lekapcsolás
Témaindító: vtsoftware, idő: Feb 11, 2008
Témakörök:
Helló !! Én is megtaláltam ezt a kapcsolást , nekem van egy labortápom és nem vagyok benne biztos hogy megvédi jól a rövid zár védelme a tápegységet és szeretnék kiegészíteni külön áramkörrel rövid zár védelmet ha ez megoldható !!
Ha egy rendesen megépített labortáp (pl amiről itt is szól egy topic) ahhoz felesleges.Lehet hiba esetén túláramot ad ,de mindenre nem lehet felkészülni.Ez a kapcsolás szerintem nagyjából egy ledhez ,kisrádióhoz elég.A kimenő feszültséget eleve csökkenti,és csak kis áramokhoz jó.Szerintem érdemesebb egy ALKOTO által készített vagy egyéb egyszerű tápot készíteni.Alkatrészigénye sem sokkal több (főleg ha a végtranzisztorokból csak egyet raksz bele)
A védelmet meg károsodás nélkül kipróbálhatod.Beállítasz egy kisebb áramkorlátot ,ha azt tudja,utána a szerinted maximumnak kikiáltott árammal megterheled,ezután az áramkorlát potenciométert maxra tekered ,és a belső potival (esetleg ellenállással) beállítod úgy hogy az áramkorlát megszólaljon.Ez után szerintem nyugodtan használhatod ,minden egyéb hókuszpókusz nélkül. (esetleges kiegészítő védelem egy biztosíték a trafó után)
Sziasztok!
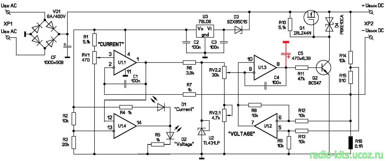
Az ábrán látható rövidzárvédelmet tesztelgetem, és a program szerint működik. Az lenne a kérdésem, hogy a D1 dióda szerepe micsoda? Köszi! A hozzászólás módosítva: Nov 1, 2014
A dióda a legkisebb probléma. Nem tudom, honnan származik a kapcsolásod, arra a diódára akkor van szükség, ha az áteresztő tranzisztort több helyről kell vezérelni. Az egyik a stabil kimenő feszültség, a másik az áramfigyelés eredménye, esetleg valamilyen hőmérséklettel összefüggő esemény. A kettő vagy kapcsolatát lehet megoldani vele.
De hol van ebben a rövidzár védelem? Ahhoz kimeneti áramot kellene figyelni. A hozzászólás módosítva: Nov 1, 2014
Elvileg működhet. De ha rövidre zárod a kimenetet, az áteresztő tranzisztor azonnal tönkremehet, és akkor nincs mit vezérelni. Szóval, ez is egy amolyan iskolás példa.
Elvileg az lenne a célja a kapcsolásnak, hogy rövidzárkor (0V potenciálnál) a T1 majd a T2 segítségével az áteresztő bázisát (a csatolt rajz tranzisztor számozás) lehúzza.
Kiinduló kérdés az volt, hogy ez a dióda nélkül nem működik. Tehát annak mi a pontos feladata?!?
Hello!
A D1 csak egy feszültségszint eltolás. mert a T1 bázisa, csak 600mV alatt zár le. Ha a T2 nem tudja ez alá lehúzni a bázis feszültségét, esetleg a tranyó nem tud teljes mértékben lezárni. Amúgy meg egy tranyó kollektor-emitter feszültsége sokkal kisebb lehet, mint a bázis-emitter küszöbfeszültsége. Csak kellő mértékű bázisáram szükséges hozzá. Egyébként így nem túl korrekt az áramkör a D1 diódával, célszerűbb lett volna egy zéner, és a T1 bázis-emittere közé egy ellenállás. Mert ha a diódán csak minimális áram folyik, akkor a nyitófeszültsége is sokkal kisebb lesz. A végfokozatnál a 2k bázisellenálláson is feszültség esik, ha a kimenetet terheled, így ha a terhelés nő, akkor csökken a kimenti feszültség. Úgy hogy Pucukának igaza van, ez olyan mint ha valami lenne, de ez leginkább "semmi"..
Köszi!
A hozzászólás módosítva: Nov 1, 2014
zSziasztok!
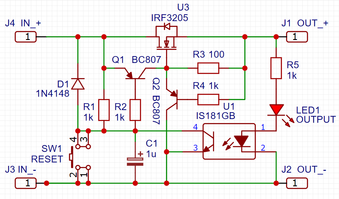
Láttam Aliexpresszen olyan panelt, ami szabvány ATX táp feszültségeit hozza ki panelra. A problémám azzal a panellal csak annyi, hogy biztosítékkal vannak védve az egyes kimenetek. Elgondolkodtam azon, hogy lehetne-e egy amolyan "elektronikus fuse" megoldást csinálni a biztosíték helyére. Született egy elgondolás, ami szerintem még jó is lehet (nem lett se szimulálva, se tesztelve), kíváncsi vagyok a véleményetekre, szerintetek működhet így? Némi magyarázat: Tudom, lehetne ilyet építeni P csatornás fettel, sokkal segyszerűbb is lenne, csak nem igazán találtam P csatornás fetben olyat, aminek kellően kicsi a belső ellenállása nyitott állapotban. Ez a típus 8mR-os 110A-t visel el, erre még azt mondom, hogy rá merek bízni 30A zárlati áramot talán, ezért született meg így, ez a konstrukció. Az elgondolás az, hogy a tápot bekapcsolva Q1 tranyó bázisa a bekapcsolás pillanatábon C1 kondenzátoron keresztül földelésre kerül, ezáltal U3 FET kinyit, és működésbe lép U1 optocsatoló, ami onnantól kezdve egyfajta öntartást biztosít. Ha rövidre záródik a kimenet, megszűnik a feszültség U1 anódján, ezáltal R1 és R2 ellenállásokon keresztül Q1 lezár, és ameddig a Gate kapacitás ki nem sül Q2 is kinyit, és kisüti a Gate kapacitást. Üjraindítani pedig a Reset megnyomásával lehet, ha a kimenet már nincs rövidzárban. Szerintetek működhet ez az elve? Ki lehetne még egészíteni esetleg valamivel? Szerk: közben rájöttem, hogy ameddig rövidzár van és Q2 nyitva vagyon, és úgy próbál az ember a resettel ráindítani a tápra, akkor az összes áram Q1-Q2 vonalon fog elfolyni. Tehát inkább Q1 emitterébe érdemes ellenállást tenni. A hozzászólás módosítva: Nov 7, 2022
Szia!
Én is néztem a típust, de N csatornás fetként az IRF3205 belső ellenállása még mindig csak 0,008R. Azért ez fontos lehet, hogy ne melegedjen, ha le van terhelve a táp. (Bár kétlem, hogy 30 meg 20A-rel lenne terhelve). De 30A^2*0,020R = 18W míg 30A^2*0,008R = 7,2W. Valójában emiatt esett a választásom erre a típusra.
Csak azért említettem mert az N csatornásat a source-hez képest pozitív gate fesz. nyitja, a p csatornásat meg negatív (nem csereszabatosak és a rajzodon így valami nem stimmel).
Persze mindkettővel meg lehet oldani. És ha már áram meg Rds, akkor Magyarországon kapható: 40V 300A 0,00076 Ohm Rds N fet ezer alatt.
Egyébként nem tudom mit takar az alis panel (de szerintem bőven elhagyható).
Amit te akarsz az egy áramhatárolás azzal kiegészítve hogy a határ elérésekor a kimenetet válassza le a fogyasztóról. (a labortáp topikokban van bőven infó). Én nagyjából így próbálkoznék: negatív ágba egy kis értékű ellenállás (legyen mondjuk 0,01 vagy kisebb (áramtól függ) ) Az ezen eső feszültséget felerősíteni egy opamp-al (lehet próbálkozni LM358-al, vagy Rail-to-Rail bemenetű opamp-al) a felerősített jelet komparátorral összehasonlítani egy adott értékkel (egy kettős tokból az egyik opamp). Ha elérte a határt a komparátor átbillent egy flip-flop-ot (van kész ic is, de egyszerű NAND vagy NOR kapukból is megvan) ami kikapcsolja a nagyáramú vezető FET-et. (értelemszerűen kikapcsolva marad amíg a flip-flopot nyomógombal vissza nem billented)
Azt tudom, hogy a két FET nem csereszabatos, ezért került be a kapcsolásba Q1 PNP tranzisztor, ami a teljesítmény Fet-et hajtja.
Lényegében annyi a lényeg, hogy a kimeneten van-e feszültség, vagy nincs. Bekapcsolt állapotban ha nincs feszültség a kimeneten akkor feltételezzük a rövidzárat. Ha a + ág testre záródik, akkor lezár az optocsatoló mivel annak a LED-je közvetlen a kimenetre, a FET után van kapcsolva. Q1-nek ezáltal R1-R2 ellenálláson meglesz a Bázis felhúzása (alapesetben az optó húzza le földre), tehát az is lezár, illetve ha rövidzár van a kimeneten akkor kinyit Q2 is és kisüti a Gate kapacitást, a 100R-nál gyorsabban. 100R-nak csak abban az esetben van szerepe, ha a teljes táp áramtalanítva van. Szerk: De egyébként tény, hogy az a megoldás biztosabban működne, amit Te mondasz. Csak akkor megint bekerül egy + alkatrész ami nagy áramon nem keveset fűt el. A hozzászólás módosítva: Nov 8, 2022
Ne szaladjunk ennyire előre. Azt nem látom hogy normál üzem közben mi tartja nyitva az N FET-et.
Normál üzem közben az N-fet -et az optocsatoló tartja nyitva. Itt ugye szabályzás nincsen, csak ki és bekapcsolás. Ha a kimeneten van feszültség, akkor bekapcsol az optocsatoló, és az lehúzza Q2 bázisát a földre. Q1 PNP tranzisztor, emitteréhez képest negatív feszültségre nyit ki, és kinyitja a FET-et. Ameddig a kimeneten van feszültség, addig a FET nyitva van, mert az optó is folyamatosan nyitott állapotban van és húzza lefelé Q1 bázisát, az pedig nyitott állapotban tartja a FET-et.
Hasonló mint egy öntartó relé, csak ez félvezetős. A hozzászólás módosítva: Nov 8, 2022
Az N FET-et a source-hez képest pozitív feszültséggel kel nyitni, tehát hol van ez a plusz feszültség ?
Normál üzemben a FET-et vehetjük rövidzárnak, tehát a drain és a source gyakorlatilag azonos potenciálon van, ehhez képest kellene még plusz 8-10 Volt.
Az a feszültség Q1 emitteréről érkezik Q1 kollektorára, ha Q1 kinyit.
Legyen a tápfesz 12 V, tehát a drain 12V-on van. Mivel a FET-től elvárjuk hogy teljesen nyitva legyen gyakorlatilag a source is 12 V-on van. Legyen Q1 teljesen nyitva, tehát a kollektora 11,5 V-on van (egy kis szaturációt elvárunk tőle). Tehát a Gate 11,5 v-on van. A source-hez képest negatív 0,5 V-os feszültség zárja az N FET-et nem nyitja (ha Q1 nincs teljesen nyitva még rosszabb a helyzet).
(de innen átadom (másnak is kell az élvezet)) A hozzászólás módosítva: Nov 8, 2022
Értem, így teljesen világos amit mondasz. Tehát Q2 igazából nem zárja a FET-et, mert rossz helyre rajzoltam be. A tranzisztor igazából a FET G-S kivezetései közé kellenének, hogy zárni tudja, tehát lényegében elcsesztem a meghajtást, mert a Gate kapacitás amit ki kell sütni az G-S között van.
Hello! Légy oly kedves és olvasd már el tüzetesen és értelmezd azt, amit Giscard írt!
És vedd észre hogy a Fet forráskövető kapcsolásban van. Ahol a forrás a Gate nyitófeszültségével alacsonyabban lesz mint a Gate (meg a Drain). Avagy ez így teljesen nem jó! Emlegetted a szimulátort, de nem alkalmaztad. Ha belerajzolod, akkor majd megérted.
Még egyszer röviden: Ha a pozitív ágba teszed a FET-et használj P csatornásat. Ha ragaszkodsz az N FET-hez tedd a negatív ágba.
Szia!
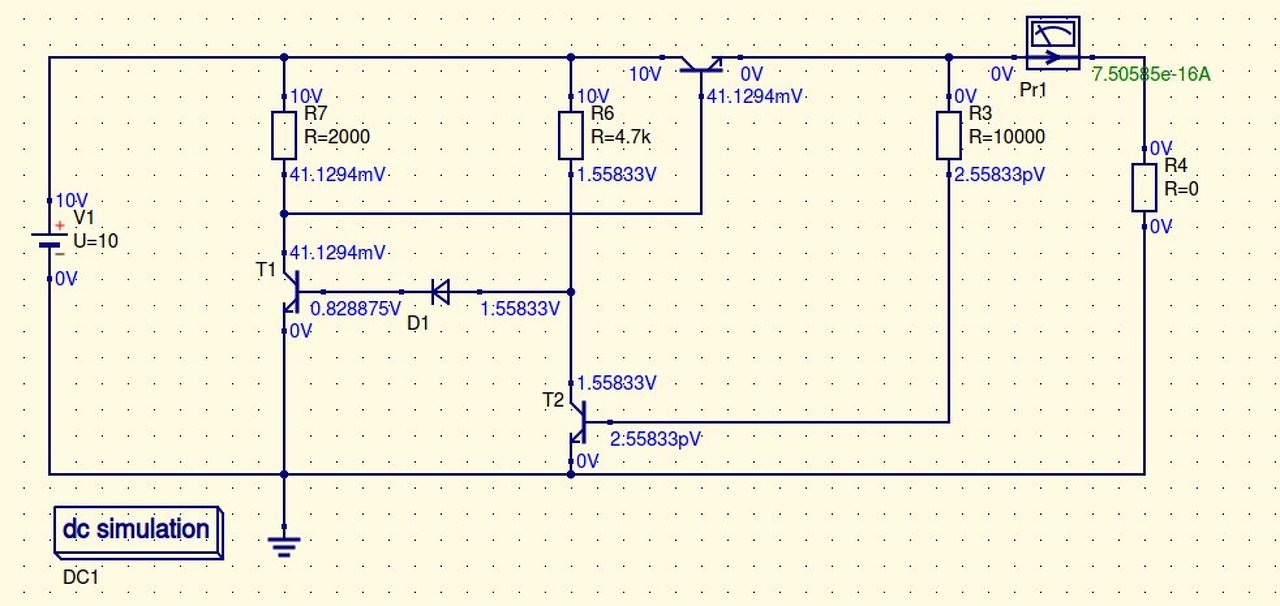
Ebből a rajzból indultam ki. Itt a FET folyamatosan fel van húzva, és egy BC547 húzza le. Ez a rajz működött, itt is Source követőként üzemel a FET.
Igen, csak itt IRLZ logikai Fet-et használ, aminek kisebb a GS feszültsége és vélhetően nem érdekelte a 3..5V veszteség a tápról. De Te feszültség veszteség nélkül szeretnéd átvinni a delejt.
Egyébként pedig kiszámoltam, hogy ez méretezése szerint egy 0..30V-os táp, ami 0..5A-t tudna. Ja, egy 1000µF-os pufferrel, meg egy szem IRLZ Fet-el. Vicces..
Valójában nem számít annyira a veszteség. Ha van is valamennyi, akkor annak utána megyek a tápegységgel. Szerintem ennyi kompromisszumot elbír ez a dolog inkább, minthogy állandón olvadó biztosítékot kelljen cserélni.
Ha az N-es fetet a negatív ágba rakod, akkor már elvileg jó is lehetne...
Igen, azt tudom. A baj azzal csak annyi, hogy a GND egy ATX tápnál közös pont. Megtehetem azt, hogy minden feszültséghez kivezetem banánhüvelyre a GND-t a tápfesz mellé, de akkor az megköveteli azt, hogy az adott feszültséghez mindig az adott ág GND-je legyen kapcsolva. Tehát marad akkor a P csatornás FET, valószínűleg az a típus amit már ajánlottak itt is. Maximum nem DPAK-kal dolgozom, hanem TO220-szal, aztán kapnak bordát...
Nem tudom mekkora a tápfesz és azt sem mekkora kimenő áramra kell... aszerint kellene méretezni. De például:
A plusznál is mindet ki kéne vezetned...nem értelek.
A közös testpontból indulva ugyanúgy "megelektronikusbiztosítékozhatod" őket |
Bejelentkezés
Hirdetés |














