Fórum témák

» Több friss téma
Fórum » RS232/PPI PLC kábel
 
Témaindító: JULIUS, idő: Feb 21, 2008
Témakörök:
Lapozás: OK   2 / 2
(#) zsomle85 válasza mazso1988 hozzászólására (») Máj 24, 2010 /
 
Szia!

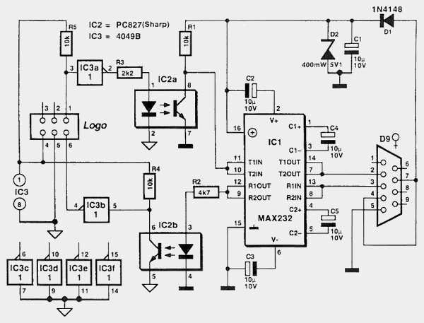
Mellékeltem a kapcsolási rajzot. Jó élesztést, és programozást (persze csak a nyáktervezés után ).
Én majdnem ezt építettem meg, és működik. Annyi különbséggel, hogy az FT232Rl-el van. Akkor egy kicsit át kell alakítani a rajzot, de minden értelemszerűen van ott is, nomeg USB-s. Ha FT232RL-est akarsz használni akkor drágább! Az optikai leválasztás kell, mert különben melegszik az FT232RL (mondjuk egy idő után abbahagyja )

Üdv: Zsömy
(#) mazso1988 válasza zsomle85 hozzászólására (») Máj 25, 2010 /
 
Köszönöm a kapcsolást akkor ha jól értem te magadnak a FT232RL Ic-s változatot építetted meg?
én is ezzel szeretném akkor mennyiben módosul ez a kapcsolás amit feltöltöttél?
bocsi hogy kérdezem de nem szeretném tönkrevágni a PLC-t!
(#) zsomle85 válasza mazso1988 hozzászólására (») Máj 25, 2010 /
 
Szia!

Nekem ez volt az első PLC kommunikáció amit csináltam. Ha megnézed az előzményeket akkor a PPI kábelnél amit látsz, valami olyasmit kéne megvalósítanod. A számítógépnél csak a GND, RxD, TxD lábakat használod, a PLC-nél pedig mindet. Így lesz egy közös földed. A 74ls04 mindenképpen kell, mert az egy késleltetést hoz létre, azért használ két kaput (kétszer negál). Az FTDI chip pedig kommunikál. Felteszem neked a kapcsolási rajzot, azt ha átnézed, akkor elvileg mindent értened kell.

A kommunikáció csak akkor fog működni, ha a plc-be be van dugva a kábel. De ha neked az szimpatikus, akkor a számítógép tápját használd, ne a PLC-jét, és akkor ha a PLC-nincs is rajta, látnod kell, hogy jól forrasztottad-e be az FTDI chipet, mert amint rádugod a gépre fel kell ismernie (lehet hogy így kéne).

Én elkövettem azt a hibát, hogy először közös volt a föld is és a táp is. Ez nem okozott semmi problémát, csak először melegedett az FTDI, és az óta semmi (ezt azért írom le, hogy te ne ess ebbe a hibába). Elvileg azért van a galvanikus leválasztás, hogy ne legyen ilyen (persze azt kihagytam...:p).

Jó munkát!

Üdv: Zsömy

LOGO.JPG
    
(#) mazso1988 válasza zsomle85 hozzászólására (») Máj 25, 2010 /
 
köszi a másik kapcsolást is.
ez egyszerűbbnek tűnik mind az első és hogy usb-s szerintem jobb is megpróbálkozom ezzel ahogy irtad megcsinálom úgy hogy az usb tápját használja.
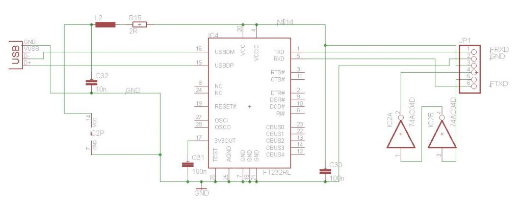
az L2 induktivitás milyen értékű kell legyen?
(#) zsomle85 válasza mazso1988 hozzászólására (») Máj 25, 2010 /
 
Szia!

Az L2 és R15 (2R-es) akár ki is hagyható. Csak biztonsági célt szolgál. Már többet megépítettem nélkülük, és nincs semmi probléma. Ha úgy van tervezd bele, és simán átforrasztod (én ezt csináltam).

Jó munkát!

Üdv: Zsömy
(#) mazso1988 hozzászólása Máj 29, 2010 /
 
Sziasztok
szeretném megkérdezni hogy a LOGO Plc-n hogyan van a kommunikációs csatlakozó bekötése keresgettem de sajnos nem sok sikerrel.
előre is köszönöm
(#) kobold válasza mazso1988 hozzászólására (») Máj 29, 2010 /
 
Nézd meg ezt az oldalt, a hozzászólásokat is, mert volt némi kavarodás abból, hogy mit honnan kell nézni.
(#) mazso1988 válasza kobold hozzászólására (») Máj 29, 2010 /
 
köszi
megpróbálom a valódit kihámozni belőle
(#) mazso1988 hozzászólása Szept 21, 2010 /
 
Sziasztok
Én érdeklődnék, hogy valaki nem tud esetleg S7-300/400 PLC-hez MPI programozó kábel kapcsolási rajzot? Mert nézegettem de irreálisan drágák a gyári programozó kábelek.

előre is köszönöm
Üdv
(#) tunner hozzászólása Jan 6, 2011 /
 
Sziasztok.

Van nálam egy Crouzet Millenium 2-es mini plc.
Az a problémám, hogy sehol nem találok hozzá programozókábelt. Fontos lenne, mert át kellene írni a benne talállható programot.
Ha valaki tudna nekem segíteni egy rajzal, vagy ha éppen van neki egy felesleges és megvállna tölle kérem jelezze felém.

Válaszotokat elöreis köszönöm.
(#) czgabesz válasza mazso1988 hozzászólására (») Szept 20, 2011 /
 
Szia ez müködik, ki van próbálva
(#) czgabesz hozzászólása Szept 20, 2011 /
 
Nekem Twidó hoz kellene kábel kapcsolás
(#) madazg77 hozzászólása Dec 19, 2012 /
 
Sziasztok!

Azt szeretném kérdezni, hogy a Siemens LOGO!-hoz hol lehet venni olyan csatlakozót, amit fogad a LOGO! aljzata? Vagy más alternatívát tudnátok ajánlani?

Üdv.
(#) zsomle85 válasza madazg77 hozzászólására (») Dec 20, 2012 /
 
Szia!

Kétoldalas nyák, mindegyik oldalon 3 csík és ráforrasztva ellenállás levágott lába (előtte meg kell nézni, hogy biztos belemegy-e). A nyák méreteit meg tudod magad is határozni, hogy Neked jó legyen.
Én ezt használtam, és bejött.
A méreteket nem tudom megmondani, de a tolómérő a barátod!!!

Üdv,
Zsömy
(#) madazg77 válasza zsomle85 hozzászólására (») Dec 20, 2012 /
 
Szia!

Köszönöm az ötletet.

Üdv.
(#) madazg77 hozzászólása Dec 27, 2012 /
 
Sziasztok!

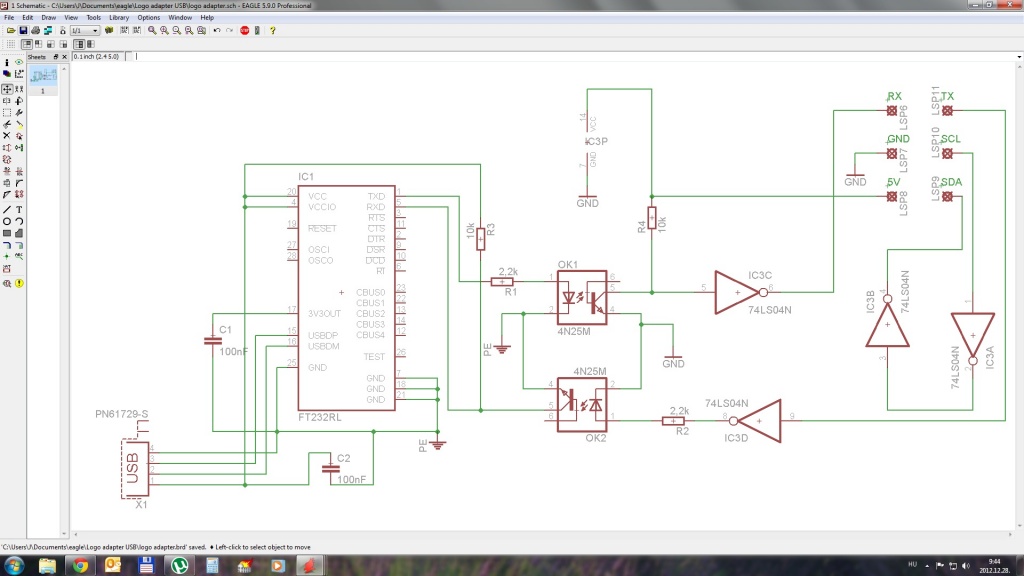
Segítséget szeretnék kérni. Megépítettem a USB-s Logo! áramkört. A PC felismeri az FTDI chipet mint virtuális com portként, de a Logo!-val nem akar szóba állni. A Logo! vezeték bekötéssel kicsit bizonytalan vagyok, mert nem találtam egyértelmű csatakozó kiosztást és számozást. Amit zsomle85 feltett kapcsolást (ennek az oldalnak a tetején van) az alapján kötöttem be. A program látja a virtuális com portot. Tudna valaki segíteni egy egyértelmű bekötéssel?

Üdv.
(#) zsomle85 válasza madazg77 hozzászólására (») Dec 28, 2012 /
 
Szia!

A LOGO be van állítva a kommunikációra? Nekem működött a dolog.

Üdv, zsomle85
(#) madazg77 válasza zsomle85 hozzászólására (») Dec 28, 2012 /
 
Szia!

0BA6 típusú Logo-t szeretnék programozni. Azt olvastam hogy ez automatikusan átkapcsol kommunikációs módra. A menüjében sincs ilyen lehetőség. Mellékletben csatolom a kapcsolási rajzot ami alapján csináltam az áramkőrt. A Win7 okozhat problémát?

Üdv.

adapter.jpg
    
(#) madazg77 válasza madazg77 hozzászólására (») Dec 28, 2012 /
 
Van némi előre jutás. Többszöri próbálkozás után létre jön a kapcsolat, de ugyan olyan gyorsan meg is szakad. Mintha bizonytalan volna az adat átvitel.
(#) zsomle85 válasza madazg77 hozzászólására (») Dec 28, 2012 /
 
Szia!
Én próbáltam megnyitni a képed, de sajnos nem tudom. Én 98 alatt használtam, ott nem volt semmi probléma. Nincs véletlenül egy kis kontakt hibád? Még érdemes megnézni a COM beállításait is, lehet hogy ott nem kerek a dolog. (már nem tudnám megmondani mi a jó beállítás, de meg lehet találni)

Üdv, és kitartás!
Zsömy
(#) madazg77 válasza zsomle85 hozzászólására (») Dec 28, 2012 /
 
Szia!

Már átnéztem mindent többször is de nem találtam kontakt hibát. Próbáltam Xp alatt is, de ott is ugyan ez a jelenség. Akkor amikor valamelyest megy a kommunikáció akkor van egy pont amin nem megy tovább és akkor azt írja ki a képernyőre hogy "Simulation Error". Közben folyamatosan eldobálja a kapcsolatot. Valami az átvitellel lehet gond, vagy a jelszintekkel esetleg az illesztéssel.
Van valakinek ötlete?

Üdv.

(#) madazg77 válasza madazg77 hozzászólására (») Dec 31, 2012 /
 
Siker!

Üdv.
(#) Wudoou hozzászólása Márc 21, 2013 /
 
Sziasztok!
Van egy Siemens S7 200-asom, megépítettem hozzá az előző oldalon található Soros-PPI programozó kábel kapcsolását és ragyogóan megy.
Na mármost gondoltam én naiv, hogyha gyári soros porttal megy, miért ne próbálnám meg USB-Soros átalakítóval, mivel a laptopomon (WIN7 64 bit) sajna nincs, csak USB.
De nem az, hogy nem megy, hanem egyszerűen nem is lehet kiválasztani a PC/PPI interface-t, mert nincs ilyen Interface lehetőség, vagyis nem kínálja fel a szoftver.
Na mármost ha ugyanezt a szoftvert(STEP 7 MICROWIN SP2 vagy SP9)az asztali gépemre feltelepítem(XP) egyből megjelenik ez az Interface választási lehetőség.
Szóval nem tud valaki erre valami okosságot mondani, vagyis hogy hogyan kellene "átverni a laptopomat", vagy esetleg USB-PPI kábellel menne?
Esetleg lenne valakinek USB-PPI kapcsolási rajz S7 200-ra?
Előre is köszönöm!
(#) pajti2 hozzászólása Márc 22, 2013 /
 
RS232 rejtély ügyében nyomozok, és nagyon nem értek valamit. DB9 female / DB9 female cross link kábel bekötését néztem neten, és ezt találtam:

  1. 1--4
  2. 2--3
  3. 3--2
  4. 4--6
  5. 4--1
  6. 5--5
  7. 6--4
  8. 7--8
  9. 8--7
  10. 9--9


Emberibb nyelvre fordítva:
  1. Tx -- Rx cross
  2. DSR+DCD -- DTR cross
  3. RTS -- CTS cross
  4. GND,RI straight


Fogtam egy DB9-es cross kábelt, és kicsengettem multiméterrel. Ezt találtam:
  1. 1--7
  2. 2--3
  3. 3--2
  4. 4--8,6
  5. 5--5
  6. 6--4
  7. 7--1
  8. 8--4
  9. 9--9


Emberibb nyelvre fordítva:
  1. DCD -- RTS cross
  2. Tx -- Rx cross
  3. DSR+CTS -- DTR cross
  4. GND, RI straight


Ez a "misztikus kábel" működik. Bedugok kettő usb / serial konvertert a gépembe, összekötöm őket ezzel a kábellel, és amit az egyik oldalon kiadok, a másikon megkapom. Most egy kissé összezavarodva érzem magam. Valaki fel tud róla világosítani, miféle lecsóba csaptam éppen bele? Köszönöm.
(#) yo5peu válasza pajti2 hozzászólására (») Máj 31, 2013 /
 
Szia, roviden... az egyik oldalon a 2-es az adas amit a masik oldalon beadol a vetelre, ami a harmas. Ugyan es tortenik forditva is, a masik oldalrol az adast (Tx) beadod az elso oldalon a vetelre (Rx)
(#) Szirty válasza pajti2 hozzászólására (») Jún 1, 2013 /
 
Helló pajti2!

Valószínűleg mind a kettő működne, mert a legtöbb soros kapcsolat csak az adatvezetékeket használja a kommunikációhoz (Rx és Tx).
A többi jel ilyenkor mindegy hogyan van bekötve, vagy hogy egyáltalán bárhova be van-e kötve.
Viszont a korrekt összekötés ez:
CTS - RTS
RTS - CTS
DTR - DSR
DSR - DTR
Az RI-t általában nem kell bekötni, azt a bemenetet a modemek használják (Ring Indicator)
(#) Hp41C válasza pajti2 hozzászólására (») Jún 1, 2013 /
 
Google: null modem cable pinout
(#) Szirty válasza Hp41C hozzászólására (») Jún 1, 2013 /
 
Nem volt kérdés a null modem kábel bekötése
(#) Attila1977 hozzászólása Dec 28, 2021 /
 
Sziasztok!

Twido TWDLMDA20DRT plc-hez keresnék programozó kábel kapcsolást.

Előre is köszi!
Következő: »»   2 / 2
Bejelentkezés

Belépés

Hirdetés
XDT.hu
Az oldalon sütiket használunk a helyes működéshez. Bővebb információt az adatvédelmi szabályzatban olvashatsz. Megértettem