Fórum témák
» Több friss téma |
Ha jól látom, smd-k... ami meg furatszerelt, az fólia.
A hozzászólás módosítva: Márc 7, 2017
Csak nekem nem megy még az smd forrasztás és átalakítom rendes alkatrészekre, nem számít nekem a méret. Hirtelen indul a körfűrészem (nincs benne lágy indító). Nyáktervezés megy
Akkor maradj a fóliánál.. 5 mm lábtávolság.
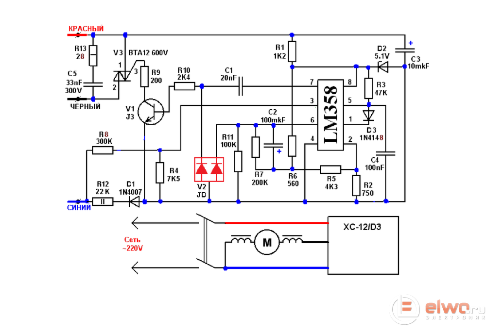
Lenne még egy kérdésem. a 21K 3W- ellenállást helyettesíthetem e 22K 3W- tal mert a Hestorban nincs.
Tiszteletem!
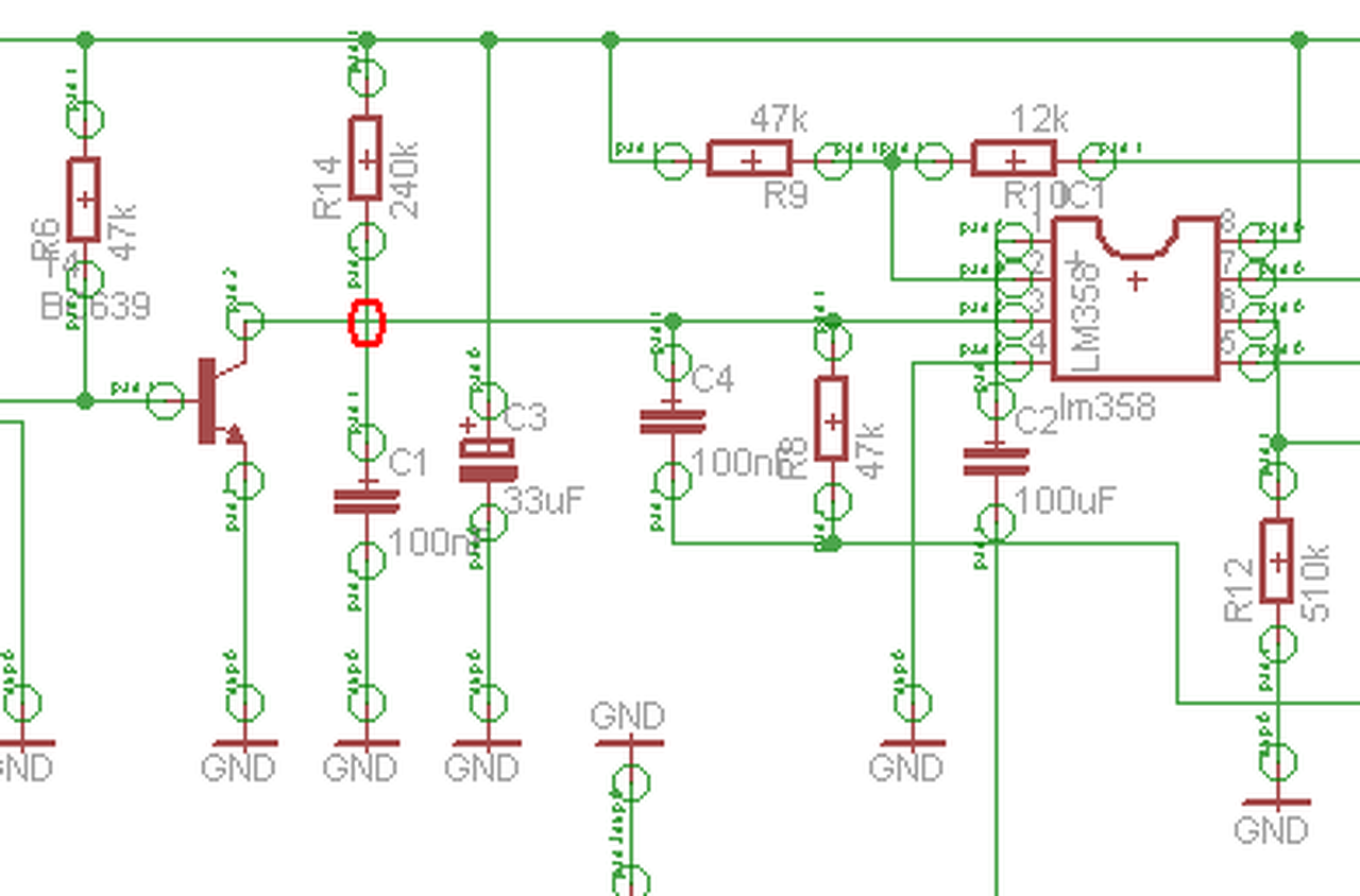
Azt hiszem elkészült a nyáktervem. Megkérhetnék valakit le ellenőrizné nekem valaki vagy van ilyen csoport. Szinte gyáriak még a gépeim és nem szeretnék bennük kárt tenni. Válaszotokat segítségeteket előre is köszönöm!
Hello! Elég komplikáltra sikeredett, talán rendezgetni kellene a nyákot.
- Tekintve, hogy az elvi rajzon is hiba van, a nyákon is ugyan ez a hiba megvan. De nehezen tudok megbarátkozni ezzel a sas-al, főleg ha felesleges karikák tömkelege zavarja az átnézését. - A beültetéskor egyszerűbb, ha az alkatrészek értékei vannak feltüntetve, de ellenőrzéskor a pozíciószámok jobban segítenek. - A zavarszűrésnél az R5 470kohm igazából 47ohm. A C8 pedig biztos nem 47uF, hanem 47nF. - Nem tudom az ellenállás méretek mi alapján lettek megválasztva, de az R1-nek és az R5-nek kell csak nagy teljesítményűnek lenni. - A fázisjavító zavarszűrő C6-R4 tag vezetősávja nem túl szerencsés, ha bekavarog a gyengeáramú részre, főleg hogy az L pont ott van a közelében. - Én a két párhuzamos 1Mohm helyett, két sorosan kapcsolt 220kohm-ot használnék. Az oka pedig, hogy két soros ellenálláson a feszültség megoszlik, így az ellenállás köszörült felületén két "menet" között kisebb a feszültség, így az igénybevétel is.
Köszönöm a segítséget!
C8 javítom! R1 és az R5 ellenálláson kívül akkor mind lehet 1% 0,6W? Javítom a hibákat és újra készítem a nyáktervet. Milyen nyáktervezőt ajánl, ajánlasz?
Persze. Nincs itt teljesítményigény, csak a tápellátásnál. A zavarszűrésnél inkább az impulzusok miatt kell/célszerű a nagytestű alkatrész. A két 1Mohm (vagy helyettesítője lehetne) még testesebb valami, mert kapcsolóüzemű tápoknak is sok esetben az a neuralgikus pontja. Persze ott a feladata más.
Akkor a 220kohm lehet 1-2 W-os plusz erősítsem meg a vezetősávokat is?
Igen, a vezetősávokat mindig érdemes a lehetőséghez képest szélesre választani. Az mindig növeli az üzembiztonságot is. Csak a "nagyfeszültségű" részek közötti tisztasági közt célszerű szigorúan betartani.
Kedves proli007!
Szeretném megkérni ismételten átnézné e a nyáktervemet, ha ráér és nem gond. Sajnos ennyi telt tőlem, nekem ez már sok alkatrész. Segítségét előre is köszönöm!
Hello! Most jó, bár sokat lehetne még rajta csiszolni. A Triac MT1 elektródájához menő sávot, illene megvastagítani, mert azon folyik majd a motor teljes árama. Az hogy a nyák megfelel-e az elvi rajznak,nem lehet kérdés, mert a DRC megmondja ha hiba van..
Kedves proli007!
Nagyon szépen köszönöm ismételten a segítséget! A vezetősávot javítottam.
Sziasztok!
Én is megépítettem ezt a kapcsolást, és nagyon tutin működik, bár ezközöltem némi változtatást, mert akadozott. Nagyobb táp-koni kellett, és a feszültsége is határon volt, úgyhogy érdemes nagyobbat választani. A többi érték csak arért változott, mert nem vol itthon más, de igy is tuti. Köszönet azoknak akik feltették! ![]() Két flexbe is beépítettem, az egyik egy kis Makita GA5040-es 1100W-os, a másik egy 2000W-os 230-as Black&Decker, a típusát már nem tudom megmondani mert lekopott, de öreg kiszolgált darab, megérdemelte. A nagy flexbe macerás volt beépíteni de végül sikerült, övé lett a másik-panel, ám erről sajnos nincs kép. Rakok néhány képet ha valakit érdekel. Sok sikert mindenkinek.
Sziasztok.
Ezt a flexet hogyan kell visszakötni? Illetve az a képen egy lágyindító ugye? Jó úgy visszakötni, hogy pl. a fázist vagy a nullát a kapcsoló szabadon álló csavarjára. A lágyindító szabad vezetékét pedig összekötve a fekete szabadon álló vezetékkel pluszba rá a megmaradt nullát vagy fázist? Köszönöm.
Szia! Az egy zavarszűrő kondenzátor volna, párhuzamosan kell bekötni.
Sziasztok! Van egy nagy sarokcsiszolóm és szétszedtem mert vacakolt a kapcsolója!
Az a probléma, hogy ahogy leszedtem a kapcsoló fedelét 4 darab lemezrúgó kirepült belőle. Az érintkezőket megtakarítottam és most szeretném össze rakni de nem tudom, hogy hova jár az a 4 lemezrugó! Ha valaki szedet szét ilyen kapcsolót kérem segítsen! Előre is köszönöm!
Sziasztok !
A csatolt kapcsolásban , ha utólagosan szeretném beépíteni a 15 V-os zénert , akkor , hová lenne érdemes beforrasztani ? A panel , már készen van . Köszönöm!
A kapcsolás nekem nem működik sajnos , illetve a zavarszűrő 47 Ohm nem lehet 0.6 W-os , mert áthúz . Legvégső próba lesz , annak cseréje 1W-os huzalellenállásra . Esetleg van valakinek egy elvi hibáktól mentes kapcsolása ?
Esetleg a 47 µF-dal paralel egy 27 voltost betehetsz.
A 47 ohmot cseréld le egy 2 wattosra. Nem egy világi kapcsolás, sokat lehet vele játszani, állítgatni. Passz.
Szia ! Kicseréltem két wattosra , de úgy látom , hogy cserélhetek majdnem minden félvezetőt és elektrolit kondenzátort . Holnap még egyszer nekiállok .
Most működik ! Minden jó volt , csak én voltam a hibás . Ventilátor nem működik róla .
Sziasztok!
A fenti linken levő smd-s verziót rajzoltam át egy kicsit, hogy beleférjen a dobozomba. Átnéznétek minden rendben van-e? A BTA triak helyett használhatok BT139-800G-t? Az van itthon.
sziasztok!
Van nekem 2db metabo sarokcsiszolóm, először az egyik kezdett kihagyni (felpörög leáll majdnem újraindul), most elkezdte a másik is. Nem mai darabok ezért sajna semmilyen cimke nem olvasható rajtuk. A képen a lágyindítója, ami szerintem a rossz, mivel átkötött kapcsolóval is ugyanezt csinálják. Sajna be van öntve.. Hogy lehetne ezt szétszedni vanni ilyet szerezni?
Sziasztok ! Akkus kisflexben találtam elektronikát , ami hibás . Szerintem lágyindító . Egyetlen dióda látszik ki a műgyantából , ami gondolom az akkumulátort védi a motor induktív áramától . Valaki tudja esetleg , hogy mi van az elektronikában ? Köszönöm !
Bővebben: Link
Lágyindító, de hogy mi van benne pontosan...
Üdv. Segítséget szeretnék kérni egy DZR-16 lágy indítóval kapcsolatban. A triac lett zárlatos, más szokott-e tönkre menni benne? A segítséget előre is köszönöm.
|
Bejelentkezés
Hirdetés |

































