Fórum témák

» Több friss téma
Fórum » STK erősítők javítások
Mielőtt kérdezel, a következő két dolgot ellenőrizd! I. A helyes tápfeszültségek megléte. II. A kimeneten van-e egyenfeszültség.
Lapozás: OK   40 / 46
(#) Aldure válasza btamas81 hozzászólására (») Feb 25, 2023 /
 
Igen a hang az szubjektív valakinek tetszik valakinek nem, pl nekem sem tetszik az onkyo a-44 hangja. De szeretném restaurálni. És a legtöbbünknek ha tönkre megy egy ilyen alkatrészekkel szerelt készüléke akkor azt szeretné megjavítani, ami már szinte lehetetlen, az eredeti alkatrészek hiánya miatt. Ezért próbálok valami járhatóbb megoldásokat ezközölni.
(#) Suba53 válasza Aldure hozzászólására (») Feb 25, 2023 /
 
Úgy tűnik, hogy a téma felvetésedhez te magad adtad a legtöbbet.
Rengeteg munkád, időd lehet benne neked is.
Köszönet érte!
(#) Aldure válasza Suba53 hozzászólására (») Feb 25, 2023 /
 
Igen az anyagból már felkészültem,ahogy írtad sok időbe telt de meg lett. Szerettem volna ha mások is nagy érdeklődést mutattak volna a téma iránt, de ahogy látod nagy érdeklődés nem volt. Tervben vannak más gyártók álltal készített IC-k átdolgozásai de nem tudom hogy van-e rá igény itt magyarországon. Külföldön foglalkoznak a témával csak fel kell kutatni.
De azért látom neked tetszett. Köszönöm az elismerésed.
(#) mcc válasza reloop hozzászólására (») Feb 26, 2023 /
 
Az eredeti funkciójukhoz képest kissé eltévedtek az újabb rajzon...
(#) mcc válasza Aldure hozzászólására (») Feb 26, 2023 / 1
 
Abban a pozícióban, ahol vannak, semmi hasznuk, vagy értelmük nincs. Kissé csökkentik a maximálisan elérhető kimeneti teljesítményt, de ezen kivül csak a helyet foglalják a panelen.
(#) Aldure válasza mcc hozzászólására (») Feb 26, 2023 /
 
Igen. Így akár el is hagyható de ahogy korábban írtam ennek a két meghajtó tranyó mellett a bordán lenne értelm.
(#) mcc válasza Aldure hozzászólására (») Feb 26, 2023 /
 
Ahogyan a kapcsolásban van, úgy a bordán sincs értelme. A nyugalmi áram szbályozásra ott a Q5. Tökéletesen megfelel.
(#) Aldure válasza mcc hozzászólására (») Feb 26, 2023 /
 
Igen. Igazad van ahhoz hogy működjön a meghajtó bázisára kéne csatlakoznia. De mint írtad a Q5 tökéletesen elvégzi ezt a feladatot. Erről mi a véleményed én ezt a kapcsolást többre értékelem sokkal kompaktabb megoldás.
(#) mcc válasza Aldure hozzászólására (») Feb 26, 2023 /
 
Ez mindaddig tökéletes, amíg a Sanken le nem áll az STD darlingtonokkal....
Inkább az NJW-s megoldáson kéne finomítani. Abban közönséges, jól beszerezhető, jól helyettesíthető alkatrészek vannak.
(#) Suba53 válasza Aldure hozzászólására (») Feb 26, 2023 / 1
 
Biztos vagyok benne, hogy rengeteg hobbistát érdekel a téma, de nem mindenki olyan, hogy egyből reagál, csak örömmel olvassa, hogy ilyen is van.

Ha az összegyűjtött anyagaidat egy cikk formájába öntenéd, és megkérnéd a moderátorokat, hogy a cikk linkjét tegyék be a téma fejlécébe, vagy valami ilyesmi, akkor nem kellene sok sok oldalt végig bogarásznia az érdeklődőknek, hanem mindig egyből megtalálnák a gyűjteményedet, ha éppen ilyen problémába futnak bele. Szerintem a HE szerkesztői tudnak ebben segíteni.
(#) Aldure válasza mcc hozzászólására (») Feb 26, 2023 /
 
A Sanken korábbi változata a SAP15P/SAP15N és társai igazából ezeket nem gyártja mert változtatott rajtuk így jött ki az STD sorozat. Annyi a változás hogy elhagyta a tokból az emitter ellenállásokat. Aztán még a DENON is gyártott ilyen tranyókat DHCT-A3 DHCT-C3
(#) Aldure válasza Suba53 hozzászólására (») Feb 26, 2023 /
 
Igazából ez egy jó ötlet, de a cikk írásával még várnék, mert nekem is van egy erősítőm amit szeretnék megjavítani és megépíteném ezeket az STK variánsokat hogy beépítsem az erősítőbe. aztán akkor lesz tapasztalatom is velük és mérések is. Aztán jöhet a cikk.
(#) mcc válasza Aldure hozzászólására (») Feb 26, 2023 / 1
 
Az a baj, hogy a Denon is csak gyártott A mai elektronikai barkácsolás legnyobb problémája a folyamatosan szűkülő alkatrészbázis Az NJW-khez hasonló tokozással sok cég gyárt tranzisztort. STD-t csak a Sanken. Én az univerzálisabb megoldásra törekednék.
(#) Suba53 válasza mcc hozzászólására (») Feb 26, 2023 /
 
Szerintem a Denonnak nem volt saját félvezető gyártó kapacitása. Inkább csak címkéztette valamelyik nagy gyártóval a készülékibe rendelt sorozatokat. ( Esetleg definiált paramétereket a gyártó számára, amire szüksége volt, azt meg a saját logójával kérte. Ez még ma is működik sok cégnél. )
Ez lehetett bármelyik félvezető gyár, de valószínű, hogy valamelyik Japán cég a beszállító.

De ha rosszul tudnám, szívesen olvasnék róla.
A hozzászólás módosítva: Feb 26, 2023
(#) mcc válasza Suba53 hozzászólására (») Feb 26, 2023 / 1
 
A mi szempontunkból sajnos mindegy, hogy gyártotta, vagy gyártatta (persze érdekességnek érdekesség), a lényeg, hogy nem kapható, sajnos
Ilyen egzotikus alkatrészekkel pótolni más egzotikus alkatrészt, csupán egy műszaki akrobata mutatvány...
(#) reloop válasza Aldure hozzászólására (») Feb 26, 2023 /
 
Szia! Melyik az a konkrét készülék amit meg szeretnél javítani?
(#) Aldure válasza reloop hozzászólására (») Feb 26, 2023 /
 
Szia! Onkiyo A-44
(#) reloop válasza Aldure hozzászólására (») Feb 26, 2023 /
 
A driver-t és a darlingtonpack-ot is cserélnéd?
(#) Aldure válasza reloop hozzászólására (») Feb 26, 2023 /
 
Hát elméletileg a meghajtó ic működik de nem 100%. Ha kiderül hogy az sem jó akkor azt is.
(#) Aldure válasza Aldure hozzászólására (») Feb 26, 2023 /
 
Azt nem értem hogy a képen megjelölt ellenállásnak mi értelme van hiszen a tok tartalmazza az emitter ellenállásokat és ez a rajz szerint azok elött köti össze az emitterekelt
(#) Aldure hozzászólása Feb 26, 2023 /
 
Ez volt a legelső erősítőm kb 2000 környékén vásároltam. Rengeteget kibírt. Házibulikat is, akkor még aktív hűtést is szereltem bele a hűtömorda mögé és a meghajtó IC fölé egy kicsi ventit. Soha nem volt baja még egy ismerősöm 3.2 Ohm mélyládáját is hajtotta. Aztán egy ismerősöm konditermében tönkre ment az erősítő és kölcsönadtam neki kb 1 évig volt ott aztán tönkretették. Nem tudom hogy sikerült mert ott az ohm szám is 6 körül volt én kötöttem be. Szóval ez lenne az, már valaki fel tett képeket egy másikról. Onkyo A-44 Hozzám is csak hamis STK modulok jöttek azok meg nem sokat bírtak.
A hozzászólás módosítva: Feb 26, 2023
(#) Aldure válasza mcc hozzászólására (») Feb 26, 2023 /
 
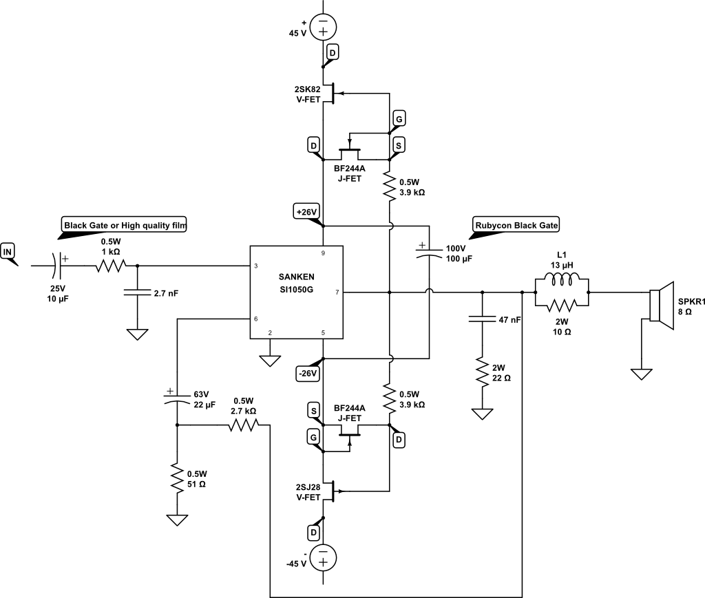
Hát igen igazad van. Én viszont valamiért imádom az egzotikus alkatrészeket És a fentebb említetteket még be lehet szerezni és még szerintem sokáig így is lesz hiszen még a régiekből is sokat lehet kapni. De pl: megépítettem tunerman egy V-FET ereősítőjét. Abban mind a két fő alkatrész szinte eltűnt. Főleg a V-fet páros. Beteszem a kapcsolást.
(#) reloop válasza Aldure hozzászólására (») Feb 26, 2023 /
 
A külső 470 mΩ-os ellenállás a belső emitter-ellenállásokkal delta-kapcsolásban van, amit átszámolhatunk csillagba. Tehát egy soros kimeneti ellenállás adódik a hagyományos emitter-ellenállások után. Ha maradt ép emitter-ellenállás a tokban az kimérhető és elvégezhető a számítás.
Az STK-1050 adatlapján lentebb megtalálható a driver méretezése, amit egy "öcsi" panelre akár furat-szerelt alkatrészekből is feldobhatunk. A világhálón talált megoldásokat nem árt erős szűrőn átbocsájtanod, mert a kontárok is lelkesen publikálnak
A drivert úgy ellenőrzöm: Darlington Pack-ot eltávolítom, driver kimeneteket összekötöm egymással és a visszacsatolással. Be kell állni a kimeneti DC egyensúlynak és a tápot megközelítő csúcsfeszültségű szinusz jelet kell tudni észlelni a kimeneten. Terhelésnek 10k ellenállást használok.
(#) mcc válasza Aldure hozzászólására (») Feb 26, 2023 /
 
Ha ez a cél, akkor hajrá!
(#) Aldure válasza reloop hozzászólására (») Feb 26, 2023 /
 
Az eredeti STK vékfok modulokkal elkövettem egy hibát. Kidobtam őket és nem néztem bele. Csak az utángyártott van meg amit korábban már feltöltöttem ide. Elvileg ott az emitter ellenállások 0 ohmosak. Nincs mili ohm mérőm nem tudom üket mérni. A rá írt érték alapján 0 Ohm csak egy átkötés. AZ STD sorozattal egy fickó gyárt ilyen modulokat értékesíti őket az ebay-en ezek tesztelt és bemért modulok. teszek fel képet. STK1050 Ezek a modulok párhuzamosan 2 db 1 Ohm értékűt használ gondolom a teljesítmény elosztás miatt párhuzamosít. Az így 500mOhm
A hozzászólás módosítva: Feb 26, 2023
(#) reloop válasza Aldure hozzászólására (») Feb 27, 2023 /
 
Az 500 mΩ elég sok emitter-ellenállásnak, 10 A-nél 5 V esik rajta és 50 W a pillanatnyi disszipációja, hogy a hátrányok közül csak a látványosakat soroljam.
Ilyen kaliberű erősítőbe 220 mΩ-ot tennék és nem sajnálnám tőle az 5 W terhelhetőséget.
Az STK-ban a végtranzisztorok meghajtóinak közös az emitter-ellenállása. Ez azért jó, mert így A-osztályban dolgoznak. Csábítóak az STD-k, de emiatt azok sajnos egy ligával lejjebb rúgják a lasztit.
(#) mcc válasza reloop hozzászólására (») Feb 27, 2023 / 1
 
Egyetértek az előttem szólóval. Az STD és SAP célja nem a jobb, hanem az olcsóbb végfok építés. A sorozatgyártás legdrágább része a nem automatizálható dolgok halmaza. Ilyenek a hűtőbordára szerelt félvezetők. Nem mindegy (különösen egy sok.1-es házimozi erősítőnél nem), hogy 2 vagy 5 alkatrészt (2 végtranzisztor, 2 meghajtó, 1 munkapont beállíító) kell csatornánként felszerelni...
(#) Aldure válasza reloop hozzászólására (») Feb 27, 2023 /
 
Igen az STK adatlapján rajta van hogy 40mA nyugalmi áram esetén 0.22 Ohm legyen az ellenállás értéke és az 5 Wattot vagy annál nagyobbat ajánl. Az adatlap elején levő szöveget lefordítottam és bemásolom ide.
Idézet:
„Nem igényel kívülről csatlakoztatott emitter ellenállásokat.

Az emitter ellenállások értékeit gondosan felülvizsgálták, hogy kiváló tulajdonságokat biztosítsanak.

a. A tápfeszültség jobb kihasználása lehetővé teszi olyan tápfeszültségek tervezését, amelyek ±0,7 V (RL = 4 Ohm esetén) alacsonyabbak, mint a korábbi DPP-modellek esetében.

b. Az egyes ellenállások maximálisan megengedhető energiafogyasztása 5 W vagy nagyobb, ami lehetővé teszi az összes terheléshez való alkalmazkodást.

C. A megengedhető csúcsáram 18 A vagy több, ami még a rövidzárlat vagy hasonló vészhelyzetek alatti csúcsáramokhoz is elegendő tartalékot biztosít.

d. Különösen a 4 Ohm maximális teljesítmények javultak. Az emitterellenállások használata megkönnyíti a szigorú biztonsági előírások betartását és a PCB-k tervezését.

A nagyfrekvenciás tartományban a külsőleg csatlakoztatott emitterellenállások elrendezése által okozott kölcsönös interferenciák már nem léteznek. Ez lehetővé teszi az alacsonyabb torzítási tényezőket.

•A lábak olyan emitterellenállás kimeneti kapcsaihoz használatosak, amelyek a korábbi DPP-kben nem voltak csatlakoztatva. Az összes többi terminál változatlan marad; nincs szükség nagyobb áramköri változtatásokra.
Az STD-kel bisztosan ki fogom próbálni mert rengeteg jót olvasok külföldi forumokon. Próbálkoztak velük A osztályban is de azt írták hogy viszonylag rövid idő alatt felrobbantak a maximális nyugalmi áramot 80mA re érdemes belőni. De azt írták hogy hallgatták 100-200mA en is és nagyon pozitívan hatott csak ezt nem bírják. És nem csak házimozi erősítőkben használják persze az építés szempontjábol ott nagyon jól használhatók a sok végfok miatt kicsi helyet foglalnak. De példának be teszek ide pár képet egy gyártóról. Jeff Rowland sok készüléket gyárt. Monoblock verzióban is és a készülék házak főként egy alumínium tömbből vannak CNC vel kimarva. És ezeket az STD-ket egy LME49810 meghajtó IC hajtja. Nem hiszem hogy csak a hely miatt használná ezeket a tranzisztorokat. Szóval ki fogom próbálni mind két verziót az STD-vel és a több komponensből felépítettel is. Nem zárkózom el a másik verziótól sem és természetesen figyelembe veszem a véleményeteket is hiszen így lehet ki hozni bármiből a maximumot ha az észrevételeket itt megvitatjuk. Én már megrendeltem a Denon verzióját szóval várom az érkezését aztán közben beszerzem a másik verzió alkatrészeit is természetesen diódák nélkül. Aztán jöhet a tesztelé hallgatózás. A meghajtó STK megépítése viszonylag egyszerű lesz mert a Nyákot már legyártattam. Ha majd valakinek kell akkor 4db lesz eladó mivel a minimum rendelés az 5db volt.
A hozzászólás módosítva: Feb 27, 2023
(#) Aldure válasza Aldure hozzászólására (») Feb 27, 2023 /
 
Jeff Rowland Model 625 S2 ennek a végfoknak az ára kb 5 milió forint körül mozog. A komplett adatlapját feltöltöm ide a műszaki paraméterei a pdf lap alján találhatóak. Nem gyenge kicsike.
(#) reloop válasza Aldure hozzászólására (») Feb 27, 2023 /
 
Ez már az a kategória ahol nem illik indiszkrét kérdést feltenni.

Pótkondi.gif
    
Következő: »»   40 / 46
Bejelentkezés

Belépés

Hirdetés
XDT.hu
Az oldalon sütiket használunk a helyes működéshez. Bővebb információt az adatvédelmi szabályzatban olvashatsz. Megértettem