Fórum témák

» Több friss téma
Fórum » STK7348 stabilizátor IC probléma
 
Témaindító: lllaci62, idő: Jún 20, 2007
Témakörök:
Lapozás: OK   1 / 1
(#) lllaci62 hozzászólása Jún 20, 2007 /
 
Hosszú évek után kijött a füst a SEG tipusú kisképernyős TV ből.Mivel a a TV is füstel működik meghalt.
A táp STK 7348 IC a környezetében kicseréltem a fölrobbant kondit és két elégett nagyteljesítményű ellenállast ujra elégett valami.
Tudna valaki rajzot vagy tanácsot adni?
(#) Dr.Megavolt hozzászólása Jún 20, 2007 /
 
szerintem csereld ki az IC-t es a leegett dolgokat is
jobb otletem nincs :no:
tegyel fel kepeket a leegett reszrol hatha segit :yes:
(#) Sebi válasza lllaci62 hozzászólására (») Jún 20, 2007 / 4
 
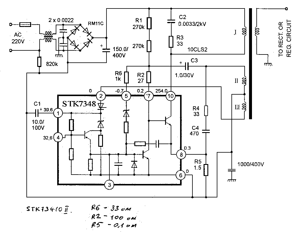
Nagy valószínűséggel így van körbeépítve az IC, mivel a tervezéskor eldől a külső alkatrész elrendezés nagy része.

STK7348.gif
    
(#) lllaci62 hozzászólása Jún 20, 2007 /
 
Köszönöm a rajzot holnap kipróbálom.
(#) lllaci62 hozzászólása Jún 21, 2007 /
 
Az IC 7.8.10. lábai között zárlat a TV nullára írva.
Mégegyszer köszönöm a segítséget.
(#) Maczi0 hozzászólása Aug 15, 2009 /
 
Sziasztok
Nekem is lenne egy problémám.
Funai TV 2000 MK5A tipusú készülékem megadta magát.STK7348 IC-re gyanokszom.
A következő feszültségeket mértem.
1 40,5V
2 0,34V
3 -0,1V
4 üres
5 -0,4V
6 0V
7 0,23V
8 0V
9 -
10 -90V
Az lenne a kérdésem hogy normálisak -e ezek az értékek.A segítséget előre is köszönöm.
Következő: »»   1 / 1
Bejelentkezés

Belépés

Hirdetés
XDT.hu
Az oldalon sütiket használunk a helyes működéshez. Bővebb információt az adatvédelmi szabályzatban olvashatsz. Megértettem