Fórum témák

» Több friss téma
Fórum » Stroboszkóp
Lapozás: OK   106 / 123
(#) djbeeboy válasza (Felhasználó 13571) hozzászólására (») Ápr 9, 2013 /
 
köbzoli!
Köszönöm a kisegítő információt!
(#) elek tron válasza proli007 hozzászólására (») Ápr 9, 2013 /
 
Idézet:
„De van. Pld. itt.”

azzal aligha megy sokra mert az a rajz hibás.
ha esetleg kell valakinek itt javitott verzio. (forrasztás felöl) a vezérlö részt nem ellenöriztem.
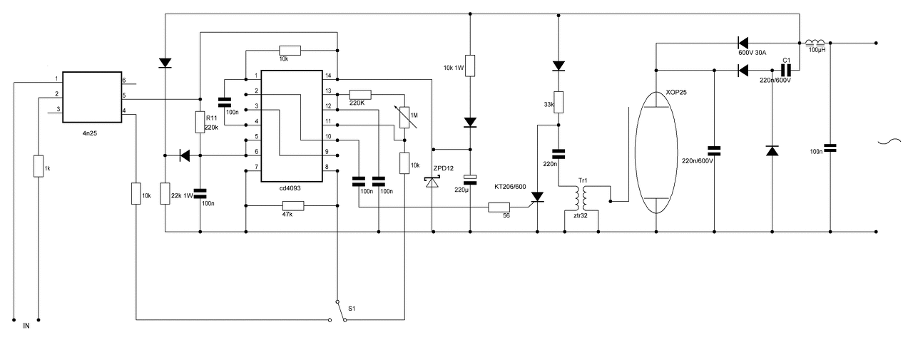
(#) elek tron hozzászólása Ápr 9, 2013 /
 
itt egy másik is.
(#) Szabi1 hozzászólása Ápr 29, 2013 /
 
Sziasztok! Bővebben: Link Az itt lévő 555 ös kapcsolást használtam anno a strobim vezérléséhez, próbanyákon volt megépitve. Nemtudom mi történt de egyszer csak már nem működött. Megfogtam és ujraépitetem uj IC vel normál nyákra. De a probléma nem oldódott meg. Egy pc tápról volt hajtva. Nos ha hozzáérek a dobozhoz (GND van rajta) akkor ég az égő, de nem vibrál. Alkatrészek amik az előző hibás verióból ugyanazok maradtak: D7,C6,R10
(#) proli007 válasza Szabi1 hozzászólására (») Ápr 29, 2013 /
 
Hello! Az nagyon égő, ha ég az égő! (amúgy ez mit jelet?
De egyébként így, az életben nem tudjuk meg mi a gond. A PC-táp háza földelt és a GND-n van. Vagy is nem lehetne érzékeny ha hozzá érsz. Esetleg a strobival nincs jól összekötve az 555-ös panel? Vagy egy teljes rajz, vagy valami, mert a távolbalátás és a jövendőmondás még gyenge oldalunk.. üdv!
(#) Szabi1 válasza proli007 hozzászólására (») Ápr 29, 2013 /
 
Szia végül 1 kis kontakthiba volt, ledet akartam írni égő helyett bocsánat. Mostmár tökéletesen működik
(#) Plague hozzászólása Júl 5, 2013 /
 
Sziasztok! Ehhez a strobihoz mit szóltok? Működőképes?
A hozzászólás módosítva: Júl 6, 2013

strobo.jpg
    
(#) peter1995 válasza Plague hozzászólására (») Júl 5, 2013 /
 
Szia. Ezt sokkal olcsóbban ki lehet vitelezni, pl az a db kondi szerintem jó nagy butaság. Na meg össze vissza sorban, párhuzamosan huhúú ebből eredőt számolni... A µF is sok szerintem. Én µF-es motorindító kondit használok ilyen célra, ami 500 forint körül van. A 20 darab elko gyanítom jóval több lenne.
Régebben próbáltam én is ilyen glimm lámpás megoldást nem sok sikerrel, így a végén egy 555 IC-s megoldást választottam ami hibátlanul működik, és az sem volt több 1000ft-nál.
A hozzászólás módosítva: Júl 5, 2013
(#) Plague hozzászólása Júl 13, 2013 /
 
Sziasztok! A segítségeteket kérném. Meg csináltam az Aderka féle strobit,de nem működik! A glimm az villog folyamatosan,de a villanó cső nem villan el. Cseréltem már benne nem egy tirisztort,de semmi. A tirisztorok azok zsír újak,ha tudtok valami hasznos infóval szolgálni azt akkor meg köszönném. Előre is köszi a segítséget.
(#) proli007 válasza Plague hozzászólására (») Júl 13, 2013 /
 
Hello!
Egy linket mindig be kell tenni, ha valamiről szó van, ne nekünk kelljen kikeresni miről van szó!
Ha kiveszed a tirisztort, és a helyén rövidrezárod egy pillanatra az anód-katód helyét, akkor villanni kel a csőnek. Ha villan, akkor a glimm-tirisztor körében van gond, ha nem , a trafó-vakucső körében.. üdv!
(#) Georgee hozzászólása Aug 7, 2013 /
 
Hello Mindenkinek. Adott egy vaku kapcsolás, kicsit módosítottam rajta, tracert akarok belőle készíteni (airsoft lőszer megvilágító) Viszont a gondom az lenne, hogy lassan töltődik a kondi, valakinek van ötlete, milyen kondit használjak bele? Jelenleg 2.2µF-os ELKO van benne de mire eléri a csúcsfeszültséget addig eltelik 5 másodperc, ezt akarnám kiküszöbölni.
(#) peter1995 válasza Georgee hozzászólására (») Aug 7, 2013 /
 
Szia. Szerintem próbálkozz kisebb kapacitással, pl 1 uF
(#) Georgee válasza peter1995 hozzászólására (») Aug 8, 2013 /
 
Próbáltam, de a 2.2µF is kevés energiát biztosít a villanáshoz. Gyenge a fénye. Szétszedtem egy gyári szerkezetet, abban 2db 3.3µF-os fólia kondi biztosítja a kisüléshez az energiát, a probléma az, hogy nem tudom, ekkorát miből tudok kibontani.
(#) kadam hozzászólása Aug 23, 2013 /
 
Sziasztok!
Belefogtam egy Flash FL-1500 DMX stroboszkóp javításába de nem jutottam vele sokra. A visszajelző LED jelzi, hogy a vezérlés rendben van, villanni kell a csőnek de mégsem teszi. A berendezés villanócsövét kipróbáltam egy régebbi stroboszkópban, ott jól működik. A cső bekötésénél + - között 560 V egyenáramot mértem, a kapcsolás diódái, kondijai rendben vannak. A tirisztort meghajtó optotriak működik, a tirisztor jó. Villanások helyett hallható egy pici kis "csattanás" mintha átütne valahol a nagyfeszültség, de ez sehol sem látszik. Az itt olvasottak alapján mértem volna a transzformátort, ám az a probléma merült fel, hogy nem tudtam megállapítani melyik kivezetése melyik. Egy jelöletlen, sárga kis holmiról van szó 3 lábbal amik közül az egyik a KV csatlakozása a csőnek. A másik kettőt hogy azonosítsam be? További kérdésem: Lehetséges, hogy a trafó belsejében üt át a gyújtófeszültség?
Köszi: Ádám
(#) zenetom válasza kadam hozzászólására (») Aug 23, 2013 / 1
 
Szia!
Nekem is volt ilyen probléma, a gyújtó trafónál, mégpedig hogy átütött. Valahogy próbáld meg a NYÁK-tól elszigetelni, akár ideiglenesen vezetékekkel, vigyázva, hogy még a közelébe se legyen fém. Illetve nézd meg a gyújtó trafó, illetve a tirisztor közelében lévő kondikat.
A hozzászólás módosítva: Aug 23, 2013
(#) kadam válasza zenetom hozzászólására (») Aug 24, 2013 /
 
Köszönöm a tippet, a NYÁK-tól 2 mm-t felemelve, alá egy pici szigetelőlapot csúsztatva megoldódott a probléma.
(#) zenetom válasza kadam hozzászólására (») Aug 24, 2013 /
 
Örülök, hogy sikerült.
(#) peter1995 hozzászólása Szept 1, 2013 /
 
Sziasztok. Van egy saját tervezésű stroboszkópom. Nekem 120Ws csővel van használva így alig melegszik a cucc hosszabb üzemidővel is. Egyik ismerősöm megkért, hogy segítsek neki egy ugyan olyan építésében, de Ő 500Ws csővel szeretné hajtani. A kérdésem, mit kéne kicserélni, hogy bírja a 500Ws-os csövet?
Köszönöm a válaszokat előre is.

strob.lay
    
(#) staci123 válasza peter1995 hozzászólására (») Szept 1, 2013 /
 
Szevasztok,
ha beéri ugyananyi fényel amenyit a tiéd ad, semmit nem kell változtatni...
A csövet nem kötelező max teljesítményel üzemeltetni...
(#) peter1995 válasza staci123 hozzászólására (») Szept 1, 2013 /
 
Jaa. Ha meg többet akar akkor az 5W ellenállás és a graetz meg a nagy kondi cseréje?
(#) staci123 válasza peter1995 hozzászólására (») Szept 2, 2013 /
 
Idézet:
„Van egy saját tervezésű stroboszkópom. Nekem 120Ws csővel van használva így alig melegszik a cucc hosszabb üzemidővel is. Egyik ismerősöm megkért, hogy segítsek neki egy ugyan olyan építésében, de Ő 500Ws csővel szeretné hajtani. A kérdésem, mit kéne kicserélni, hogy bírja a 500Ws-os csövet?”

Kérdezd meg a tervezőt...
Hogy érdemben lehessen válaszolni, tedd fel a kapcsolási rajzot egyszerű formában...
Vagy keress stroboszkóp rajzot 500Ws csőhez...
A hozzászólás módosítva: Szept 2, 2013
(#) Koncsar hozzászólása Szept 15, 2013 /
 
Sziasztok! Szép vasárnapot Kívánok! Találtam a 106.-ik oldalon egy nyáktervet ill. kapcsrajzot, megszeretném építeni. Kokozo rajzolta át a nyáktervet. Csak tudni szeretném, hogy valaki ezt megépítette e már, és, hogy működik a kapcsolás.

http://www.hobbielektronika.hu/forum/topic_post_1296380.html#1296380
Ezt találtam, mint utolsó módosításként.
Várom a segítséget. Üdv.
(#) balazs_paszka97 hozzászólása Szept 24, 2013 /
 
A nyak rajz tukor fordiva vane ha nincsen kernek egy ojant.
(#) Amperes hozzászólása Szept 26, 2013 /
 
Tiszteletem mindenkinek!

Nem vagyok benne biztos hogy jó topicba írom a kérésemet, de remélem tudtok segíteni.
Abban szeretném a segítségeteket kérni, hogy szeretnék egy "sima" villanócsöves kapcsolást készíteni. Nem stroboszkópot hanem egy olyat hogy mindig csak egyet villanjon egy jeladásra amit egy opto kapun keresztül szeretnék indítani. Persze lényegében olyan gyorsan villogna mintha stroboszkóp lenne, de mégsem arra van szükségem mert a bemeneti jelemtől függően akarom hogy mennyit villanjon. Külön opto kapus kapcsolásom már van amit hozzá tudok építeni, de valahogy sehol nem találok villanócsöves kapcsolást. Biztos egyszerű csak én nem tudom, illetve nem lelem Sajnos nem értek hozzá még soha nem dolgoztam villanócsöves kapcsolással. Remélem tudtok nekem segíteni. előre is nagyon szépen köszönöm mindenkinek.

Üdv. Amperes
(#) Georgee válasza Amperes hozzászólására (») Szept 27, 2013 /
 
Van vakus kapcsolás topic, ott vannak kapcsolások. Ha külső vezérlős strobit akarsz, arra is van ezer kapcsolási rajz itt a topicban. lényegében a tirisztor az opto kapun keresztül kap egy külső jelet. Konkrétan nem tudom mire akarod használni, de van olyan strobi kapcsolás amin van külső vezérlés azt bárilyen külső jellel el tudod sütni, pl fényképezőhöz stb.
(#) simona hozzászólása Okt 5, 2013 /
 
Sziasztok! Segítségre lenne szükségem. Van egy apró stroboszkópom (14 W-os). Az ütemszabályzóját egy potméterrel lehet állítani. Olyan kérdésem lenne, hogy a jelenlegi elektronikáját ki lehet e egészíteni, vagy esetleg a jelenleg benne lévő alkatrészekből új vezérlést lehet e készíteni, olyat, hogy egy hangforrás jele alapján egy szűrőn át pl. a mély hangokra villanjon? Előre köszönöm válaszotokat!

(Csatoltam egy képet is róla.)

DSCN3973.JPG
    
(#) proli007 válasza simona hozzászólására (») Okt 5, 2013 /
 
Hello! Talán legcélszerűbb úgy átalakítani, a tirisztor vezérlését, mint ahogy itt látszik, majd készíteni hozzá egy külön áramkört, ami egy Led-et tud villogtatni és a Led helyett vagy mellette hajtani a MOC diódáját. Mert ebben a hálózati feszültségen kívül, nincs tápfesz másnak, és az opto a galvanikus elválasztást is megoldja és ezzel az életveszélyt is "megszünteti". Igazából basszus szűrő sem nagyon kell, mert a zenei jel legnagyobb amplitúdójú része a basszusban van. üdv!
(#) GPeti1977 válasza peter1995 hozzászólására (») Okt 6, 2013 /
 
Nem tudtam megnézni a rajzot de régebben úgy készítettem stroboszkópot hogy fénycső fojtó volt ellenállás helyett, azután az egyenirányító ami a kondenzátort tölti, az egyenirányító ha 300V kell Graetz, ha 600V akkor Delon hidas feszültség kétszerező. Így közel veszteségmentesen lehet a kondenzátort feltölteni.
(#) peter1995 válasza GPeti1977 hozzászólására (») Okt 6, 2013 /
 
Szia. Lényegtelen már, távjavításban nem tudok segíteni az illetőnek. Én megépítettem ezt, nálam 2 bulit végigszolgált már, neki nem működik. 200km-ről sajnos nem tudok neki segíteni, ha még azt sem tudja leírni pontosan, mit hova kötött.

Csatolom a rajzot amiről szó van mert nekem is kellene egy kis segítség. Október végén ismét buli lesz és kicsit fejleszteni akarom a cuccot. olvasgatva az előző hozzászólásokat megtetszett a dolog, hogy hangra villogtatni a stroboszkópot. Ez számomra még egyzserű is lenne az olvasottak alapján, mivel van egy hangra 192 ledet villogtató elketronikám( szintén a bulikhoz).
Hogyan kellene nekem ezeket összehozni? A ledes áramkörr 15VDC-t kapcsolgat a ledes lámpákra.
A srtoboszkóp BC212 tranzisztor B lábához ha beteszek egy kapcsolót, hogy az 555-ről kapja a jelet vagy egy ellenálláson át erről a ledesről a 15V-ot az működhet? Természetesen elég nagy ellenállás kéne, hogy a 15V-ot rá lehessen kötni a B-re

Megoldható lenne ez így?

(kép jobb gomb megnyitás új lapon, sokkal nagyobb)
A hozzászólás módosítva: Okt 6, 2013

str.JPG
    
(#) Szabi1 válasza simona hozzászólására (») Okt 14, 2013 /
 
Nekem is két ilyen külsejű stroboszkópom van, átalakítva hogy lehessen külsőleg vezérelni, Bővebben: Link Külső vezérlés
Következő: »»   106 / 123
Bejelentkezés

Belépés

Hirdetés
XDT.hu
Az oldalon sütiket használunk a helyes működéshez. Bővebb információt az adatvédelmi szabályzatban olvashatsz. Megértettem