Fórum témák
» Több friss téma |
Blahh ennyit nem akarok vele színi:S inkább akkr más végfokot teszek re aminek jó a +/- 49-50V :S:S pl Quadról vélemények?:O Remélem a két TDA-t betudom számíttatni vmennyibe az elektronikaboltos fazonnal:S
A cikket nem olvastad el ugye? Minden kérdésedre van válasz benne...
Elolvastam többször is végig, és láttam a kiegészítést is de nekem nem igazán világos (mert nem vagyok még ezekben profi) hogy mit hova kell kötni.
Ha én a végfokra kötöm vagyis a kimentre a subot akkor kell az ellenállás meg a kondi ahogy a rajzon van vagy valahogy másképpen kell kötni?? Ez az a rész amit nem értek hogy hogyan kell. Tehát van egy erősítőm melynek több bemenete van, illetve van 2 kimenet is amit lehet kapcsolóval változtatni h mikor melyik. ( ide kellene a kondi meg az ellenállás?) Ha le tudnád írni (esetleg rajzolni), hogy hogyan kössem majd, azt megköszönném. üdv.: david
sziasztok.nekem az a gondom h egy subbot rakok össze es megvan az anyag meretre van vagva csak nemtom mien módon rakjam ossze?csavarozzam vagy fatiplivel???? mit ajanlatok???eloreis is koszönöm az infot!!!!!
Válaszotok várom!!!!!!
szerintem érdemes csavarozni, bár én még nem építettem ilyet de meggyőződésem hogy sokkal stabilabb lesz majd a hangládád. Érdemes szilikonpasztával vagy valamilyen ragasztóval pl (faragasztóval) is kinyomni a réseket hogy ne tudjon levegő csak a subcsövön át kijönni, mert ha mellette kijön (réseken, rossz illesztésnél) a levegő, nem fogja jól kiadni a mély hangokat. lehet hogy rosszul gondolom, de én biztos hogy csavarokkal raknám össze és alkalmaznék valami ragasztófélét is a doboz összeillesztésénél. véleményem szerint a hűtőbordát érdemes kívül elhelyezni mert jobban tud szellőzni jobban átjárja a levegő a bordát mint bent, viszont a többi panel , trafó szerintem maradhat a belsejében de az is megfelelően rögzítve és szigetelve valamint elkülönítve egymástól( gondolok itt az egymás közti nagyobb távolságra).
remélem tudtam segíteni de kérd mások véleményét is! üdv david
nekem van egy 400 wattos magnat suprem 3000 es mely tarcsam es szeretnek hozza kesziteni egy reflex ladat hogyan kezdjek hozza?
Első körben szükséges T-S paraméterek megléte a doboz volumen számításához. Tehát ezeket szerezd meg.
Sziasztok!
Mélynyomóhoz lehet ilyen alul áteresztő szűrőt használni? Ha igen segítene valaki, hogy milyen értékű elemek kellenek bele? Köszi
hellosztok , amatör vagyokk ebben a témába,s azt szeretném tudni , h mi a különbség a SUBLÁDA, és BASS REFLEX DOBOZ közöt?( hangzásban milyen különbség van..
Sziasztok!
Ma építettem egy (még kezdetleges) subwoofert,még le sem szigeteltem,csak kipróbáltam. Nos a hangja egész jó már így is,a doboz 20x20-as dobozban van(kockaalaku)ha az aljába hátulra a sarkaiba teszem a subcsövet az úgy jó? A hangszóró pont középen helyeszkedik el.
Sziasztok!
Találtam interneten egy ládatervet,én mostanság nemfogom megépíteni,mert van egy egész jó. Ha kell csatoltam,az adatok Colban voltak megadva,átváltottam nektek Cm-re,ahol PL 25,75Cm van,ott jobb kerekíteni--->26Cm Volt ismerősöm aki elfelejtette a kerekítés szabályát:5-töl fölfelé,azalatt lefelé kerekítünk Jó építgetést
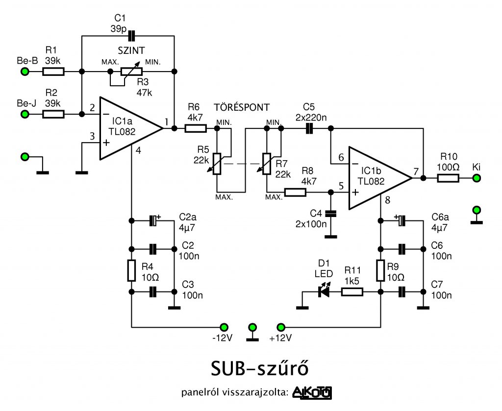
Ennek a cikknek visszarajzoltam a kapcsolási rajzát a penelról.
Én megcsináltam ugyanezt az erősítő-vágó-szűrő kapcsolást (valahol megtaláltam, de más értékekkel), aztán eléggé hamar rájöttem még arra is, hogy - hűűű - de nagyon-nagyon mélyen vág.
Sőt - olvastam róla. A jelen rajzon látható C5 2x220 nF helyett nálam csak 400 nF (220+180) volt a rajzon, a másik kondipár pedig C4 2x100 nF. Azóta módosítottam 360 nF-ra (2x180) illetve 180 nF-ra, de talán még így is túl sok neki. A 2 bemeneten meg lementem az ellenállásokkal (R1; R2 - 39 kohm-ról) 22 kohm-ra, s mindkettő le van "húzva" a földre egy-egy 2k2-val. Ám még mindig nagyon "brummogós" a dolog. Olvastam róla valahol, hogy bőven elég neki a C5=220-270nF, és C4=100-150 nF. A következő lépcső talán nálam szintén az lesz. Lehet hogy akkor a vágási frekvenciák nem 150 - 130 - 100 - 60 - 30 Herz-en lesznek, no de akkor mi van? Egy átlag ember 100 alatt már nem nagy mélység-beli különbségeket tud tenni. Csak folyamatosan "hallja azt a medvét" ...
Elképzelhető az, hogy a bemeneti erősítés-szabályozó IC-kör potméter R3 adatait egy kissé elnézted volna?
Én pl. oda a 47 kohm helyett 470 kohm-osat tettem, de az mintha kissé jobban szabályozná a dolgokat. A hozzászólás módosítva: Márc 25, 2015
Ott van a 2. oldalon a rajz, miért kellett visszarajzolni? Az nem jó?
Sziasztok! Van egy végfokom, vettem hozzá egy pár hangfalat, és nem nagyon lehet érezni a mélyet, ezért szeretnék még egy-egy subwoofert is, csak a kérdés az hogy a végfokom fogja e bírni a strapát, illetve ha megvan a mélyláda és bele az adott mélynyomó, akkor ahoz tehetek hangváltót, ha igen akkor milyet ? Képet mellékelek a Hangfalról, illetve a végfokról is, sajnos a végfok típusát még most sem tudom, de a belsejéről csináltam képet.
Üdv. mindenkinek!
Onkyo subwoofer SKW-501E hibajelenség: Olyan hibával találkoztam vele kapcsolatban, hogy egy idő után nem szól (nem működik) holott a LED mutatja a front panelon a megfelelő bemeneti jelszint szerinti működést. Többszöri kísérletezgetés után a következőt véltem felfedezni: ha kihúzom a 220V-os tápot a konnektorból, majd kb. 5 sec múlva vissza működik (kb. majdnem 1 napot kibír, újfent kihúzva a hálózati csatlakozót, majd azt visszadugva, ismét üzemel !?) Arra a következtetésre jutottam, hogy a tápegység tartalmaz egy relét, amely valószínű a subw. elektronikájától kap vezérlőjelet, amely felkapcsolja a nagy áramú részt az elekronikában és ezzel működőképes lesz. De amit nem tudok, hogy mitől javul meg, ha kihúzom a tápkábelt, visszadugva egyből működik? és egy másik érdekes jelenség, ha a subw. hátsó paneljén kapcsolom csak ki a tápot, majd visszakapcsolva azt a subw. nem működik, mindenképpen a hálózati csatlakozót kell kihúzni !!! Kapcsolási rajzot csatolok. (a pdf. 8.oldalán található)
Üdv mindenkinek!
Érdeklődnék, hogy subwofer erősítőhöz sztereó koppanás gátló áramkört érdemes beépíteni? Esetleg elég egy egyszerű késleltetett bekapcsolású relé beiktatása ? Köszönöm a válaszokat
Minden képpen érdemes. A koppanásgátló több mint egy bekapcsolás késleltető, mert a kikapcsoláskor is védi a hangszórókat.
|
Bejelentkezés
Hirdetés |













