Fórum témák
» Több friss téma |
Egy melegvizes kandalló huzatszabályozását szeretném megoldani, úgy hogy egy szervo motor mozgatna egy pillangószelepet. Úgy szeretném megoldani hogy a pillangószelep tengelyére szerelnék, optokapukat, vagy reed csöveket hogy a pillangószelep pozícióját be tudjam állítani. Ha pedig véletlen forrna a víz, akkor egy hőfokszabájzó segítségével a motor a szelepet teljesen elzárja.
Ezeket úgy szeretném megoldani hogy a kandalló előlapjára kellene egy poti vagy nyomógombok, hogy pl : 1-5ig amejiket megnyomom annyira nyissa a motor a pillangószelepet, de a hőfokszabájzó az egész beállítást figyelmen kívül hagyva, eelzárhassa az egészet. Ehez kérnék kapcsolási rajzot, vagy ötletet lehetőleg pic nélkül mert azokhoz nem értek. Köszi
Hello!
Sokkal egyszerűbb a Reed csövek helyett, ha állásjelző potenciométert alkalmazol. A helyzetjeladó és állásjelző poti, egy hidat alkothat, és a kettő differenciájából komparátorral indíthatod a motort. A polaritás meg, megadja az irányt. Ha jön a termosztát jele, a helyzetadó poti helyett, egy trimmerről beadod a kívánt "zárt helyzetet". (De ha ez egy komplett szervo hajtás, akkor annak kell, hogy legyen állásjelzése.) üdv! proli007
Ez egy álltalam épített szervo nincs állásjelzője. De az ötleted tetszik le tudnád ezt egy kapcsolási rajzra vetni? A komporátorral együtt? Köszi
Namost először is a helyesírásról annyit, hogy a "j" az nem "ly", és fordítva. Tehát az "amejiket" az helyesen amelyiket, a "szabájzást" pedig, hol így írod, hol így "szabályzás", ahol persze az utóbbi a helyes.
A kérdésedre a válasz pedig az az, hogy ha el akarod kerülni a mikrovezőrlőket, akkor ilyen megoldást aligha fogsz találni kapcsolási rajzban kompletten, mert ugye ez a te saját ötleted, ki valósította volna ezt meg előtted, mikrovezérlő nélkül??? De a megoldás, mikrovezérlő nélkül a következő. Szétnézel a modellezés topicban, vagy ebben a témában a neten, és használsz olyan vezérlőkapcsolást, amik a szervókban vannak. Ez pofonegyszerű, vannak hozzá direkt cél IC-k, és a sima DC motorra egy fogaskerékáttételt teszel, ami a potit tekeri. Ez a referencia adód, vagyis a pozícióadód. Építesz hozzá egy PWM verérlőt, ahol egy potival tudod forgatni (pozícionálni) a motort, de mivel neked kapcsolók kellenek, a poti helyére egy váltókapcsoló sorral ellenállásokat teszel, és akkor a bekapcsolt ellenállásnak megfelelően áll pozícióba a motor. De ugye figyelned kell a hőfokot is, hogy a motor magától beálljon egy adott pozícióba, szabályozva a hőfokot. Ezt úgy oldod meg, hogy a hőérzékelő ellenállását biktatod még plusszba a kapcsolgatható ellenálláshálódba, és kész. Ekkor minden bekapcsolt kapcsolóálláshoz tartozik egy motorpozíció, de ettől függetlenül a motor vezérlése még függ a hőmérséklettől is, vagyis a kapott hőadat alapján a motor mindig szabályozódik a hőmérséklet függvényében. Azért valljuk be ez a feladat mikrovezérlővel 50x egyszerűbb!
Na míg írtam, proli007 is hasonlót javasolt.
Nincs más hátra, ugorj neki!
Hello!
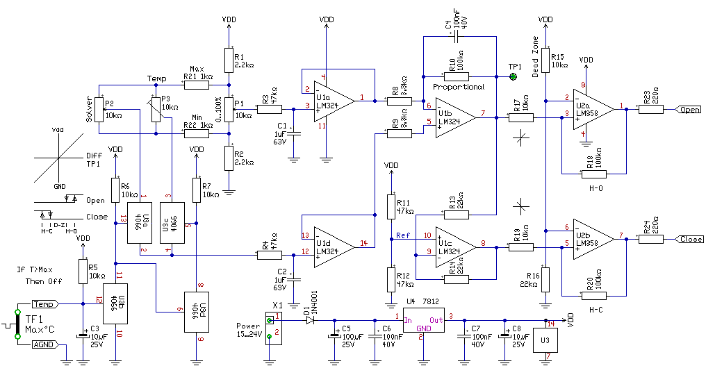
Akkor egy kis löket a témához. TCA965 Ablakkomparátorral egyszerűbb lenne az élet, ha kapható lenne még. - A termosztát a hőfok elérésekor nyit. Biztonsági okokból készítettem így, mert szakadás esetén is leszabályoz. - Ha a termosztát működik akkor a trimmerrel tudod beállítani, hova álljon a szervo. - A beállító potikkal soros 1kohm ellenállás azért van, mert a szervóban lévő állásjelző poti, nem mehet mechanikusan a végállásig. Ennek tényleges értékét a beállítás alapján lehet meghatározni. (Nyitva-zárva, hol áll az állásjelző poti.) - Persze ahhoz, hogy ez "valami legyen", ki kell dolgozni a teljes áramkört. De ha egyfázisú kondis szervomotorod van, akkor esetleg két antiparalell kötött SSR relé a kimenetek közé, és már ketyeghet is a dolog. üdv! proli007
Hello!
Fogalmam sincs, csak javasoltam. Azt hittem az már van és ahhoz kell alkalmazkodni. Ha nem, akkor bármelyik típus megfelelő, amelyiken van váltó érintkező. De ha már elektronikát gyártasz, akkor lehet hozzá egy NTC-ből és egy komparátorból készíteni, és akkor nem kell kapcsoló, mehet közvetlen a komparátor kimenetéről is a cucc. (vagy úgy, ahogy előttem már javasolták) Először mindig az igényeket, majd a műszaki követelményeket, végül a lehetőségeket kell tisztázni. Aztán kell megoldást keresni a gondjainkra! üdv! proli007
Sziasztok!
Tavaly nyáron építettem egy távirányítású hajót. Ott akadtam el, hogy mi forgassa a kormánylapátokat. Van egy másik téma, amiben erről van szó, de az olyan áramkörökhöz hülye vagyok. Az lenne a lényeg, hogy a lapát visszaálljon az eredeti helyzetébe. Próbáltam távirányítós autó elejét levágni, és a kerekeket lecserélni kormánylapátra. Tökéletesen működött, csak a víz túl sok volt neki, nem tudta forgatni, leégett. Most venni akarok egy olcsó modell szervót, de nem sokat értek a bonyolult áramkörökhöz. Lehet, hogy hülyén hangzik, de: A szervókon 3 vezeték van, ehhez kell vezérlő áramkör, vagy működtethető csak +,- pólusokkal, illetve felcserélésükkel, mint a villanymotor? Ha nem, elvetem az ötletet, ha igen, tovább megyek: A szervót vissza lehet állítani csak rugókkal az eredeti helyzetbe, vagy a szervó "erősebb" a rugónál? Köszönöm a válaszotokat előre is!
Hogy az elején kezdjem: a szervókhoz kell egy vezérlő áramkör, a harmadik vezetéken (ami fehér, vagy sárga) kapja a vezérlést. Maga a vezérlés nem túl bonyolult, a vezérlő impulzus szélességével (1-2 ms) pozicionálják a szervót. Az 1,5 ms a középállás, az 1 ms az egyik véghelyzet, a 2 ms a másik.
A szervóban fogaskerék áttétel van, egyszerű rugókkal nem mozgatható kivülről.
Hát igen!
Erre a feladatra leginkább a szervó a legalkalmasabb. |
Bejelentkezés
Hirdetés |







