Fórum témák
» Több friss téma |
Idézet: „És még valami! A GND-ket a tápoknál össze kell kötni, tehát nem lesz elég két vezeték.” Igen, de azt már remélem nem köti el. ![]() A lényeg, hogy ne kelljen foglalkozni, melyik bemenet melyik (2 kék madzag), csak a tápvezetéket (piros és fekete madzag) kösse be előjelhelyesen.
Csak ismételni tudom magam. AND-ra nincs szükség, annak kimenete megegyezik a GND-vel.
Annyira a logikai kapun gondolkoztam, hogy megfeledkeztem a tápforrásról és annak GND pontjáról.
Elnézést, néha előbb képzelek, mint gondolkozom. Ha adott DC 12 V véleményed szerint elég egy sima feszosztó két fémréteg ellenállással? Végülis az 1% tolerancia belefér.
Szia!
Józsika polaritástévesztését nem lehetne egy bemenetekre kötött Graetz-híddal orvosolni?
Feszosztó nem elég, mert nagyon melegedne, akkor is ha nem terheled, ha ki akarod venni belőle a kívánt áramot, és mindenképpen változna a kimeneti feszültsége ha terheled.
Egy 78L05 nem a világ, és legalább csak akkor melegszik, ha terheled. Esetedben egy IC nem fog terhelni semmit, azaz nem fog melegedni.
Először is beszéljünk magyarul! Mi az a takt-olás? Ütemjel/ütemezés?
Másodszor pedig a NOR kapuban való gondolkodás azért hibás, mert az három vezetéket feltételez. Nem a két bemenet között meglévő feszültségét vizsgálja, hanem a bemenetek és a közös pont (GND) közötti feszültségeket,ami nálad mindig határozatlan volna. Ha a polaritásfüggetlenség fontos, akkor tegyél a bementre egy diódahidat, ahogy a polaritásfüggetlen tápegységbemeneteken is csinálják! Használhatsz Schottky diódákat is, de szerintem fölösleges, ha az 5V tényleg annyi. Utána egyetlen tranzisztorral vagy optocsatolóval megoldható a kívánt invertálás. Idézet: Akkor már inkább egy ellenállás és egy Zener-dióda... „Ha adott DC 12 V véleményed szerint elég egy sima feszosztó két fémréteg ellenállással?” De sokkal inkább a többiek által ajánlott 78(L)05, mert a Zener fölöslegesen fogyaszt!
Most már így kezdő hálózatépítőként teljesen elbizonytalanodtam. Legjobb lesz, ha magam kiolvasom ezen alkatrészek működését és megpróbálom magam kiötletelni a megoldást.
Ugye könnyen elképzeli egy ember a sematikus iskolás rajzokkal, meg némi matematikai logikával, de valóság az valóság. Köszönöm mindenkinek szíves segítségét, de innentől nem látom értelmét a fejtegtéseknek. A válasz elfogadását, majd a későbbiekben fogom megtenni, amennyiben magam is összeállítom működő képes áramkörömet. Ismételten köszönöm mindenkinek szíves segítségét és hogy megosztották velem tapasztalataikat és elláttak a legjobb ötletekkel. Idézet: „Másodszor pedig a NOR kapuban való gondolkodás azért hibás, mert az három vezetéket feltételez.” A NOR kapu maradhat a GND-t meg két diódával, vagy egy hiddal rákötöm szembe a nor bemeneteire, így a fémes kapcsolat megvan a GND-vel és bármikor felcserélhetem a NOR bemeneteit. Milyen hidat, vagy diódákat alkalmazzak (típus)? Említettétek a 78(L)05-öt. Ha jól értem az INPUT és GND közé egy max 35 V-os DC tápfeszt. kapcsolok, majd az output és a közös GND lesz a NOR kapu tápbemenete. A specifikáció ír egy-egy kondenzátort az INPUT-GND és az OUTPUT-GND közé. Szükséges-e? Kell-e más körítés?
Ha NOR kaput használsz, nem kell semmiféle dióda vagy diódahíd.
Ha diódahidat használsz, akkor pedig nem kell NOR! A GND-t pedig csakis fémesen szabad(kell) összekötni! Lerajzoltad már magadnak a két megoldást? Úgy könnyen tudnál dönteni... A regulátor adatlapjában található alap kapcsolást csak akkor szükséges kiegészíteni, ha nem működik.
szücsien és icserny jól írta, ha a NOR két bemenete közül az egyik nincs közös ponton a GND-vel, akkor a logikai kapu nem tudja mihez viszonyítani a bemeneti értékeket.
Tina áramkörszimulátorba megcsináltam a kapcsolást, ha nincs közös GND pont, akkor a kimenet nem fog változni. Ezért a GND-t rá kell kötni a NOR egyik bemeneti pontjával (takt-), mivel Józsika felcserélheti, ezért csak úgy tudom biztosan, hogy megvan a fémes kontakt, hogy a GND-ről egy-egy diódát szembe kötök a bemenetekkel. (Göndör adta az ötletet) Nem fognak átengedni, de egy minimális áram folyik rajtuk, mely elegendő a közös leválasztáshoz és csak minimálisan torzítják a kimeneti feszültséget (véleményem szerint, mert a Tina áramkör szimuláló így már működő képesként mutatta) Idézet: „A regulátor adatlapjában található alap kapcsolást csak akkor szükséges kiegészíteni, ha nem működik.” Tehát a két szűrő kondi maradjon, más nem kell. Idézet: „szücsien és icserny jól írta, ha a NOR két bemenete közül az egyik nincs közös ponton a GND-vel, akkor a logikai kapu nem tudja mihez viszonyítani a bemeneti értékeket. Tina áramkörszimulátorba megcsináltam a kapcsolást, ha nincs közös GND pont, akkor a kimenet nem fog változni.” És ki mondott erről mást? Egyébként én feladom, mert nem tudlak követni, de egy biztos, hogy jól összekevertek téged a kollégák! Két megoldást kevered, nem kicsit, és bonyolítod, nem kicsit!
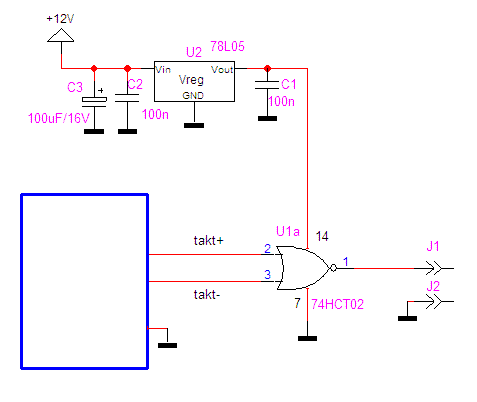
Rajzoltam egyet utolsó kísérletre, mert számomra érthetetlen, hogy ezen mit kell szimulálni!?
A másik verziót(diódahidas, NOR nélküli) is lerajzoljam?
Nem bonyolítok semmit.
Csak feltételezem mikor nincs közös földpontja az RTU-nak (bal doboz) és a tápegységnek. Én ezt feltételezem.
Ne feltételezd, mert olyan nem történhet, mert akkor nem jól van összekötve és ilyen ne legyen.
Rendben minden letisztázódott, így visszatekintve már valóban túlkomplikáltam. Sokat tanultam tőletek, így nagyobb értéke volt ennek a kis szóváltásnak számomra.
Köszönöm!
Ennek örülök! Ha jutsz valamire azért írd meg, mert érdekelne, hogy sikerült!
|
Bejelentkezés
Hirdetés |












