Fórum témák
» Több friss téma |
Fórum » Távirányítású kisautó építése
Lenne egy kérdésem! Az irányváltás minössze anyiból áll hogy az elektronika megcseréli a két pólust? Mert van egy elképzelésem, miszerint van itthon egy csomó 12V 10A mágneskapcsolóm, és ezekkel talán meglehetne valósítani a nagyobb áram vezérlését! Ami ha úgy van ahogy sejtem, akkor nem is igényel olyan borzasztó nagy szakértelmet!
Ott van egy hidba kapcsolt motor vezerles ahogyan en elnezem ez valtoztatja meg a forgasiranyt.
Amennyiben ez nem birja az adott terhelest akkor ki kell cserelni a tranzisztorokat. Na most mar nem tudom, hogy csak egyszeruen megvaltoztatja a motor forgasiranyat vagy a motor fordulatszamat/ forgasiranyt is tudod kontrolalni az adobol. Ez egy hidkapcsolas: Kép: Hivatkozás
Be tudnád újra linkelni a képet? Ezt valamiért nem tudom megnyitni!
Video adó?
Ugy ertettem, hogy egykis kamerat is szerelnel az autora, hogy lasd merre fele jarkalsz.
Gondolom, hogy nem kabelen fogod visszavezetni a kamera jelet.
Az 1977-es és 1980-as RT-évkönyvekben találsz komplett szervo kapcsolási rajzokat,hidas motorvezérlőhöz,poti visszacsatolással.
Jah értem már! Annak a rajza nekem még nincs meg! A projektnek azt a részét haverom csinálja és nem tom hol tart most benne! De estére konzultálunk, és ha meglesz a rajz akkor mindenképp fel fogom tölteni!
Menet közbe próbálom relével megoldani a nagy áramos kérdést, de nem igazán jutok sehova! A relé mindenképp behúz, pedig abba reménykedtem, hogy ha ellentétesen kapja meg a feszt megváltozik az elektromágnes és behúzás helyett kint tartja az érintkezőt! Valakinek nincs valami ötlete ide?
Mellékeltem a megoldást a mágneskapcsolós irányváltásra! A lényeges hogy az első 4 kapcsoló amit a space gomb megnyomásával működtetek, az az eredeti elektronikát helyettesíti ami az irányítópanelben van! A voltmérő helyettesíti a motort ami gyárilag rá van kötve! Ezt a motort természetesen ki fogom kötni, a voltmérővel csak azt vizsgáltam hogy valóban megváltozik e a feszültség előjele! Aztán a mágneskapcsolókat bekötöttem úgy hogy a behúzótekercs egyik lábát a minuszra kötöttem, a másikat pedig az egyik ágra ahol polaritásváltás történik! Ezt 2 kapcsolóval a másik ketővel pedig fordítva! Végeredményképpen polaritásváltáskor 2 kapcsolón a behúzótekercsre kötött vezetékek egyen potenciálra kerülnek, így nem húznak be! A másik kettőnél pont fordítva lesz, pont behúz! Irányváltáskor cserélődik az állapot! Ezek után már csak ugyanúgy kell bekötnöm az érintkezőket mint a négy space gombal vezérlehető kapcsolót, és már meg is van az irányváltható 10A-es terhelhetőség! 2 kérdésem lenne! Menyire lehet ez így hosszú életű, a másik pedig, ha mondjuk 10Ampernél több áram kell akkor megoldás e ha 2 mágneskapcsolót párhuzamosan kötök? Elméletileg tudom hogy igen de előfordulhat e hogy előbb kapcsol egy picivel ez egyik és ezáltal túlterhelődik?
Még lenne egy kérdésem! A vevőpanelből a motorra menő vezetékben 6-7V os fesz van! Ez nem elég hogy behúzzon a mágneskapcsoló! Ha beiktatok egy egy BC182-t, akkor megoldódna ez a probléma! Ha a bázisára 6-7V kerül abból lehet baj?
Neked nem kell negy rele eleg ketto is.
A kontaktusokkal parhuzamosan kossel egy egy 100 nF-os kondit a szikraoltasert. Amennyiben hidban van a kimeneted a radiobol akor ket kontaktusod van amire a motor csatlakozik. Veszed a releket az egyiket kotod az egyik kimenetre es a test koze a masikat a masik kimenetre es a plusz koze. S ha jol gondolom akkor hol az egyik hol a mesik rele huz be amind vezerled az adobol. Rajzold le a motorvezerles vegfokat az ami a vevoben van. Nezd meg, hogy honna kapja a ketiranu vezerleshez szuksegej impulzulst- jelt -feszultsegugrast. Amikor ezt megkattad tied a vilag mert azt vezerelsz vele amit csak akarsz. Itt csak szarakodunk ossze vissza.
Ertem, akkor teszel egy egy tranzisztort a kimenetekre NPN-es PNP-et amelyek bazisaba teszel egy 1 - 10 k ellenallast. A kollektorokba jonek a relek melyek tekercsevel parhuzamosan kotsz egy egy diodat polaritas helyesen , hogy a kikapcsolaskor fellepo induktiv lokes a tranzisztort ne usse at.
Majd ra josz ,hogy melyik tranyot melyik kimenetre kosd ahoz, hogy a relek behuzzanak iranyvaltaskor.
Nekem egy ilyen elképzelésem van! Próbaüzemkor a LEDen még azt is tudom figyelni hogy melyik kapcsoló van behúzva! Esetleg tovább lehetne fejleszteni, hártamenetnél pl tolató lámpa kapcsolása!
Ez mind jo es szep.
Igy kell megoldani, meg egy ilyent de PNP tranzisztorral es rakotni a kimenetekre. Viszont nem ertem miert kinlodsz. Gondolom, hogy hidkimeneted van a kep alapjan, ami a motrot vezerli. Ki kell cserelni a tranzisztorokat nagyobbra es meg van oldva a kerdes. Nem adtad meg, hogy milyen tranzisztorok vannak a vevoben (azok a nagyobbak), az Ic -et sem adtad meg. Kertelek, hogy nagyjabol a rajzot vedd fel. Igy csak egy helyben jarkalunk. Ez egy egy oras munka lenne nagyjabol, hogy nagyobb motort vezerelj.
A tranzisztor cserés dolgot elvetettem mert 10-20Ampert semmiképp sem szeretnék beleküldeni ebbe a kis panelba, és az ifa ablaktörlőmotor még nem végleges, szóval még kerülhet oda nagyobb motor! A vevőáramkör védelme érdekében inkább fogtam mgam és kimértem hogy egy sima polaritáscseréről van szó, amihez összeállítottam egy számomra logikus áramkört amit itthon található alkatrészekből össze tudok hozni! Néhány apró részlettel vagyok bajban légyszi ebben segíts! Ha a relé vezérlése ezekkel az értékű ellenállásokkal, és alkatrészparaméterekkel megvalósítható, akkor boldogulni fogok! Csak egy így jó vagy ez így nem jó választ kérek! A legutóbbi rajzomon látható az elképzelésem a relé vezérléséről! a 3k3-on keresztül jön kb 6-7V fesz ami indítaná a folymatot! Ha ez így jó, akkor már tervezem is a nyákot, és hamarosan össze is állítom az áramkört!
És még egy utolsó kérdés! A mostani motoron van egy kis kondenzátor a két vezeték között! Ha azt kiveszem akkor mi történik? Ha nem a motorokra hanem ebbe az áramkörbe megy az a 2 vezeték, egyáltalán szökség van erre a kondira?
A motrod kefes motor ezert a szikraoltasert raknak egy kondit.
A kis panelnak semmi koze a 10-20 amperhoz. Az csak vezerel. A nagy aram a motormeghajto tranzisztorokon folyik.
Sziasztok, csatlakoznék a témához. A meghajtó motor forgás irány váltására ennél egyszerűbb megoldás nincs: SLA4391 vagy amit én is szívesen használok (H bridge.pdf) A TIP 12x- darlington tartalmazza a védődiódát, aszem 10A terhelhető
Electronic Speed Controls for Radio Controlled Models
Bővebben: Link Sok erdekes dolog talalhato az oldalon !!
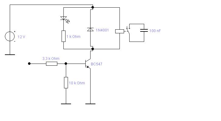
Megépítettem a relés irányváltó kapcsolást! Minden BC547 elé 1-1 db 12kOhmos ellenállás, a másik végük össze kötve és 2db újabb 12kOhmossal a 0V ra kötve! A 3 ellenállás közös pontjára érkezik a bejövő vezérlő fesz! A behúzótekercsel párhuzamosan 1-1 1N4007! A követlezőket tapasztalom! Az egyik irányban működik a motor, de hiába veszem le róla a vezérlő jelet vagy fordítom meg öntartó lesz! Miért van ez? A másik irányban még rosszabb a helyzet, ott még ez se működik! Ott egyáltalán nem húznak be a relék! A másik gond hogy az öntartó behúzást is csak 12V vezérlő jellel hajlandó megcsinálni, 6V al semmire sem megyek! Egyik gyanúm hogy a tervezettnél nagyobb értékű ellenáléásaim voltak csak kéznél! De még így se világos hogy mitől válik öntartóvá a kapcsolás!
Pontosan ird le a kis auto mukodeset_ugy ertettem, hogy egy kesz termeket vettel es azt probalod megmacskazni.
Vagy adj egy linket ahol leirja. Gondolom, hogy gyartasbol adodoan meg van oldva a kormanyzas es az elore hatra menet. A kepek alapjan nem tudom eldonteni, hogy milyen taviranyitasu autorol van szo. Ennyi energiaval mar reg kirajzoltam volna a kapcsolasat a vevo resznek, legalabb is a motor / kormany meghajtast.
Van 4 tranzisztor a hűtőbordára szerelve! Ezek NEC 8772 M1Y -ok! az IC PT 8A978BP Z0525JW! Nem tudom ezekkel tudunk e előbbre haladni! Megpróbálom felvenni a kapcsolási rajzát! Az is jó megoldás lenne ha ezt a kütyüt terveznénk át hogy nagy áramokat kapcsoljon, és nagyobb legyen a hatótáv! Bár a hatótáv gondolom a távirányítótól függ, de nem tom lehet e valahogy érzékenyebbíteni az áramkörön..
Itt va az ic adatlapja meg az alakalmazas.
nallad is igy kell legyen. Jobra balra elore hatra funkciokkal van meg egy turbo ugy latom, hogy az eloremenetelnel egybol 12 voltot ad a motorra. Ezek szerint a hutobordara szerelt tranyok az elore hatra menetel, a kepen latszanak meg kis tranyok , gondolom, hogy a kormany hid lehet veluk megoldva. PS. Meg mindig nem adtad meg a kiskocsi pontos nevet szamat stb.
Szétszedtem az adót is! Ebben az IC Super Chip SCTX2B A 40600300 Van még benne egy 27,145MHz oszcillátor, és minössze 2 db tranzisztor az egyik C1815 Y OK a másik H3904 5C! Amit furcsálok hogy elő van nyomtatva ugye a nyákon hogy hova mi való, és 2 helyen is látom hogy tekercs helyett ellenállás van berakva! Ez miért jó? Hogyan tudnám tuningolni ezt a távirányítót? Bazi nagy hatótáv érdekel!
Nem értem milyen adat kell? MIt olvassak le a kiskocsiról? 2003 ban gyártották! KENTOYS nevű cég! 2 éve jutottam hozzájuk, már a kukában végezték volna! Eléggé lelakott a külsejük! Az egyik egy piros Toyota Celica a másik pedig egy szürke Mercedes! A kűlső műanyag borításukat levéve tökéletesen egyformák! A képen látható hogy néz ki! Ja és a Tescoban vásárolták, és Made In China! 6V os akku jár bele, de van hozzá egy külön alkatrész amit be lehet tenni az akku helyére és így 5 db ceruza elem rakható bele! 12V al még soha nem tápláltam! Van beragasztva egy matrica az akku helyére ahol rajta van hogy 6V energy pack/5xAA(7,5V) (UM-3/LR6 DC) Van rajta egy matrica hogy 27MHz, és van rajta mégegy azon meg az van hogy CE0197 és egy ! bekarikázva alatta 1800-39, azalatt bedig 27,1450MHz (7,5V) van még 2 picike matrica a két hársó kerék mellett az alvázon, az egyiken az áll hogy TESCO a másikon pedig hogy 050710
Az ado ic adatai.
A nyakon nincsenek beultetve egyes alkatreszek. Ez egy megszokott dolog. A rajzon lathato az IC vel felepitett ado kapcsolasi rajza.
Én még mindig ellenzem ezt a házi készítésű távirányítású kisautó dolgot. Tegyük fel, hogy az elektronika megoldódik. De mi lesz a mechanikus szerkezeti elemekkel?! Gondolj bele, hogy milyen pontos kihajtást kell építeni, kormánymű, differenciálmű, csapágyazás, lengéscsillapítók. Ugye, ha már komolyat akarsz építeni, akkor ezekkel számolni kell. Ha meg komolytalanra vágysz, akkor ott a teccsó, meg az ó-sün
|
Bejelentkezés
Hirdetés |













