Fórum témák
» Több friss téma |
szia köszönöm a segítséged képzeld megépítettem és valószínüleg rossz ic-t foghattam ki, mert az egyik oldal alig szól, olyan hangja van mint ami "végfokos" olyan szaggatottan halkan rosszul szól, a másik oldalon meg kitolja a hangszórót, amit már megtudakoltam hogy dc van a kimeneten az amúgy jól szólna viszonylag, de ahhoz hogy ne gerjedjen a gnd-et rá kellett kötni a bemenet negatívjaira. Bár Az erősítő mindíg és mindíg topikba aztmondták, lehet hogy mivel rca csatlakozót forasztottam a bemenetre és ott a "meleg pont" csatlakozik először remélem jól emlékszem a kifejezésre mert sajnos azt nemtom hogy mit jelent és a test csak később ér hozá és mivel nem volt rajta még hangerő poti, ezért elhalálozhatott az az oldal...
mivel vettem potyára előtte ott egy tda 7377-est ami jóval olcsóbb is volt azt megfogom csakazértis építeni viszont ahhoz más alkatrészek kellenek, a bemenetre asszem 47µF os kell ezen meg ugye 22 van meg ahhoz 2200µF-osok kellenek a kimentre, azok sincsenek nekem úgyhogy megint mehetek vásárolni de a segítségeidért örök hálám mostmár remélem nem lesz gáz a másikkal de ha igen majd írok, amúgy azt írták hogy ennél a fajtánál a bemenet földjét a táp földet és a kimenet földet össze kell kötni szóló tápos erősítőnél ez tényleg így lenne?
Hali!
Azt a topikot nem nagyon szoktam figyelni, meg igaz, nem is voltam gépközelben. Ne vedd sértésnek, de szerintem egy kicsit elkapkodtad ezt az összerakást. Úgy látom, nagyjából a lényeget már ott elmondták neked. A hiányzó alkatrész pedig egy 22k-s ellenállás. (R3) Az adatlapon a 3. kapcsoláson valóban nem mutatja, hogy a bemeneten lévő testeket földre kell kötni, de az előző rajzon láthatod. Egyébként nem feltétlen kell testre kötni, ez függ az előtte lévő jelforrástól is. Árnyékolt kábel ajánlott! (de már ezt is írták) A potit pedig valóban jó lett volna már az elején bekötni. Valaki írta, hogy a kimenet földjét is össze kell kötni a testtel, és azt írtad utánna, hogy kipróbáltad, de nem lett jó. Na ekkor ütötted ki a végfokot, legalábbis azt az oldalt, amelyiken most DC van! Nem minden esetben igaz, hogy a kimenet földjét össze kell kötni a testtel! Sőt, TDA-knál gyakran nem szabad! Üdv! Több sikert a másikhoz!
köszi mindíg saját kárán tanul az ember sajnos... amúgy a 22k-s ellenállás bennt van, az ic alatt pont annál a lábnál ahova kell. De azt nemértettem, az árnyékolt kábellel való dolgot, mert sztem találtam olyan rca lengő ajzatot ami sztem árnyékolt, mert belső eren kívül fut a test de mind1 de amíg nem tettem rá a bemenet földjére a táp földet addig bármit csináltam, ha bedugtam a discmant és úgy kapcsoltam be, úgyis búgott, borzasztóan, akármelyik kivezetésre kötöttem csak egy kis vezetéket is, illetve ha kihúztam már a discmanből, akkor is búgott... Azzal már időm se volt foglalkozni hogy azt kiküszöböljem meg értelme se, bár valaki mintha valami ellenállást írt hogy össze kell kötni a bemenetet azt hogy gondolta? hogy a bemenet + és- közé 1 ellenállást? hogy azt írta azthiszem hogy "lezárni a bemenetet" (csak kíváncsiságból kérdezem hogy tudjam) miután a földet megkapta a bemenet azután lett jó. Szóval a potit mindenképp kössem be azt mondod (a következő projectnél Tda7377 ) és csak a bemenetnek kell a földjét a táppal összekötni és ugye értelem szerűen mind a 2 oldalét. jah és még 1 kérdésem lenne a tda 7377nél a diagnostics az mi célt szolgál? mert ott nincs írva hogy bármire is kötni kéne, vagy szabadon marad?
Idézet: „mindíg saját kárán tanul az ember sajnos...” Azért ezt el is lehet kerülni... TDA7377: Itt is többféle módon lehet bekötni a bemenetet, sőt más, mint a 7376! A rajzokból minden kiderül. Gondolom sztereó módban fogod használni, akkor nem kell testre kötni, sem a ki, sem a bemenetet, legalábbis nem úgy, mint a másiknál. Ha nekiálsz, szólj, segítek! (Írj privátot, ha nem veszem észre a hsz-t.) Ja, a diagnosztika, hasznos szolgáltatása az IC-nek, de szerintem te ne foglalkozz vele. Ha nagyon érdekel, egy kis angol tudással te is kihámozhatod, hogy mi mindenre jó. Üdv!
igen de ha valaki nem írja hogy kössem a kimenet földjét össze a simával akkor legalább az az 1 oldal szólna rendesen...
nah mind1... Jójó köszi amint eljutok boltba és megveszem hozzá a cuccokat jelentkezem köszi szépen!!
Hello!
Ma az UNIVERSUM TV-ből kiszedtem egy erősítőt,de egy műanyag lapon több panel is van,találtam az egyiken 2Db TDA8440-es IC-t,a kérdésem az lenne hogy vajon ez tartozik az erősítőhöz? Idézet: „vajon ez tartozik az erősítőhöz?” Mondhatjuk úgy is, de szerintem te nem ezt keresed, hanem a végfokot. Azt hűtőbordán keresd. (Ez csak előfok)
Sziasztok!
Megépítettem ezt a kapcsolást: Bővebben: Link . Egy 16 (2x32) ohmos fülhallgatóval használom, és az a problémám, hogy a TDA7052 kirak majdnem 1 volt egyenfeszt a fülhallgatóra, ami ugye egyiküknek sem túl jó. Nincs valami ötletetek, hogy mitől lehet? Próbáltam a fülhallgatót csatolókondival leválasztani, de akkor meg begerjed, szóval sehogy nem jó. Köszi előre is.
Szia!
Nem lehet, hogy hibás az IC-d? Ez a kapcsolás szinte másból nem is áll.
Jó az IC, mert erősít, csak van mellette egy adag DC is. Nem hinném hogy rossz lenne, mert 2 is van belőle és mindkettő ugyanezt csinálja. Mondjuk ban egy haverom, akinél vagy 10db ment tökre ugyanebben a kapcsolásban. Nem egy strapabíró IC. Mondjuk azt meg bírja hogy melegszik rajta a fülhallgató
Kipróbáltam fülhallgató nélkül is, úgy meg elég csúnyán melegszik. Egy 9V-os elemről megy, a kimeneten nincs semmi, a bemenet úgy van, ahogy a rajzon is, szóval nem értem. Valami ötlet?
Idézet: „Kipróbáltam fülhallgató nélkül is, úgy meg elég csúnyán melegszik.” Lehet, hogy gerjed. Van a tápon pufferkondenzátor meg egy párszáz nanós kondi?
Ahogy mondtam, 9Vos elemről megy a cucc, és van rajta 2db 470µF-os elko, mert előtte van egy műv. erősítő ami innen kap +-4,5V-ot. közvetlenül a TDA előtt van egy 100nanos kerámia kondi is. Ha rövidre zárom a bemenetét akkor nem gerjedhet, ugye? Kipróbálom
Bocsi, a 2x 470µF sorba van kötve, így lesz +-4,5V.
Üresen tényleg gerjed, olyan 500kHz körül és táptól-tápig.
Sziasztok!
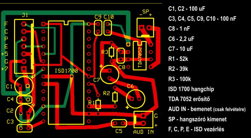
Van egy tda7052-vel meghajtott áramköröm, ami az előző példához hasonlóan "pihenő" üzemmódban ciklikusan melegszik ![]() Az áramkör egy ISD 1700-as hangchip eltárolt hangjait szólaltatja meg külső vezérléssel. Más baja nincs, mint hogy bekapcsolás után kis idővel a TDA chip elkezd melegedni, kb annyira, hogy már ujjal nem túl élvezetes hozzáérni, majd visszahül, és bizonyos idő után ismét melegszik. Hanglejátszás túlzottan nem befolyásolja a melegedést, se nem lesz hidegebb se nem melegebb, ha jelet kap a TDA. A hangrögzítés PC-ről történik, az AUD IN-en keresztül, mikor ezt rákötöttem, még jobban melegedett :O Ezt követően az AUD-IN bemenet nincsen használatban. Ahogy itt olvastam, valószínűleg ez is gerjedhet. Melyik kondit lehetne változtani hogy megszűnjön a melegedés? C4 talán? Pl. volt egy gyenge sípoló hangja az áramkörnek, amit a C8-as 1 nF kondi szüntetett meg. Itt próbálkoztam még más értékekkel, de értelemszerűen ez kihatott a hangmagasságra. Az R3 eredetileg 5k vagy 22k volt, de 100k-val hangosabban szólt ![]() Ami még érdekes, lehet, éppen most vettem észre, hogy ha kisebb teljesítményű hangszórót kötök ár, akkor alig, vagy egyáltalán nem melegszik. A jobb hangminőség miatt jelenleg ezt a hangszórót használom hozzá, kb. 10 c-re van az áramkörtől: http://www.visaton.de/de/chassis_zubehoer/wasserfest/fr8wp_ws_8.html És ez az amivel nem melegedett: http://www.visaton.de/de/chassis_zubehoer/wasserfest/k64wpt_8.html Valami ötlet esetleg?
Sziasztok,
TDA 7376 helyettesítőjét keresném, bíztam benne hogy a 77 jó lesz de más a lábak kiosztása. Előre is köszönöm! |
Bejelentkezés
Hirdetés |




mivel vettem potyára előtte ott egy tda 7377-est ami jóval olcsóbb is volt azt megfogom csakazértis építeni
viszont ahhoz más alkatrészek kellenek, a bemenetre asszem 47µF os kell ezen meg ugye 22 van meg ahhoz 2200µF-osok kellenek a kimentre, azok sincsenek nekem úgyhogy megint mehetek vásárolni
de a segítségeidért örök hálám
mostmár remélem nem lesz gáz a másikkal de ha igen majd írok, amúgy azt írták hogy ennél a fajtánál a bemenet földjét a táp földet és a kimenet földet össze kell kötni szóló tápos erősítőnél ez tényleg így lenne?
nah mind1... Jójó köszi amint eljutok boltba és megveszem hozzá a cuccokat jelentkezem köszi szépen!!








