Fórum témák
» Több friss téma |
Hangerő potira szimmetrikus jelet nem szoktak vezetni. A potméterek együttfutása ahhoz túlságosan gyenge, hogy szimmetrikus jelen lehetne velük hangerő szabályozó funckiót megvalósítani. A mágneses árnyékolást kellene valahogy megoldani (permalloy lemez).
Hello
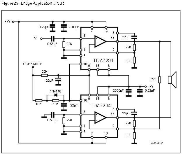
Van 2 db megépített tda7294-erősítőm és hídba szeretném kötni őket. Az erősítők külön nyákon vannak és nem szeretnék új nyákot csinálni tehát az lenne a kérdésem hogy hogy mit és hogyan kellene kötnöm hogy a hídkapcsolás létrejöjjön ? Használhatnám-e 4 ohm-os terheléssel ?
Azt kéne tenned, hogy az egyik végfok panel bemenetét lekötöd GND-re. Majd a másik végfok panel kimenetét egy ugyanakkora ellenállás közbeiktatásával mint a visszacsatoló osztó felső tagja (a rajzon 22k, de nálad más érték is lehet) rákötöd az egyik végfok panel visszacsatoló ellenállásainak közös pontjára.
Ez így leírva zavaros lehet, de a rajz beszél.
Helló
Nemrég megépitettem az első erőlködőmet TDA 7294-esel megy,szól is viszonylag hangosan meg szinte torzitás sincsen rajta.+/- 35v-ról megy.Csak éppen az a hibája hogy nincs telt hangja,hijányoznak az alsó frekik,valamiért nincsen mély hang.Equalizerral se tudtam sokkal megnövelni..Ha tud valaki segiteni azt köszönöm előre is!
A bemeneten lévő, a 3-as lábra menő 470 nanós kondit cseréld ki 2 mikrósra. Ne elkóra!
Pont azért mondom hogy szimmetrikus jelet használnék mert nincs szükségem a hangerő potira, az aktív hangváltó majd elintézi mert mert ott aszimmetrikussá vannak alakítva a jelek és átalakítás után ujra szimmetrikussá...
Rendben így leírva érthető köszönöm szépen.
A 4 ohmos terheléssel nem lesz gond ? A hozzászólás módosítva: Nov 19, 2013
Bocs a terhelő impedancia kérdésre elfelejtettem válaszolni. De lesz baj, a hídkapcsoláshoz a legkisebb használható hangsugárzó impedancia 8 Ohm.
Egy IC 4 Ohm-nál kisebb terhelő impedancia esetén már nem stabil. Hídkapcsolásban 8 Ohm hangsugárzó esetén "lát" a kapcsolás IC-nként 4 Ohm terhelést. Hídban a tápfeszültséggel is csínyán kell bánni, +-35V üresjárati feszültségnél semmiképp ne legyen több a táp. Egészséges a +-30V körüli tápfesz ebben a kapcsolásban. A hozzászólás módosítva: Nov 19, 2013
Köszönöm szépen, akkor inkább neki se látok mert 4 ohmos mélyládát kellene hajtania meg a tápfeszem is +-50 V körül van
Helló Mindenkinek!
Megépítettem egy hídba kötött TDA7294-es erősítőt. Remekül szól, de egyetlenegy apró baja van. Nem tudom használni a mute funkciót. Ha összekötöm a két lábat és bekapcsolom akkor szól, de ha bekapcsolt állapotban szétkötöm a két lábat akkor is szól. Ha viszont szétkötött lábakkal kapcsolom ki és várok egy percet a bekapcsolással akkor néma egészen addig amíg a két lábat ísmét össze nem érintem. Mi lehet a probléma? Valamelyik alkatrészt ki kell cserélnem? A mellékelt pdf szerint lett elkészítve.
Szia! A Standby/Mute pontot kösd 10-47k ellenállással a testre, hogy a kapcsoló bontásakor nullára merüljenek a 9. és 10. lábakon lévő kondenzátorok.
Szerintem nyugodtan használhatod 4 ohmon énis annyin használom semmi baja nincs
Az a tápfesz nagyon magad neki már szó szerint a határérték,az nagyon sok lessz.Én a sajátomat +-46V-ról hajtom egy nagyon erős hűtéssel 8ohm-on és így még bírja rendesen.Amikor 4ohm-os volt a ládám ferrobant az IC kb 1 óra használat után.Nagyon rossz élmény amikor már mégépíted,működik rendesen,aztán meg az egész lerobban.Ha nem akarsz 5 percenként Ic-t cserélni max 38V-ot adj neki +- ként és úgy szerintem tökéletes lessz.Persze a jó hűtés alap feltétel.
Sziasztok! Hűtéssel kapcsolatos kérdésem lenne: A híd kapcsolás lenne aktív hangsugárzóban, a tápfeszültség +-38V(körül lenne, szeretném az ict teljes mértékben kihasználni) ilyen hűtőborda lenne rajta. Kérdésem az lenne hogy kellene rá ventillátor? Természetesen a lamellák felfele néznének ahogyan illik. Ilyen alkalmazásnál illik elszigetelni az ict a hűtőbordától?
Sziasztok!
Érdeklődnék ,hogy a képen létható hűtőbordák közül ha egyet kettévágok hosszában akkor elég-e egy hidalt végfokpanel hidegen tartásában? Mert a kettévágott lapból szeretném megcsinálni a dobozom két oldalát. Egy lap mérete: 33*16*4,5 cm
Szia! A ventilátor és a szigetelés egyaránt jó szolgálatot tesz majd.
Szia! A vízszintesen futó lamellák körül elég rosszul áramlik a levegő, a függőleges lamella jóval szerencsésebb, lásd kéményhatás. Vágd keresztben négy egyenlő darabra, a hídfelek így külön bordaegységre kerülnek.
És ha hosszába vágom és teszek rá 2-2 ventilátort?
Hosszában elvágva, ventilátorral egy is elég. Lényeges, hogy a levegő jól átjárja a lamellákat. Ezt többféle képpen is elérheted, példának itt van Bassmesteré.
A szigetelést amiatt kérdteztem, mert hogy nincs olyan jó olyan hoátadás. Megpróbálok aluminium leszorító pántot tenni.(6mm vastag alu darab, hogy hütse a tokot elõröl isa tokot). Szerinted egyilyen driver eleg lesz hozzá?
Ha nincs hűtőtönk elég a leszorító is?
Kb 3mm vastag
A leszorító hasznos, segít a hőelvezetésben, de nem váltja meg a világot. A hűtőtönköt akkor hagyd el, ha nagyon jó hővezetőt tudsz az IC alá tenni, vagy kíméletesen választod meg az IC terhelését.
+-35V-ról hajtom.
A 4 vagy 8 Ohm még kérdéses
Hídkapcsolást nem szerencsés 4 ohm-mal terhelni, az olyan mintha 2 ohm-ot kötnél egy sima TDA7294-re.
Üdv!
Van egy TDA7294-esel működő erősítőm aminek van egy kisebb hibája, konkrétan le írtam már ide Bővebben: Link
5-7 db az nem kisebb probléma. Vigyél jeleket az előerősítőt kihagyva a végfokra, hogy behatárold a hiba helyét.
Ez jó ötlet holnapra tervbe vettem a megvizsgálását, majd ezt is megpróbálom, és hidd el jelentős az a 5-7 db bár mondjuk ez meghatározva telefonos zajszintmérővel lett szóval nem a legpontosabb adat de van különbség az biztos, és kösz a tanácsot.
|
Bejelentkezés
Hirdetés |












