Fórum témák
» Több friss téma |
Szia!
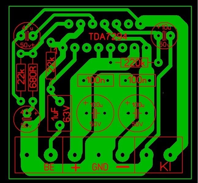
Szép, igényes munka, tetszik. Nem építettem még ezzel az ic-vel erősítőt, de ha építek biztosan a te valamelyik tervedet fogom használni. Felfedeztem benne egy apró hibát. A nyakterveken a 470n kondinak nics meg az összes forrszeme. A hozzászólás módosítva: Jan 7, 2014
Köszönöm a véleményt, de ez csak terv, nem építettem meg ezt a változatot, ezért remek ha belenézel a tervbe.
Az észre vételedet konkrétan megnéztem magam is, de nem találom a jelzett hibát. Ebbe a pozícióba egy 2raszteres kondit rajzoltam (így az általános 1µF-is elfér), és a biztonság kedvéért tettem egy kiegészítő pad-et 3raszterre is, hogy akinek más formájú kondija van, az is beférjen. De nem látok semmilyen hiányt. Jelöld meg légyszives a panel képén, hol látod a hibát, és ha valóban ott van, akkor javítani fogom.
Sziasztok! Úgy adódott, hogy kell építsek szimpla tda7294-el egy-egy aktiv topot(pontosabban átalakítani passzívről aktívra) Ezzel a bordával lamellák úgy fognak állni ahogy kell, úgy hajtva a tda hogy teljes kivezérlésig, kb +/-33-38V ról. A borda elég lesz-e neki darabonként egy egy.
Szia!
Szerintem elég lesz. Tedd a dobozon kívül, és szerintem akkor nem lesz gond. Üdv. B
Úgy gondoltam, hogy a hátlapra szerelem fel. Már ilyan bordán dolgozik nekem +/-34V egy híd, 92x92mm-es ventillátor folyamatosan fullya, de meg kézmelegre sem melegszik szobában minkor bömböl órákon át. Kinn mikor sütötte a nap, akkor olyan langyoskás volt. Köszönöm a megerősítést.
Ahogy ígértem, közel készen vagyok Reloop egytápos változatának a paneltervével. Ezen eleve rajta van a tápegység is, tehát csak egyetlen trafó feszültség kell neki (ami nem szimmetrikus, csak egy sima szekunder), sőt a CLIP jelzést is hozzágondoltam (szintén Reloop javaslata szerint) , mert így válik a dolog kompletté.
A terv nem végeleges, apró változtatásokra még szükség van, illetve a rajz is módosulhat még, de nagyjából így képzelem, és azért teszem fel ide, mert reményeim szerint felmerülnek majd okos módosító javaslatok, amik még jobbá teszik a dolgot. Várom ezeket.
Sziasztok!
Kezdő vagyok még az iparban. Reloop TDA7294 IC-vel el látott végfokát sikeresen megépítettem. +-35,6V-t kap. A kérdésem lenne a következő. Egy egyszerű előfokot szeretnék építeni nekik,de nem tudok miből kiindulni. Egy kis segítség kéne, előre is köszönöm.
Sziasztok!
Egy kérdésem volna,hogy a TDA7294-hidas kapcsoláshoz láttam már jó pár alkalmazott kapcsolást,és kérdezném hogy most ahány féle kapcsolás annyi féle kimeneti teljesítmény? Vagy a teljesítmény az egy forma,csak a kapcsolásoknak van több fajtája.
Néhány link jó lenne melyik kapcsolásokra gondolsz, mert ebből nincs sok ismert változat. Nagyjából a klasszikus létezik, meg Reloop egytápos változata.
A teljesítmény a tápfeszültségtől és a hangszóró impedanciájától függ, illetve korlátot szab neki az IC saját védelme, és remélem a józan ész.
Én arra gondoltam,hogy van a Pedró féle kapcsolás,és nem rég üzleteltem,egy tda hidas erősítőt,de az nem a pedró féle.Akkor lényegébe mindegy hogy milyen a kapcsolás csak 1 bizonyos teljesítmény vehető ki?
Szia! Ezt használom hozzá.
Köszönöm!
Egy ismerősömnél most folyamatban az építése, lehet belekezdek én is, ha meglesznek a tudnivalók. Esetleg számítógép hangfalé, sima 2.0 előfoknak megfelelne? Ki-be kapcs, hangerő, bass,treble ?!
Az aktív PC hangsugárzó sajnos túlságosan nagy alapzajú ahhoz, hogy végerősítőt hajts róla.
Rendben. Köszönöm a segítséget, akkor megcsinálom azt, ha lesz hozzá kellő türelmem, időm, hangulatom, és nem utolsó sorban hozzáértés!
Ha pusztán csak az a baj, hogy a jelforrásoddal nem tudod eléggé kivezérelni a végfokot, akkor nyugodtan növeld meg az erősítését a visszacsatolás értékének változtatásával.
Igazából ez nem probléma, természetesen egyenlőre. Az első főbb szempont az lenne, hogy a hangerő kéz alatt legyen, ne a számítógépen keresztül variáljam, illetve szeretném bedobozolni is, legyen egy kis pofája, potméterekkel, stb
Egész jó sejtés!
Azon gondolkoztam, a biztos széthajtás elkerülése végett, hogy trimmert kellene alkalmaznom, "visszafogni" a végfokot. A másik, ki-be kapcsoló gombot a toroid trafó elé /tehát a 220Voltra/ érdemes rátenni? Konektor-->kapcsoló-->toroid-->olvadóbiztosíték. Ez így megvalósítható?!
A trimmer nem segít, mert a műsor anyagok eltérő jelszintje miatt nem tudsz egy általános korlátot kialakítani vele.
Kikapcsolás alkalmával célszerű a transzformátort is áramtalanítani. A felsorolásod jó, még egy primer oldali biztosíték hiányzik belőle.
hát ,eddig úgy működik, hogy konektorból ki-konektorba be, mindíg megvárom amíg a puffer is lemerül.
Viszont ez a primer oldalon biztosíték nem egészen világos.
A toroid trafódra biztosítékon keresztül jusson el a hálózati feszültség. Egy estleges menetzárlat esetén nehogy a tűzoltókat kelljen kihívni
hehe
![]() Ezt írtam én is, lehet hogy nem elég értelmesen. A 220V-ra szeretném elhelyezni az olvadóbiztosítékot, a kérdés az, hány A legyen?!
A trafó és a végfok közé is ajánlott a bizti.
A biztosíték méretezésébe bele szól az üzemi adatokon kívül a bekapcsoláskor fellépő lökésszerű terhelés elviselése is, 2-3A körül próbáld meg.
Rendben. Köszönöm.még annyi, ha nem jelent gondot, a trafón túl mégis hová tegyem? Őszintén megmondom, egy tippem van.
Ugye + - gnd lábai vannak, a +ra tennék biztosítékot. ?
A pozitív és a negatív tápágba csatornánként 3A ajánlott. Igazán tökéletes megoldás nincsen, olvasgasd ezt a témát, ki hogyan oldotta meg.
Így néz ki dobozolás nélkül.Eddig MONO, a másik végfok panel még hátra van.
A toroidból 35,6V +- jön ki. 2db 50V 6800 Mikrofarád puffer. Vajon, a másik végfokot is kihajtja????? http://kepfeltoltes.hu/140115/321123321321321321321_www.kepfeltolte...u_.jpg Bocsi hogy csak így tudom megmutatni, 2és fél mega. Tudom, csúnyának TŰNIK, de alaposan átnézve, minden apró zárlat kizárva, letakarítva minden, nemlesz vész ![]() A kérdés.Tehát a toroid és ez a 2 puffer, elbírja a 2.végfokot is, illetve a hűtőborda elég kettőjüknek?!
Üdv!
Kipróbáltam ma mit is bír a TDA7294.30cm mélynyomó, 8ohm. 100%ra kihajtottam, torz volt de a hangszóró végett, nem a legjobb. Szóval.A TDA fél óra után megmelegedett, illetve a borda elérte azt a 28-30 fok körüli hőmérsékletet.Onkyo erősítő bordája van benne, 12cm-es táp ventivel. Ez a hőmérséklet nem lesz akadály, hoszabb távon? |
Bejelentkezés
Hirdetés |












