Fórum témák
» Több friss téma |
Ez a kapcsolás képes 1db TDA7294-ől 400W RMS-t kihozni? Erre mekkora ohm számon képes? Elnézést a beleszólásért csak engem is érdekel a téma.
A hozzászólás módosítva: Dec 23, 2013
Szia! Dávid hídkapcsolásban gondolkozik, tehát 2db IC kell hozzá. 4 ohm terhelésnél a 400W eléréséhez 14A csúcsáramot kell tudni biztosítani, tehát mindjárt két pár tranzisztor megy egy IC-re. Szóval erős lebeszélésben vagyok éppen
És a linkelt alapkapcsolás önnönmagában mennyire képes? A 4 tranzisztoros verzió szerintem sem egy jó ötlet. Példának okáért a teljesítményt vetítsük 8ohm-ra.
Pontos teljesítményadattal nem tudok szolgálni, de itt az autentikus vélemény.
Akkor még én is maradok az egyszerű TDA-s erősítőmnél,ezzel eddig még nem volt baj.
A Linn cég bíbelődik ilyesmivel a képen az alsó.
A TDA7294-nek szerintem épp az egyszerűségében rejlik a varázsa. Az a 70W ami jóérzéssel kivehető belőle szobai körülmények között több az elégnél, kisebb bulikat pedig a híddal nyugodtan el lehet vinni. Komolyabb hangosításra mindenképp célirányosabb kapcsolást ajánlok.
Ahogy mondtad is csak megerősíteni tudom. Nekem ebből Qvadro rendszer szolgál itthon de a háromnegyedénél hangosabra még soha nem lett feltekerve. A hangereje zárt lakás mellet az utca végéig tökéletesen kihallatszik,minthacsak valami buli lenne. Csak ajánlani tudom. A hídkapcsolást el sem merem kézelni mekkora erővel düböröghet...
Akkor a plusz tranzisztorokat jól kitárgyaltuk
Igen tudtam, hogy egy fórumozó kolléga már a simát elkészítette, csak nemtudtam hogy az elhunyt haliapu volt(nyúgodjon békében) aki kísérletezgetett vele. Azt hittem, hogy ugyanúgy folyik áram az icn is és hogy elég egy egy tranyó. Gondoltam egy felvetésnek ez is jó lesz.Azért kíváncsi lennék arra a 400wra, amit megcsinálhatok, gondolom oda 2pár tranyo nem lesz eleg. Tény és való tényleg tisztázva lett elég rendesen.
A hozzászólás módosítva: Dec 24, 2013
Köszönöm a segítségeket elmentettem a dokumentációkat amiket küldtetek sajnos most nem tudok neki látni . esténként nézegetem a kapcsolást de ami késik az nem múlik.
Szia Davidd! Látom napok óta rá vagy gyógyulva a 3-400W teljesítményű erősítőre.
Lehet ez itt OFF lesz, de hadd említsem meg hogy ha nagy hangerőt és dinamikát szeretnél, nem biztos hogy az erősítő teljesítményét kéne turbóznod. Egy jó hangláda jó hangsugárzókkal (értsd : megfelelő érzékenységűekkel) lehet többet dob a hangzáson és "teljesítményen", mint egy monster végfok. Ezen gondolkozz el, és próbálj ki valami kevésbé gagyi hangládát egy 200W szinusz végfokon - lehet nagyobbat fog szólni, mint egy 500-as erősítő egy 85dB/1W/m hangrendszeren!
Szerencsére nem 85 dB nél járok, hanem ~94-96-nál. (állítólag a kis topjaimnál amiket sima hiddal hajtottam már, jókis hangerő volt) De most beruháznék dupla topra. Emiatt van a nagy wattmánia. Reloop rsp 30 ast fogok venni kb, aminek kilesz cserélve a magas hangsugárzója.(persze hangváltó alakítás is) Elnézés ha nagyon off, megyünk hangtechnikás témába.
Üdv.
szeretnék építeni egy erősítőt. a terv az az lenne h 2x300W-ot adjon. néztem TDA7294es ic-t de olvastam h nem lehet 3at összerakni csak a TDA7293-ból. milyen és mekkora trafó kell hozzá? mekkora hűtőborda? szeretnék még rátenni a hűtőbordára egy számítógép ventit is. ha valaki lenne olyan kedves h tervezne egy kapcsolási rajzot és nyáktervet hozzá azt nagyon szépen megköszönném. (sajnos én nem értek hozzá.) az erősítőt egy olyan hangfalhoz tervezem ami 8ohmos. a hangfal általam tervezett/összerakott. a hangfal max teljesítménye: 980W a névleges: 740W / oldal.
Üdvözöllek!
A TDA7294-ből 150-200W teljesítmény leadására képes hídkapcsolású erősítőt tudsz építeni. Nagyobbat nem igazán. A maximális tápfeszültség, áramterhelhetőség és hőlevezetési képesség behatárolja a lehetőségeket. Ha beéred ekkora teljesítménnyel akkor lentebb megtalálsz minden információt ami az építéséhez kell, szükség esetén linkkel segítelek, segítünk. A hangsugárzód milyen hangszórókat rejt, hogy ilyen szokatlanul nagy névleges teljesítménnyel rendelkezik? Ennek a pirosbetűs részét olvasd el alaposabban! Itt a sárga hátterűre szeretném felhívni a figyelmedet. Szerk.: Bővebben: Link A hozzászólás módosítva: Jan 2, 2014
Elnézést a h=hogy-ért csak megszokásból írtam javítani akartam csak elfelejtettem.
A "hangfal" tartalmaz: 2db Sal xpro 30100 (sorba kötve), 1db Sal srp 2030, 1db Sal skn 13, és 1db Sal khs 342m(/1 oldal). Személy szerint én megelégednék a TDA7294 IC maximális 150-200W-os teljesítményével de akinek építem ezt a rendszert az kevésbé van megelégedve így is alig bírtam lebeszélni a 6-700W-os teljesítményről. Az egytápos-híd kapcsolást nem értem, mert van benne +,-, és gnd is. Néztem körülötte az üzeneteket és feltűnt h ezt nem csak én vettem észre.
Az egytápos hídnál a tápegység csak a pozitív és negatív feszültséget állítja elő, a GND-t egy feszültségosztó biztosítja. Erre a GND-re csupán a bemenetnek, mint viszonyítási pontra van szüksége, más nem terheli, ezért kár volna megcsapolni a transzformátort és bonyolítani a pufferelést.
Az elvárt teljesítményre való tekintettel javaslom lapozz bele ebbe az ST151 témába is. Kísérd figyelemmel Leventét is, mert úgy látom egy cipőben jártok ![]() A hangsugárzód merész összeállítás, a valós terhelhetőségéről itt kérhetsz véleményt. Ebben nem vagyok járatos, de az általad jelzett wattokat óvatosan merném csak rájuk küldeni.
Írtam a másik csoportba a "hangfallal" kapcsolatban. Kértem az Ő véleményüket, hogy mekkora teljesítményű erősítőt építsek hozzá. Ha ott kapok valami nem általam kitalált adatot akkor feltétlen írok ide és remélem sikerül valamit összehozni ebből a tervből. Megnéztem az ST151-et is, de a TDA7293-TDA7294 még mindig szimpatikusabb. Valószínűleg ennél maradok. Előre is köszönök minden segítséget. Fogok jelentkezni. Köszönöm.
Ha 2db xpro30100 van 1 dobozban akkor a tdas hidas vég felejtős sovány lesz hozzá. A sok hangszóró hogy lesz kötve? Ha kisebb erősítőket építesz akkor esetleg aktívban kellene hajtani a hangszórókat. Ezen jócskán kellene még gondolkodnod.
Üdv!
A 2db xpro 30100 sorba lesz kötve egymással, a többi pedig ezekre párhuzamosan. Mindegyikre lesz vágás, de azt még pontosan nem tudom, hogy hány hz-nél lesz a vágás. Szerintem 2x300W elég lenne neki, és ha minden igaz azt TDA7293 IC-vel megoldható.
A helyedben négy véget készítenék külön a mélyeknek és külön a "magas-közepeknek". De te tudod főleg ha megrendelésre készül.
Pinyó39 köszönöm a segítséged, ha esetleg úgy döntenék, hogy magamnak is csinálok egyet akkor azt külön erősítökkel fogom megoldani. Reloop szeretnélek megkérni arra, hogy egy olyan nyáktervet/kapcsolási rajzot küldj nekem ami 2x300w-os és TDA7293 IC-t tartalmaz, és egy ehhez megfelelő trafót. Köszönöm.
Itt találod.
Nézd át a megelőző bejegyzéseket is. Azért azzal számolj, hogy egy 300W/ 8 ohm erősítőt sokkal könnyebb tranzisztorokból megépíteni, bár az sem kezdőknek való!
Eltudnád nekem küldeni valami más formátumban, mert a .lay-t nem tudom megnyitni. és ehhez mekkora trafó kell és mekkora hűtőborda?
A végfokot mellékelem, a meghajtóról csak a beültetés maradt meg, elég régen foglalkoztam vele.
A trafó 2x30Vac és csatornánként 7A teljesítménnyel elégséges lesz. A hűtőbordát hasonló teljesítményű gyári készülékek belsejéről készült fotókon tudod megtekinteni. Használd a google-t!
Ez akkor most 2x300W? akkor itt most egy IC 150W? 35um nyákom van itthon, nem kell majd valamelyik részét megerősíteni ónnal? A biztosíték 7A-es legyen? A trafó hány W-os legyen? Toroid trafó legyen? Még egy kérdés, hogy az a másik nyákterv az mire való? előerősítő?
A témájában keresd a válaszokat. A transzformátor teljesítmény az alapadatok ismeretében egyszerű szorzás kérdése: 2*30V*7A=420W. Ennyit kell tudnia csatornánként. A trafó típusa tetszőlegesen megválasztható, akár kapcsoló-üzeműt is használhatsz.
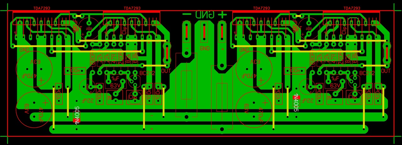
Néztem a nyáktervet amit az előbb küldtél és kérdések megültek fel, mégpedig, hogy a Clip-helyére mi kerül? A következő pedig az, hogy a kimenetnek hol van a negatív pólusa? A 3. az, hogy a 2db TDA7293 IC között van egy hidalás. Az miért van ott? A megépített képen az egyik bemeneten egy jumper van. Az miért van ott? A trafóval kapcsolatban még annyit, hogy akkor 1 csatornára kell 2x30V tehát ha 2 csatorna van akkor 2x2x30V? Most teljesen összezavarodtam.
Az előerősítőn a kimeneténél 3 kivezetés van. A 2 szélsőt kell majd bekötni? Meg van 2db kondenzátor amire nincs ráírva adat, azok mekkorák lesznek? A potméterek sima egyszerű 10K potméterek és a házuk van testre forrasztva?
Már egy ideje térdig gázolunk az OFF-ban, irány a saját témája!
Van néhány TDA7294-es IC-m, aminek "helyet keresek". Ennek kapcsán nézegettem saját panelterveimet, és nagyon tetszik Reloop egytápos megoldása is (a hid-változat napi használatban tökéletesen bevált).
A korábban KIT-ként is vásárolható kapcsoláshoz készült hűtőtönkös megoldás mellé (itt), elkészítettem a szorítókengyeles rögzítést lehetővé tevő változatot is. A kapcsolás azonos, de a kengyel miatt a panelt egy kicsit át kellett alakítanom. A szorítókengyel alkalmazása nagyon jó megoldás. Szeretném ha mindenki kipróbálná, mert biztosan nem fog csalódást okozni. A rajzokon egy jól bevált kengyelformát mutatok, de ettől eltérő megoldások is jók lehetnek. Elvárás csak a kellő merevség és némi rugalmasság, esetleg ne korrodálódjon később se. A nagyáramú csatlakozók lehetnek csúszósarusak, vagy sorkapocs is használható. A képeken a két panelt eltérő csatlakozóval rajzoltam a szemléltetés érdekében. Reloop rajzához is próbálok egy hasonló rögzítési megoldású panelt készíteni. A hozzászólás módosítva: Jan 7, 2014
|
Bejelentkezés
Hirdetés |
















