Fórum témák
» Több friss téma |
De ki is hagyható ez a műveleti erősítős elő erősítő, nem? Nem feltétlenül kell az az IC meghajtáshoz...
A trafómon nincs szimetrikus 9V AC, én meg most nem akarok azért külön trafót használni! A hozzászólás módosítva: Szept 15, 2015
Szükség esetén Zener-diódával készíthetsz tápot a műveleti erősítő számára. A funkciója: szimmetrikus jelfogadás, földhurokmentesítés és alacsony meghajtóimpedancia a TDA7294 bemenete számára. Egyébként tényleg el lehet hagyni.
Idézet: „Szükség esetén Zener-diódával készíthetsz tápot a műveleti erősítő számára.” Egy mórickarajzot tudnál erről mutatni? Csak, hogy biztosan jól értsem. Én is abban a cipőben járok mint a kolléga.
Tudom, hogy zénerrel megoldható, de nincs zénerem, ezért vajúdok ezen. Az alacson impadencia annyira nem releváns, mert elég nagy a meghajtó jel, szimmetrikus jelet meg nem is tudok rákapcsolni. Így akkor "leválasztom" és direktde táplálom meg a TDA7294-et, a műveleti erősítő kimenetéről. Így nem kerülöm ki a bemenet levállaszó kondit.
#Pali79: Semmi mórika rajz nem kell, mintha egyenirányítanál, csak a dióda másik vége testre van kötve. Így a dióda nyitó feszültségén felüli feszültséget egyszerűen testre húzza. De olyat is olvastam már, hogy képes zajt bevinni. Pl a HTA-30 előerősítő tápja is ilyen, és ott is inkább stab használatást javasolják. De szerintem hagyd ki Te is, hisz alapúl véve az utánépítőket, mind direktbe hajtja meg az IC-ét, sőt vettem már kitt-ben is ilyen erősítőt sztereóban egy panelen, és ott sem volt semmi előfok. Ez a zenegép konstrukcija miatt lett így kialakítva. A mai jelforrások már bőven elegendő szintűek ahhoz, hogy direktbe ki tudd vezérelni érdemileg, és ha csak nem hangosításra akarod használni, a szimmetrikus meghajtásnak sincs létjogosultsága. A hozzászólás módosítva: Szept 15, 2015
Bővebben: Link Számolj 5mA kimenő árammal!
A hozzászólás módosítva: Szept 15, 2015
A progi elég magas Zener árammal számol, hogy meglegyen a dióda névleges feszültsége, nekünk sem arra, sem a vele járó melegedésre nincs igazán szükségünk.
És ha mint sönt szerepel a zénerióda a tápágban? Persze ott sem több 10V-nyi fesz levágása az optimális üzemmód, de néhány volt levágására szerintem elegendő megoldás lehet az is.
Értem. Ha szimmetrikus tápra van szükség, akkor a negatív oldalra csak fordítva kell a diódát betenni?
Természetesen kell a tükörképe is. Ínyencek 100µF és 100nF kondikat is kötnek a zener-rel párhuzamosan
Nem mértem még ki, de ha az alkatrész értékek az adatlapnak megfelelő, és mi más lenne, akkor én kiveszem/kihagyom a műveleti erősítőt. Holnap kipróbálom úgy az erősítőt, lámpával védve, de elgondolásom szerint nem volna szabad gondnak lennie! Mindenesetre kimérem mekkora erősítéssel megy a műverősítő.
A rajz és az ellenállások színkódjai alapján a műveleti erősítő egységnyi erősítésű.
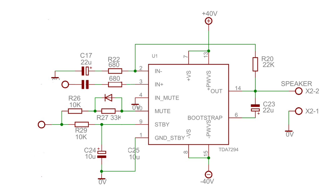
Visszafejtettem az erősítőt. Kicsit más mint az eredeti kapcsoláshoz, a lényeg ugyan az. A bemeneti és a st.by-mute rész más.
A bemenet sem kőbevésett, át lehet alakítani eredetire, de ha így marad sem ront szerintem. A st.by és némítás ilyen módú összevonásával meg találkoztam már. Mellékelem a rajzot, a benő kondi értéke ha jól láttam 63n. Szerintem aki nem szimmetrikus jellel akarja vezérelni, elhagyhatja a műveleti erősítőt. Viszont az átkötéseket tekintve, a mute +8V-ra van felhúzva. Elődúrtam, egy bontott sztereó panelt, ott is ez a st.by megoldás, de ott közvetlen tápfeszre kapcsolva. De ez már részletkérdés, mert egy fesz osztóval be lehet állítani. A próbára ma sem jutott idő, de már kíváncsian várom! Régen muzsikált már ilyen a szobámban! A hozzászólás módosítva: Szept 16, 2015
Jelent az bármilyen gondot, ha a stand-by illetve mute lábakat a +táppal(46V) hajtom nem pedig valami alacsonyabbra szabályzott feszültséggel használom?
A stand-by és a mute mehet a pozitív tápra, a 46V viszont magasabb mint az ajánlott maximum.
Sziasztok! Szia reloop! Erdekesseg keppen azt szeretnem megkerdezni toled, hogy amit keszitettel szimmetrizalo a szimpla tda7294hez (a tapban ket soros kondival) hasznalhato-e valamilyen mas tranzisztoros erositohoz, vagy a tranzisztoros erosito felrebillentene?
Szia! Csak ahhoz a szimmetrikus tápos erősítőhöz nem alkalmazható közvetlenül amelyik 20mA-nél nagyobb különbséggel vesz fel áramot az egyik tápágból, vagy nagy kimeneti DC-hibával rendelkezik.
Elkészült az erősítőm. Először a Relop féle panelt terveztem bele, de miután 4 ic elfüstölt, úgy döntöttem kínai kész nyák kerül bele. Egyébként minden kínai. Trafó, hűtőborda, kivezérlés jelző, hangfal védelem. Végül TDA7293 lett bele téve. +-33 voltot kap, 2*10000µF (+2*1000)
kondival. Annyit változtattam, hogy a 220 µF kondi helyett 1000 µF került bele. Próbáltam a belsejét kulturáltra megcsinálni. A medvékkel is meg kellett küzdenem. A hozzászólás módosítva: Szept 19, 2015
Konkretan en egy ugynevezett Apex AX11 erositot szeretnek megepiteni. Elkeszitem tinaban es meglatom a vegeredmenyt. Koszonom szepen az informaciot.
Az áramgenerátor referenciafeszültség-előállító 1,5mA-re nem okoz problémát.
Az elfüstölés nem Reloop tervének hibája. Ennek más oka kellett legyen.
A "kínai" jelző, ma már távolról sem hordoz, negatív felhangot. A hozzászólás módosítva: Szept 20, 2015
Ezzel tisztában vagyok. Én hibáztam valahol, de nem jöttem rá hogy hol.
Így utólagosan szólnék azokhoz, akiknek zsenegépes TDA7294 erősítőjük van. A st.by megtáplálásra van egy egyszerű és praktikus ötletem. Egy használaton kívüli régi mobilttelefon töltővel meg lehet oldani a megtáplálását. Minthogy csak egy pozitív táp kell neki, ezt a feladatot a töltő tökéletesen el tudja látni. Ezek feszültsége 5 és 10V között mozog (az újabb USB végűek már 5v-osak) és az áram igényt bőven kielégíti az a párszáz mA, amit a töltö szolgáltatni tud. Méretét tekintve biztos hogy akad hely számára a dobozban!
Szerintem szinte minden háztartásban van ilyen régi nem hazstnált mobil töltő, de ha netán mégse, párszáz forintos dolog, vagy akinek kell pü-ben keressen, és postaköltség áron külldök.
Azért egyszerűbb egy 100k-s ellenállással a pozitív tápra húzni
Te végül is miért akarod kikerülni az előfokot?
Szia!
Teljesen korrekt, nekem tetszik. A kivezérlés jelzők is Kínából vannak? Van valami meghajtó fok is előtte? Gondolom a trafó bal sarkában lévő NYÁK az, de sajnos nem tudom kivenni mi van rajta :/ Minden jót. Üdv.B
Ez valóban egyszerűbb!
Én nem számolgattam, és így így szinte minden táphoz igazodik.#Pali79: Egyrészt mert nincs az előfok megtáplálására megfelelő feszültségem, és annak előállításával nem akarok bajlódni, főleg és harmadsorban azért, mert hifi üzemeltetéshez nincs létjogosúltsága. Reloop és más panel tervei is előerősítő nélküliek. Ha 2.1-ben akarnám használni, akkor már lenne haszna, úgy hogy az alul, felül átresztést ellátná. |
Bejelentkezés
Hirdetés |




Elég neki az 5 mA?












