Fórum témák
» Több friss téma |
Valóban nagyon jónak tűnik és rajta van minden ami kell.
A szélessávú tehát a jobb és bal oldali hangszórókról le vannak szűrve valamilyen mértékben a mély hangok? Én is szeretném ezt a változatot megépíteni, hibamentes lay-t hol találok hozzá ? Előre is köszönöm
Sziasztok!
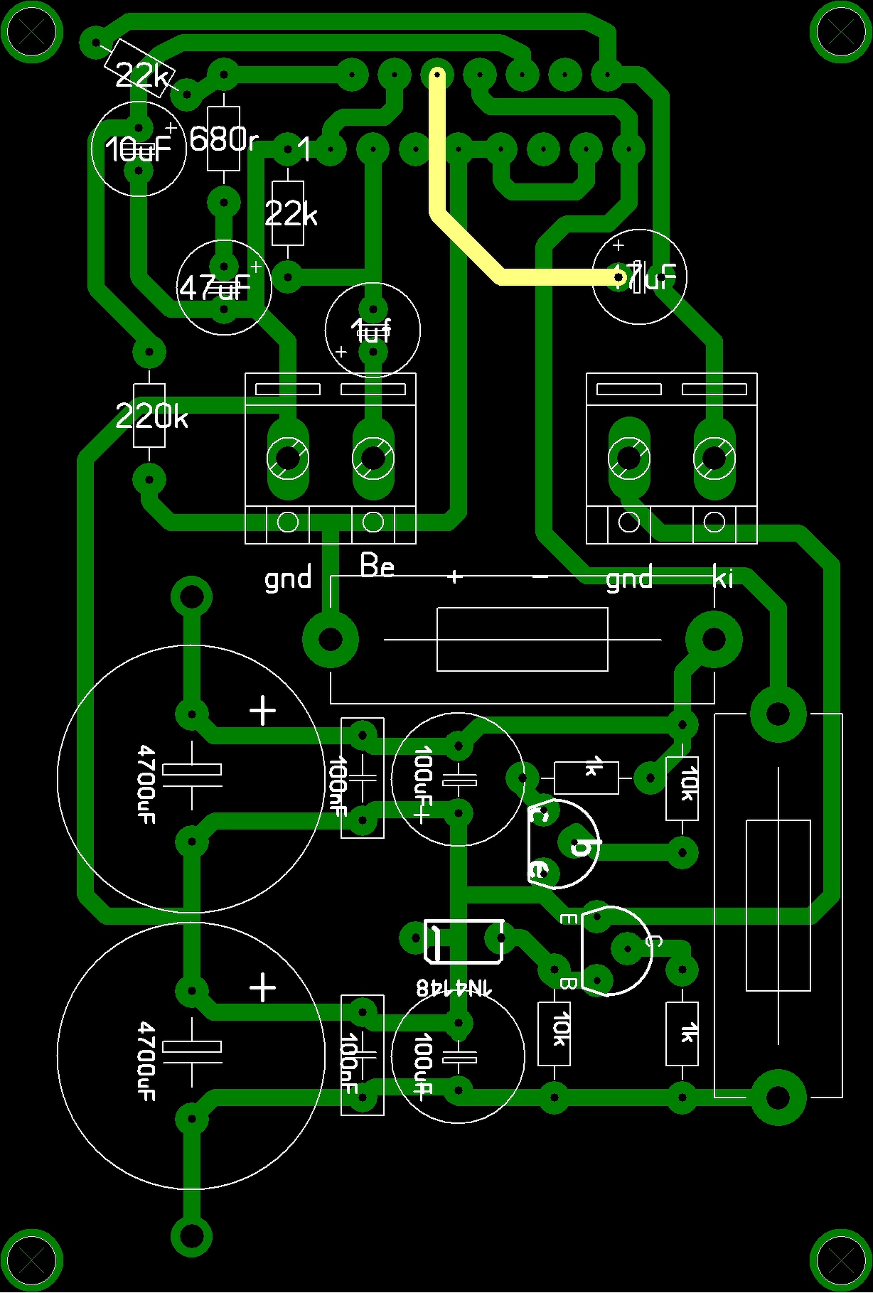
Szeretnék építeni egy szimpla tápos panelt. 1x50V DC lenne a tápfeszültségem. Ez a panel terv szerintetek így jó, vagy esetleg változtassak rajta még valamit? Köszönöm a segítséget előre is!
Régebben én is rajzoltam egy lehetséges megoldást az egytápos kialakításhoz.
Talán ennek építését is érdemes lehet megfontolni.
Szia! A mellékelt elrendezést használom. A 40x45 mm-es panelt megtartják a TDA lábai. Az egyenirányítót és a puffereket közvetlen a trafó mellé rakom. A pufferek közös pontja megy a COM csatlakozóra, a GND a jelföld.
A 100 µF és a 100 nF kondikat a TDA7294 táplábai közelében érdemes elhelyezni, különben gerjedhet.
A pufferek közös pontját hogy érted?
Az lenne a lényege hogy nem szimmetrikus tápról megy nem? Vagy a két puffer közötti, levegőben lógó rész megy oda így (COM)?
A bekötés a kapcsolás alapján jól követhető és értelmezhető. Javaslom azt tanulmányozni.
A tápellátás ilyen megoldásánál a biztosítékot a diódahíd elé célszerű tenni (csak oda).
Itt szimmetrikus tápról van szó.
A kondik közös pontja a GND amit itt COM-nak neveztek el, a bemenet - kimenet hideg pontját meg GND-nek. Értelmetlen, de ez van. Szóval a COM nem más mint a GND, ami a pufferek közös pontja.
Ez a táp a szó hagyományos értelmében nem "szimmetrikus". Az itteni GND látszólagos, és a két tápszélhez való helyzetet tranzisztorok igyekeznek beállítani. Pont az a dolog lényege, hogy nem kell hozzá középmegcsapolásos trafó. Ebből aztán adódik néhány -szerintem- nagyon kedvező sajátosság.
Mivel nincs valós GND, és külön tekercsről és tápról megy minden csatorna, így a huzalozás nagyon átláthatóvá válik, és nem fordulhat elő földhurkolódás. A QUAD606-nál alkalmaztak már ilyet, és ott is remekül bevált.
Berajzoltam a bekötési pontot, hogy egyértelmű legyen.
Ha a táp középen megcsapolt trafó szekunderről menne, akkor a megcsapolás és a "COM" pont között (mivel oda lenne bekötve) meglepően kevés áram folyna és az is csak folyási szög alatt, mikor az egyenirányító híd diódái nyitva vannak. A kéttranzisztoros áramkörre azért van szükség, hogy a testhez képest a pozitív és a negatív táp közel egyforma legyen. Az erősítő úgy tudja leadni a maximális teljesítményt, ha szimmetrikusan klippel. El nem hagyható, mert a pufferkapacitások aszimmetriája, a végerősítő aszimmetrikus áramfelvétele és a kimeneti DC hiba miatt folyó hangszóróáram itt egyenlítődik ki. A kiegyenlítő áram korlátozott. Előnye, nem kell hangszóróvédelem, hátránya, nem terhelhető a fél táp komolyabb fogyasztóval, mint például egy kivezérlésjelző.
Aha... nem néztem a táp rajzot.
Ha rendesen megakarnék dörrenteni egy végfokot, a táp jóságáról nyilván hosszasan lehetne vitatkozni. Persze egy TDA minőséghez akár jó is lehet.
Szerintem az a legszembetűnőbb különbség a lebegő- (vagy virtuális) és a -"hagyományos", közép megcsapolásos trafójú - föld között, hogy itt a pufferek a töltési ciklusban sorba kapcsolódnak. Cserében nem folyik áram a GND vezetéken, így ott nem keletkeznek zavarok. De ennek fejében a tápszimmetria borul(-hatna) fel. De szerencsére a zenei jel (néhány másodperces) integráltja nem tartalmaz egyenfeszültségű összetevőt, tehát a tápszimmetria megmarad és akár meg is lehet döngetni a végfokot. (A gyakorlatban azért rá lehet bírni kisebb-nagyobb lengésekre a tápegységet.)
Érdemes kicsit (tüzetesebben) tanulmányozni a mellékelt ábrát.
Üdv! Megtehetjük, hogy az erősítő kimenetét nevezzük el testnek.
Szia! Igen, azt is megtehetjük, de akkor kicsit változik a kép az előző állapothoz képest.
Vagyis így is felrajzolhatom és akkor R10-en, azaz a most már nem létező "nagyáramú GND-n" nem folyik áram, tehát egy közös, (árammentes) referenciapont lehet a jelfölddel.
Szia!
Ez nagyon szimpatikusnak tűnik. Esetleg ehhez egy nyák rajzod nincsen megosztható formátumban? Köszönöm!
Köszönöm szépen!
Meg is építettem. 40V-al próbáltam első körben, viszont ha túl nagy hangerőt adok rá, magas hangon elkezd sipolni, és az áramfelvétel is leesik. Mintha letiltani az erősítő modul. Ez lehet hogy csak a 40V miatt van, vagy esetleg valami konkrét hibája lehet? Az alkatrész értékek azok, egyedül a 1.5kohm helyett 1.2kohm lett betéve, a többi stimmel. Köszönöm a segítséget!
Az áramfelvételt hogyan vizsgálod?
Mikor a sípolás bekövetkezik a COM-hoz képest mennyi a pozitív illetve a negatív táp? 50 V alatt Zobel-tagot szoktam kötni a hangszóróval párhuzamosan. Az adatlap 2,7 Ω + 100 nF-ot ajánl, nálam 10 Ω + 100 nF is bevált, így elegendő a 0,6 W-os ellenállás.
Labrtápról megy a készülék, azon látom.
Holnap kipróbálom az általad leírtakat, és lemérem a feszültségeket. Köszönöm addig is!
A com-hoz képest a + táp leesik 2V-ra a com-hoz képest a - táp pedig a teljes 40V-ot mérek.
A labortáp miatt begerjed az erősítő.
A véglegesnek szánt és megfelelően méretezett tápegységgel kell minden végfokozatot bemérni, ellenőrizni, beállítani. Tapasztaltam ilyent sokszor, a labortáp egyébként sem végfok meghajtásához való, mert a pillanatnyi áramfelvétel letilthatja, vagy az áramkorlátozás behatárolja a kivehető áramot, ami a végfok felől nézve hibás meghajtásnak (túlvezérlés) ÉS korlátozott tápellátásnak köszönhetően gerjedést generál, ami tönkreteheti a végfokot, a hangszórókat, a tápegységet is. Tessék ilyesmire figyelni! BUÉK! Üdv!
Köszönöm, akkor megnézem a végleges helyén.
Ellenőrizd a tranzisztorok beültetését típus és lábkiosztás szerint is!
A két pufferkondi valós kapacitása mennyire egyezik meg? Nem lehet durva eltérés közöttük? Labortápról élesztettem valamennyi erősítőt, azzal nincs gond.
A tranzisztor már azért is gyanús, mert a negatív oldali 1k2 ellenállást több mint 1 W fűtené, ami gondolom feltűnt volna.
Megoldódott a probléma, a labrtápról való tesztelés miatt nem tettem be a 2*4700uf kondit. Ezeket pótolva tökéletesen működik. Sajnos figyelmetlen voltam
![]() Köszönöm a segítséget ![]() Boldog új évet kívánok mindenkinek!
Ha nem tetted be a puffereket, akkor a próba során hová kötötted a hangszóró GND vezetékét?
A com kivezetésre. így a panelon lévő 2*100µF volt a puffer csak.
Köszönöm. Az valóban nem egy ideális helyzet.
|
Bejelentkezés
Hirdetés |









Persze egy TDA minőséghez akár jó is lehet. 










