Fórum témák
» Több friss téma |
Sziasztok,
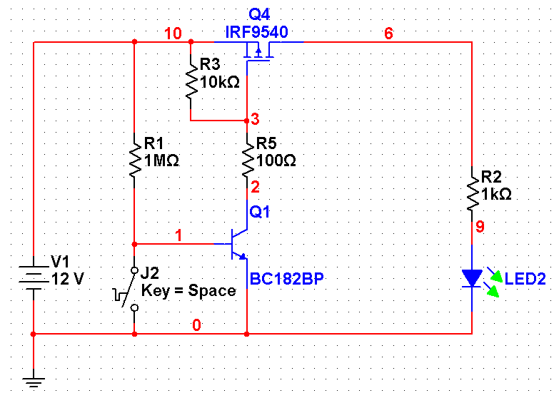
Készítettem egy ki- be kapcsolót kettő reed-del és egy TIC 106M tirisztorral egy 15ccm-es verseny hajómodellhez. Csatoltam a kapcsolási rajzot. Az elektronika működik, de szeretném a segítségeteket kérni! Szeretném azt kizárni, hogy a reed-ek a rezonancia miatt véletlenül is összeérjenek és kikapcsolják a vevőt. Ebbe nem jó még belegondolni sem. Azt szeretném, ha kikapcsoláskor a mágnest 1-2 másodpercig (- az időtartam nem kötött nagyon -)a reed fölött kellene tartani ahhoz, hogy ténylegesen kikapcsolja a vevőt. Tudnátok ebben segíteni valamilyen ötlettel? (Lehetőleg kapcsolási rajzzal.) Köszönettel: Tibcsó Idézet: Ettől eggyáltalán nem kell taranod az biztos ! „rezonancia miatt véletlenül is összeérjenek”
Valami ilyesmi jutott eszembe...
Lényege, hogy a kikapcsoló reed az R1 és P1 ellenálláson keresztül tölti a C1-et. Valamekkora töltés után kinyitja a Q1-et, ami pedig lezárja a Q3-at. Így ki is kapcsolt. Tirisztor helyére egy fet-et raktam, de maradhat úgy is ahogy volt. P1-el lehet állítani a kikapcsolás idejét. Nem kizárt, hogy majd nagyobb kell oda a 47 KOhm-nál. Esetleg Q1 helyére mehetne egy kicsi fet is.
Közbe leszimuláltam...
Kellet még bele egy ellenállás. Ezekkel az értékekkel kb. 2 másodpercig kell zárva tartani a kikapcsoló reed-et.
Köszönöm szépen a segítséget!
Megépítem a kapcsolást. Üdv: Tibcsó
Hali! A reed helyett használhatnál HALL ict abban nincs mozgó alkatrész.
Igen... csak annak folyamatos tápellátás kéne és akkus készüléknél nem szerencsés ha valami állandóan fogyaszt (még ha keveset is).
Ez igaz
SZiasztok Egy reed relés kapcsolást szeretnék megépiteni,úgy hogy a reed nyitás állapotában kapcsolna pl: egy tranzisztort a tranzisztor pedig egy 6-12 v-os mágneskapcsolót. a legegyszerűbbű kapcs rajzra volna szükségem
Egy teljesítmény FET-el elhagyható a relé.
Ha mindenkép relé kell, akkor R3, R5, Q4 kiesik, és a pozitív és a tranzisztor kollektorára kösd a relét. ui.: relés esetén erősebb tranyó sem árt.
Ha nincs FET, ne felejts el egy diódát tenni a relére záró irányban, mert különben kinyírja a tranzisztort. Szerintem így a legegyszerűbb.
|
Bejelentkezés
Hirdetés |









