Fórum témák
» Több friss téma |
Sziasztok.Szeretnek egy DC-DC konvertert csinalni 12Vrol 30Vot csinalni.Ehhez szeretnek kapcsolast.Van 1 AZ7500BP IC-m PC-tap bol bontotta szerintem jo erre a celra.
Koszonom Bocsanat a modiktol hogy ebbe a topic ba irtam de ez is kapcsolouzemu dolgokkal foglalkozik es mereszkedtem ide irni
Sziasztok!
TL494-el szeretnék készíteni pwm-es habvágó-hőmérsékletvezérlést. Sajna nem igazán vágom az elektronoikát, jó lenne, ha valaki kisegítene legalább egy kapcsolási rajzzal. 42V-os trafóról működne a habvágó, mert ilyen trafóm van. Előre is köszi a segítséget!
Üdv mindenkinek, az alábbi kapcsolásban szerepel, egy kapcsoló üzemű táp azzal a módosítással készítettem el,hogy nekem 230 voltra transzformálja a feszültséget és nem tudom, mekkora ellenállás kellene a visszacsatoláshoz, hogy stabilan tartsa a kimenő feszültséget.
Sziasztok !
Van egy TL494-el szerelt AC-DC tapegysegem. -5V/1A, 5V/12A, 12V/2A -t tud. Szeretnem atalakitani 0-40V /5A tapegysegre. Jelenleg 8-10% kitoltessel dolgozik. Valoszinu hogy 50% kitoltessel, a jelenlegi trafoval is elerne a 40V koruli kimenetet a mostani 12V kimeneten. - Nezegettem TL494 tutorialt; a PWM szabalyzassal nem lenne gond. Az +5V kimenet vissza van csatolva egy ellenallas osztoval az 1. labra. A 2. lab egy ellenallas osztoval az IC tapjara van kotve. Ezt is kellene modositanom. De nem talaltam anyagot, es nem ertem a hibaerositok szerepet es mukodeset az IC-ben. Ha valaki a lenyeget leirna nagyot segitene. Koszi. (Majd ha elobbre jutok, erdekelne az aram szabalyozas is, hogy hogyan lehetne megoldani.)
Ha jol ertem: a masodik labon levo feszultseggel hasonlit,ami ebben az esetben a REF fesz. vagyis +5V. Akkorara kell meretezni az ellenallas osztot, hogy (a potmeter minimum allasaban, ~0 Ohm) 230V -nal legyen 5V az 1. labon.
A TL494-nek van egy referencia lába, stab 5V vvan rajta, ezen van az egyik ellenállás páros, a stabilnak szánt kimeneten a másik, az előzőhöz viszonyítva áll be a kimenet...
Üdv Inhouse
Koszi. Az en tapomnal annyi a kulonbseg, hogy nem a REF-re van kotve, hanem az IC tapjarol van leosztva. Udv.
Akkor én az ic 1-es lábra 5voltig le kell osztja a 230voltos feszültséget?
Idézet: „Akkorara kell meretezni az ellenallas osztot, hogy (a potmeter minimum allasaban, ~0 Ω) 230V -nal legyen 5V az 1. labon.” Bocs! Nem minimum , hanem MAXimum allasban !
22k marad az 1. labon GND fele. A 100k helyett : 560k+220k, es marad a 100k potmeter is. Igy kozel 230 lesz a maximum kimeneti feszultseg.
Köszönőm szépen a választ remélem is már stabil lesz a kimenet fesz,
Azert elobb merd le es allitsd be pontosan !
Igen eszt fogom tenni, köszi még egyszer
Ha mar megvan az atalakitas, jelezz vissza kerlek.
Ok, majd holnap kicserélem az ellenállást és kipróbálom, ma már fáradt vagyok hozzá
Megoldottam, már működik!
Üdv!
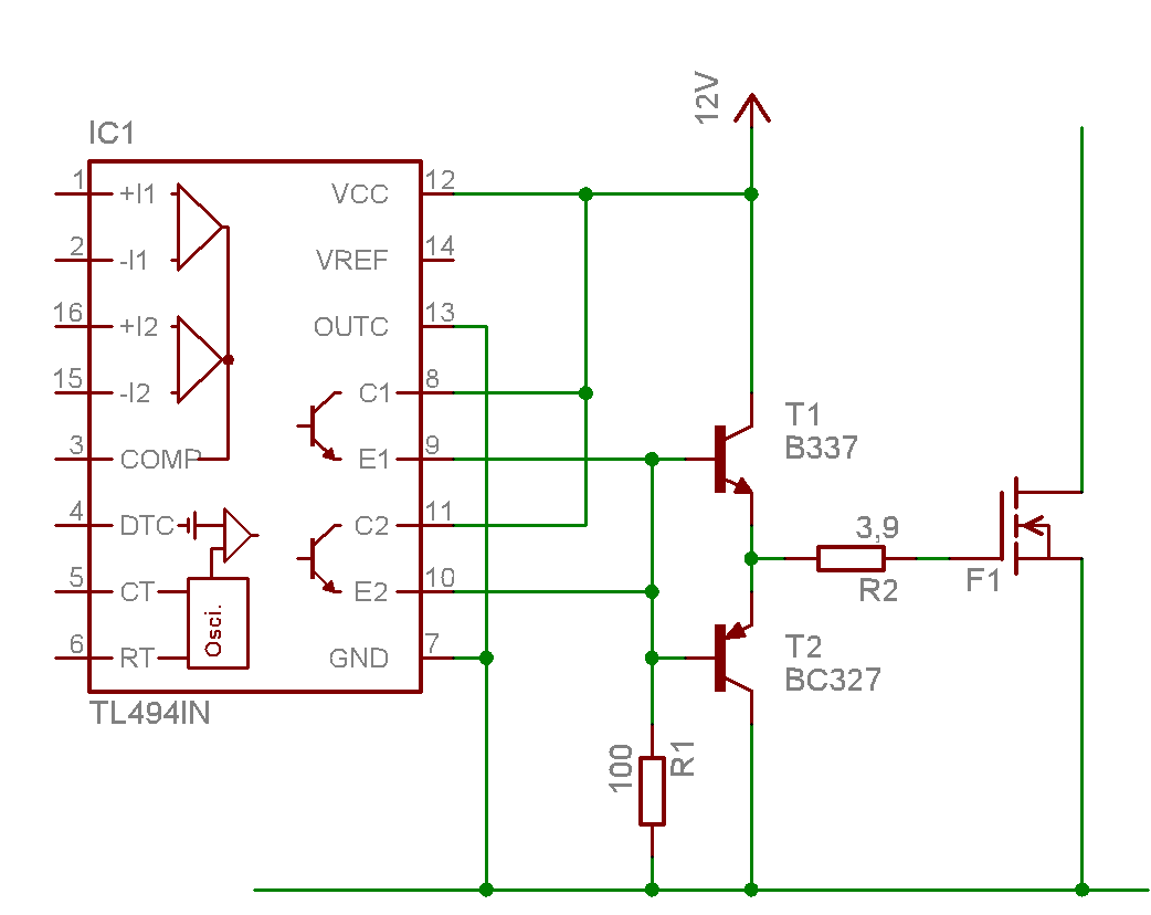
Most ismerkedek a TL494 Ic-vel, és egy problémába ütköztem mindjárt az elején. Remélem hogy a többieknek triviális lesz a megoldás Szóval egy Booster kapcsolást csinálok, amiben az ic egyetlen FET-et kapcsolgat(IRFZ44), viszont amint az ic kimenetét a fetre kötöm, eltorzul a vezérlőjel. Emitterkövető kapcsolásban használom, tehát collector tápon, emitter ellenállással a földön. ennek az ellenállásnak az értéke is problémás, nem tudom hogy kellene kiszámolni, 100ohmos potival próbálkoztam, de a képeken látható módon vagy nagyon lassú lesz a lefutó él, vagy a "teteje lejt". milyen megoldást tanácsoltok, hogy szép négyszögem legyen? (avr-el közvetlen meghajtva a fetet semmi ilyesmi nem jelentkezik). Előre is köszi!
Inkább így
T1, T2 nek megteszi bármelyik 1A küröli középfrekis komplementer tranyópár. Más tpfeszültségre az R1-et kell módosítani, nagyjából R1= Ut/100mA. R2 értéke nem sokat számít 0-10-20 ohm nagyságrend. Ui: R1 nél lehetne 200mA el is osztani, mert a TL midnkét tranyója hajt, én meg csak az egyikkel számoltam.
bevallom simpi válaszánál picit megijedtem, hogy ilyen bonyolult lesz, de a Te push-pull megoldásoddal jó lesz! az értékeket még ki kell kísérleteznem, de első probára is sokkal jobb mint eddig!
Köszönöm!
Nekem is lenne egy kérdésem, kezdő vagyok, szval előre is bocsi a megfogalmazásért
Adott egy autóserősítő, 2 db 2 v-os akku van sorbakapcsolva a 12 V-ossal, versenyzem vele, így minél többet kell kiszedni belőle pár másodpercig. Odáig eljutottam hogy 1-2, 15 és 16-os lábak a hibaerősítők bemenetei. Működésükkel már nem vagyok tisztában. A 16-os láb előtt 3 ellenállást találtam, az egyik le volt kötve a pozitív bemeneti tápfeszre, ( 22 kohm ), 15,8 V-nál tiltott, ezt 33 kohm-ra cserélve sikerült elérni hogy 17 V körül kapcsoljon ki. Nem stabiltápos, szval emelkedett a kimeneti feszültség. A másik kettő 10 kohm, és 100 kohm-os, ezek között lehet a magas kimeneti áramra tiltás ( végerősítő részéről ) és az alacsony tápfeszültségre való tiltás ? A megoldandó probléma hogy a kisebb terhelőimpedancia miatt letilt a pwm. Hogyan tudnám ezt kiiktatni ? Nemhiszem hogy probléma lenne belőle, egyszer valahogy sikerült összehozni hogy ekkora impedancián ne kapcsoljon ki. Megpróbálom majd lerajzolni a kapcsolást, de nagyon örülnék egy kis segítségnek hogy merre keresgéljek, illetve csak röviden, hogy hogyan is műkednek ezek a hibaerősítők. válaszokat előre is köszönöm
a 14-es lábon lévő 5 v referencia feszt kapja meg a 15-ös és az 1-es lábon lévő hibabemenet. Ha a 2-es és 16-os bemeneteket lekötöm nullpontra, akkor figyelmenkívül hagyja a végfoktól érkező hibafeszültséget ?
Vagy most baromságot mondtam ?
Sziasztok!
Egy autós erősítőt javitok, és nem akar menni a tápja. Úgy néz ki hogy a TL494 letilt, valamilyen bemenete miatt. 3-at nem tudok eldönteni hogy jó-e: 1. láb: 0V 1IN+ 2. láb: 2,4V 1IN- 3. láb: 0,067V Feedback Sajnos nincs rajzom hozzá, ezért így nekem kell majd visszakövetnem. Köszönöm!
Sziasztok!
Valami nagy "hülyeségen" töröm az agyam, de sajnos nem tudom, hogy a TL494 IC mekkora feszültséget tud elviselni (még lineáris tartományán belül) az 1 -es és 2 -es lábán? (az adatlapba vannak mínusz feszültségek is, és nagyon összekeveredtem ) Illetve azt szeretném még tudni, hogy a FEEDBACK (3) láb mire való?
Annyit kérdeznék meg Tőletek, hogy miben különbözik egy Ilyen 555-össel megoldott PWM fordulatszabályozás egy Ilyen TL494-es megoldástól? Bővebben
Feltételezem, hogy a 494-es "elosztja" a "munkát" (hogyan?) vagyis áramot a két tranzisztor közt, nem ? De másképp, minőségileg van egyéb különbség - valamilyen tekintetben? Mert az áram megosztását az 555-ös változatnál is megoldhatom két párhuzamos IRF pl 48-cal, és egyszerűbb ez a kapcsolás. Nem biztos, hogy "igazságosan" osztják meg egymás közt, lehet... ???
Helló!
Azt szeretném megkérdezni Tőled, hogy miben különbözik egy Ilyen 555-össel megoldott PWM fordulatszabályozás egy IlyenTL494-es megoldástól? Bővebben . A topic első oldalán általad a 494-gyel javasolt megoldás majdnem ugyanaz, ezért fordulok hozzád. Feltételezem, hogy a 494-es "elosztja" a "munkát" (hogyan?) vagyis két tranzisztort hajt meg időben elosztva, mivel két kimenete van? De másképp, minőségileg van más különbség ? (Ne gondoljunk itt a viccre, hogy miben különbözik az elefánt a zsiráftól, vagy hogy is van...) Pedig lehet, hogy ugyanolyan dolgot kérdek. Mert az áram megosztását az 555-ös változatnál is megoldhatom két párhuzamos IRF pl 48-cal, és egyszerűbb ez a kapcsolás. Nem biztos, hogy "igazságosan" osztják meg egymás közt, lehet... Meg látom, hogy a 494-est más frekvenciákra javasolják (?) az adatlapján. S hogy az konkrétan egy PWM-hez készített integrált. Egy akkumulátoros csónak motrának a fordulatszabályozását akarom megoldani, s gondolkozom, melyik a megfellelőbb választás. ??
555-tel készítettem már PWM fordulatszabályozást. Ott van egy zúgó alaphangja a szabályozónak, amit a 100 Hz körüli négyszögjel ad.
Ezt küszöbölné ki a TL494 a 10 kHz feletti frekvenciájával? (Ha működik egy ilyen dolog olyan magas frekvencián...) Pedig ha jól látom, az adatlapjában azt javasolják... |
Bejelentkezés
Hirdetés |









) Illetve azt szeretném még tudni, hogy a FEEDBACK (3) láb mire való?





