Fórum témák

» Több friss téma
Fórum » TL494
 
Témaindító: speki, idő: Ápr 30, 2006
Lapozás: OK   1 / 5
(#) speki hozzászólása Ápr 30, 2006 /
 
TL494-es ic vel kéne nekem egy kapcsolási rajz vagy ha valaki evel az icével megtudna tervezni egy PWM szabályzót és elküldené nekem a kapcsolási rajzot nagyon örülnék neki
(#) gulyi88 válasza speki hozzászólására (») Ápr 30, 2006 /
 
csááá itt találsz

neked mire kell?? mert én is ezzel baszakszok
egy 300VA -+40voltos tápot akarok 70KHz-n
(#) speki válasza gulyi88 hozzászólására (») Ápr 30, 2006 /
 
nekem is egy állitható feszültség stabilizátornak kénne 5 voltól 40 voltig
(#) gulyi88 válasza speki hozzászólására (») Ápr 30, 2006 /
 
ééés
neked mekkora frekin menne??
és milyen terhelésig kéne??
(#) speki válasza gulyi88 hozzászólására (») Ápr 30, 2006 /
 
hát a frekveciáról fogalmam sincs nekem mindegy csak vagy 10 -20 wattot elbirjon összeraktam egyet de ha rákötötem egy égőt csak vibrált
(#) gulyi88 válasza speki hozzászólására (») Ápr 30, 2006 /
 
persze hogy vibrált mivel ez PWM alapon műxik
vagyis kell egy trafó amit meghajt (nekem ellenüteműben műxik) és a jel(ek) kitöltési tényezőjét változtatva tudja a kinemeti feszt változtatni

szen neked arra a 20Wra elég lenne egy soros áteresztőőteranyós stab kis hűtéssel

arra eccerűen lehet áramkorlátot is rakni
(#) speki válasza gulyi88 hozzászólására (») Ápr 30, 2006 /
 
hu ezt lerajzolnád mert könyebb lenne megérteni
(#) speki válasza gulyi88 hozzászólására (») Ápr 30, 2006 /
 
a frekit nem lehet ugy beálitani hogy ne lehessen látni a villogást
(#) gulyi88 válasza speki hozzászólására (») Ápr 30, 2006 /
 
ha egy kicsit utánaolvasol a belinkelt oldalon akkor egyből érthetőbb lesz

én is csak 2-3 hete léptem be a kapcsolóuzemű tápok világába
de ár naggyából képpbe vok

mit nem vágsz? PWM?
(#) Rendszer válasza speki hozzászólására (») Ápr 30, 2006 /
 
na de milyen kapcsolást használsz

(ha 50hz fölé választod a frekit akkor már átb@..sztad a szemed mert folyamatosnak látja pl:monitor

ui: jobb ha x >70hz mert az 50hz igencsak buzerálja a szemet, és fárasztó is)
(#) speki válasza gulyi88 hozzászólására (») Ápr 30, 2006 /
 
én még csak most keztem el vele foglalkozni
(#) speki válasza (») Ápr 30, 2006 /
 
a frekit nem tudom megmérni csak találomra tudom késziteni
(#) gulyi88 válasza speki hozzászólására (») Ápr 30, 2006 /
 
tehát először is a kapcsüzem azért jobb mint a soros tranyós stabokknál mert sokkal kisebb veszteséggel megy (szinte nincs disszipált hő)
viszont több alaktrész is kell
()gondolok itt a trafóra vagy az induktivitásra)
a trafót részesítem előnyben (tekercses cuccokkal még nem foglalkoztam )

jah a PWM név is a működésére utal
magyarul annyi hogy a trafót vezérlő jel kitöltési tényezőjét állítgatja
(nem tom az angol nemvét )
(#) gulyi88 válasza speki hozzászólására (») Ápr 30, 2006 /
 
de először kezdjük ott hogy is mit akarsz építeni
(#) speki válasza (») Ápr 30, 2006 /
 
itt van egy rajz ezt próbáltam megcsinálni de még nem nagyon müködik

DSCF0007.JPG
    
(#) potyo válasza gulyi88 hozzászólására (») Ápr 30, 2006 /
 
PWM-Pulse Width Modulation-Impulzusszélesség Moduláció
(#) gulyi88 válasza speki hozzászólására (») Ápr 30, 2006 /
 
igen vágom hogy mi is akar ez lenni
de mire kell neked?
ez inkább egy teljesítményszabhoz hasonlít
(#) gulyi88 válasza potyo hozzászólására (») Ápr 30, 2006 /
 

köccc
hálám üldözni fog

na szal az
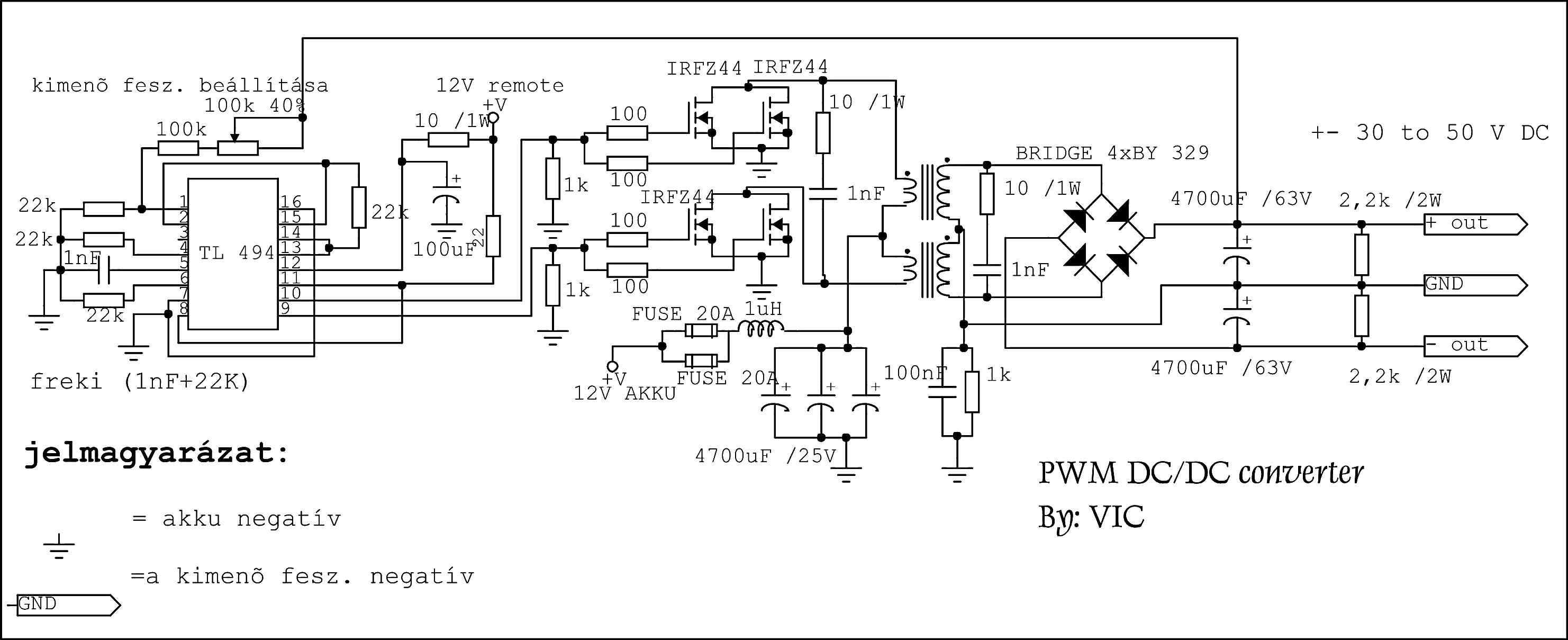
(#) vicsys válasza speki hozzászólására (») Ápr 30, 2006 /
 
Itt van az enyém, ez működik.
(#) speki válasza gulyi88 hozzászólására (») Ápr 30, 2006 /
 
hogy mit akkarok épiteni hát csak egy szabályozható stabot hogy 40 voltból tudjak csinálni megfelelő feszültséget. Égőhöz
akarnám használni vagyis elektromos biciglihez meg ha összejön akkor már bármihez pl töltühöz
(#) gulyi88 válasza vicsys hozzászólására (») Ápr 30, 2006 /
 
hopp itt a mester
mikor elkezdtem kutakodni akkor ez volt az elsőő rajz és leírás ami a kezembe akadt (még le is mentettem html.be lol)
(#) speki válasza vicsys hozzászólására (») Ápr 30, 2006 /
 
ez a rajz jó néz ki de nekem az lenne a lényeg hogy minél kissebb legyen a trafót nem lehetne elhagyni meg 40 volt megy rá nem 12
(#) gulyi88 válasza speki hozzászólására (») Ápr 30, 2006 /
 
adott DC40volt??
és abból akarsz egy szabtápot csinálni
(mekkora teljesítmény kellene?)
(#) speki válasza gulyi88 hozzászólására (») Ápr 30, 2006 /
 
max 20 elég van hozzá ithol tl 494 ic és irf 540és irf 640 fet ebből milyet lehet csinálni valami egyszerüt
(#) gulyi88 válasza speki hozzászólására (») Ápr 30, 2006 /
 
pedig ez a leggazdságosabb
a trafótól nem kell félni 40-70KHzn csak néhány menet lenne (1-2 nemet)
kell egy ferritmag megy "vékony" vezetékból valamennyi és abból kell egy sodrat azt csá

a méretezésre is van egyszerű és nagyszerű megoldás itt
(#) vicsys válasza speki hozzászólására (») Ápr 30, 2006 /
 
Na, akkor tisztázzuk:
van 40V DC-d és rá akarsz aksztani egy szabályzót aminek a kimenetén 5-30V-ig tudsz kivenni, 1-2A melett?
Nem jó a sima áteresztő tranya?(ha igen, miért?)
(#) gulyi88 válasza speki hozzászólására (») Ápr 30, 2006 /
 
ha csak izzóhoz akarod használni akkor anit linkeltél az tök jó a frekit a RC taggal ami az 5,6 lábon van azzal állítod

de ha akarod használni is akkor amit vicsys linkel azt kellene összedobni kisebb változtatásokkal
(#) gulyi88 válasza vicsys hozzászólására (») Ápr 30, 2006 /
 
azzal az áteresztőssel az a baj hogy 5 volton gyorsan megvan 4 Amper (20W) és akkor az áteresztőtagon kb 140W disszipálódik ami elég szép nagy hűtést igényel
(#) vicsys válasza gulyi88 hozzászólására (») Ápr 30, 2006 /
 
ühüm...(jogos)
De, még mindig nem vágom, hogy egy izzónak miért kell a szab. táp?
(naon láma vok?) :lama:
(#) gulyi88 válasza gulyi88 hozzászólására (») Ápr 30, 2006 /
 
viszont az lenne mégiscsak a jobb
berakni egy figyuzóR-t meg egy visszaszabályozó rászt és kész (árammorlát)
Következő: »»   1 / 5
Bejelentkezés

Belépés

Hirdetés
XDT.hu
Az oldalon sütiket használunk a helyes működéshez. Bővebb információt az adatvédelmi szabályzatban olvashatsz. Megértettem