Fórum témák
» Több friss téma |
Lenne nekem itt egy pár többszínű led és azt szeretném úgy megcsinálni mint ahogy ezen a videón van.De egy baj van,
kellene hozzá kapcsolási rajz. többszínű led futófény
Az egésznek az agya egy Arrrrduino. Nekem is van egy, nagyon hasznos ha csak ki akarok próbálni ezt azt. Az egész nyílt forráskódú, a bootloadert le lehet tölteni az arduino.cc oldalról.
A ledeket egy sorosról párhuzamosra konvertáló ic kapcsolja, ami ez esetben egy 74HC595. A 3színt egy egy konvertáló ic kezeli. Remélem segítettem valamicskét...
Ahogy feki00 is mondta, ezt egy Arduino vezérli (ott van a leírásban!), tehát neked kell megírni hozzá a programot.
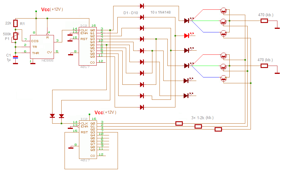
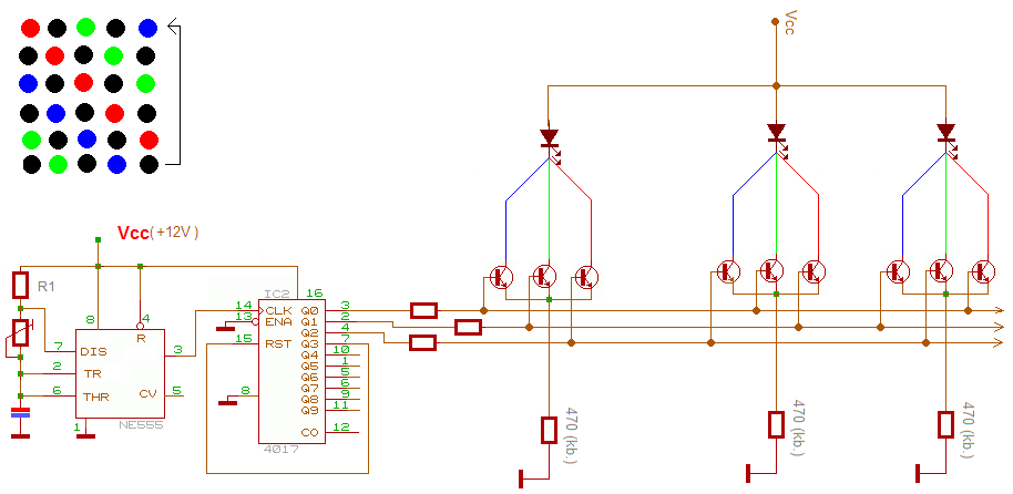
Vagy, esetleg megépíthető TTL/CMOS IC-kből is. Számláló (4017) és órajelgenerátor (555) Ic-k kellenek, az knight rider és a futófény is kialakítható, de a kettőt összekombinálni már keményebb dió. A knight-rider működée: Az egyik számláló kiválasztja a soronkövetkező LEDet, a másik a színt. A BSS rajza alapján (Bővebben: Link) gondolatébresztőnek készítettem a mellékelt rajzot, fáradt vagyok, nem rajzoltam végig, de szerintem logikus hogyan tudod folytatni. A futófényre is készült egy mórickarajz, egy "busz"-on vannak a tranzisztorok, így tudsz készíteni egy akármilyen hosszú futófényt, "foghíjasat" (mint a videóban) meg foghíj nélkülit is. A rajzon foghíj nélküli van, ha foghíjast akarsz csinálni, akkor még be kell iktatni 3 lépést (tehát a reset a Q6-ról), a rajzon a bal-fölső sarokban van a minta, hogyan kell a tranzisztorok bázisát a "buszra" kötni. 3 LED után ismétlődik a bekötés. Jó kísérletezést (vagy PIC/AVR tanulást)!
Mellékeltem egy képet, ami szerint eljutottam egy 2db, 3V-os LED-ekből álló áramkör elkészítésééig, már csak azt nem tudom, hogy hogyan tudom villogtatni ezeket a LED-eket
Pls aki tud segítsen mivel kéne kiegészíteni???
A topic be lesz zárva, egyébként am egoldás 2db diffúz led sorba kötése. <= Ez megfelel a fentebb írtaknak.
Ha azt akarod, hogy felváltva villogjanak, akkor astabil multivibrátor, de értelmetlen volt új topicot nyitni ennek...>
Heló. Ha villogtatni is akarod akkor csinálj egy555 ic-vel astabil mv-t.
köszi szépen mindkettőtöknek...ezer bocsi misi93, hogy nem neked adtam az 50-et, te sokkal megérthetőbben mondtad el...
utólag is neked kösz, a leginkább
megcsináltam ezt az áramkört (melléklet) de nem tudom hova kössem, mert nekem integrált hangkártyám van...és ott csak 3bemenet...a zöld a hangfalé...hova kössem? vagy hogy tudom megoldani, h működjön is?
Kicsit azért vicces, mert szinte szóról szóra ugyan azt írta Szebence is, csak kis oltogátassal, amiben egyébként szintén igaza van.
Egyébként mi köze van ennek az integrált hangkártyához? Vagy mi célt szolgál az a kapcsoló? Egyáltalán te akarod kapcsolni a ledeket kézzel vagy magától villogjon? Először ezeket kéne tisztázni szerintem... Aztán az a kapcsolás is hagy pár kívánni valót.
már mind1, direktből rákötöttem a LED-eket a mélyládára, meg a két hangfalra, és kész is xD
|
Bejelentkezés
Hirdetés |




kellene hozzá kapcsolási rajz. 









