Fórum témák
» Több friss téma |
Sziasztok
Egy ismerösömnek szeretnék Citroën Jumper -be tolatóradart venni. Amit kinéztem az üzletben, ahhoz csak 3m kábel van a szenzorokhoz. Az auto rakodótere meg 3,5m. És akkor még nem vezettem el szépen a kábeleket. A kérdésem a következö lenne: Elrontom-e, esetleg rossz adatot-e fog mérni a radar, ha elvágom és meghosszabbitom a szenzorok drótjait? A válaszokat elöre is nagyon szépen köszönöm. Laci
Szia!
A tolatóradarok szenzorjai egyszerű ultrahangos módszerrel működnek, szerintem semmi akadálya hogy meghosszabítsd a vezetéküket. Üdv: Laci
Helló!
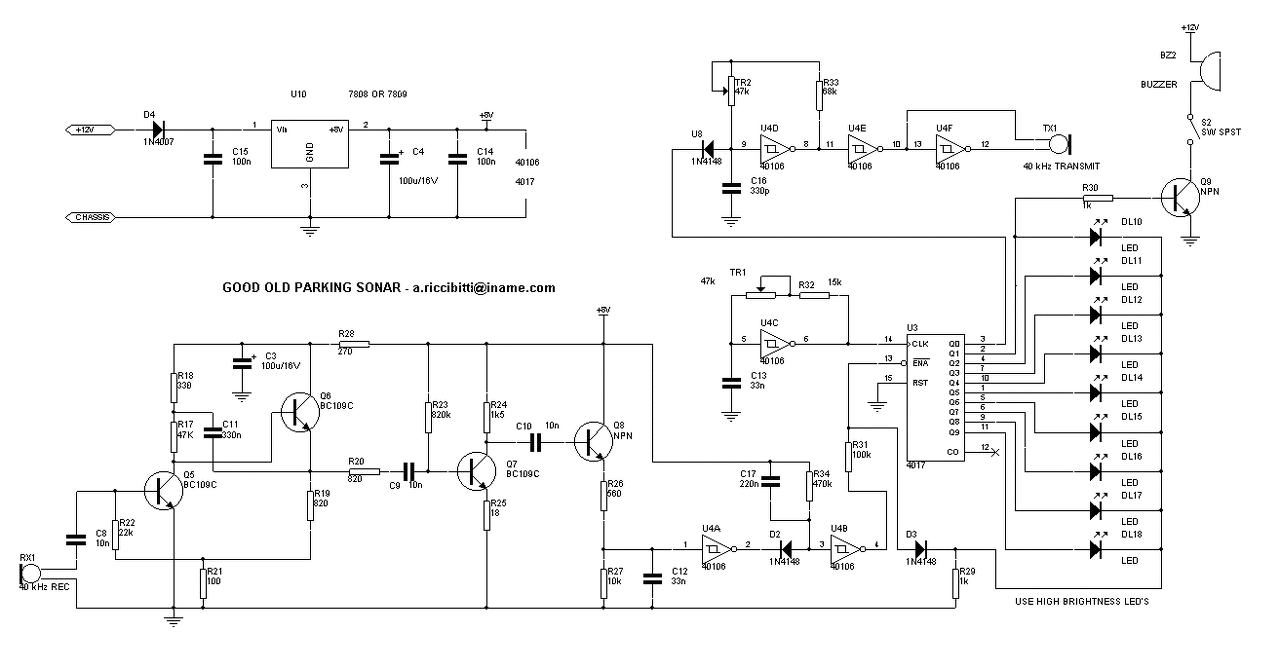
Közel 2 éve használom az autómban a PARKING SENZOR (Made in China), 4 fejes tolatóradar szettet. Minap észrevettem, hogy a "D" jelzésű fej folyamatosan bejelez, aztán elkezdtem megtisztítani az adóvevőt, de továbbra is gond volt, aztán azt hittem, hogy az elektronika ment tönkre. Szétszedtem, és láttam a mindegyik hangkimenetnél egy-egy állítható tekercset, ami az érzékenységet állítja. Eltekergettem sajnos, mert azt hittem megjavul, de sajnos teljesen elállítottam, s a másik 3 érzékelő is hibásan működik! Mellékelek 3 db képet a tolatóradar elektronikájáról, a 2. képen pirossal be is jelöltem amit először elhangoltam! Az a kérdésem, hogy vissza lehet-e oszcilloszkóppal állítani valahogy a frekvencia, hogy helyesen működjön a másik 3 adóvevő? Mekkora frekvencián mennek ezek, és melyiket, mire kell állítani? (Fórumokon olvasgattam, s ott 40kHz értékek voltak írva, de nem tudom ez a tényleges tartomány-e?!) Pár infó az elektronikáról: CJJU4_V1.5 B06-2HP3033 Nagyon szépen köszönöm előre is a segítségeteket! Várom a beállítással kapcsolatban a mindennemű információt!
Helló!
Sajnos konkrét ötletet nem tudok adni. Mondhatnám ezt megszívtad. Azzal kellett volna kezdeni, hogy fecserélsz két szenzort. Már is tudtad volna, hogy valószínűleg szenzor hiba. De ez már a múlt. Én így járnék el: Nem tudom, hogy a 40 kHz mennyire szabványos, de első körben ezt próbálnám meg, ha már van ilyen infóm. Ha nem segít akkor lekötném az összes érzékelőt és egyenként kezdeném visszakötni. Először csatlakoztatok egyet és elkezdem tesztelni egy nagy tárgy segítségével. Közelítek... távolodom és a haverom meg figyeli, hogy mi történi és állítok a potin, ha kell. Ezt egyesével végig játszanám majd egybe is tesztelném. Sajnos nekem nincs jobb ötletem, de nagyon érdekel, hogy mi lesz a megoldás.
A probléma csak az, hogy elég macerásan "szerkesztettem bele" a lökhárítóba és a hátsó spoilerbe, így a szenzorokat nem nagyon tudom kivenni. Az elektronikát elviszem az egyik munkatársamhoz, aki tv szerelő és van oszcilloszkópja, így kénytelenek leszünk vaktában lövöldözni
Megpróbálom a 40 kHz összehangolást, és meglátjuk mi lesz belőle!
Pontosan ez a típus, és a leírás szerint is 40kHz.
Munkatársam nem vitte el, így nem került szkóp alá a tolatóradar egysége, aztán hazahoztam; betettem a kocsiba, leültem és elkezdtem egy csavarhúzóval állítgatni finoman... Aztán 1-2 perc után beállt a megfelelő értékre. Mindet egyesével beállítottam, majd egybe mindet kipróbáltam és láss csodát: működik a 3 szenzor (negyedik ugyebár meghalt) Ennek is örülök, hogy megmentettem!
Mondtam én, hogy kicsit játszani kell vele. A 4. szenzort meg cseréld ki. Egyébként nekem is hasonló van az autóban. A szenzorok még színesen villognak is a távolság függvényében. 5 éve semmi gondom vele. Nem hiába Made In China vagyis vagyjó sokáig vagy nem.
Várok vele, ha meghal még egy szenzor, akkor már gondolkodni fogok rajta, mi legyen a sorsa! Egyelőre megy 3-mal is
Sziasztok!
Nekem aközponti egységem ment tönkre Így arra jutotam veszek másikat a gyári fejegységre köthetőt . Meg is vetem és mitad isten ugyanojan a csati rajta így gondoltam a szenzorokat nemkell kicserélni de sajnos nem mükszik .Gondoltam kicserélem a szenzorokat de elég macerás meg a régi fényezve is van és lyuk is nagyobb mint a mostanié. ezért gondoltam hogy irok ide hogy rálehetne-e hangolni a szenzorokat a központi egységre??
Azt ugye tudjátok, hogy megjelentek az elektromágneses tolatóradarok? Nem kell fúrni semmit.
Hogyne tudnánk!
Bár ugye ahhoz mozgás kell, mert indukciós elven működnek, továbbá úgy hallottam, hogy minden hülyeségre bejeleznek. Továbbá a kocsik zömében a műanyag lökhárítóhoz nagyon közel ott van egy fém betét, ami zavarja az EPS-t a működésben.Persze ha van más/pozitív tapasztalat, az jöhetne!
Hi!
Hál' Istennek nekem is van egy "Tescos" tolató radarom / SENCOR SCA PARK 200 típusú, távolságmérős/. Nemrég szereltem az adatlapok alapján és büszkeséggel vettem tudomásul, hogy működik, egészen másnap reggelig amikor azt írta ki / kis monitorján/ , hogy 40cm-re van egy tárgy. a szenzorok mozgatására jól reagált, de reggel ismét előjött ez a hiba. Régebben írtátok , hogy a hideg esetleg befolyásolja a szenzort az enyém meg ráadásul egy fém lökhárítóba van benne. Esetleg valaki egy jó tanáccsal tudna segíteni? /Új auto stb már meg van/
Egy riasztót építettem négy érzékelős tolató radarból. Az érzékelőket az ajtó ill. ablak tokokba építettem be. A gondom az, hogy egy érzékelő kábelét meg kellett hosszabbítani de így nem működik, illetve álladóan sípol. A kérdésem az, hogy a bemeneten lévő tekercsel behangolható?
A hozzászólás módosítva: Szept 6, 2013
Szerintem valami benne van a "látóterében": Fal, ajtófelület stb. Nem gondolom, hogy az elhangolása eredményt hozna. ... hacsak nem rontod el vele az érzékenységét, hogy a zavaró tárgyra ne reagáljon. Viszont akkor instabillá válik a működése...
Kösz a segítséget, holnap leszerelem és más irányba fordítom ahol semmi akadály nincs.
sziasztok!
citroen xsara autómban nem működik a tolatóradar. Amikor rükvercet kapcsolok egy más hangon el kezd pittyegni pár másodpercig, és utána nem is jelez ha van valaki/valami hátul. Tanácsot szeretnék kérni hol kezdjek neki, mi lehet a gond? A válaszokat előre is köszönöm. A hozzászólás módosítva: Márc 15, 2014
Nos, kb. 1 éves használat után mondom a tapasztalataimat:
Nem olyan pontos, mint az UH-s, de használható. Igaz, nekem nincs rá nagy szükségem, már megszoktam a tolatást radar nélkül is, de adott esetben jó egy ilyen.
Sziasztok!
Az lenne a kérdésem hogy előre hogy lehet megoldani a tolatóradart úgy hogy működjön elől is? Köszönöm a válaszokat.
Sziasztok!
Parkradar beszerzésén és beszerelésében gondolkodom, és egy-két dolgot szeretnék tisztán látni. http://www.aliexpress.com/item/human-voice-report-buzzer-alarm-swit...3.html Erre a típusra gondoltam. Lehetséges az, hogyha a gyári szenzor helyekre szerelem a kínai szenzorokat, akkor jól fog működni a rendszer? Ezt azért kérdezem, mert a gyári szenzorok 3 érintkezősek, gondolom ez egyben adó és vevő is, ami miatt lényegtelen a másik szenzor elhelyezkedése. A "kínai" változatú szenzor két eres, azaz egy szenzor vagy adó vagy vevő, és emiatt a szenzorok egymástól való elhelyezkedése nagyon fontos, hogy pontosan tudjon mérni a rendszer. Tehát a gyári parkradar szenzorhelyei nem használhatóak ebben az esetben? Jól látom? Itt van a nagy különbség gyári és utólagosan beszerelhető parkradarok között? Szép napot! Tibor
Szia!
A kétvezetékes szenzor is tartalmazza az adót és vevőt. Nekem a műhelyem falába van beépítve 4 db egymástól kb 2 méterre, és kiválóan működik mint a riasztóm része. Sőt egy darabot meg kellett toldanom másfél méterrel ettől elhangolódott de utána tudtam állítani a rezgőkörét. Azt is ki próbáltam, hogy az eredeti érzékelőt levágtam és egy másik típus érzékelőjét kötöttem rá és úgy is működik. Üdv: Feri
Szia!
Nálam is úgy néz ki, hogy meg kell toldanom majd 4 vezetéket, mert a parkradarhoz adott szenzorok túl nagy méretűek, és helyettük kisebb méretűt tennék be, de ezek csak 2,5 méter vezetékkel vannak szerelve, ami az első szenzorok esetében kevés. Hogyan, hol milyen eljárással lehet a rezgőkört újrahangolni? Köszönettel: Tibor
Sziasztok!Szeretnék épiteni egy tolatóradart és egy két dologgal nemvagyok tisztában.Mellékelek egy leirást és az lenne a kérdésem hogy a leirásban szereplö "sensort" hogy kell kivitelezni (kialakitani) és hova kell szerelni?Ugylátom hogy a hátulsó lökháritóba van "ragasztva".Valamint még az értdekelne hogy a PIC12f675 ebben az esetben helyettesithetö e PIC12f629-el,mivel csak az van itthon.Van 2 darab mikrokontrolleres kapcsolás is a leirásban.Ezek közül melyik mi?Az egyikben 12f675 van a másikban pedig 16f628.Nem igazán értem a a kapcsolásokat...Melyik mit csinál és hogy kapcsolodnak egymáshoz?Kérem akinek van egy kis ideje és türelme az pillantson rá a mellékletre és segitsen!Köszönöm!
Mikrovezérlőket általában csak úgy uk muk fukk nem lehet egymással helyettesíteni. Bennük a lényeg a program, azokat szinte biztos módosítani kell. A legegyszerűbb ha beszerzed az utánépíteni szándékozott kapcsolásban szereplő mikrovezérlőket, és abba töltöd a rendelkezésre álló programot, vagy írsz magadnak egyet.
Tudom hogy nemlehet csak ugy helyettesiteni...Azért kérdeztem mert pl pár helyen láttam már hogy 12f675 és 12f629 is jo tipus az adott kapcsoláshoz...Na de ezelegyen a legkisebb gond,amdj vásárolok 675-öst.Inkább a müködési elve érdekelne ennek a kapcsolűsnak és a sensor kivitelezése...Ha jol nézem valami elektromágneses elven müködö dolog lehet mint a theremin...
Üdv mindenkinek!Látom nem igazán él a topic....Közben nézegetem ezeket az ultrahangos toladóradarokat és kezdenek tetszeni.Ami érdekelne hogy csinált e már valaki ilyent és mi a véleménye rólla?Használhatóan müködik?Megbizható?Valamint milyen megoldás van arra hogy ne egy sensorbol jöjjön a távolságmérés,hanem 4böl?Mert ugye kellene kettö sensor "középre" meg egy-egy a két szélére az autonak.Gondolom ennek a 4 senzornak 1ado elég nem?Vagy abbol is 4 kellene?Mi a helyzet a kosszal?Mennyire érzékeny rá az ultrahang adó-vevö hanszóró?Totál tisztán kell tartani mindig,vagy azért egy kis koszt elvisel?Gondolok itt arra hogy ugye a hangszórót persze elötte bedobozolom és ugy épitem be,de valahol csak kell egy rés amin "kijön" a hang.Ez a "rés" ha elpiszkolodik,berakodik az mennyire okoz problémát?Mellékelek egy kapcsolást,ezt elég sok helyen megtaláltam,elég elterjedt.Mi a véleményetek rólla?
Sziasztok!
Vettem egy kocsit, amiben benne van a tolató radar, de a szenzorok hiányoznak.... Valószínűleg koccos volt és lökhárítót cseréltek... (a szenzor meg kuka) A lényeg, hogy ha veszek vaterán mondjuk egy szettet, abból átraknám a szenzort, akkor működne szerintetek? Van különbség az ultrahangos érzékelők között? Így néz ki ami most a kocsiban van:
Sziasztok!
Szeretnék beépíteni egy tolatóradart, de nekem rövidek az érzékelők kábelei. Szereztem még egy olcsó szettet, hogy majd annak felhasználom a kábeleit. Gondoltam egy olyanra, hogy csinálok egy nyákot csatikkal a másik házába és az lesz egy ilyen "elosztó", amibe befutnak a szenzorok és tovább megy a hosszabbítás az elektronikába. A kérdésem az lenne, hogy gondot okozhat-e a kábelek ilyen fajta toldása? Illetve a kb kétszer akkora kábelhossz? Köszi szépen!
Szia,
ne a szenzorok kábelét hosszabbítsd meg, hanem a kijelzőjét. A szenzorok hátul lesznek a lökhárítóban és a tolatólámpa a legjobb "áramforrás", mert ha hátramész, akkor világít és ha világít, akkor bekapcsolhatja a tolatóradart. Így célszerű, ha hátul van. Ha így betudod szerelni, akkor csak a kijelző kábelét kell toldani, azon meg csak a ledek világítása megy. |
Bejelentkezés
Hirdetés |







Megpróbálom a 40 kHz összehangolást, és meglátjuk mi lesz belőle!







