Fórum témák
» Több friss téma |
Közben 2 darab 5V és 4 darab 3V -os feszültségszabályzó lenullázása után rájöttem pár dologra...
1. ha új dolgokat szeretnél kipróbálni, valamint ahoz feszültségszabályzót szeretnél használni, NE 1 darabot vegyél belőle, hanem legalább 10 -et! 2. ha a feszültségszabályzó elé egy diódát helyezel akkor elég 5 darab is belőle! 3. ha nem vagy tisztában valamivel akkor ne forraszd be, külömben huzalozhatod újra a nyáktervet. 4. a komparátor kimenetén ne várd a pozitív VCC áldást, mert nem fog jönni! 5. a komparátor kimenetén csak fődet találsz, de ahoz jól be kell huzaloznod az egészet! 6. a komparátor kimenetén akkor kapsz fődet ha a V- > V+ és nem akkor ha a V+ > V- !!! Nem értem, nem tudom, nem látom a logikáját sem, de ez van! Tahát a fogyasztót lásd el pozitív táppal, majd a fődet megkapod a komparátortól. 7. ha a feszülstégszabályzó forrasztás közben rövidzárlatos lesz, és 24V -os tápfeszt kap, rohat büdös és hatalmas nagy köd lesz! 8. a "műveleti erősítő" a "gyártó" szerint levegővel is kivállóan teljesít, ha meg van a 2V -os VCC feszültség, na 9V alatt ne tápláld mert nem fog működni! xD Majd délbe átforrasztom az ic lábait(ja és használj foglalatokat!), és tolok egy újabb helyzetjelentést. Ami tisztázatlan a számomra: kis 1K -s trimmerek ha fesz nélkül forgatom a kerekeket kivállóan változtatják az ellenállásaikat, ha a feszültséget rakom rá 12V, miért nem megy az alá a tekerővel?
Vannak gondok...
Inkább kétszer mérj, nézz rajzot és egyszer próbáld jól... Elvileg kellő odafigyeléssel ez még nem az a kategória, ahol mindenképpen alkatrészveszteséggel kell számolni. Komparátorból van olyan is, ami open collectoros kimenetű, ezek szerint te ilyet használtál, ez is benne vannak az adott IC leírásában. A potit gondolom sorba kötötted a multiméterrel, nem lesz jó. A műszered több Mohm ellenállású, nem lesz rendes feszültségosztás. Kösd a potméter egyik szélét a +12V-ra, a másik szélét a testre és a test és a közepe között mérd a feszültséget! Tadammm! Lehet örülni! ![]() Üdv Inhouse
Köszi, így mostmár megkzölelítőleg jó, azomban melegednek a trimmerek, és 130mA -t vesz föl a kütyü... a 8 Led és 3 műveletí erősítő nem szabadna 30mA -nál többet fölvennie...
Először a sósavra gyanakodtam amit a forrasztáshoz használtam, működés közben enyhét sercegett a NYÁK és volt ahol habzott a sav(elvileg el kellett volna párolognia ), ezt követte a szódaikarbónás sikálás majd desztillált vízben kimostam a NYÁK -ot, de a trimmerek hatásfokát nem sikerült megoldanom... Bár nem habzik, serceg és csak 130mA -t fogyaszt a 210 helyett...A trimer bekötése: 11-14,5V - komparátor - GND Lehetséges, hogy a trimer két szélső lába között túl nagy áram folyik, ezért melegednek a trimerek és van ekkora fogyasztása? Valamint mit lehet tenni ellene? Ugyan ilyen 1K -s trimer van a 3,3V és a GND között ami a ledek fényerejét szabályozza az nem melegedik... Ja és az 5V -os feszültség stabilizátor is melegedik, mondjuk az nem annyira... Ötlet? Üdvözlettel, mythbuster
Az 1k-s trimmeren 12V-nál épp tizedekkora áramnak kellene folynia (12mA), amivel 0,15W-ot disszipálna...
Biztos nem 100ohmos a poti? A 8 LED viszont már nem jó a tervezett 30mA-re, hiszen akár 20mA-t is kaphat darabja, de 10mA-el számolva is 80mA, ha mind világít- Minél kisebb feszültségre kötöd az adott értékű ellenállást, annál kisebb áram folyik, ohm törvénye, fontos: R=U/I, 3,3V az kb. a negyede a 12V-nak... Üdv Inhouse
Megpróbálok egy ellenállást forrasztani a 8 trimer és a GND közé, valami miatt nagyon melegednek, és tuti nem a komparátor terheli le őket... Megfigyeltem azt is, hogy 5V -os tápfeszel nem melegednek, de az kevés nekem, így az ellenállást kell növelni és precízebben állítgatni...
Majd írok pár sort a fejleményekről ![]() Üdvözlettel, mythbuster
8db trimmer? Az már majdnem annyi magában...van erről a cuccról valami rajz? Rakj az 1k trimmerek helyett 10k-sat, ha melegednek...
Üdv Inhouse
Rajzot nem raktál, de gondolom, hogy 8db komparátor a 8db LED-hez, amihez 8db trimmert raktál.
1kohm-al ez alapból sokat fogyaszt. Ha maradsz ennél az elgondolásnál, akkor még a 8db 10k-s is 10mA körül lesz...de nem fog melegedni... Ha nem akarsz újakat venni, akkor meg kell mérned a trimmereket, milyen értéken állnak és kombinálni kell őket ellenállásokkal... Üdv Inhouse
Köszi a segítséget!
Igen, a 8 trimer a műveleti erősítőket állítja be, sajnos most nem tudom lecserélni a trimmereket és hely sincs a soros ellenállásoknak, megpróbálok valamit javítani az egészen hogy a közös föld és föld közé beiktatok valami szuper ellenállást amit még nem tudom hogy néz ki ...Üdvözlettel, mythbuster
Sziasztok! Egy olyan kérésem kérdésem lenne , hogy a gépkocsi akkumulátor töltési feszültségét figyelné és ha már van akkor agy relét kapcsolna. (nem tudom mennyi a töltési feszültség 13,6 v ? talán). Ehhez kapcsolási rajzot. Köszönettel László. Ha esetleg korábban volt erről szó akkor merre keressem?
A töltés 13,8-14,4V között kell legyen. Ez alatt elégtelen, felette veszélyes. Régebbi autóknál a fordulattól is függött, az újabbak 14V körül tartják alapjáraton is.
Proli007-nek vannak fenn jó kapcsolásai, pl. komparátorosak is, ami jó lehet neked. De, ha tényleg csak annyi kell, hogy egy adott feszültség felett kapcsoljon, akkor akár egy egyszerű zeneres megoldás is működhet... Mire kell, mit akarsz vele kapcsolni? Üdv Inhouse
Szia ! Vízbontóhoz kellene ha nincs töltés akkor ne működjön . Egy gépkocsi 12v relét kapcsolna és az kapcsolná a nagy áramú relét.Ha tudsz egyszerűbb kapcsolást vagy merrefelé keressem . Köszönöm László.
Ne autós relét kapcsoltass vele, mert az 75ohm behúzójú, inkább valami párszáz ohmosat, kisebb kockát, a másik relét az is behúzza.
A diódákkal úgy kell beállítani, hogy csak akkor induljon, ha már van töltés. Csak skicceltem, de hátha működik... Erre van egy kis esély, a vízbontóddal való sikerhez még ennél is sokkal kevesebb... :no: Üdv Inhouse
Köszönöm a skicet és a " biztatást " . László
Totalcar HHO cikk 1.rész
Totalcar HHO cikk 2.rész Ha ezt bemásolod: Fájl. ide: online szimulátor, (és be van kapcsolva a java) akkor kipróbálhatod a skiccet, persze függ a relétől és a tranzisztortól is az egész, lehet, hogy egy dióda kell, lehet, hogy kettő...a tranzisztornak legyen azért vagy 200-as bétája... Üdv Inhouse
Hello
Nincs valakinek 3.6V-os Li-Ion cellához töltöttségi szint kijelző rajza? Házi táblagéphez kéne (eddig inkább téglagép a maga 8cm-es vastagságával )
Sziasztok!
Nekem olyan kérdésem volna hogy hogyan tudnék egy töltés visszajelzőt csinálni Simsonra ami 6 V-os és ELBA van benne. Segítségetek előre is köszönöm. Üdv. Roli
Tisztelt Bush!
Ezen a rajzon http://www.hobbielektronika.hu/forum/files/d1/d12d3a137b89a8763505d...e3.gif mit kellene módosítanom ahhoz, hogy a piros 10V-tól (vagy 10.5V -tól) lefelé világítson? Köszönöm: ipcuvb A hozzászólás módosítva: Szept 7, 2012
Sziasztok! Van nekem két darab 4V 1.Ah akkumulátorom ami sorba van kötve. Szeretnék egy töltöttség jelzőt építeni, hogyha feltöltött akkor kapcsolja le a töltőt egy teljesítmény tranzisztor, azért nem relé mert a közeli üzletben minden relé csak 12V-al kapcsol.
Valakinek van rá kapcsolása?
Az ér valamit hogy ha sorba kötők egy égőt az aksival és úgy töltőm én úgy tudom hogy amíg ég a lámpa addig tölti az aksit a töltő
Ha még akkor is elegendő a töltőáram.
Hello! A kérdés megválaszolásához, azt is kel tudni mivel töltöd, milyen az aksi típusa, és mekkora a töltőáram. üdv!
Sziasztok, segítséget szeretnék kérni, egy telefonhoz való napelemes vész tőltőhöz szeretnék egy minimalista akkumulátor tölltöttség szint jelzőt, zöld ha 80% és pirosra vált 20% nál kb. Minél kisebb nyákra megvalósitható megoldást szeretnék 1 kétszinű leddel vagy 2 zöld és piros leddel. Kapcsolási rajz és nyákterv ha esetleg van hozzá.
Az akkumulátor 2000 mAh , 3,7V os Li-Polymer Akészülég inputja DC 5V 500mA output DC 5,5V 800mA Köszönöm a segitségeteket
Hello! Nem egy feszültségfigyelő komparátor áramkör megalkotása a gond, hanem annak eldöntése, milyen szintre mit jelezzen. Ha megnézed ezeket a kisütési görbéket, láthatod mennyire függ a terheléstől. Így nem fogod megmondani hol jelezzen a komparátor.
Hali, egy telefont szeretnék vele tölteni legalább egyszer ha épp nincsen konnektor. Nekem egy körülbelüli beállitott érték is megteszi, annyira van szükségem h lássam a napelem feltöltötte ill van e még töltés benne egy telefon feltöltése után.
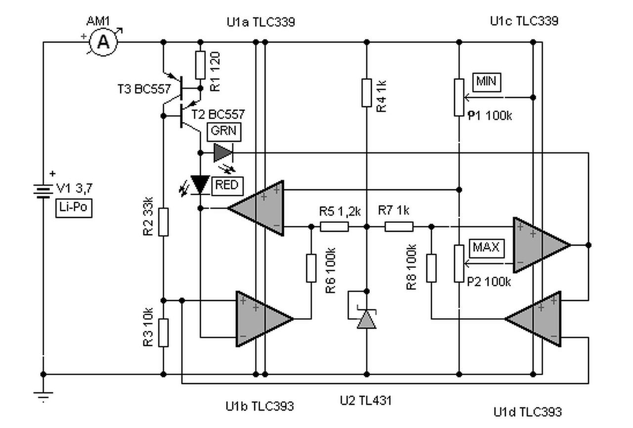
Hello! Oké, látom nem értünk szót. Én megrajzoltam, aztán hogy tudod-e használni, az már a Te bajod. Beállítani úgy kell, hogy először a P1-el kell a minimum jelzésszintet beállítani, majd a P2-vel a maximumot. Az IC nem négy db., hanem a négy egy tokban van, és természetesen nincs száz "száz" tápfesz lába csak kettő. Csak a szimulátor miatt kell egységenként táplálnom. A Led-nek kisáramúnak vagy nagy fényerejűnek kell lenni a kis fogyasztás miatt. Az IC-ből nem kell a TLC megfelel egy LM339 is.
Sziasztok! Az lenne a kérdésem, hogy ebbe a kapcsolásba hogyan tudnék építeni egy ilyen kis 3 ledes akkuszintjelzőt, illetve ha lehet akkor töltésjelző ledet is. Csak ugye a töltés miatt (a töltő mindíg rajta van, mert egy szünetmentes tápban van) a feszültségméréses megoldás nem lenne jó, mert mindíg maximumot írna, vagy tévedek? Előre is köszi!
Hello! A töltés jelzését kb. így tudod megoldani. De töltöttségi szint jelzését egyszerűen kb. sehogy.
Köszönöm szépen! Még annyit, hogy az R4 és az R2 elenállások ugyan akkorák mint az eredeti R4 és R2? Illetve hogy a tranzisztor is egyforma?
A hozzászólás módosítva: Máj 16, 2015
Igen, azért választottam ugyan azt a pozíciószámot.
|
Bejelentkezés
Hirdetés |





), ezt követte a szódaikarbónás sikálás majd desztillált vízben kimostam a NYÁK -ot, de a trimmerek hatásfokát nem sikerült megoldanom... Bár nem habzik, serceg és csak 130mA -t fogyaszt a 210 helyett...

)







