Fórum témák
» Több friss téma |
Szeretnék a 12V4Ah-s akkumulátoromra egy olyan műszert amely jelzi hogy milyen szinten áll az akksi (például: teli ,közép, lemerült). Én valami LED-es cuccra gondoltam de várom a váloszokat hogyan lehetne ilyet készíteni!
Köszönöm, várom a válaszokat!
Hello!
Itt az oldalon van egy jó kis fesz mérő akksihoz! http://www.hobbielektronika.hu/kapcsolasok/feszultseg_or_autoba.html
Ezzel az a baj, hogy azt jelzi, hogy menet közben megy-e a töltés, nem pedig azt, hogy az akksi hogy áll. Illetve a kapcsolásban hiba is van, ugyanis a 14.5V feletti feszültség már túltöltés, ezen feszültség fölé nem szabad menni, valamint nem 11V, hanem inkább 11.75V alatt a piros lednek kellene világítania. Ha jár a motor, akkor 14V-nak kell lennie az akksin, a gyári szabályzó ennyin tartja. De az elv jó.
Az ólomakksi feszültsége elég lineárisan csökken az idő folyamán, feltéve, hogy a kisütőáram állandó. Ebből megállapítható a töltöttségi szint, ha ismerjük a kisütőáramot, és előzőleg bemérjük az akksit.
Pedig én ezt meg akartam csinálni. Bár nekem másra kellene (hordozható erősítő akksijának az ellenőrzésére).
Akkor szerinted ne csináljam meg? Vagy tudsz jobbat? (bocs az OFFért)
Szasztok!
Nekem kétféle akkufigyelőm vót: 1: kocsiba,a sziv.gyujtó csatlakozójára. Ez kék/zöld/sárga/piros/villogó piros üzemmel jelezte az állapotokat (értelem szerint a vill piros a 10,8V, és ekkor már le is oldott a relé, nehogy a fogyasztó továbbmerítse az akkut.. (Bonyolúlt- LM324 + NE556 + tranya + relé kavalkád ![]() 2: egy duplás komparátor (müveleti erősítő) pl. LM082, de lehet az LM324 fele is. Lényeg hogy a két billenési szintet fedésbe rakd egymással, így tehetsz a kimenetre egy kétszínű led-ed, (amin ha 1x-re megy a kettő sárgát kapsz.) 12,3 felett ződ, 11V és 12,3 közt kis kíínai, 11V alatt támadnak az oroszok.. (egyszerü pár alkatrészes mini-játék) nálam LM393 (elég rossz választás volt) + 2 tranya hibakikuszöbölésnek, mert ez a fránya csak test-re húzza a kimenetét, a led meg közös katódos ![]() Sztem pákát elő, oszt ucca. ! Akku helyett használj változtatható tápot, az pont olyan lessz mint ha merülne/töltődne az akku, majd ha minden tuti, mehet az akkura... képzeletnek mnindíg csak a beszerzés, és a szabadidő szab határt.. Jó játszást!
Nem, ez nem arra való, mert a feltöltött akksi feszültsége nyugalmi állapotban 12.3-12.5V között alakul. Ha terheled, akkor csak ettől kisebb lehet, neked csak a sárga led világítana. Viszont a kapcsolás önmagában alkalmas rá, a komparátorok bemenetein kell az ellenállásokat lecserélni, hogy a megfelelő feszültségszinteknél billenjenek.
Ha rászánsz egy kis időt, akkor felveheted az akksi jelleggörbéjét, és utána számolgathatsz, hogy mekkora ellenállások kellenek. A mérés a következő: Az akksi amperóra kapacitásának tizedével (C/10) elkezded kisütni a teljesen feltöltött akksit, közben mondjuk 10 percenként leméred a feszültséget a sarukon. A lineáris szakasz kb. 1 óra után kezdődik. Addig sütöd ki az akksit, amíg a kapocsfeszültség 1.75V-ra esik C/10 áram mellett. Kb. 9 óra után már a feszültség a lineáristól jobban esni kezd, és elvileg kb. 10 óra után éri el az 1.75V-ot. 1.75V alá nem szabad menni, mert maradandó károsodás éri a lemezeket. Ha ekkor leveszed a terhelést, akkor némi idő után a feszültség visszaáll kb. 1.99V-ra. Viszont nem szabad így hagyni, sürgősen fel kell tölteni. Ha terhelés kisebb, akkor a jelleggörbe lineáris része feljebb vagy lejjebb tolódik, de sosem szabad hosszabb ideig kisütni, mint amennyi idő alatt C/10 árammal elérte az 1.75V-ot. Tehát ha nem C/10-el sütöd ki, akkor az akksi nem akkor van lemerülve, amikor 1.75V-van a kapcsain. Emiatt csak az áram ismeretében lehet megmondani, hogy áll az akksi. Az így felrajzolt jelleggörbe alapján kiszámolhatod, hogy mekkora ellenállások kellenek a komparátorok elé az osztóra. Referenciának mellőzd a zener használatát, vagy használj 5V-os tipust, az a legkevésbé érzékeny a hőmérsékletváltozásra. Én inkább 78L05, vagy 78L08-as stabkockát ajánlok, okvetlenül 1-1 100nF-os kerámiakondenzátorral a be és kimenetén.
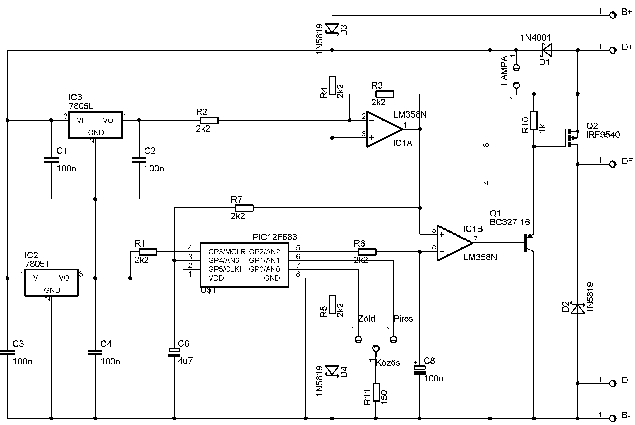
Én ilyen akkufeszültség jelzőt csináltam. Egy picit elrugaszkodott az egyszerűségtől, de ez töltésszabályzó is egyben. A PIC azért került bele, mert onnantól csak program kérdése a töltés feszültsége és a kijelzés. Végül így állítottam be:
12V alatt sárgán világít - akku merül, nincs töltés. 12V-13V zöld villog - akku rendben, nem merül, de a töltés ha van egyáltalán, nagyon gyenge. 13V-13.7V zöld világít - van töltés, de nem megfelelő, de az akksi legalább nem merül. 13.7-14.3V sötét, de néhány másodpercenként felvillan a zöld, hogy jelezze, az áramkör működik - minden rendben. 14.3V felett piros villog - túltöltés. Kb. fél éve teljesít egy traktorban, azóta semmi gond az akkuval.
Kösz, hogy szóltál! Hirtelen felindultságomban nem is gondoltam, hogy töltés nélküli akksit feszültségét akarnám ellenőrizni
Hali.Itt egy elmés kis kapcsolás.
Egy kétszinű leddel dolgozik, 11,5 volt-ig piros, 11,5V-13,5V között narancs, 13,5V-15V zölden világit. 15 Volt felett sötétt marad,vagyis nemvilágit-túltöltés,vagy egyébb hiba. Én megépitettem és tökéletesen dolgozik. A kapcsolást egy másik elektronikai portálon találtam,ha érdekel valakit,akkor késöbb be linkelem.
Sziasztok! Itt írtok mindenféle túltöltésekről meg ilyesmikről. Szeretném tisztázni. Ez egy olyan akksi, ami egy babettára kerül hogy táplálja az index villogókat menet közben. A motor nem tudja tölteni ezért én magam fogom otthon tölteni akkutöltőről. Ezért szeretném hogy tudjam milyen állapotban van pl.: menet közben. Tehát ezt nem tölti semmi, hogy túltöltés legyen! Ilyen állapotjelzőt szeretnék csak nem tudom mi kell hozzá és hogy néz ki a kapcsolási rajza!
Várom válaszotok!
Halee!
Találtam egy kapcsolási rajzot, ami negyed voltonként műxik! A kapcsolás szerint, meg az írás szerint 10.25V-15V-ig mér 20 Led segítségével! 2db lm3914-es ic-vel! A kapcs.rajzot mellékelem, meg az oldalt is! (nyákrajz, kapcsrajz, beültetési rajz)üdv: Gab_Bee
Arre próbáltam rávezetni a társaságot, hogy nem lehet a feszültségből megállapítani, hogy az akksi mennyire van töltve, de úgy látom nem nagy sikerrel. Ha ismerjük az akksi jelleggörbéjét, akkor a terhelőáram figyelembevételével már meg lehet állapítani, de ez mikrokontroller után kiáltó feladat.
A Babetta nem "termel" valahol egy kis delejt ?
Gyári világítás vagy vmi hasonló... Onnan +oldható a töltés is ... Mintha a Robi kistrakeszban is Babetta erőforrás lett volna... Az tudott 6V 15W áramt adni...
azt lehet mondani hogy UAz. itt a kapcs is..
De tud, csak a B
abetta 6V-tal megy, az akksi meg 12V-os!!!
Szia, szerintem sem lehet az akku töltöttségét feszméréssel megállapítani.Régebben cellavizsgálót használtak az akku kapacitásának (töltöttségének) megállapítására. Ez úgy működött, hogy viszonylag nagy árammal terhelte az akksit és közbe mérte a feszültségét.Ezzel a módszerrel az akku belső ellenállása miatt megváltozott a kapocsfeszültsége, szerintem ez jó lenne neked is, egy nyomógomb egy feszmérő és egy teljesítményellenállás és kész is az áramkör, a töltöttségi szint tapasztalati úton megállapítható.
Annyit tennék hozzá, hogy a mérővillának is cserélhető vagy állítható az ellenállása, amit akkorára állítanak, hogy az ampermérő a C/10 áramot mutassa, és akkor némi idő után (5-10 másodperc, amikor a feszültségmérő stabilizálódik) a feszültségmérőről leolvasható az akku töltöttsége.
Vegyél 6V akksit, telepíts 6V iránytjelzőt :nevetes1:
SZiasztok!
Megépítettem a kapcsolások közt találhaó akkufeszültség mérőt Bővebben: Ezt a következő módosításokkal: 1. A LED-ek kivételével minden SMD 2. A 6,2V-os Zener helyett egy 5,1V-osat raktam be, mert nekem pontosan 1V-tal alacsonyabb értkeknél kell kialudni a ledeknek. Működik is a dolog, de az IC (LM324) iszonyatosan melegszik. Ne törődjek vele? Szerintem kellene, mert nagyon instabilnak tűnik most a "rendszer". Vajon mi lehet a gond?
Idézet: téma ide áthelyezve! „Megépített akkufesz mérő gond”
Biztos nincs elkötve semmi? Nem lenne szabad melegedni a cuccnak.
Háát, megépítettem 6 db-ot, mindegyikkel ez a gond. A nyák elvileg nem hibás. (Elvileg, de átnézem). Plusz, mivel működik rendesen, nem hiszem, hogy rosszul lenne megcsinálva. Az igazság azhogy mikor a Zeer is SMD volt, akkor sorra szálltak el az lm324-ek. Most kicseréltem sima 1,3W-os Zenerre. Így jó, csak melegszik... De úgy érzem, melegszenek a ledeket védő ellenállások is. Az áramkör áramfelvéteme 160mA. Amikor kezd meghalni az IC, de még működget (egy-egy led kialszik, majd újra felgyullad), akkor 400mA körüli.
Az a 160mA az nagyon sok. Valami ott nem jól van bekötve, ha a zener hatására az LM324-ek tönkrementek. Azok bemenetén amíg a feszültség a tápokon belül van, addig ott áram gyakorlatilag nem folyik. Az LM324 alsó tápja megvan? Az ellenállások értéke annyi, amennyinek lennie kell? Mérd le műszerrel őket!
Ha "alsó táp" alatt a testet érted, akkor megvan. Az ellenállások értéke is megfelelő. A panelt már 100x ellenőriztem és a kapcs. rajzot is. Na várjunk csak...
Jómagam viszonylag keveset értek az elektronikához, ezért kérem a társaságot, véleményezze a kapcsolást, amit ITT találtam, viszont ez egy régi oldal, a szerzővel nem tudtam felvenni a kapcsolatot.
Összerakosgattam EWB-ben, de nem azt mutatja, amit szeretnék. A kérdésem: az eredeti kapcsolás helyesen van paraméterezve? ( Hol rontottam el az ewb-vel?) ![]() Kösz a válaszokat.
A rajz működik, úgy 14V-ig a piros led világít, afelett a zöld. Ebből viszont mindjárt következik az is, hogy túltöltés esetén nem jelez (és a 14V felett egykettőre odaérünk), valamint ha a töltési feszültség mondjuk 14V-ra van beállítva, bekapcsolod a fényszórókat, és mondjuk leesik a feszültség 13,8V-ra, akkor már úgy jelez, mintha nem lenne töltés. Ami pedig nem igaz, az akku nagyon jól érzi magát a 13,8V esetén is.
Vannak ettől jobb rajzok is, inkább keress másikat.
kérdés ... nem olvastam vissza szal bocsi ha már volt ...
nekem nem kell hogy az aksit fojamatosan mutassa mennyi van benne .... kocsi aksiról van szó ... szeretné tudni hogyan mérhetem meg hogy mennyi van még az aksiban .... ha egy ampermérővel megmérem az jó ? vagy ez hüjeség ? nem értek hozzá mint láccik a kérdésből ... de jó lenne tudni mennyi van az aksiban ..... volt az 12 az tuti ![]() de Az amper sem változik vgy azt mérhetem vagy ha egyiketsem akkor hogyan ?
miért nem válaszol senki a kérdésemre ?
ennyire bonyolultat kérdeztem volna ? |
Bejelentkezés
Hirdetés |












abetta 6V-tal megy, az akksi meg 12V-os!!! 




