Fórum témák
» Több friss téma |
Fórum » Triakos vezérlés PC-re
Sziasztok
Ebben a topikban a Triakos vezérlés PC-re -cikkel kapcsolatos dolgokat lehet majd kivesézni.
Kérdések:
1. Lehetséges-e egy ilyen programmal mind a 64 kimenetet vezérelni? (nem akarok nagy hülyeséget írni, én úgy tudom, hogy ennyit tud a soros port kezelni) 2. A programban a sávok időzítését egy közös start gombbal elindítani, így azok a beprogramozás szerint kapcsolgatnának, és akár többszöri kapcsolás is lehetséges (Pl.: elindítom a már megnyitott programban a feladat végrehajtását és a 2. percben jelet ad az első portra, majd a 3. percben ezt megszünteti, majd az 5. percben ismét jelet ad rá, amit a 10. percben szüntetne meg) 3. Lehetséges-e egy kész programtervet elmenteni és máskor megnyitni? Ezekkel főképp lámpákat szeretnék vezérelni, csak ezzel a programmal egy kicsit felhasználóbarátabb kezelést lehetne elérni, könnyebben lehetne dolgozni vele. Ha ez nem lehetséges, akkor te milyen programot ajánlanál, aminek viszonylag könnyen meg lehet tanulni a programnyelvét és kezeli a soros portot. Ebben az esetben arra gondoltam, hogy egy olyan áramkör kéne, ami a soros portra csatlakozik, és a kimenetén megcímkézi a portokat. Majd ezután jöhetne a kapcsolós rész. 4. Ez a program tetszik nekem, de olyan változat kellene, amelyik képes USB porton kommunikálni, úgy, hogy USB-RS232 átalakítón keresztül vezérelné a megadott kapcsolást, mivel a laptopon nincs soros port.
1. Még sehol nem hallottam vagy olvastam arról, hogy a "soros port 64 kimenetet tud vezérelni".
Komolyabb elektronika nélkül szerintem ez lehetetlen... 2. és 3. Ennek a feladatnak a megoldásához csak a programozási tudás szab határt... (ilyen az egyik programom ami most van készülőben, csak még az időzítésekkel bíbelődöm, bővebben) 4. Ehhez még nincs tapasztalatom. Ki kell probálni! Ha az átalakító jól emulálja a soros portot, tehát a rendszered észre sem veszi, hogy az valójában egy USB-RS232 -es átalakítóval működő soros port akkor szerintem működnie kell. Majd ezt megmondja egy olyasvalaki aki már kiprobálta ezt.
Heloo
1: Jó sok SIPO shift-regiszterrel és a program módosításával valószínűleg megoldható. 4: A kereskedelmi forgalomban levő átalakítók sajnos nem tudnak szabványos rs232 szinteket biztosítani (-3 és 15) mert USBról csak 5voltot kapnak. Persze ez ennél a kapcsolásnál nem játszik szerepet mert az 5volt pont jó a led bekapcsolásához (lehet hogy az ellenállást kell csökkenteni valamennyivel). Ezt egy másik kapcsolásból tudom, nagyon valószínű hogy itt is így viselkedik majd. Azt is megkockáztatom hogy egy ftdi típusú usb-soros átalakítóval is megoldható a vezérlés, ha rendelkezik megfelelő kimenetekkel. Induktív fogyasztókat tudna kapcsolni? PWM mennyire elvetemült gondolat? Kedves valve, skizofrénia tüneteit vélem rajtad felismerni
Szia!
Régen volt egy hasonló cikk a Hobby Elektronika újságban. Ott egy PIC volt a vezérlő IC és 4 biten lehetett címezni, így 16 áramkört tudott vezérelni. A maradék 4 bit a kimenetet vezérelte, így lehetett 16*4, vagyis 64 kimenetet kapcsolni. S a nullátmenetet is a PIC figyelte. Sajnos már nem kapható egységcsomagban.
Azért a rajzát és a leírását meg tudod velünk osztani? Vagy csak azt, hogy melyik számában volt.
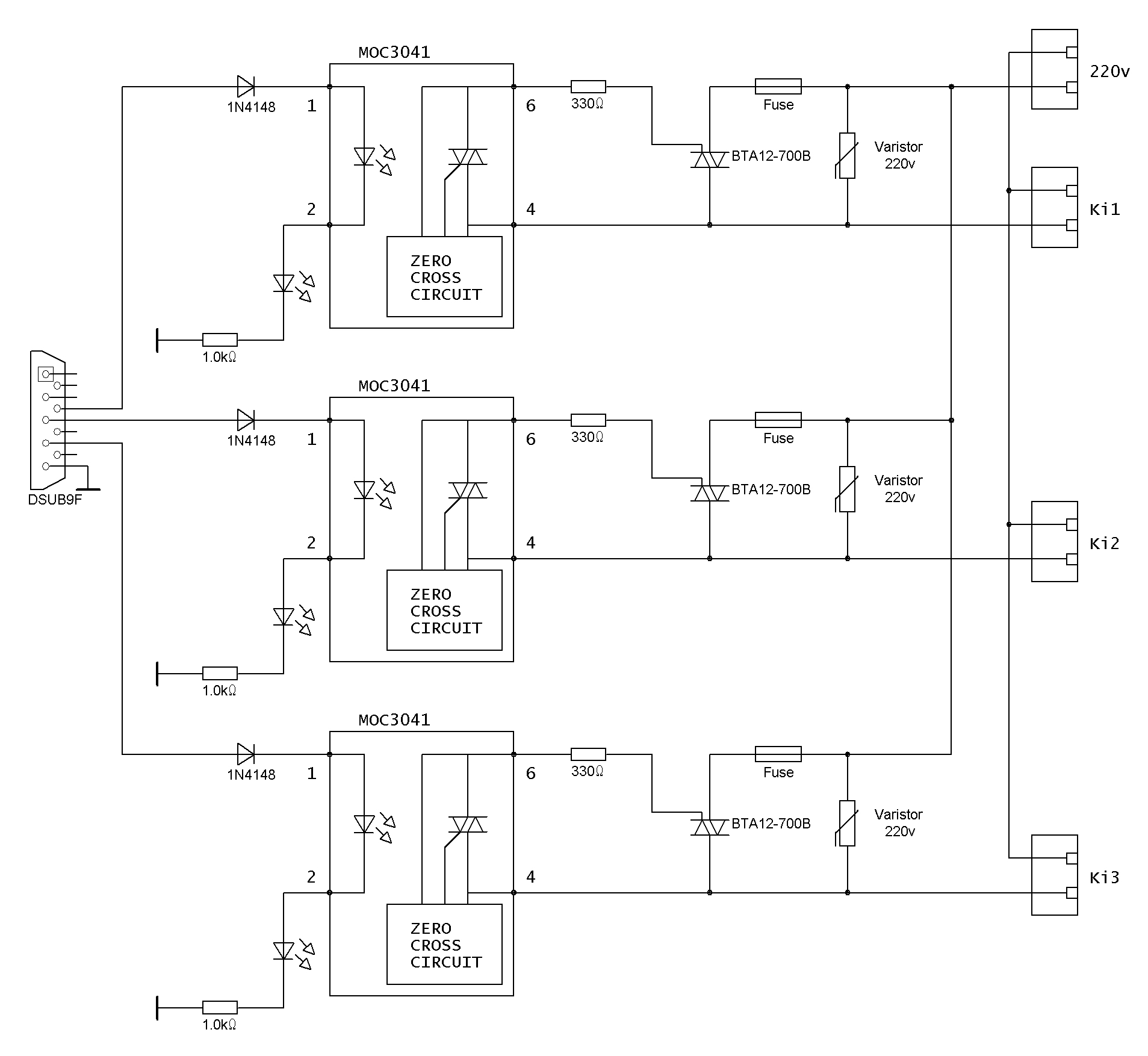
Egyébként a MOC3041 helyett bármilyen optocsatoló jó?
Félreértés ne essék, nem magamban beszélgetek, mint ahogy az-az előző hozzászólásokból kitünik, hanem egy páran üzeneteket meg emailokat írogattak, így gondoltam, hogy nyitok egy topikot amibe bemásoltam a kérdéseket így a válaszok mások hasznára is válhat. Mint látható idéztem őket.
Induktív fogyasztó, szerintem csak a rellés változatnál jöhet szóba...
Nem történt félreértés, csak poénkodni próbáltam, nem sok sikerrel.
Így utólag olvasva a hozzászólásomat a pwm meg hülyeség. Köszönöm a válaszod
Sziasztok!
A cikk nem tér ki a megvalósítás részleteire és az érintésvédelemre. Sajnos sok tervet láttam már, ami nem felelt meg az előírásoknak. Egy másik topikban már röviden leírtam a lényeget.
Ha valakinek szüksége lenne egy nyáktervre (csatolva) (Express PCB-ben lett megtervezve)
Hp41C - Akkor gondolom az én nyáktervem sem felel meg az érintésvédelmi előírásaidnak...
Szia!
A nyugodt, békés öregkorra való tekintettel, azokat az 1k-s ellenállásokat a db9 felöl kellene bekötni. Továbbá gondoskodni kellene a felfogatásról. Megépítésnél a db9 legyen műanyag házas. A sorkapocs sem fogadható el a 230-as oldalon a fogyasztó bekötésére. Javasnom egy 3-as műanyag házas hosszabbító felhasználását. Az egyik 230V-os ágat meg kell szakítani, ide jönnek a kapcsolt ágak. Az elosztó méretének megfelelő műanyag dobozt szerelnék alá. Belülről felragasztott távtarókra csavaroznám a panelt. (PC alaplap rögzítő műanyag, T alakú pattintós távtartó belülről felragasztva még jobb.) Az elosztó és a panel között maradhat a sorkapocs. A ledeket a műanyag dobozra fúrt lyukakba ragasztanám (a lyuk legyen a lehető legmesszebb a 230V-os fém részektől), a kivezetéseire és a bekötő vezetékeire 230V-os vezetékről származó műanyag szigetelést húznék (elegendően vastag). Tűz és túlterhelés (kapcsoló üzemű tápok indulása) ellen a közös ágba tennék biztosítékot. Nem a frissen elkészült nyákok okozzák a bajt, hanem az öregek, elkoszolódottak. A felületre kirakódó szennyeződés és a páralecsapódás miatt lecsökkenő ellenállással van a probléma. A gyerekek sok mindenre képesek...
Sziasztok!
Nem akar valaki erre egy utánépitési akciót szervezni? Olcsobb lenne a NYÁK gyártása, alkatrész beszerzése stb.. TAmás
Bocsánat, hogy eddig nem válaszoltam, de keresem a cikket, s amint megtalálom megirom.
sziasztok
kiprobálom a kapcsolást de sajnos nincs kéznél csak tic206 azt is használhatom?
A két triaknak különböző paraméteri vannak:
Amit te akarsz használni TIC206 az csak 4A-t bír és a vezérlőárama 5mA körüli. Ami a kapcsolásban van az BTA12 amely 12A-t bír és vezérlőárama 5-50mA közt lehet. Szerintem jobban jársz ha pár forintért veszel BTA12-es triakot vagy hasonló paraméterekkel rendelkezőt.
Ja, nem csökkentjük, elírtam! Növeljük az ellenállást, pl. 1kOhm-ra, azt szerintem a TIC206 már jobban szeretné...
Üdv!
Szia!
Sikerült megtalálnom az emlitett cikket. A '99/9-es Hobby Elektronika újságban van a kapcsolás. Scannaer hiánya miatt lefotoztam. Remélem hasznát tudod venni.
Helló!
Köszi a rajzot (fényképet )! Még egy kérdésem lenne. Mivel én nem tudok programozni esetleg valaki nem tudja megcsinálni a programot 3 csatornás fényorgonának úgy, hogy a számítógépen lejátszott zenére mehetne a vezérlés? Vagy ha esetleg már van ilyen vagy hasonló (a winamp-osat már ismerem, de az a billentyűzet 3 ledjét kapcsolgatja és csak ps2-es csatlakozós billentyűzetet ismer, egyébként jó lenne, bár én foobar-t használok) akkor ha esetleg meg tudja velem is osztani, annak örülnék.
Szia
Nem tudom sikerült-e megoldanod de létezik winamp-hoz egy "Discolitez" nevezetű program ![]() Azt lehet állitani hogy hangok magaságára mennyen vagy basszus hangokra és van még egy másik program ami a LEDshine-hoz van szerintem az is jó lenne fényorgonának. De most énis ezen folgozok hogy ezt megépitsem.4es rendes fényorgona lesz és ha müködik akor 8as lesz ![]() 60W égökkel ![]() Remélem tudtam segiteni:$ Szia
Üdv mindenkinek!
A számítógépemen sajnos nincs soros port, csak USB-SOROS PORT átalakítóval tudnám használni az ehhez a témához tartozó kapcsolást. (EZT) Az a kérdésem, hogy működne azzal is? Előre is köszönöm!
Üdv!
A kapcsolásban a varisztor milyen fajta kell hogy legyen ?
Sziasztok!
Megépítettem a kapcsolást két rajz /csatolva mindkettő /szerint is de nem akar működni az első esetben folyamatosan "világít" a második esetben egyáltalán nem hiába adom az optpra a feszt sőt akkor sem ha az opto 4-es 6-os lábát rövidrezárom. annyit változtattam mindkét kapcsoláson hogy az optórar nem soros hanem az usb port +5V -ja került. Ja és a triak BTA12 600B mert mást nem tudtam beszerezni. Várnám az ötleteket miért nem működhet.Előre is köszönöm válaszotok.
Hali
Ezek a kapcsolasok soha sem fognak mukodni ebben a formaban. Le kell tolteni a MOC adatlapjat, es abban talalsz felhasznalasi peldat. Amennyiben azt megepited biztosan mukodni fog. Udv Vili
Hello,
egy pc-ről vezérelt öntözőrendszerhez kellene nekem valami hardver... A hardvernek tudnia kell kapcsolni 230V-ot is, a jövőben mást is kell majd kapcsolnia (kerti világítás, kerti szökőkút, stb.) Első körben amire gondoltam: LPT port, optocsatolás. Ezzel kapcsolatban több kérdés is felmerült bennem: - létezik-e készen ilyen "hardver", vagy mindenképpen nekem kell megépíteni? - ha nekem kell építeni, van-e olyan optokapu, ami közvetlenül tud 230V-ot kapcsolni, vagy mindenképpen relével kell megoldani? (Tudtok esetleg valami jól bevált működő kapcsolást ajánlani?) - továbbá az LPT portnak ugye van egy olyan tulajdonsága, hogy a BIOS és az oprendszer is amikor gyorstesztet csinál, akkor ki-be kapcsolgatja a lábakat, illetve van amit úgy is hagy. Ez azt jelenti, hogy amíg a vezérlőprogram el nem indul és be nem állítja a megfelelő kimenetet, addig össze-vissza fog spriccelni a locsoló?
Szia!
Én szilárdtest-relét közvetlenül kötöttem LPT portra, lassan 10 éve tökéletesen ment, tavaly izmosítottam meg egy tranzisztorral az LPT kimenetet, de nem azért, mert gond volt vele, hanem mechanikus relét is kellett használnom. Igen, az önteszt idejére le kell választani az áramkört.
SSR, "Szilárdtest relé" a varazsszo. Altalaban optos levalasztassal, es AC kimenettel rendelkezik. Sok tipusat arul pl a Lomex.
Köszi, elolvasom a topikokat.
A reg fájllal nem megyek sokra.
Értem, megnézem...
De akkor te se tudsz készen ilyesmi hardverről? |
Bejelentkezés
Hirdetés |












