Fórum témák
» Több friss téma |
Fórum » Csöves erősítő készítése
Ne feledd betartani a fórum viselkedési szabályait, és a topik megmaradásának feltételeit. [link]
A téma átmenetileg fagyasztva lett, hozzászólni nem tudsz!
A fűtéseket is hagyd úgy, ahogy a rajzon van. A védőföldet se kösd sehova, a gyári rajzon sincs. Nyilván gyárilag is úgy volt jó. A többiről meg semmit nem tudunk, se rajz, se séma, hogy mit hova hogyan kötöttél.
Milyen csillagpontot?
Az előfok földjeit, illetve a potméterek földjeit kötöttem oda ahol az áramkör össze van kötve a fémvázzal, ezt neveztem jelen esetben csillagpontban. A védőföld ettől a ponttól pár cm re volt 1 fémvázhoz csavarozott forrszemre forrasztva.
Az előfok milyen, és beleépítetted a végerősítőbe?
Ahogy a rajzon is van, a jelet az első cső rácsa, és követlenül mellette, a sasszin levő pontra kell adni. Az árnyékolt kábel (ha van) árnyékolását. Ez lesz az előfokozat földje is, semmi csillagpont. (a csillagpont csak akkor kell, ha légszerelsz). A rajzon nincs használva védőföld, akkor a rajz nem stimmel? Egyébként a védőföld és a hangfrekvenciás föld összekötése elég problémás, különösen ha a bemeneteket "tapizni" kell, mint a gitárnál. Bár nem értek hozzá, de úgy tudom, a húrok, és a pick up között nincs fémes kapcsolat, és nem is szabad, hogy legyen.
Ennek az erősítőnek van egy előfokja ami külön helyezkedik el és 1 erre kialakított csatlakozóval van rákötve, de ez nem gitárhoz való, ezért 1 gitárerősítő előfokját építettem bele magába végfok házába. Itt egy orosz oldal,Bővebben: Link innen vettem az ötletet, de én nem ezt építettem meg.
Az előfok végén van egy master potméter ami után raktam egy 22nF es kondenzátort, és itt folytatódik a végfok árnyékolt kábelével. Innentől nem variáltam rajta semmit. Ha magához az erősítő házához érek, nem a húrokhoz, akkor is elhalkul a búgás.
Na ezt már tranyósoknál megtanultam, hogy nem szabad. Csillagpontra mindent és onnan 1 és csakis 1 szál a sasszira, ahol a védőföld is van. Oda azon az 1 szálon kívül nem szabad kötni semmit. A kimeneti, bemeneti csatik és a poti legyen elszigetelve a sasszitól.
Ha már csillagpontos földelés szóba került:
Ha légszerelt egy erősítő,(konkrétan a végerősítő részre gondolok) akkor az összes, negatívra csatlakozó alkatrésznél külön vezeték menjen a csillagpontra?Vagy lehet úgy is, hogy a negatívra csatlakozó alkatrészeket egy pontban közösítjük az erősítőnél, és onnan egy vezeték a csillagpontra?
Szia,
Légszerelve valahogy így kellene kinéznie. Üdv.
Én külön vezetékeket szoktam.
A végeredményem a mostani el84-nél: csak 5 centin belül hallható a hangszóróban a brumm és nuku alapzaj. 5m hosszú kábelekkel 10-12mV pp lett a végeredmény.
Helló !
Azoknál az erősítőknél, ahol a tápkábel csak 2 vezetékes, tehát nincs védőföld, ott a sasszit a testre kötik ? Mert ugye azok is biztonságosak, ugyanúgy. Mondtak olyat hogy egy kondenzátorral a testre kötni, meg ilyat is hogy egy ellenálláson keresztül, meg hogy gyors leoldású biztosítékkal a szekunder oldalon, ill. egy biztosítékkal a primeren is, stb. Valaki nem tudja hogy a legjobb/biztonságosabb megoldás melyik ?
A mostani erősítőmnél úgy csináltam, hogy egy kb. 30cm hosszú 2,5mm2-es tömör rézvezetéket használtam csillagpontnak.Erre kötöttem mindent.Ha kész lesz teszek fel képeket.
Ezen jól el lehet vitatkozni, van mikor így, van mikor úgy. Én a tapasztalataim alapján földfüggetlen párti vagyok (vez, és veznélk átviteltechnika, stúdió technika), így a legkisebb az esélye a földhurok kialakulásának, és az a pont amihez hozzáérek, az mindíg az én potenciálomon lesz, és nem tud kialakulni semmilyen életveszélyes helyzet. Ha az életvédelmi földet összekötjük az erősítő föld (test, sasszi) pontjával, akkor több erősítő egység összekapcsolása (elő-, keverő-, végerősítő) esetén nagyon egyszerűen kialakul a földhurok, ami a legkülönbözőbb dolgokat produkálhatja, brumm, ráz, stb. Ha a közelben RF zavar is várható, akkor célszerű 1 nF -os kondikkal a két földet összekötni, de szerintem (és ezen biztos fognak vitatkozni) ez a maximum, se ellenállás, de dióda pláne nem.
Urak!
Elkapott a gépszíj, nekiálltam cikkeket olvasni. A kérdésem az lenne, hogy mekkora probléma egy KT88 esetében ha az ultralineár megcsapolás 33%-nál van az ajánlott 40 helyett, 2,5K/8R illesztés és 320V körüli tápfesz mellett?
Ajánlott lenne 40%, de már láttam pár erősítőt ahol 50%-ra volt kötve, mert ott volt leágazás a trafón, s nem volt semmi baja. Gondolom 33%-nál is szólna.
Bizonyára van mérhető eltérés, de biztosan működni fog.
Van cső, Pl 6L6 aminél 20%-nál (azaz majdnem pentóda bekötés, nagyobb kimenő teljesítmény) már hozza az UL előnyeit, 30-40-50-60 % már nem okoz számottevő javulást. Azt a misztikus 43%-ot valami okból egyszer valaki átvette kritikátlanul a külfödi szakiradalomból, aztán elterjedt. Mellesleg az EL84 volt valószínűleg az a cső, ami 43%-nál valóban gyönyörű jelleggörbéket (és jó hangot) produkál.
Azért ne felejtsük el, mikor az UL-t kitalálták, még elég kevés modern csőtípus létezett
Nem nagy probléma, némileg közelebb kerül az erősítő a pentódás beállításhoz.
Nagyon köszönöm mindhármótoknak. Meg tudnád mondani a könyv címét amiből ez a grafikon származik?
Üdv István 3
Találtam egy oldalt (JCM800 ) lehetséges átalakításról JCM 800. Talán ez segít.A könyvjelzőmből másolom (http://www.blamepro.com/mar/Marshall-guitar-and-bass-amplifiers-and-combo-amps.asp)JCM 800 második remélem jól küldöm .Üdv
Mert UL bekötésben szebben szólnak a csövek ?
Köszönöm. Igazából a hangjával nincs gond, meg semmi, és azóta rájöttem, hogy a hangszínszabályzónál is elszúrtam, mivel felcseréltem 2 potmétert. Most már tényleg jól szól, semmi gond nincs, csak ez a brumm, ezt nem tudom mitől van.
Kipróbáltam azt, hogy volt 1 sárga vezeték ami ment az előfok csatlakozójához, ez adta az előerősítőnek a földet, erre a pontra kötöttem az előerősítő rész földjeit, de nem sok javulást kaptam.
Csöve és ízlése válogatja. Általában igen.
Egy a fentihez hasonló diagramm, amiről beszéltem:
szia
A könyv amiből származik: John Linsley Hood:Csöves és tranzisztoros hangerősítők.
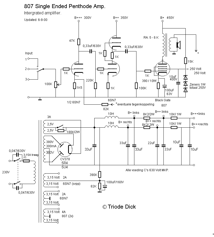
Sziasztok ( szép jó reggelt )
Kérdésem lenne , kinek mi a véleménye erről a kapcsolásról ... Fűtés felemelése valahogy nem tiszta nekem és a táp rész . Előre is köszi a segítséget Gábor
A 6SN7 -nek a fűtés-katód legnagyobb megengedett feszültsége 200 V, ami tartalmazza a DC komponensen kívül az erősített jel csúcsfeszültségét is, ami a nagy kivezérlés miatt elég nagy. A második csőfél katódja nagyjából fél tápfeszen van, vagy akörül, ezért kell megemelni a fűtés közepét. Az alsó csőfélnél ez a 40, 45 V nem oszt, nem szoroz. A táp meg rendesen meg van csinálva, az egyes fokozatok anódtápjai jól el vannak választva, oldalanként.
Amit én nem tartok jónak, az a bemeneti potméter kapcsolása. minden csőnek van -ha pici is- rácsárama. Ez keresztül folyik a potméter csúszkáján, és jelentős recsegést tud okozni, mert a csúszka átmeneti ellenállásán fellépő feszültséget hozzáadva a hasznos jelhez, a fokozat felerősíti. Mivel jelentős fokozatonkénti, és teljes visszacsatolás van, valószínűleg nem lesz rossz minőségű az erősítő.
Én esetleg előfeszültséggel operálnék katódellenállás helyett, de ez ízlés dolga.
Sziasztok!
6l6lgc-nek tetróda üzemmódban a második rácsát a katalógus szerint 270V-ra kell kötni, de láttam olyat, hogy csak a tápra kötik. Melyik milyen hangra? Előnyök? üdv.
Helló !
A biztosítékot hová szokták rakni a szekunderen ? (anódfesz) A váltóáramú részbe, vagy az egyenirányítottba ?
Kösz !
Még lenne egy problémám, ha valaki esetleg tudna segíteni.. Összedobtam egy végfokcsöves próbapanelt, és már a fűtés bemelegedésétől brummos lesz. Ahogy az anódfeszt rákapcsolom, meg 3x olyan hangos. Ahogy mértem a nyugalmi áramot, és magszakadt az áramkör a katód és a test között, teljesen megszűnt. Mondjuk a katódellenállás mellé nem volt kondenzátor kötve. Persze majd lesz. A trafót olyan messze tettem amennyire csak tudtam a paneltől, meg a táp részétől is. (A fűtés ki volt közepelve.) Valakinek nincs valami tippje hogyan lehetne ezt kiküszöbölni ? Kösz ! |
Bejelentkezés
Hirdetés |






