Fórum témák
» Több friss téma |
Fórum » PIC - Miértek, hogyanok haladóknak
Idézet: „Itt az a probláma, hogy jó programmal is előáll a szembekapcsolódás...” Most ez lehet az en hibam, de nem egeszen latom hogy jon el a problema? Ha RA1 magas szintu kimenet csak es a tobbi mind bemenet (tristate) akkor pl melyik ket vagy tobb gombot kell nyomni, hogy problemat okozzon?
Miért használsz olyan környezetet, amit szinte senki még?
Én is így szoktam(tris) akkor nem kellenek diódák stb. Viszont én nem testre húznám, hanem Vdd-re...
Köszi a választ. Megnyugtattatok.
Szia!
Jelenleg tökéletesen működik a program. Lehet, hogy azért mert oshon pic simulatort használok. De le fogok szokni erről a fajta indexelésről. Nem ellenőriztem, de ha úgy lenne ahogy mondtad akkor tuti, hogy nem működne mert tele van ilyenekkel. Üdv Gabi!
Pedig egy normális fordító úgy fordítja! Egyértelmű, hogy ilyet nem szabad. Az oshon lépésenként végrehajtva, nem vonja ki a címkéből a számot és nem oda ugrik?
Lehet az Oshon forditoja elfogadja a cimkeben a kotojelet es igy azt ott nem cimkebol torteno kivonasnak, hanem siman csak cimkenek ertelmezi.
Az viszont vilagos, hogy nem szerencses az eset, jobb lenne ezt a fajta jelolest pl alahuzas karakterre cserelni...
jó jó. mondtam, hogy nem csinálok többet ilyet.
Oké tehát ahogy látom, itt se éppen PIC ügyben segítenek az emberek hanem már programkörnyezetet fikáznak, nyáktervezésbe szólnak bele, hát kösz. Azért az eddig segítő hozzászólásokat tényleg köszönöm, bár előrébb nem jutottam. Igazából ha ilyen mátrix nyomógombos problémám lenne lehet más topicba írtam volna.. A tietekben is biztos lehetne hibát taláni, én így oldottam meg , működik és kész, nem hobbielektronika fórumra járkálna az ember ha überkirály lenne mindenből.Tanácsolnám hogy vagy segítsünk vagy inkább maradjunk csöndbe.Akinek inge öltözködjön...
Nem fikaztuk a kornyezetet, hanem mivel ezzel volt problemad, szepen leirtuk, hogy az MPLAB X meg csak beta, azaz proba peldany, ezert:
1. Lehetnek benne hibak es nem vart jelensegek 2. Lehetnek benne hianyzo funkciok amik majd csak a veglegesbe kerulnek bele 3. Kevesen haszanaljak hiszen nem vegleges igy keves a tapasztalat es emiatt lehet nem tudunk segiteni Tehat ha tovabbra is MPLAB X-hez ragaszkodsz, akkor velemenyem szerint jobb lenne egy uj topik ami MPLAB X tapasztalatok vagy hasonlo neven targyalja ezeket. Ha szerencsed van akkor mas is kiserletezo kedvu aki az instabil szoftvereket felteszi es kiprobalja a jaratlan utakat es egyutt tudjatok kiokoskodni mit hogyan kell csinalni, sot kesobb egy cikket is irhatnatok errol amibol masok megtanulhatnak mit hogyan kell csinalni.
Hali. Nem tud valaki egy kapcsolást, vagy készíteni egy programot aminek a feladata az lenne, hogy távírányító egyik lenyomott gombjára kapcsoljon egy kimenetet. Úgy képzeltem el, hogy megnyomok egy gombot, ami adja a PIC-nek a jelet, hogy fogadja a távirányítótól azt a gombnyomást (kódot), amire neki majd reagálnia kell. Miután ezt vette, csak arra az egy bizonyos gombra kapcsolja csak kimenetet.
Kösz, de jobb lenne egy leegyszerűsített változat, valami mindennapi PIC-vel. Mondjuk 12F629, vagy hasonló.
Van meg a neten par ezer hasonlo project. Nekem per pill nincs a tarsolyban, de gugli baratomnak van eleg sok.
És te mit mondanál gugli barátodnak, mit keresel?
Sziasztok.
A PIC16xx, 12xx utasításkészletének végén olvasom a megjegyzésben "A közepes teljesítményű, 14 bites utasításhosszú mikrovezérlők felismerik, és végrehajtják még az OPTION és TRIS utasításokat,... A gyártó az OPTION és TRIS utasítások használatát a későbbi kompatibilitási problémák miatt nem ajánlja...." Hogyan lehet ezek használatát más utasítással kiváltani? Írna valaki példát? köszi Idézet: Bővebben: Link „Mondjuk 12F629, vagy hasonló.”
Mint a tobbi regiszter irasa:
Ezt hol olvastad magyarul? Vagy angolul volt es ide magyarra leforditva 'idezted be' ?
Jobban néz ki, de még most se tökéletes, de keresek majd valamit
Abszolút nem jól közelíted meg, de legyen neked, megfogadom a tanácsodat, gondolom a többiek is. További sok sikert egyedül!
Találtam egy igen jó oldalt, de onnan nem bírtam kibogarászni, hogyan váltható ki.
innen: http://www.freeweb.hu/t-t/elokep/pic/felhkk/kk/sz0902.htm
Ezzel a programozoval milyen tipusu PIC-eket lehet programozni,és mennyire megbizható?
Hali. Két PIC közti UARt táv mekkora lehet? Gondolok itt arra, hogy a TX lábát egy koaxialkábel belső vezetékére kötném, a külső részt a testre, és így mekkora táv lehet max?
A példa éppen arra jó, hogy mit kellene úgy írni, hogy ne használjam a TRISB, és az OPTION-t
Nem arra jó a példa, hanem arra, hogy így kell használni ! A 12F sorozatnál régen használhattad a MOVWF TRISIO helyett a TRIS-t és ezt nem célszerű a további kompatibilitás miatt ( ugyanígy volt az OPTION is ! ) !
Steve
Lemaradt az előzőből: tehát korábban a W-t feltöltve a TRIS, ill. az OPTION utasítással a megfelelő regiszterbe tette a W tartalmát ( megnézheted az utasítások között is! ), az újabbak már nem ismerik ezt az utasítást és a kompatibilitás miatt nem célszerű használni ! A korábbi hozzászóló ( vilmosd ) azt mutatta, hogy ugyanúgy kell használni, mint más regiszterek vagy kontrollerek használatánál.
Az általad idézet szöveg nem azt mondta, hogy a TRISIO regisztert vagy az OPTION_REG regisztert ne használd, hanem a TRIS, ill. az OPTION utasítást ! Steve
4-5 meternel tobbet nem igen lehet athidalni. Persze attol fugg mekkora a Baudrate. A sima TTL (CMOS) szinteket nem erdemes messzire vinni, mert eleg zavarerzekenyek. Erre talaltak ki a RS422, RS485 atvitelt. Ezekkel akar 2-300 metert is at lehet hidalni, valamint tobb ponton is csatlakozhatsz busz szeruen. Raadasul sodrott erpart lehet hasznalni hozza (UTP).
Sziasztok!
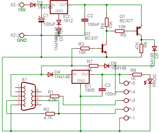
Látom Watt is szokott erre "járni" ez külön őröm számomra ugyan is Hp41C. biztatására a "dobókockámat"Pic16F628A- val készetem. Rátaláltam a Mini V4 programozódra, kérdezném ehhez az áramkörhöz használható? Tápnak egy pc tápot használok melynek(pc-táp) a hálózati oldalon a test közös a kérdésem nem okoz zavart ha a programozó és a táp testét is közösítem?
Bocs de most kihez szol ez a hozzaszolas?
|
Bejelentkezés
Hirdetés |










