Fórum témák
» Több friss téma |
Fórum » Időzítő
Témaindító: Mekkmester, idő: Dec 25, 2005
Témakörök:
Hello!
Remélem ez megfelelő lesz.. üdv! proli007
Biztosan jó lesz, csak segítenél egy kicsit kibogozni, hogy mitől függ az bekapcsolási intervallum, illetve meddig ad ki jelet?
Az meg is van, a sziréna falé megy egy +12V-os szál, ami ugyan nem folyamatos jelet ad ki, de ahhoz már csináltam egy kapcsolást (by HE
) ami folytonossá tette. Ezen csak akkor van +12V, h a kocsi riaszt, illetve amikor lezárom (meg kinyitom, de az nem számít), de ugyebár ezt szeretném kiküszöbölni.
Hello!
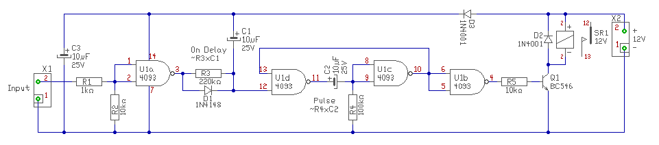
Pedig oda írtam a rajzra.. - A bekapcsolási késleltetés, kb. 2,2sec. Csak ez felett ad impulzust. Értéke az R3 és C1 függvénye. - Az impulzus, amit kiad, az pedig kb. 1sec. Ezt az R4 és C2 határozza meg. (A tápfesz bekapcsolásakor is van egy impulzus, de gondolom ez nem probléma) üdv! proli007
Még a relét nem teljesen vágom, hogy amit odaírtál, hogy "12,13" azok az ic ezen lábai lennének ugye? Csak akkor hol is van a kimenet, vagy attól még ez a kimenet?
A tápfeszkor kiadott impulzussal az a gond, hogy akkor nem küszöböltük ki azt ami pont az egész lényege lenne, hogy amikor lezárom a kocsit akkor kiad egy pillanatnyi tápfeszt és pont, hogy ilyenkor nem kéne, hogy ez is továbbítsa, hanem majd csak akkor, ha a tápfesz folyamatossá válik.
Hello!
- Mivel fogalmam sem volt, hogy milyen relét teszel bele, csak egy általános szimbólumot tettem bele. De természetesen a relé kontaktusa a kapcsolás "kimenete", hiszen az kapcsolna, a telefon nyomógomb helyett. - Nem erről volt szó.. Én úgy gondoltam, ez tápfeszültséget a riasztóval együtt kap. A vezérlés, pedig egy bemenet ami a szirénáról jön. Most meg a sziréna felől szeretnéd megtáplálni? Ami ráadásul kapcsolgatva van. Kicsit csöpögteted az infókat.. Cseppet fogalmazhatnál, egyértelműen is, mert így "fárad az ember". üdv! proli007
Bocsi a nem tökéletes fogalmazásért!!
Azt nem vettem észre, hogy van egy tápfesze az áramkörnek, és egy vezérlőjele, de már látom, hogy a bal oldali csak vezérlőjelként szolgál. Akkor viszont úgy kötöm be, hogy az áramkör folyamatos tápfesz alatt legyen és majd egyszer csak érkezik a vezérlőjel is ![]() A reléhez még annyit, hogy akkor rá van kötve az is a 12-13-as lábakra ugye?
Illetve tudnál adni egy rövid ismertetőt a működési elvéről a kapcsolásnak, csak szeretem érteni, hogy mi merre megy benn
Hello!
Na, ezt nem tudom hogy oldom meg, mert úgy látom számodra ez az egész, még elég ismeretlen dolog. Remélem a digitális áramkörök működése nem ismeretlen számodra. Mert ha igen, nézd meg hogy működnek, és főleg hogy működik egy inverter és egy NAND kapu.. - Először is egy relének van egy tekercse. (ez az 1-es és 2-es pont lenne, ha nem írtam volna el a "plusz lábat" is 2-esnek) Ha erre feszültséget adsz, akkor a kontaktus zár, ami 12 és 13-as számmal van számozva. (De egyébként még mindig nem lehet tudni milyen reléd lesz, mert akkor annak a lábszámait adtam volna meg. Tekintve hogy sokféle jelölés/számozás van érvényben) Tehát a 12-es és 13-as lábat kell a telefonba kötni.. - Alaphelyzet, hogy az áramkör megkapja a tápfeszültségét. Ha nincs riasztás, akkor az Input bemenet szintje alacsony. ezt kapja az U1a kapu, ami jelenleg inverterként működik. Tehát U1 3-as kimenete magas szintű. - C1 kondi nincs feltöltve, de így is marad, mert a 3-a láb magas szintű, így az R3 "párhuzamosan van kapcsolva" a C1 kondival, tehát azt kisüti. - Így az U1d 12-es bemenetén is magas szint van. - Ha érkezik a riasztás, akkor az Input bemenet, ezzel együtt az U1 inverter bemenete magas szintre vált. Így a 3-as kimenet alacsony szintű lesz. - Az R3-on keresztül a C1 kondi töltődni kezd. Vagy is az U1d 12-es bemenetén a feszültség csökkenni kezd. - Tekintve, hogy a CD4093 bemenetei Schmitt-es kapcsolásúak, magas szintnek azt veszi, ha a bementi feszültsége magasabb mint a tápfesz 2/3-ada, valamint alacsony szintnek, ha a bemenet feszültsége alacsonyabb mint a táp 1/3-ada. Ez határozott billenést jelent a kimeneten. Ezért figyelhetjük pld. a C1 feszültségét, a 12-es bemenettel. - A C1 R3-on keresztüli feltöltődési ideje adja a késleltetést, ha meg jön a riasztás. Az áramkörben van még a D1 dióda is.Ennek feladata, hogy a C1 kondi az R3-on keresztül töltődjön fel kb. R3*C1 idő alatt, viszont ha a riasztás megszűnik, a D3 diódán keresztül, szinte azonnal kisül a kondi. Vagy is az input jel megszűnésekor nincs késleltetés, csak a megjelenésekor. - Ha a riasztás megjelenik, és eltelik 2,2 másodperc az U1d 12-es lába alacsony szintre csökken. - Az U1c és U1b kapu egy monostabil kapcsolást alkot. - Az R4 ellenálláson keresztül U1b bemente alacsony szinten van. Így U1c 10-es kimenete és ezzel egyidőben a 13-as bemenet is magas szintű. - Amikor nincs riasztás, a 12-es bemenet is magas szintű. Mivel U1d NAND (És NEM) kapu, és mind két bemenete magas szintű, a kimenet alacsony szinten áll. - Látható, hogy C2 kondi mind két lábán alacsony szint van, tehát ki van sütve. A monostabil U1c 10-es kimenete magas szinten áll. - Amikor a 12-es láb szintje alacsony lesz (riasztás van és letelt a 2sec idő), a 11-es láb magas szintre vált. A C2 kondi felrántja U1C bemeneteit, amitől annak 1-es kimenete alacsony szintre vált. - Mivel a kimenet vissza van csatolva a 13-as lábra, ami most alacsony szintre váltott, a monostabil ebben a helyzetben marad. Hiába változna a 12-es láb már magas szintűvé. - Ez az állapot addig tart, míg C2 fel nem töltődik. Mert ekkor R4 ellenálláson keresztül, az U1C bemenetei megint alacsony szintre váltanak. Így au U1c 10-es kimenete visszavált magas szintre. - Ez akkor is megtörténik, ha a 12-es bemeneten állandó alacsony szint lenne. (folyamatos riasztás van). - Vagy is ez egy "nem újra indítható monostabil multi. Ami a 12-es láb alacsony szintje indít, erre az R4/C2 által meghatározott ideig a 10-es kimenet alacsony szintre kerül. Akár megszűnik a 12-es lábon az indítójel, akár tartósan fennáll. A monostabilt csak akkor lehet újra indítani, ha a késleltetése már letelt. (Mert C2-nek ki kell sülnie, hogy újra tölthessük.) - Tekintettel arra, hogy a momostabil kimenetén a késleltetés alatt alacsony szint van 1sec ideig, annak kimenetét invertálni kell. Erre szolgál az U1b kapu. Segítségével a késleltetés alatt, a 4-es kimeneten magas szint lesz. - Ez nyitja R5-önkeresztül a Q1 tranyót, ami kapcsolja a relét, ezzel együtt a telefont. üdv! proli007
Hú ez ám a leírás, nagyon nagy köszönet a nagy munkádért!!!
Már értem a relét is, nem a működési elvével volt a gondom, csak a két szám pont megegyezett az IC két lábával, de akkor ez csak "véletlen". Ha jól vettem ki a leírásból, akkor ez a kapcsolás ugye várja a min 2,2 sec-es jelet, ha ezt megkapta akkor kiküld egy 1 sec-es jelet. Ha a bemenő jel továbbra is él akkor folyamatosan (a C2 feltöltődésének idejét leszámítva) küldi az 1sec-es jeleket mindaddig, amég van bemenő jel. Ha ez így van, akkor nem szükséges, hogy pont egy sec-es jelet küldjön ki, ha az egyszerűsít, akkor elég, ha folyamatos jelet küld amíg van bemenőjel (persze csak ha hosszabb 2,2 sec). A kimeneti jel időzítését csak azért gondoltam, hogy ne kelljen a teló gombját folyamatosan "nyomni", de ha szünetenként 1sec-ig nyomjuk az sem jobb, akkor már maradhat az , hogy folyamatosan nyomjuk. Ebben az esetben jól látom, hogy elég kihagyni a C2-R4 párost? És tényleg köszönöm a segítségedet!!!
Hello!
Nem, ez ha jön a riasztás, akkor csak egyszer nyomja meg 1sec ideig a telefon gombot. (egyébként nem lenne értelme.. üdv! proli007
Okés az a legjobb, de csak pusztán kíváncsiságból, ha kihagyom a C2-R4 párost akkor folyamatos lesz a kimeneti jel? Illetve ha hosszabb kimeneti jelet szeretnék, akkor szimplán csak növelem a C2-t vagy az R4-et?
Közben ahogy még egy párszor átolvastam amit írtál, rájöttem, hogy ha kihagynánk a C2-R4 párost akkor ugyan folyamatos lenne a jel, de olyannyira, hogy a riasztás abbahagyásával sem szűnne meg.
Tényleg bocsi, hogy ennyit kérdezek, de mivel folyamatosan áram alatt lesz az eszköz, még akkor is mikor a kocsi megy, így kaphat akár 16v körüli értéket is. Ez nem árt a rendszernek?
Hello!
Na, végre!! :taps: Már épp írni akartam, hogy némi női génekkel is rendelkezel, mert mindig előbb beszélsz, aztán gondolkodol. De most látom, végre megtört a jég. (Bocsi a lányocskáktól.) - Először is nem lehet 16V mert a kocsi szabályzója 14,2v-nál leszabályozza a töltést, és a D3 dióda, még ebből is levesz 0,7V-ot. Másodszor a CMOS abszolút maximális feszültsége 18V. De ha ez neked gondot okoz, akkor tegyél D3 helyére egy 470ohm-os ellenállást, és a C3-al párhuzamosan egy 12V-os zénert. Ekkor már gond nem lehet. üdv! proli007
Szerintem jó lesz ezzel a diódával is, mert ha az egész 18-ig bírja akkor nincsen gond!
Ma meg is vettem hozzá mindent, ha jól haladok, akkor összerakom, és holnap a jön a teszt. Annyit változtattam rajta, hogy az R3 helyére egy potit rakok, így tudom majd állítgatni a behúzáshoz szükséges időt. Holnap teszt után majd beszámolok az eredményekről! De tényleg köszönöm eddig is!!
Egy kicsit már lehet későn írok, de késtek a cuccok és csak most volt időm méjebben elmerülni a kapcsolás fizikai valójában. Annyira jutottam, hogy egyben összerakva nem akart menni, így részenként kezdtem el tesztelni.
Az első pont amit nem nagyon értek, az a C3 kondi, hogy az mit is csinál pontosan. Mert az U1 inverter-nek az inputján ha 0V ment be akkor a multiméter nem tudott mérni semmit a 3-as lábon, ha az inputon 12V-jött be akkor kiírta a 0V-ot. Viszont ha nem is raktam be a C3-at akkor mikor az inputon volt 0V akkor a 3-as lábon szépen megjelent a 12V. Így elkezdtem tovább építeni a C3 nélkül. Viszont a késleltetés már furcsa volt, mert a 12-es lábról mértem a feszt, és ahogy megjött a riasztó jel el is kezdett esni a fesz, de csak kb 2-3V-ot és ott megállt. Köszi a segítséget előre is! Ja és remélem sikerült nem túl bonyolultan fogalmaznom
Hello!
- A C3 kondinak csak tápfeszültség szűrés szerepe van. Tehát valami fatális hiba van az áramkörödnél. Vagy is akár bent van, akár nincs működnie kellene a kapcsolásnak. - Ha a C1 nem tud feltöltődni (lecsökkenni a 12-es láb feszültsége) akkor vagy a kondi van fordítva bekötve, vagy a 3-as láb nem ad 0V feszültséget, vagy valami terheli a 12-es lábat a táp és a kapu bemenete között. (Tehát mint ha a C1-el párhuzamosan lenne egy ellenállás.) - De ellenőrizd le az IC tápfeszültségét is közvetlen a 14-es és a 7-es láb között, mert lehet a 7-es lábra nem jut a GND, vagy nincs beforrasztva esetleg. - A hátsó rész működését úgy is ellenőrizheted, hogy a 8-9-es lábat a tápra húzod. ekkor e relének meg kell húznia. - Aztán a 12-es lábat a GND-re húzva megint meghúz a relé az C2*R4 által meghatározott időre. üdv! proli007
Gondolkoztam rajta, hogy mi is lehet a gond és felmerült bennem egy kérdés. Egy kondinak ugye negatív töltéseknek kell az egyik lábán és pozitív töltéseknek kell a másikon meglennie, hogy fel töltődjön.
Na most, ha erre a kapcsolásra gondolunk itt a 3-as lábon vagy pozitív töltések (magas szint) vagy semmi (pontos alacsony szint 0V). Így valahol eltévedtem a gondolatmenetben, mert ha ez így van ahogy mondom (bár valószínűleg valami nem így van ) akkor a kondi sosem fog feltöltődni.
Hello!
A villamos fizikai törvények alapismeretében azért itt még komoly hiányok vannak. Bármit mérünk, azt csak egy viszonyítási alaphoz tudjuk megtenni. Ha mi a földön állunk, és arról azt gondoljuk, hogy annak potenciálja nulla, de van egy hozzánk képest pozitívabb potenciálú tárgy, akkor a pozitív potenciálú tárgyhoz képest, mi negatívak vagyunk. Vagy is csak potenciál különbség létezik, és hogy mit minek nevezünk, az azon múlik, mit tekintünk alappotenciálnak. A potenciál különbség, pedig maga a feszültség. Semlegesek nem lehetünk, csak akkor, ha nincs potenciál különbség. Vagy is két azonos potenciálú tárgy potenciál különbsége lehet nulla. Tehát, csak valamihez képest lehetünk "nullák", de ez csak azt jelenti, hogy azonos potenciálon vagyunk a másik tárggyal. De mivel hozzánk képest lehetnek pozitív és negatív potenciálú pontok is, ezért viszonyítási pontnak a GND-t jelölték meg. (Ami nem véletlenül grund, vagy is földet jelent) Így a pozitív potenciálú ponthoz képest a GND negatív, de a negatív potenciálú ponthoz képest a GND pozitív potenciálú. De az sem törvényszerű követelmény, hogy a GND pont ténylegesen összeköttetésben van/legyen a valóságos föld potenciáljával. Tehát lehet attól független is. A GND, a gyakorlatban egy vonatkoztatási potenciálszint. Ha van két 9V-os elemünk, és azokat sorosan összekötjük, akkor az összekötött közös pontot nevezhetjük GND pontnak. Ehhez a GND ponthoz képest az egyik elem csatlakozója +9V és a másik -9V. De a ha tényleges föld potenciálhoz képest mérünk műszerrel, akkor a telep semelyik csatlakozóján sem tudunk feszültséget mérni. Hiszen a két telep semmilyen módon nincs összeköttetésben a valóságos föld potenciállal. De ha a kialakított GND pontunkat földeljük (egy vezetővel tényleges összekötjük földeléssel) akkor már képesek vagyunk a földhöz képest is a +-9V mérésére. Tehát a gondolat menetedben ott a hiba, hogy ha a 3. láb szintje 0V (GND), vagy is alacsony szintű. Akkor az nem azt jelenti, hogy nincs semmilyen feszültségen, hanem azt, hogy a plusztápfeszültséghez képest (amire a kondi plusz lába van kötve) az mínusz tápfeszültség szinten van.. Tehát a kondi tud töltődni az ellenálláson keresztül. És ha nem folyik el az áram valamerre, akkor a kondi fel is töltődik közel a tápfeszültségnek megfelelő nagyságú feszültségre. Az más kérdés, hogy kb. 10*R*C idő alatt.. Remélem ezzel az egyszerű magyarázattal, megvilágosodik, ez a kis probléma. üdv! proli007
Hú nem gondoltam, volna, hogy egy kapcsolással ennyi plusz információhoz jutok, már most megérte elkezdeni az egészet!!
Ezen információk tudatában kezdek el megint méregetni, aztán meglátjuk mire jutok.
Üdv!
A következő lenne a kérésem. Össze tudna valaki állítani egy kapcsolást, ami annyit tud, hogy 12V aksiról beállított időpontban bekapcsol egy autó rádiót, majd beállított időpontban kikapcsolja. A kettő közt akár órák is eltelhetnek. Az egész lényege az lenne, hogy ne kelljen emberi beavatkozás. Válaszotokat előre is köszönöm.
Vagy, ha kevésbé vagy barkácsoló veszel egy digitális kapcsolóórát.Ezekben általában egy külön modulon van megvalósítva az óra rész.Ehhez csak a szintillesztést kell megoldani. 12V- 3V tápfeszültség.a kimenet pedig talán egy nyitott kollektoros tranzisztor,vagy 0-3V logikai jel.
Egyébként az újabb autórádiók nem igazán támogatják a kapok áramot megyek üzemmódot.(vagy "kikapcsolva" kapcsolnak be,vagy elfelejtik az adókat. Tehát csak a gyújtáskulcs szállal variálhatsz ,áramot adni kell neki folyamatosan.
Sziasztok, van olyan kapcsolás, ami a beállított idő lejárta után behúz és úgy is marad, amíg van neki táp adva
Segítséget köszönöm előre
Ezt úgy gondoljam, hogy a kondit ne süsse ki?
Sziasztok!
Tudom, valahogy meg lehet biztosan keresni, de én 1szerűen nem találom a problémára a megoldást itt a fórumon. Sajnos nem tudom az egészet végigolvasni, ezért kérem valaki segítsen. Nekem csak egy olyan időzítő kapcsolására van szükségem, amelyik egy WC elszívó vetillátorát késleltetve kikapcsolja 230V-on. Nem kell, hogy késleltve kapcsoljon be. A segítséget előre is köszönöm.
Hello!
Oké, de mi fogja bekapcsolni? Vagy is indítani a késleltetőt.. üdv! proli007
Üdv! Az a kapcsoló indítaná, ami a világítást is kapcsolja a rötyiben. Tehát bemegyeka wc-be villany felolt (mindíg, mert nincs rajta ablak) / venti elindul / kijövök / villany lekapcs/ és a venti ,még vagy öt percig pörög tovább. Ennyi lenne a feladat. A venti hagyományos 230V-os csőventi. Előre is nagyon köszönöm a segítséget.
U.I. Egész évben két hét szabim van és már ketyeg. Ha valaki ez ügyben segít az maga az ISTEN! A szabim végén talán még lesz időm megcsinálni.
Hello!
Gondolom erre van szükséged. Ez egy gyári ventilátor időzítő. Az X2 sorkapcsot nem kell kiépítened. Bekötése egyszerű. X1 csatinál Null=nulla vezető. Line= fázis. A ventit a fázis, és a "Venti" kimenet közé köthető. Az SW-on a bemenet, ezt kell neked a lámpára (kapcsolóra) kötni. A venti elindul, ha felkapcsolod a villanyt, de az időzítés akkor kezdődik, mikor lekapcsolod. Kis triac-nak használhatod a Z0107 típust is. üdv! proli007 |
Bejelentkezés
Hirdetés |





) ami folytonossá tette. Ezen csak akkor van +12V, h a kocsi riaszt, illetve amikor lezárom (meg kinyitom, de az nem számít), de ugyebár ezt szeretném kiküszöbölni.





