Fórum témák
» Több friss téma |
A ket microfon fajta kűlőn tipus ,de nagyon hasonloak.
Köszönöm a segítséget. Üdv.
Hello!
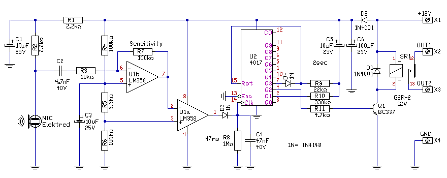
A hasonlóság mindössze annyi, hogy mind kettőben a villamos töltések játsszák a fő szerepet és mechanikai kialakítása hasonlóságot mutat. De.. - Az Elektret mikrofon, tulajdonképpen egy piezoelektromos tulajdonságokkal rendelkező műanyag fólia, aminek a két oldalát fémezik. Ha a fóliát mechanikai erő éri (hang rezgése), akkor a fóliában töltések halmozódnak fel. Ez elvezethető, a két fém felület segítségével. Mivel ez a kis töltés kis feszültséget hoz létre (nagy lenne a kimenő impedanciája), a mikrofon kapszulában el van helyezve egy Fet tranzisztoros erősítő. Ez az eszköz tér-vezérelt, tehát kis töltésmennyiséggel is már működik. Az érdekessége, hogy a Fet működéséhez elektromos áram szükséges, de általában a mikrofonnak csak két kivezetése van. (De létezik három kivezetése is) Ezt úgy valósították meg, hogy a Fet munkaellenállása nincs a kapszulába. Azt mindig kívülről kapcsoljuk a mikrofonhoz. A mikrofon negatív pólusa, maga a fém háza, (aminek villamos árnyékoló feladata is van) a pozitív kivezetésére kötjük a külső munkaellenállást (persze az ellenállás másik lábát, 1,5..9V feszültséggel tápláljuk). De ugyan erről pozitív lábról vesszük le, a hangfrekvenciás jelet. Mivel ezen a lábon a váltófeszültség mellet egyenfeszültség is található, ezt a váltakozó feszültséget általában egy kondenzátor segítésével választjuk le. Kapszula kimenő impedanciája kicsi. Szerkezete egyszerű, kis méretű és ma már olcsó eszköz, közepes minőséggel. - A kondenzátor mikrofon, mint neve is mutatja, egy kondenzátor. Ennek két fegyverzete van, és a fegyverzetek között légszigetelés. Ha a mikrofont hangrezgés éri, a kondenzátor fegyverzete a hang ütemében rezeg. Így a fegyverzetek közötti távolság a rezgés ütemében változik. Így gyakorlatilag a hang ütemében a kondenzátorunk kapacitása változik. Ha csökken a távolság (nő a kapacitás) több töltés tud felhalmozódni a kondiban, így a töltések befelé áramlanak. Ha nő a távolság (csökken a kapacitás), töltések áramlanak ki a kondenzátorból. Ez egy ellenálláson keresztül váltakozó irányú áramot hoz létre, tehát a hang ütemében váltakozó feszültség keletkezik a munkaellenálláson. A kondenzátort elő kell feszíteni a munkaellenálláson keresztül, tetemes feszültséggel (párszor tíz Volt-tól akár több száz volt is lehet). Tekintve, hogy a mikrofon kapacitása elég kicsi, (a töltések számának növelése céljából) így magas feszültséget kell alkalmazni. És mert a töltésváltozás által létrehozott töltésmennyiség változás is kicsi, ez jókora ellenálláson kell értékelhető feszültséggé alakítani. Tehát a mikrofont nagyobb feszültséggel táplálják, és a mikrofon erősítőnek is érzékenynek, és igen magas belső-ellenállásúnak kell lenni. Ezért alkalmazása sokkal macerásabb, mint a másik, viszont minősége kitűnő is tud lenni. Méreteiben is lényegesen nagyobb lehet, ha az elektronika be van építve, de ezért úgynevezett "fantom táplálást" is szoktak alkalmazni. Kis tömege miatt széles-sávú is lehet. Stúdiófelvételeknél és akusztikus méréseknél alkalmazzák elsősorban. Professzionális gyártó, és magas ár jellemzi. (kb. 100..500-szor több, mint egy Elektret mikrofon.) üdv! proli007
Üdv, kipróbálom ezt a kapcsolást, ez tetszik.
A C2, C4 milyen kondi?
Hello!
Ha nincs jelölve a polaritás, és nem kis értékű a kondi, akkor szinte minden esetben egy mezei fólia kondiról van szó. Örülök, hogy végre valakinek tetszik. Pedig hány embernek ajánlottam már, mert szerintem ez nem komplikált. Pedig még nyákot is terveztem hozzá, (pedig én meg sem építettem) még is mindenki a tranyóssal küzd. :no: üdv! proli007
Azok ott fólia kondenzátorok??? Én kerámia kondenzátort használtam. Lehetséges, hogy ezért szenvedek vele? Igazából abból gondoltam, hogy kerámia kondi, mivel a forrás mellett volt egy kép a kész áramkörről, amin kerámia kondenzátorok voltak.
Amúgy nekem meg sem nyikkan. Ráteszem 11,5V -ot akkor kattan egy gyengébbet a relé, de nem kapcsol semerre a relé. Továbbá hiába kocogtatom a mikrofont, hiába tapsolok neki, nem reagál semmit. És az elkó kondit is "megöli", ha minden igaz.
Én is elmentettem! Tervezem, hogy a szobám világítását tuningolom fel. Panelszoba, a plafonon lévő lámpa egy "konnektorba" csatlakozik, tehát csak ott kell közbeiktatnom egy dugót és egy aljzatot. Talán még egy régi, rossz dugasztáp dobozába bele is férne egy 5V-os kapcs. üzemű táppal együtt... A fogyasztás ami rajta lenne pedig 30W (2db energia takarékos izzó), ehhez pedig bőven elég lenne valami félvezető relé helyett... Majd úgyis jövök konzultálni Veled
Szép estét!
Szia. Én terveztem saját nyákot a kapcsoláshoz. Teljesen ugyan az mint a tiéd. Ma összeraktam és pöccre indult. 2tapsra be, majd egyre kikapcsolt. Mindenkinek csak ajánlani tudom.
Hello!
"Én terveztem saját nyákot a kapcsoláshoz." Nagyon helyes, nem szabad megelégedni azzal, mit más készít. Én egyébiránt csak azért készítem nyáktervet, mert sok kezdőt visszatart, ha nincs hozzá. De amiben relé is van (vagy más elektromechanikus elem), azok különböző méreti miatt, nem is érdemes megtervezni, míg azok nincsenek meg. Örülök, hogy elsőre működik. Illik is neki! üdv! proli007
Köszönöm. Teszek fel képet a nyáktervről. Igaz elég kezdetleges, lehetne még rajta finomítani, de nekem tökéletesen megfelel. És egy képet az elkészült kapcsolásról.
Szia!
Összeraktam a kapcsolást, smd-ben, működik, néhány módosítást kellett eszközölnöm. Azt vettem észre, hogy amíg a C5-ös kondenzátoron nem mérek minimum 6.1V-ot, addig nem húz be a Q1, bármit is csinálok (olyan 10mp). Ez miért lehet? Az erősítést nekem fel kell húznom, R3-ból lett 300ohm, R7-ből pedig 300k, vele sorosan 100k poti. Így a szoba másik sarkából is reagált a tapsolásra (kettő be, egy ki), és a környezeti zajokra sem lett túlzottan érzékeny. A tápellátást szerettem volna megoldani a 230V-tal soros 30 ohm, és ez után soros kb.500nF-os kondenzátorral, a kondival párhuzamosan 500k-ohmos kisütő ellenállással, LM317-tel szűrve 12V-ra. Sajnos amint behúzott a relé, esett a feszültség, és elkezdett kattogni a relé ettől... Stabil tápról nem csinált ilyet. Köszönöm a kapcsolást! Majd rakok fel képet, ha teljesnek érzem a nyákom!
Megoldottam a táp részt is, 1µF lett sorosan kötve a 230V-tal. A gond az, hogy terhelés nélkül a feszültség 50V felett volt, ezért raktam 600ohm terhelést rá, ekkor lecsökkent 28V-ra. Ha behúz a relé, akkor ez a feszültség lecsökken 6.3V-ra...
Nem valami terhelhető. 5V-os relének éppen jó, soros 50ohm-mal. Raktam erre a terheléstől nagyban függő feszültségre egy LM317-et, és belőttem a kimeneti feszültségét 8V-ra. Így az áramkör 8V és 6.5V körüli tápfeszültséget kap készenlétben, és mikor meghúzza a relét. Eddig azért kattogott a relé, mert leesett nagyon a feszültség, és így nem működött helyesen az áramkör. Még kiderül, hogy használjuk-e, mert a tüsszentésre szépen kapcsol (hiszen ez a dolga...), éjszaka viszont nem annyira jó, ha tüsszentek, erre még nem is ébred fel barátnőm, viszont a fényre meg igen. Vagy ha arra sem, akkor valahogy le is kell kapcsolni (még egy tapsolás... ). Időtöltésnek tökéletes volt!
Hello!
Az hogy bekapcsoláskor várni kell az első működéskor ez természetes. Mert a kondinak két szerepe is van. Első, hogy tápfeszültség megjelenésekor nehogy felkapcsolódjon a lámpa (RESET). A másik, hogy a két tapsika közötti várakozásidőt időzíti. Alapvetően nem tudom miért gond, hogy 10 másodpercet várni kell, hiszen ez egy "kapcsoló" ami állandó feszültség alatt van. De az időnek, kb. 3sec körül kellene lenni. Vagy a kondi szivárog. Én nem díjazom a közvetlen hálózati táplálást, és ha egy alacsony feszültségű relét üzemeltetünk, akkor meg még ésszerűtlen is. Gyári késleltetőkben is 110V-os relé volt.. Szerintem nagyon felvitted a kapcsolás erősítését. Amúgy egy tüsszentésre nem is kapcsolhatna be. De egy tapskapcsoló, egyébként is gyerekjáték, nem egy komoly valami. üdv! proli007
Szia!
Elraktam pihenni a nyákot, használva nem lesz. Azért lett ennyi az erősítés, hogy a szoba másik sarkából is érzékelje a tapsolást. Itt az albérletben pedig elég hangosan szoktunk tüsszenteni , vetekszik a tapsolással. Játéknak tényleg jó volt, ahogy mondod!
Helló!
Nem találtam ilyen témát ezért nyitok egyet. Az lenne a kérdésem hogy valaki tud e olyan kapcsolási rajzot adni amiben tapsra villognak a ledek.Ha lehet ne legyen nagyon bonyolult és ha lehet legalább 2 ledet felváltva villogtasson.És ha lehet 9V-ról működne. Pontosabban úgy gondoltam hogy tapsolok felvillan az egyik led ha tapsolok még egyet akkor az első elalszik és a másik felvillan. A segítséget előre is köszönöm.
Sziasztok!
Megépítettem a csatolt kapcsolást. Az vele a problémám, hogy túl érzéketlen. Melyik alkatrész változtatásával lehet még érzékenységet növelni az R7, 100K ellenálláson kívül? Ha pedig csak egy külön mikrofon előerősítővel tudom megoldani, akkor esetleg tudnátok ajánlani egy jól bevált kapcsolást 12V-ra?
Hy
Valaki rájött már hogy mi a hiba ezen a kapcsoláson? Ahogy láttam mindenki bele főtt aki megépítette.
Hello!
Semmi! - Csak éppen nem jó hozzá, az Elektret mikrofon, mert ahhoz előfeszítés kell, vagy is minimálisan egy ellenállás a bement és a táp közé, ami a mikrofonban lévő Fet munkaellenállása. - LM3900 helyett nem használhatsz másik műveleti erősítőt, mert ez NORTON erősítő, teljesen más munkapont beállítással, paraméterekkel.. - Amúgy az IC3 felesleges lábai nem lóghatnak a levegőben, bemeneteket a GND-re, vagy a tápra kell csatlakoztatni. - És valami tápfesz szűrés sem ártana, hogy a relé működése ne hasson vissza az erősítő bemenetére. üdv! proli007
Hy átrajzolnád nekem? és milyen nagyságú ellenállásra gondoltál
Nem nagyon van kedvem kísérletezni. ezért örölnék neki ha lerajzolnád a kapcsolást úgy hogy müködjön
Hello!
Semmi gond.. De nem válaszoltál a kérdésekre.. :no: üdv! proli007
bocsi csak beszaladgálok a géphez. meg építettem teljesen úgy ahogy a rajzon volt. És ha sikerül még ma át akarnám építeni. egy egyszerű rajzzal is megelégednék.
Akkor átrajzolod ezt a kapcsolást hogy működjön?
Nekem elég egy egyszerű rajz Paintben.
Hello!
Ám legyen, ha Te nem szoktál kérdésekre válaszolni, akkor nem teszek fel többet.. üdv! proli007
Szia!
igy első ránézésre semmi baja a kapcsolásnak . De a nyák milyen? milyen az electret mic? mennyi a tranzisztor BÉTÁJA? mekkora feszültségen húz meg a jelfogó ? gerjed-e a LM3900 0,5hz és 35Mhz között bárhol? Kb ennyi a buktatója Én ezt hátulról épiteneém meg Jelfogós rész , ha működik akkor a 2-s osztó, ha működik. Az 555 s rész stb........ régen ha az ilyet bekapcsoltad és nem indult azt mondták; GRATULA eddig jól dolgoztál ! most jön az áramköri faragás ,hogy minden rész jól működjön.
hy nem gondoltam volna hogy egy egyszerűnek tűnő tapskapcsolóhoz oszcilloszkóp kell. én csak egy kezdő vagyok rokon szakmával
Hello!
Nem feltétlenül kell szkóp, de viszont ismerni kell az áramkörök működését, és hogy miképpen lehet egyes fokozatokat kipróbálni, bemérni. De amúgy az első hozzászólásodban csak általános kérdést tettél fel, semmi konkrétummal. "Valaki rájött már hogy mi a hiba ezen a kapcsoláson?" A második amit írtál, hogy "Ahogy láttam mindenki bele főtt aki megépítette." Ez viszont egyéni szoc probléma. Hiszen a jó ég tudja ki mit követett el. (Legalább is én nem olvasgattam vissza ha le is van írva..) Tehát ebből még az sem derült ki, hogy eddig csináltál-e valamit eddig, vagy csak lamentálsz az elkészítésén. üdv! proli007 |
Bejelentkezés
Hirdetés |

















