Fórum témák
» Több friss téma |
Üdv!
Ajánlanám mindenkinek a BSS féle tranzisztoros tapskapcsolót! Egyszerű, olcsó, és hibátlanul működik.
Sziasztok!
Én építettem egy tapskapcsolót ami kiválóan működik és elégé egyszerű mivel avrrel van megoldva.Írjon valaki ha érdekli.
Az avr-t azt programozni kell saját magamnak?
(annyira nem tudom a működését) Ha tényleg egyszerű akkor kipróbálnám azt is. Üdv.:
Hát igen az avr programozni is kell hogy működjön.
A kapcsolás felvan töltve ideBővebben: Link mint hangra aktivált sípoló csak annyi a külnbség hogy és a piezzo helyére egy relét kötöttem és az kapcsolja a 220v-t. Meg persze át lett írva a programm egy kicsit.
Sajnos a programozás még távol áll tőlem. Ha egyszer eljutok odáig akkor mgépítem. De most szerintem kihagyom
Azért köszönöm a linket és a fáradizást. Üdv.: András
http://www.hobbielektronika.hu/forum/topic_613.html?pcount=0&pg=1&g=%3E%3E
heló azt akarnám kérdezni hogy esetleg nem e tudna valaki segiteni nekem ..ez a tapskapcsoló kapcsolás amit a Rendszer csatolt (tapsi1 tapsi2 ) valamiért nekem nem akar működni azt észrevettem élesztéskor hogy a 20 ohm-os ellenállás rövidrezár... és kikötöttem de viszont a tapskapcsolóm igyis halott.... nem akar működni sehogysem esetleg segitenétek valahogy rajtam örülnék minden infónak előre is köszi
Hello!
Ha nem működik valami, vagy mérni kell, vagy fokozatonként ellenőrizni. pld. 4.53. ábra - zárd rövidre, a TA tranzisztor kollektor-emitterét. A relének meg kell húznia. (Ha "alapból" húzva van, akkor a tranyó bázis-emitterét kell rövidre zárni, erre a relé elejt) - Zárd rövidre R3 bázis-emitterét. A relé meghúz, és ha a rövidzár megszűnik, húzva is marad. - Zárd rövidre T2 bázis-emitterét a relé elejt és ejtve is marad. (Ha eddig jó, akkor a bistabil is működik. - Zárd rövidre aT1 kollektor-emitterét. Minden rövidre zárásnál a relé állapota megfordul. (Ez persze csak akkor igaz, ha kontakthiba nélkül tudod rövidre zárni.) - Ez után érintsd meg a T1 bázisát kézzel, ha nem telepről működik a kapcsolás, innen is lehet váltakozva vezérelni a relét. (Ez persze nem "tudományos" jellegű, de gondolom nincs hangfrekis generátorod) - Ha eddig működik az áramkör, akkor lehet, hogy a mikrofont kötötted fordítva be, vagy nincs elég érzékenysége az első erősítőnek, hogy a bistabilt működtesse. (T1 tranyó munkapont beállítása nem túl szerencsés.) "észrevettem élesztéskor hogy a 20 Ω-os ellenállás rövidrezár." ezt mondjuk nem értem miről van szó. üdv! proli007
hát azt a rövidrezárás dolgot úgy értettem hogy én élesztés előtt mindig szoktam eggy kis cinpasztát fennhagyni a panelon és ha valami iszonyatosan elkezd melegedni egykettőre meghallom.. aztán a nyákrajzot nézegettem éshát aszerint a 20Ω-os ellenállás az szerint rövidzárlatot csinál...köszi az infót remélem sikerülni fog életrekelteni még jelzek ha nemakarna igysem egyépként 18w-os kondimikrofont épitettem bele...
üdv Bumbusok
Sziasztok!
A csatolt kapcsolásnál hogy érhetek el nagyobb érzékenységet ?
Helló! Nekem egy másik tapskapcsolóban ez a mikrofonerősítő segített, az 12 voltos volt, én egy 10 voltos zénerrel csökkentettem a feszültséget.
üdvözlet
szeretné készíteni 1 áramkört ami 2 tapsolásra működne amivel a benti világítást kapcsolnám
Ne is haragudj.
Azt hittem, azért vannak ezek a fórumok ,hogy egymás ötleteit kisegítsük elektronikával kapcsolatban , nem pedig magyarórát tartotok. Azé ha már beír valaki legalább mondja meg azt, hogy hülye ötletem van és, hogy nem megvalósítható,vagy segítsen benne. Ráadást azért figyelmeztetőt adni mert felesleges kérdést fel? Talán azért mert egy jó pár ideje nem irt be senki ezért nyitottam másikat, hátha erre felfigyelnek (hogy valaki segítséget kér ). Köszönöm szíves figyelmeteket . Remélem figyelembe vetted azt, hogy most ügyeltem a nyelvi hibákra. Üdv: Béla
Hello!
Van itt segítség, de hitem szerint aki csatlakozik egy csapathoz, annak nem reklamálni, hanem alkalmazkodni illene.. üdv! proli007
Küszi a rajzot, ez 2 tapsra működik
azért megpróbálok alkalmazkodni
Milyen lenne ha a színházakban alkalmaznának TAPSKAPCSOLÓT ha felkapcsolnák lenne taps ha meg le akkor abbahagyná a közönség.
Vagy ép a nézőtéri lámpákra kötnének egy Tapsolásra érzékeny kapcsolót,akkor lenne ám meglepi.
Sziasztok!
Szoktam otthon bütykölni dolgokat meg forrasztgatni és úgy döntöttem, hogy készítenék egy tapskapcsolót de ahogy végigolvastam a Topicot rájöttem hogy ez nem is olyan egyszerű... Valaki érthetően mint mondjuk egy háromévesnek eltudná nekem magyarázni hogy mi kell hozzá pontosan mert nem szeretnék ilyet venni mivel eléggé borsos ára van... Előre is köszi üdv Balu
Hello!
"2 tapsolásra működne amivel a benti világítást kapcsolnám" Látod ezért kell érthetően fogalmazni, mert így nem lehet tudni mit szeretnél. Most sem tudom, hogy amit írtál, azt mondtad, vagy kérdezted? De ez tényleg két tapsolásra kapcsol be, és egyre ki. üdv! proli007
Hello!
Mit jelent számodra, hogy "mi kell hozzá pontosan"? De egy gyári készülék ára általában olcsób, mint ha magunk készítenénk, mert az alkatrészek sokkal drágábbak kis tételben, mint nagyban. Itt nem az ár arányok miatt készülnek készülékek, hanem passzióból, vagy mert nincs olyan készülék, amire szükségünk van... Ha a egy általad kiválasztott kapcsolási rajz működésére, vagy egy műszaki megoldás elvi működésről van szó, akkor arról lehet beszélni. Konkrétumokról, vagy általánosságban. üdv! proli007
Sziasztok,
Látom ennek a forumnak nem csökken a népszerűsége, ezért had adjak egy kis plusszot a dologhoz. Eddíg itt csak "diszkrét" alkatrészes tapskapcsolókkal találkoztam, de ha már a technika olyan iszonyú sebességgel fejlődik akkor ki lehet próbálni valami mást is - ráadásul szerintem ez sokkal kevesebb alkatrészt igényel. Ezt a két kapcsolást a net-en "bóklászva" szedtem össze és nekem a második remekül működött is. Az elsőnél (Taps1.zip) úgy éreztem, hogy gond lehet a spec jelfogóval ezért nem azt csináltam meg. Az egyetlen gond ezeknél a kapcsolásoknál az lehet, hogy a PIC-et programozni kell...... Spenyo
Erdekelne hogy 220v mukodo tapskapcsolo letezik , vagy tudnatok adni hoza rajzot ? (A 12v ismerem !)
Tisztelettel kérdezem a 12 V tápfeszt miből állítod elő ?
1 picit légyszíves gondolkozzál ! 230V van az épületek hálózatában általában. Ebből pl.: transzformátorral lehet 12 V váltó feszültséget csinálni. Ezután egyenfeszhez kell egyenirányító puffer és 12V stabilizátor. Akkor még mit szeretnél tudni ? Kérdés inkább az hogy te milyen fogyasztót szeretnél miről kapcsolni? Használhatsz 12V relét aminek az érintkezőinek tulajdonságaitól függ milyen feszt/áramot tudnak kapcsolni. Használhatsz szilárdtest relét közvetlenül nagyobb teljesítményű hálózati fogyasztó kapcsolására. 1 sima tranzisztort ha kis feszültségű 12V fogyasztót akarsz kapcsolni. stb stb ...
Sziasztok.
Kis segítséget szeretnék kérni. Bővebben: Link Ezen a linken lévő kapcsolásnál, nemtudom, hogy hová kössem be a relét. Bal oldalon lévő jelre a mikrofon megy, ha jól látom. Köszönöm a segítséget. Üdv.
Kedves Fórumtársaim!
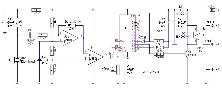
Megépítettem a csatolt kapcsolást, de túl érzékeny ill. csak a folyamatos "zajra" tartja a relét. Elméletileg ez egy tapsra be, majd a következőre kikapcsol. Ezek korrigálásában kérném a segítségeteket. Köszönöm, HA3GX
Hello!
Szerintem sehová ne kösd a relét. Ez az áramkör, két Led meghajtására készült, ami tapsolás hatására, egy pillanatra felvillan. A bemenet, viszont nincs kialakítva elektret mikrofon számára, mert annak működéséhez feszültség is kell. Egyébként a "Gnd" a negatív táppont, a Vcc a plusz táppont. A terhelést (Led) az Out és a Gnd közé kell kötnia A bemenet az In és Gnd pont. Válassz más kapcsolást, ha a relétől azt várod, hogy egy tapsira bekapcsoljon, egy tapsira kikapcsoljon.. üdv! proli007
Hello!
"Elméletileg ez egy tapsra be, majd a következőre kikapcsol. " Itt is tévedés van. Ebben a kapcsolásban, a T1 és T2 tranzisztor, egy monostabil multivibrátort képez. Tehát, egy tapsikára, a C2/R3 által meghatározott időre, behúz a relé, majd lelejt. Ha neked állandóan húzva van, akkor valami kis gigszer is van az áramkörödben. - Alaphelyzetben, R2-R3-on keresztül, T1 nyitva van, tehát kollektor-emitter között vezet. - Így elszívja az R4 által biztosított bázisáramát, a T2-nek. - Így T2 zárva van. Ekkor R5/R6-on nem folyik áram, és T3 is zárva van, relé el van ejtve. Mérve a táp negatív pontjához képest: - T1 bázisában +600..650mV - T1 kollektorában (T2 bázisa is egyben) nulla volt. (pontosabban 10..100mV között) - T2 kollektorában a tápfeszültség értéke (+5..12V) - T3 kollektorában 0V. A kapcsolásban egy tápfeszültségre kötött 47..100µF-os elkó sem ártana, mert a tápfeszültség ugrásai vissza hathatnak a mikrofon bemenetre és felerősítésre kerülhetnek. Ahhoz, hogy egy áramkör egy impulzusra be-ki kapcsoljon, egy bistabil multivibrátorra (vagy számlálóra) van szükség. Tranzisztorokkal nem lehetetlen, de elég körülményes korrekt áramköröket kialakítani. Így javaslom inkább az általam tervezett kis áramkör megépítését. Ez két tapsra kapcsol be, és egy tapsra kapcsol ki. (Így kisebb a tévesztési lehetőség egy zajra-csattanásra) Hogy könnyebb legyen a munka, egy nyomtatott rajzot is mellékelek hozzá. De ennél szerintem szellemesebbet is lehet készíteni.. üdv! proli007
Szia. Köszi a segítséget. Menet közben kinéztem egy másik kapcsolást. Napokban megtervezem és kimaratom. Köszi mégegyszer.
Sziasztok!
Csináltam egy tapskapcsolót, amin ha rajta van a mikrofon folyamatosan ki-be kapcsolgat. Ha leveszem a mikit és hozzáérek a bemenetére akkor kifogástalanul működik. Hogyan tudnám szabályozni az érzékenységét? Kapcsolás mellékelve.
Szia
Az enyém is csak úgy működik, hogy az újjammal ütögetem akkor kapcsol, de én annak tulajdonítottam be, hogy valami rádiósmagnóból bontott mikrofon és gondoltam, hogy az gyenge. Én azóta félre tettem az egész cuccot, azt ott is maradt ![]() Szerintem ha nálad is ez van akkor az erősítés gyenge és a bementi tranzisztornál kellene matatni. Esetleg az első tranzisztor kollektorán az 5k1-et csökkenteni vagy a mikrofon tápnál csökkenteni az ellenállást. Vagy rossz az a mikrofon. |
Bejelentkezés
Hirdetés |




(annyira nem tudom a működését) Ha tényleg egyszerű akkor kipróbálnám azt is. Üdv.:










