Fórum témák

» Több friss téma
Fórum » Rádiós adó-vevő modulok
Lapozás: OK   11 / 53
(#) pucuka válasza Panhard hozzászólására (») Júl 19, 2011 /
 
Idézet:
„Az adat kódolásával sem kell foglalkozni.”

A vicces az egészben az, nálad a "kódolás" az igen lassú adatátvitel, ami önmagában nagyon nagy redundanciával rendelkezik.
(#) Panhard válasza pucuka hozzászólására (») Júl 19, 2011 /
 
Azért csináltam így, mert nekem ez volt egyszerű. PIC-ből küldeni egy kimeneten adatot a 433-as adóra, vagy a vevő által vett adatot feldolgozni PIC-cel, azt nem tudtam volna megoldani. Ez így jól működik, és hőmérőnél nem is kell gyorsabb adatátvitel.
(#) pucuka válasza Panhard hozzászólására (») Júl 19, 2011 /
 
Ok. Nincs is ezzel semmi baj, csak arra szerettem volna rávilágítani, hogy ez a módszer is egy egyfajta kódolás, ami meglehetősen nagy zavarvédelemmel rendelkezik, és meglehetősen egyszerű. Csakhát nem mindig alkalmazható, és akkor lehet kunsztolni.
(#) zombee válasza pucuka hozzászólására (») Júl 19, 2011 /
 
Főleg ha más is szeretné használni a csatornát, amit így, a kirívóan lassú átvitellel lényegében kisajátítasz...
(#) pucuka válasza zombee hozzászólására (») Júl 19, 2011 /
 
Már ha az a más 10 - 20 m -en bellül szeretné használni ugyanazt a csatornát (legalábbis az engedélyezett teljesítménnyel). Az meg valószínűleg saját magad lennél, úgyhogy tudnál róla, és azért van választékod más csatornákból. Az ilyen lassú átvitelnek meg amúgy sem nagy az elfoglalt sávszélessége, talán párszáz Hz, úgyhogy marad elég hely az 1 MHz -nyi sávszélességben.
(#) mechanika hozzászólása Júl 28, 2011 /
 
Sziasztok!

Ha veszek egy rádiós kapucsengőt és teszek bele egy elemet az a csengő több hónapig, üzemel, bármikor megnyomom az adón a gombot, szépen veszi a jelet a vevője és megszólal.
Ezzel szemben van egy rádiójel vezérlésű led dimmerem (nem én építettem), ami ha be van kapcsolva kb.: 15 óra alatt leszívja az 1,3 Ah-s akksimat, úgy hogy világítani még nem is kértem meg. (40 mA-t mértem üresjáraton)
A kérdésem az lenne, hogy hogyan lehetne ezt az üresjárati áramfelvételt lecsökkenteni, vagy megszüntetni?
(Sajnos kapcsolási rajzom nincsen, csak fényképem van az áramkörről, de az nem sokat segít)
(Hálózati tápellátás kizárva az akku méretét sem növelhetem nagyon)
(A kezdő kérdéseknél annyi választ kaptam, hogy az üresjárati áramfelvétel okozza, ezt a fogyasztást.)

Segítségeteket előre is köszönöm!
(#) pucuka válasza mechanika hozzászólására (») Júl 28, 2011 /
 
A kapucsengő adója, ami elemről működik, csak addíg vesz fel áramot, amíg nyomod a gombot. A vevőnek kell állandó tápellátás, az meg hálózati üzemben is lehet.
Az esetedben azt kellene megvizsgálni, hogy miért van az adó bekapcsolva, mikor nem nyomsz semmilyen gombot. az adónak szükségtelen folyamatosan akár készenléti állapotban is lenni.
(#) samu81 hozzászólása Júl 28, 2011 /
 
Üdv,

Van egy rádiós hőmérő kültéri egységem, ami pár napja meghalt. Nem ad jelet.
Szkóppal rámérve látni, hogy rendszeres időnként küldene valamit, (gondolom az elküldendő adat elkészül) de mintha nem kerülne kisugárzásra.

Tapasztalt valaki már ilyet? Az egész adó rész pár SMC alkatrészből, egy kristályból, egy termoelemből , két tekercsből valamint két kondiból (ezeket kimértem-jók) és egy ICből áll.

Mi lehet egy ilyennek a baja?

Sam
(#) mechanika válasza pucuka hozzászólására (») Júl 28, 2011 /
 
A vevővel van a probléma, az szívja le az áramforrásomat készenléti állapotban, mikor nem is nyomom az adón a gombot. Az adóm az rendben van.
??
(#) enpesta válasza mechanika hozzászólására (») Júl 28, 2011 /
 
Nehéz ügy....ha nincs hozzá rajzod, nehéz átkonstruálni, lehet, hogy ez a normál működése. A 15 ó x 40 mA az csak 600 mAó, mintha az 1,3 Aó-s akku is gyengélkedne. Volt régen egy olyan kézirádió, amelyiken úgy oldották meg a(z átlag) fogyasztáscsökkentést, hogy egy billegő áramkör a vevőt mp-enként 0,1 mp időre bekapcsolta: ha volt vétel úgy maradt, ha nem, meg sem szólalt. Tán ezen el lehetne gondolkodni, ha van olyan fontosságú a dolog.
(#) Attila86 hozzászólása Aug 31, 2011 /
 
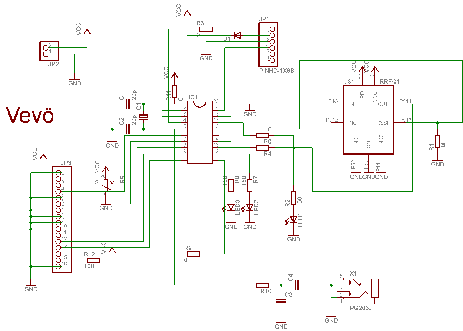
Építettem egy adó-vevőt RTFQ1 és RRFQ1 868MHz-es modulokkal. Nem tudom ez rendes működés-e, de nálam azt csinálja hogy ha az adó bemenetére L szintet kapcsolok akkor a vevőn terheletlenül kb 800mV-ot mérek, ha az adóra H szintet kapcsolok akkor pedig a vevőn 4,3mV van. Ha folyamatosan H szintet kap az adó akkor a vevőn folyamatosan 4,3mV-ot mérek. Topi cikkében azt olvastam hogy csak egy pillanatra kellene a vevőnek reagálnia. Meg szerintem nem 800mV-nak hanem 5V-nak kellene lennie és pont fordítva, tehát ha az adóra H-szintet kapcsolok akkor a vevőn is H szintet kellene mérni. Ráadásul ez a 800mV semmire se elég mert rákötöttem egy földelt emitteres NPN tranyót (BC546) de nem tudja meghajtani mert a kollektorán csak kb 2,7V van pedig stabilan, pedig 0V körülinek kellene lennie.

Biztos így kellene ezeknek a moduloknak működnie? Van két ugyan olyan adóm és két ugyan olyan vevőm. Kicseréltem mindkettőt de ugyan úgy működik a másik pár is.
(#) pucuka válasza Attila86 hozzászólására (») Aug 31, 2011 /
 
Az RF modulok, általában nem statikus működésűek, állandó szintet nem tudnak átvinni. A működési tartománya ennek is 300 - 9600 b/s (Hz), tehát ilyen ismétlődésű jelet kell használnod. Ez annyira szigorú, hogy még több azonos értékű bit sem jöhet egymás után, ezért kell használni manchester kódolást, mint vonali kódolást.
(#) Attila86 válasza pucuka hozzászólására (») Aug 31, 2011 /
 
De akkor hogyan lehet hogy nálam így működik? Ha 10 percig H-szintet adok az adónak akkor a vevőn 10 percig mV nagyságrendű a feszültség. Ha utána L-szintet kapcsolok az adóra akkor 800mV lesz a vevőn.
(#) Attila86 hozzászólása Aug 31, 2011 /
 
Hehe, kivettem a PIC-et a foglalatból amire az adó van rákötve, és most már alszik a vevőoldalon a LED és ha H-szintet kapcsolok az adóra akkor a vevő csak felvillan egy pillanatra, szóval most már jobb.

Rá is jöttem; az adó EN lábára a PIC L szintet kapcsolt. Most már magas szintet kap, így jó.
(#) Attila86 válasza Attila86 hozzászólására (») Aug 31, 2011 /
 
Így meg az a probléma, hogy a vevő oldalon a PIC nem érzékeli a vevő modul kimenő jelét. Gondolom alacsony a jelszint, de megmérni nem tudom mivel nem állandó ugyebár a jel hanem csak egy pillanatra ugrik fel. Ennek méréséhez tárolós szkóp kellene ami viszont nincs. Nem tudom mit kellene csinálni vele.
(#) pucuka válasza Attila86 hozzászólására (») Aug 31, 2011 /
 
Nem kell tárolós, de egy rendes szkóp elengedhatetlen.
Digitális áramkörök vizsgálatának nincs más eszköze.
(#) Attila86 válasza pucuka hozzászólására (») Aug 31, 2011 /
 
Analóg szkópon látok (ha észreveszem) egy pillanatra felugró kis tüskét. Arra nincs idő hogy a nagyságát leolvassam.
(#) pucuka válasza Attila86 hozzászólására (») Aug 31, 2011 /
 
Akkor az nem is működik. Rendes impulzus formájú jeleket kell hogy lássál.
(#) Attila86 válasza pucuka hozzászólására (») Aug 31, 2011 /
 
Akkor nem értem, mit csinálok rosszul? (PIC18F14K22 van az adóban és a vevőben is.)
(#) pucuka válasza Attila86 hozzászólására (») Aug 31, 2011 /
 
Hogy mit csinálsz rosszul, azt nem tudom. Amit én csinálnék, az adó modul engedélyezése után az IN bemenetre kötnék egy kb. 3 kHz es, 3.3 V -os folyamatos négyszögjelet (101010...) és a vevő kimenetén nézném, hogy mi jön át. Az adóra is, vevőre is rákötném a 17,3 cm drótdarabot, antenna gyanánt. Mérném az RSSI jelet egy multiméterrel. Ha egymás közelében vannak a modulok, majd 2 V -ot kellene mérni. Szerintem az 1 M egy kicsit soknak tűnik a lehúzó ellenállásnak, mert azt írja, hogy max 950 uA, a 2 uA az önkisülése, és a kettő között kell lennie a terhelő áramnak.
A PIC hez meg nem értek, de annak is mennie kell egymással dróttal összekötve, és csak azután kötném a modulokra szinthelyesen.
(#) Attila86 válasza pucuka hozzászólására (») Aug 31, 2011 /
 
Az adóoldalon a PIC-el létrehozattam egy 2,355kHz-es négyszögjelet, ami a vevőoldalon frekvenciamérővel mérhető is. Az adón és a vevőn kb 8,7cm-es antennák vannak mert 868MHz-esek ezek a modulok. Az RSSI lábon 2,7V van.

A PIC-ek vezetékkel összekötve működnek, a kiküldött adatot a vevő gyönyörűen veszi.
(#) pucuka válasza Attila86 hozzászólására (») Aug 31, 2011 /
 
Rendben, akkor működnie is kellene a rendes üzemmódjában is. A folyamatos átvitelt a vevő kimenetén szkópon is nézted?
(#) Attila86 válasza pucuka hozzászólására (») Aug 31, 2011 /
 
Szkópon sajnos egyenlőre nem, mert a munkahelyemen vagyok és csak otthon van szkóp. Majd este. Nagyon bosszantó... amióta csak próbálkozom ezzel az egésszel, a vevő kimenetén 800mV-nál nagyobb feszültséget nem sikerült mérnem sose. És ez még csak mérési hiba sem lehet, hiszen a PIC INT bemenetére van kötve így azonnal megszakításba kellene lépnie a PIC-nek ha elérné a feszültség a magas szintnek megfelelő értéket. Tehát tényleg túl alacsony a fesz.
(#) pucuka válasza Attila86 hozzászólására (») Aug 31, 2011 /
 
Időzítéseket is nézd meg, (Enable), és még csak annyit, minden adatcsomag előtt szokás küldeni legalább egy (idle) bájtot, ami a vevő éledéséhez szükséges.
(#) Attila86 válasza pucuka hozzászólására (») Aug 31, 2011 /
 
Van startbit, az enable lábak pedig egyenlőre stabilan tápon vannak. Bár csak itt tartanék már, egyenlőre jelszint sincs.
(#) pucuka válasza Attila86 hozzászólására (») Aug 31, 2011 /
 
A jelszintet (RSSI) látnia kéne a vevőnek, mert ha jól értelmezem az adatlapot, az adó vivőt addíg ad, míg az EN láb magas. Bár lehet, hogy tévedek.
Mindenesetre nézd át a csatolt enkóder/dekóder leírását, és próbáld meg a Te adatátviteli módszeredet is ilyesmire igazítani.
(#) MPi-c válasza Attila86 hozzászólására (») Aug 31, 2011 /
 
Nem kísértem figyelmmel mostanában a beírásaidat. Mi lenne a cél az adó-vevő modulokkal?
(#) Attila86 válasza MPi-c hozzászólására (») Aug 31, 2011 /
 
5 bájt átküldése az adóból a vevőbe kb 10 percenként.
(#) MPi-c válasza Attila86 hozzászólására (») Aug 31, 2011 /
 
Ehhez egyszerűen az USART modul használható a PIC-ben. A kapcsolási rajzokon, ha jól látom nem ezeket a ki/bemeneteket használod.
(#) MPi-c válasza Attila86 hozzászólására (») Aug 31, 2011 /
 
Ajánlom figyelmedbe ezt a hozzászólásomat:Bővebben: Link
Arra figyelni kell, hogy az adóra 4V-nál több ne kerüljön!
Következő: »»   11 / 53
Bejelentkezés

Belépés

Hirdetés
XDT.hu
Az oldalon sütiket használunk a helyes működéshez. Bővebb információt az adatvédelmi szabályzatban olvashatsz. Megértettem