Fórum témák
» Több friss téma |
Fórum » Csöves erősítő készítése
Ne feledd betartani a fórum viselkedési szabályait, és a topik megmaradásának feltételeit. [link]
A téma átmenetileg fagyasztva lett, hozzászólni nem tudsz!
Itt
olvastam a csövek meghibásodásairól jelenségeiről. Idézet: Igen, az EL84-enek tulajdonképpen az EL34 tekinthető valamilyen szinten "nagytesónak". A paraméterei egyes vonatkozásokban 2x-es, más vonatkozásokban többszöröse az EL84-esnek. Határesetben (itt már nem HiFi-ben gondolkodunk) 100W is kihozható belőle PP B osztályú kapcsolástechnikában. Azonban sokan javasolják, hogy inkább 2 db EL84-el kell kiváltani alacsonyabb teljesítményű beállításokban, mert a kicsi EL sokkal könnyebben hajtható. PCL86-osnek én nem találkoztam "izmosabb" verziójával.„Az EL84 nek van "nagytestvére"? Olyan cső ami hasonló felépítésű de nagyobb teljeseitményű? A PCL86 nál ugyanez?” Idézet: „A különféle csőzajok sörétzaj jellemzően hallható a zenében vagy csak nagyon túlvezérelt esetben? Hogyan lehet eldönteni hogy éppen melyik jelenség játszódik le? Hogyan lehet megállapítani hogy a cső elhasználódott?” A zajok inkább a kis kivezérléseknél, igen alacsony jelszinteknél jelenthetnek problémát, amit aztán - a hasznos jellel együtt - még további fokozatokkal tovább erősítünk. A végfokozatok ilyen jellegű zaja nem igen hallatszik. A csövek elhasználódása egyrészt a katód kimerülésében mutatkozik meg. Egyes definíciók szerint akkor tekintünk egy csövet elhasználódottnak, ha az anódáram az 50%-ára csökken, más meghatározás szerint akkor, ha a meredeksége 70%-ára csökken az eredeti értéknek. Másrészt léteznek olyan jellegű meghibásodások, ami a további használatot nem teszi lehetővé. Ezek lehetnek zárlatok, átvezetések, szakadások, kontakthibák, ill. gázosság, ami a cső "megfutását" eredményezi. Idézet: „Ezeket a csöveket direkt audiócélra fejlesztették? Triódás vagy pentódás végfokot érdemesebb építeni? Melyiknek mi az előnye?” Az EL34/84 audiocélra fejlesztett csövek. Mindegyik beállításnak van előnye, hátránya. Ezt a tervezők is korán felismerték, és e célból helyeztek el a kimenőn megcsapolást a segédrácsnak. Ennek helye a végpontokhoz képest meghatározza, hogy milyen jellegű a kapcsolás. A tápfeszültségre kapcsolt segédrács pentódás, míg az anódra kapcsolt segédrács triódás üzemet ad. A két végpont között elhelyezett megcsapolásra kötött segédrács ún. ultralineár beállítást ad. Ennek az előnye, hogy egyesíti (kompromisszumokkal) a triódás beállítás kisebb torzítását, a pentóda jó hatásfokával. Ez azt jelenti, hogy számottevő teljesítménycsökkenés nélkül már érződnek a trióda előnyei is. Idézet: „Vannak még itthon 6P45S csöveim amik nagyon tetszek már csak a méret miatt is. Ezekhez is vannak a PCL86 hoz és EL84 hez hasonló egyszerűbb felépítésű kapcsolások?” Én, személy szerint igen jó hangúnak találom a 6P45Sz-t. Természetesen vannak rajzok, a cső teljesen azonos az EL509/519-el, illetve jó közelítéssel a PL509/519-el. Ez utóbbiaktól kissé jobban terhelhető, és az ezekhez tervezett áramkörökbe illeszkedik. SE-ben lehetséges a 10W átlépése. PP-ben itt is elérhető a 100W.
Idézet: „PCL86. Sok különbség van. Teljesítmény, élettartam, hang (ami szubjektív) Amúgy az ős E/PL 86-os cső pentóda volt, nekem is van egy fekete anódos régi változat, de később sugártetródaként készült mindegyik TU.” Nem én kérdeztem. Az 1968-as RT Ék-ben Kapros Józsi bácsi (személyes az ismeretség) leírta, hogy a TV-vevőkben a PCL82-est használták (természetesen nem minden típusban) mind a függőleges, mind a hangfrekvenciás fokozatban. Ez a cső egyik helyre sem volt ideális, ezért fejlesztették ki a függőleges fokozatok részére az erősebb katódú PCL85-öst, míg a HF erősítő céljaira a PCL86-ot. Ezek a célzottan fejlesztett csövek az adott feladatra már kompromisszumok nélkül képesek voltak. Hab a tortán, de a rádióvevők részére viszont elkészült a 6,3V-os változat. Innentől eltűntek a rádiókból az EL84-esek, az EABC80-asok, és a 2 ECH81-es, ill. az ECL82-es.
Gratulálok!
Csak nem volt időm, nemrég értem haza, tökéletes a leírás. Egy dologra szeretném csak felhívni mindernki figyelmét: A SVETLANA jelzéssel kijött EL509 felső/alsó (per II változat) anódkivezetésű változatok nem kompatibilisek ez eredeti EL/PL509,519-el, sőt, még a régi (Ős) 6P45SZ-el sem. Más cső. Hasonlítsd össze a gyári jelleggörbéket. Nem jobb, nem rosszabb, más!
Sziasztok!
Építek egy gitárerősítőt quad 405-tel és ehhez szeretnék készíteni egy csöves előerősítőt. A quad egyébként 40 watt teljesítményen üzemelne egy visaton bg 20-as hangszóróval. Mennyire nagy macera egy ilyen előerősítő elkészítése, mennyit kellene rá áldozni? Milyet ajánlotok nekem? Előre is köszi szépen a segítséget!
Ebben igazad van, de mégsem ez volt a kérdésem
Úgy gondolom, hogy így valamelyest hajazhat egy csöves erősítő hangjára, mivel ahogy hallottam a quad alapból nagyon steril. Csöves véget meg azért nem akarok, mivel van a quad, meg nagy meló lenne még az is Majd a kövi projektben
Ágoston könyvben azt írják, csak olyan hibrid erősítőnek látják értelmét, aminek az előerősítője csöves, a vége meg félvezetős.
Egyébként korábbi témára visszatérve, a sok erősítést nem DjHans kapcsolására írtam, hanem az elektroncso.hu-n lévő verzióra, ahogy DjHans is írta.
Meglehet egy csöves előerősítőt építeni úgy is hogy totálisan zajmentes legyen és meglehet úgy is hogy totálisan zajos legyen , ezt kijelenteni hogy úgy is zajos így nem lehet ebben a formában nem igaz .
Egyáltalán nem biztos hogy zajos lesz a végeredmény , ez nagyon sok dologtól függ , egyáltalán nem mindegy milyen csővel és mekkora erősítést szeretnénk elérni és még akkor a megépítés körülményét nem is mondtam , össze is lehet lapátolni úgy hogy zúg mint a Volga meg össze is lehet úgy szépen rakni hogy totálisan zajmentes legyen a fül számára!
Már leírtam, hogy mik a kritériumaim: quad és gitár közé kéne, lehetőleg nem túl drága és hozzáférhető alkatrészekből. Hogy milyen cső legyen, dunsztom sincs:S Ebben szeretnék segítséget kérni, hogy milyet építsek, ami jól működni ilyen kereteken belül
Egyszerű és olcsó meg ami még szimpatikus is hogy jó is , ez csak egy sok lehetőség közül :Bővebben: Link
Egyébként milyen zajokra gondolsz a csöveknél?
Pl. van Quad405-öm, de hallható benne egy állandó "nyüzsgés" a hangfalból mikor nincs bemenő jel, míg mikor a csövek működtek nálam, gyak. semmit nem lehetett hallani, totál csönd volt. Ez a tapasztalatom spec. összevág a könyvben leírtakkal, a félvezetők fizikája miatt.
Szia! Ez nagyon szépen néz ki, nem tűnik túl bonyolultnak. Valamiféle specifikációt tudsz mondani, hogy mennyit erősít, ilyesmi? Illetve ez így, ahogy van, mennyibe került összerakni?
Milyen gitárhoz akarod használni? Ez a felállás legfeljebb elektroakusztikushoz lenne jó vagy jazzgitárhoz, tiszta hangra. Elektromos gitárhoz se a quad, se a válaszott hangszóród nem jó megfejtés.
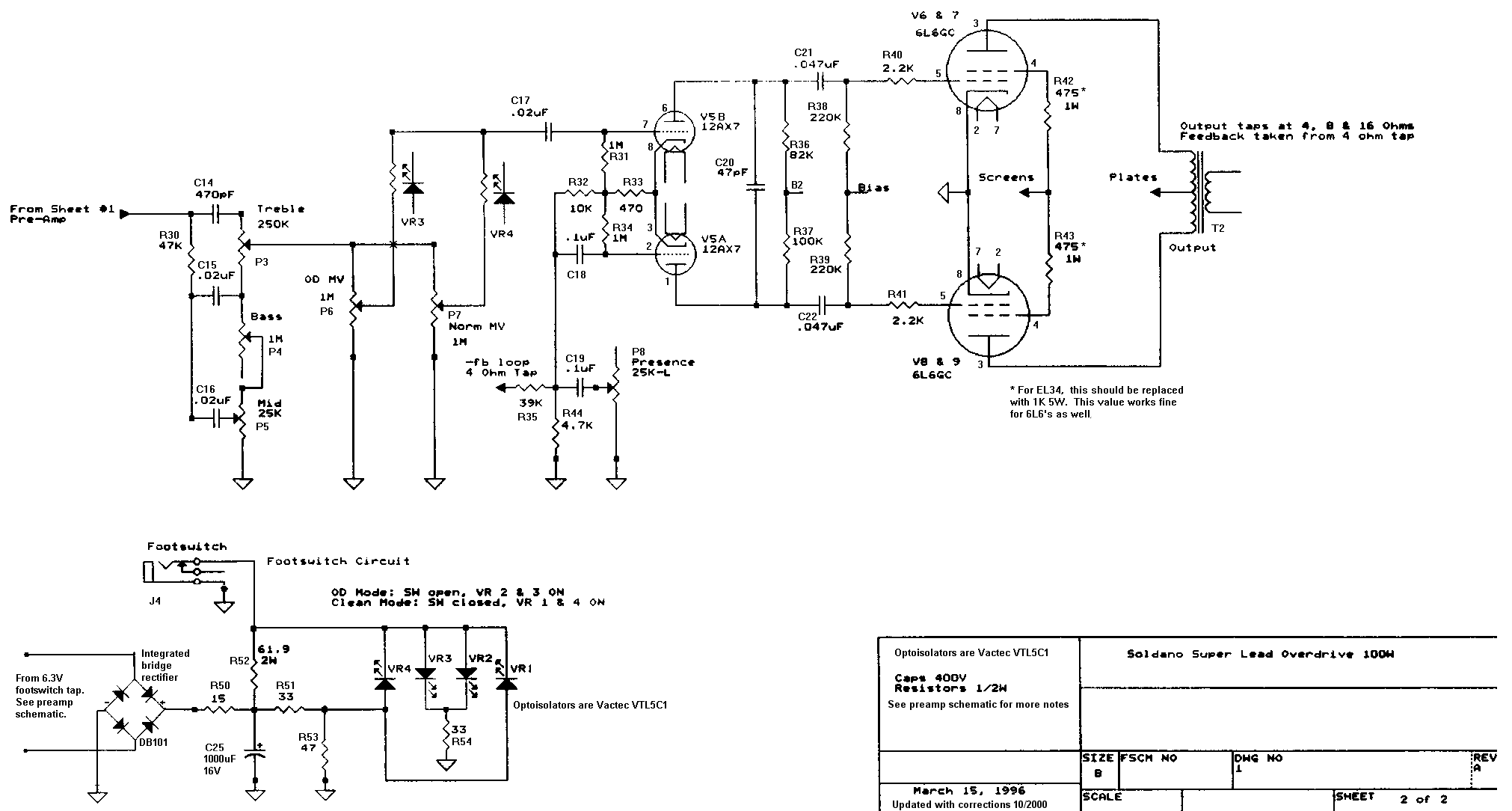
Egyébként, bemész lomexhez, ott kapsz hálózati trafót amivel meg tudod csinálni az előfokot, meg kaphatsz wima fóliakondikat, amik olcsók, meg jólszólósak is. Börzén vehetsz csőfoglalatokat, meg csöveket is, 6n2p-t pl. tudom ajánlani. Ha elmondod, milyen zenéhez szeretnéd használni tudok ajánlani konkrét előfokot. Pl. a soldano SLO-100 clean-crunch előfoka jó, és egyszerű, tisztától rock-ig.
elektronyos a gitár
rock, metal, punk, ilyesmi, de tiszta hangzás is jól jönne
Én a helyedben maradnék a Marshall JCM800-as előfoknál, talán még a quad is maradhat, de mindenképp papír membrános, papír peremű hangszóró kell. De akkor már lehetne csöve a végfok is. Egy EL34, 6L6, 6P3Sz, GU50 PP a célra tökéletes lenne.
Akkor, ahogy mondtam, a hangszóró felejtős, szólógitárhoz való hangszóró kell ide, pl. valami Eminence, különben csak zsizsizsi torzítás lesz, nemszép. És a quad helyett is még akár valami STK vagy TDA végfok is jobb lenne...
De akkor már, ha idáig eljutottál, miért ne legyen csöves az is? Lehet, hogy sokba kerül egyben, de hidd el, jobban megéri, mint sok apró részletben elcseszni a pénzt a kísérletezgetésre. A csatolt előfokot 3 csővel megtudod csinálni, ebben van szép tiszta, rock, és dögös metál lehetősége is. (Az FX send-ig kell megcsinálni, oda mehet a félvezetős végfok) Az optocsatolók helyett lehet reléket is használni, vagy fotoellenállásból, ledből csinálni optót. (ha nem akarsz venni sok pénzért) Ami itt nincs a képen, a master volume, azt két potival átkapcsolhatóra érdemes megoldani, ha lábkapcsolóval váltasz a clean-lead között, akkor a két master potit is váltsa.
Hangszóróból miért kell papír membrános? Most nem kötekedni akarok, egyszerűen érdekelnek a miértek. És a quad ide miért nem jó? Ezt végképp nem értem
A végfokot azért nem akarom, hogy csöves legyen, vagy ne a quad, mert annak a nyákja már kész, pár dolog be van ültetve. Egy csöves nekem, egy diáknak drága és nincs akkora tapasztalatom, tudásom, hogy belevágjak. Se annyi szabadidőm:S Amit csatoltál képet, azon nem tudom, melyik rész kell nekem... Be tudnád nekem azt a részt jelölni? Még az a kérdésem lenne, hogy ha itt, az előerősítőn van hangerőállításra lehetőség, esetleg EQ, akkor a végfokra már nem kell, igaz? Előre is köszi a válaszokat!
Köszönöm szépen a tartalmas kifejtéseket. Kaphatnék esetleg kapcsolást 6p45Sz-hez PP-t és SE-t is?
Csatolom a végfok képet is, itt látszik a hangszínkör, és a master volume megoldása is. Meg kitöröltem a "felesleges" részeket az előfokból, így is már el lehet kezdeni két csővel, akár a levegőben össze lehet szerelni a csőfoglalatokon..
Tápot tudsz csinálni akár két 230/6V trafóval is, a 6V részek összekötve, onnan mehet a fűtés, a leválasztott nagyfesz meg az anódra. Vagy veszel vaterán kétezeré' valami csöves rádiót és abból kitermeled a tápot. (de akkor már van abban egy párwattos végfok is..) Szerintem, (most kötsög leszek, előre is bocs) ha nem tudod értelmezni ezeket a rajzokat, és összerakni magadnak belőle ami kell, akkor tanulj még egy kicsit, mielőtt belevágsz. Az elektronika olyan, hogy kell hozzá sok szabadidő, meg pénz is, (az elektromosgitárhoz főleg). Úgyhogy, ha nem akarod a gitározásra szánt időt forrasztgatásra, kísérletezésre, meg tanulásra fordítani, inkább vegyél egy multieffektpedált, és azt kösd a végfokra. Én a mai napig nem tudok gitározni, mert egy csomó időt és pénzt elköltöttem barkácsolásra. Hangszóróból azért kell a papír membrános, direkt gitárhoz való, mert ez tudja normálisan leadni azt a tartományt, ami kell a gitárhoz. A quad meg a kapcsolástechnikája miatt a torzított hangok (négyszögjel) leadására nem jó igazán.
Valószínűleg láma kérdés lesz: Nekem ezen a kapcsoláson akárhogy is nézem, 4 cső van
vagy az 2 cső, csak más-más lábai vannak felhasználva és az átláthatóság miatt van így lerajzolva?Tudatlanságom miatt nem akarok egy csöves végfokba belevágni, úgy gondoltam egy előfok is elég nagy falat lesz... Édesapám szokott segíteni, illetve körbe vagyok véve segítőkész villamosmérnökökkel, meg akik ilyesmivel foglalkoznak. Ezt az előfokot, amit linkeltél menyi pénzből lehetne összeállítani? Tápot tudok hozzá szerezni ingyen, azt ne számold bele. Akárhogy is számolom, kb 20k a hangszóró, mondjuk még 4-5k lenne a quad befejezése, de úgy tűnik az sem jó, akkor a láda összerakása sem lesz kevesebb, ez eddig 30k. Nyugtass meg, hogy jó minőségűre meg lehet csinálni és nem csak kihajítom a pénzt az ablakon! Szerinted, ha már nekiállok milyen teljesítményűre lenne érdemes készíteni? Előre is köszi a válaszokat a sok hülye kérdésemre
Próbáld meg megkeresni a Rádiótechnika 1996-os Évkönyvében a 40W-os erősítő leírását. Abban nagyon sok hasznos információt találsz. Innen letöltheted.
Időközben felleltem 2 kapcsolást. Érdemes foglalkozni velük?
Ezek alapvetően eltérő rajzok, az egyik triódába kapcsolt SE, míg a másik egy hatalmas teljesítményű PP, tulajdonképpen ultralineár beállításban.
Mindig Neked kell eldönteni, mit szeretnél. Hiába ajánlok egy kapcsolást, ha nem azt tudja, amit vársz tőle. Ha brutális erő kell, akkor a PP. A tápegységet másképpen kell kivitelezned, mert nálunk nem valószínű, hogy kapsz a rajzon szereplő elemeket. A transzformátor is bonyolult. Az SE sokkal egyszerűbb, kevesebb probléma merülhet fel az üzembe helyezéskor. Az Rt Évkönyvet tényleg olvasd el, elég "szájbarágósan" elmondja, mire kell figyelni. Aztán gondold végig alaposan, mit is szeretnél (hosszabb távon gondolkodj, mert sokszor előfordult már sokakkal, hogy egy idő után mégsem azt kapták, amit szerettek volna).
kaptam közben egy Videoton R545 rádiót,
ECH81, 2xEBF80, EL84, EZ80 csövek vannak benne. Ez a rádió ezekkel, vagy új csövekkel felhasználható egy kisebb átalakítással előerősítőnek?
ECC83-ban egy búrában két trióda van. Google-ozd meg.
Ha vannak körülötted szakértő emberek, és hajlandóak is sok órát segíteni, akkor érdemesebb végfokkal együtt belevágni. Egy kétcsatis fej 50W végfokkal anyagárban is 100-150e között van, igényességtől függően. De boltban ilyet nem kapsz fél milla alatt.. Előfokot párezerből meg tudod csinálni, nem tudok fillérre pontos árat mondani. Érdemes megcsinálni az előfokot külön dobozban, úgy, hogy még legyen hely benne bővíteni.. Aztán lehet csinálni hozzá akár külön végfokot tranyóval, vagy csővel is.. Nekem 15W csöves fejem van, nem is kell több. (4x12 ládával)
Nem! Autotrafó van benne, életveszélyes lenne..
100-150k nekem eszméletlen sok:O és egy torzított gitárhangnál nem vagyok benne biztos, hogy hallható lenne a különbség csöves és tranyós között. Vagyis biztos hallható, de nekem nem ér meg egyelőre +100-120k-t az a különbség
Később belevágnék, de elsőnek igen nagy falat lenne, úgy gondolom. Ez az előfok mono vagy stereo? Lehet rajta állítani valamit? Úgy értve EQ hangszín, ilyenek? 40W erősítőhöz mekkora teljesítményű hangszórót nézzek?
Úgy gondolom, elsőre téníleg nagy falat lenne az SLO100-as. Csak az előfok is. ( Ez mono előfok. A hangszín a végfok rajzán szerepel, simán az előfok végére van biggyesztve.)Első csöves erősítőnek valami egyszerűbb kellene. A csöves és a tranyós hangja közti különbséget hallani lehet, de arra nem lehet tanácsot adni, hogy ki melyiket válassza, mert mindenki maga alakítja a hangzását. Az biztos, hogy az első cucc nem az utolsó lesz.
Olyan borzasztó nagy pénz ahhoz nem kell, hogy odahaza pengess. Bontott kapott szerzett alkatrészekből is lehet jó hangot kicsalni, csak sok idő, keresés, türelem, tervezés. Ha már van egy majdnem kész 40 wattos erősítőd, fejezd be, csinálj még hozzá egy egyszerűbb előfokot, a Marshall jó, (JCM800), csak 2 db ECC83, a tápfeszültsége sem 500V. Vagy vegyél egy olcsóbb multit, az jó tipp. Az már szól úgy-ahogy, amellett aztán lehet próbálkozni, de legalább van min játszani. 40 wattoshoz én tennék 80 wattos hangszórót.
Persze, hogy nagy falat, azért írtam, hogy akkor, ha tényleg van szakértő segítség. Ismerek olyanokat, többet is, aki első építésnek sikerrel megcsinálta az slo-t. Mármint első csöves építésnek, előtte azért csinált ezt-azt.
A pénz meg tudom, hogy sarkalatos kérdés, de lehet, hogy érdemesebb gyűjteni, mint hirtelen csinálni valamit, rákölteni 30-40ezret, aztán rájönni, hogy nem jó, kicsi, nem tetszik, és csinálni valami mást, aztán azt is félrerakni.. Sokan költenek 20-30ezret ruhára, cipőre, ami esetenként csak pár hét, hónap, talán 1-2 év. Egy ilyen erősítőt, ha megcsinálsz jól, két generációt kiszolgál, majd kondi, poticsere után másik kettőt. Az előbbi rajz, amiből kisatíroztam, csak maga az előfok, de az elég egyszerű is, és jól szól, többet is ad, mint a jcm800-é, sokoldalúbb.. A hangszín, hangerő a másik rajzon van, a "from pre-amp" résznél jön a jel az előfoktól, szépen kivehető a hangszínkör. A hangerő meg utána csak egy potival megoldható. Gitárerősítőnél (főleg) érvényes az ökölszabály, hogxy 2x teljesítményű hangszóró legyen. Mégpedig azért, mert mondjuk az erősítő szinuszban le tud adni 40W-ot, az négyszögben majdnem a duplája, márpedig torzítva úgy lesz. Plusz ugye az erősítő tápjának is bírnia kell, meg a végfoknak, stb.
Helló !
Azt a crunch/clean kapcsolót elmagyaráznád hogyan működik ? Ha jól látom, akkor crunchon sorbaköt a jellel egy 470K-s ellenállást és a bright/ normál részt leteszi a földre 39K-n keresztül. Clean-on nincs sorbakötve a 470K, ill. nincs letéve a földre a B/N rész. Jól látom ? Kösz ! |
Bejelentkezés
Hirdetés |


Csak nem volt időm, nemrég értem haza, tökéletes a leírás. Egy dologra szeretném csak felhívni mindernki figyelmét: A SVETLANA jelzéssel kijött EL509 felső/alsó (per II változat) anódkivezetésű változatok nem kompatibilisek ez eredeti EL/PL509,519-el, sőt, még a régi (Ős) 6P45SZ-el sem. Más cső. Hasonlítsd össze a gyári jelleggörbéket. Nem jobb, nem rosszabb, más!





