Fórum témák
» Több friss téma |
Fórum » Időzítő
Témaindító: Mekkmester, idő: Dec 25, 2005
Témakörök:
Hello!
Először is nagyon köszönöm a választ, pontosan ezt a rajzot kerestem. Már csak1 kérdésem van: Az R1 ellenállás miért van más rajzelemmel jelölve? Ez nagyobb teljesítményű? Vagy valami varistor? Sokszor kaptam már segítséget így fórumokon keresztül. Nem is tudom mi lenne velem mások nélkül. Valamikor én iselektronikát tanultam, de nagyon kopik a tudásom... Még1szer köszönöm!
Hello!
Igen, az egy 2W-os ellenállás. Tekintve, hogy hozzávetőlegesen 1,2W termelődik benne, nem szabad közvetlenül a panelre szorítani, had tudjon áramolni a levegő körülötte. üdv! proli007
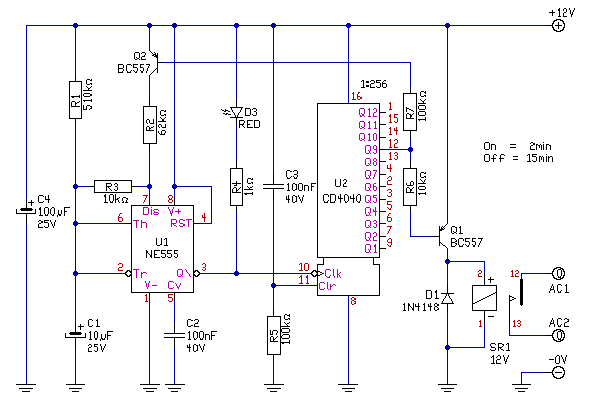
Szükségem lenne egy időzítőre ! 2 percig húzzon be egy jelfogót(relét) és 15 percig legyen kikapcsolva aztán ismét megoldható? Kaptam egy fülest miszerint kellene egy számláló IC és egy impulzusgenerátor ! Először egy PWM kapcsolat alakítottam át azzal is lehet boldogulni de nagyon pontatlanul!
Sziasztok !
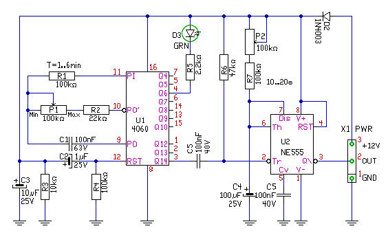
Egy (egyszerű) áramkört szeretnék építeni, amely a dsl modembe menő telefon vonalat megszakítja körülbelül 1 percenként ( ez nem lenne baj ha állítható lenne 1-5 perc között) 10-20 másodperce, és ezt folyamatosan csinálná. Ha lehetséges, akkor egy egyszerűen megépíthető áramkörre lenne szükségem. Köszönöm szépen előre is a válaszokat !
Hali!
Szerintem egy 555-s ic-vel megvalósítható,és relével.Ha jól emlékszem lehet,hogy itt is van hasonló fórum,de nincs akkor a Hobbielektronika újság,vagy a Rádiótechnikában biztos van ilyen leírás.Sajnos csak ennyit tudtam segíteni,de sztm ötletnek ez is valami.
555-el, astabil multivibrátor, relés kimenet. Az astabil kimenetének kitöltési tényezőjét kell állíthatóvá tenni a kívánalmaknak megfelelően (a fórumon találsz hozzá méretezőt és kapcsolást is, pl. Bővebben: Link !) !
Steve
Ez csak szimplán valakinek az idegesítésére szolgál, vagy van valami haszna is?
Lesz haszna számomra, de ennél többet nem szeretnék mondani.
(meg saját magam idegesítésére is jó lesz, ha elfelejtem majd kikapcsolni :d )
Körül néztem, láttam, hogy van hasonló, de olyat nem találtam ami folyamatosan csinálná a dolgot, csak 1x időzít és újra csak a bekapcsolásnál, nekem pedig folyamatosan kellene
Hello!
Néha kicsit úgy tűnik, össze-vissza beszélsz.. (már mint hogy nem kaptál rajzot) De rajzoltam egy kapcsolás számodra.. üdv! proli007
Hello!
Tessék! A relét az OUT kimenet és a GND közé kötöd (védődiódával), és a bontó érintkezőjét használod, hogy ne legyen húzva 1..5 percig, csak a 10..20másodper időre. (Egy perc felett, már nem időzítünk 555-el!) üdv! proli007
Sziasztok !
Egy napelemről működő ventilátort szeretnék időkapcsolóval szabályozottan működtetni. Úgy szeretném , hogy minden nap 10-14 óráig menjen utána ne. Ami miatt külön témában indítottam , hogy nem jó olyan megoldás ahol hálózati feszültség is szükséges. köszönöm a segítséget
Teljesen fölösleges volt ezért új témát nyitni. Szerintem hamarosan a kérdés átkerül egy már létező időzítős topikba, ez pedig zárolásra, vagy törlésre kerül.
Nézd már mennyi időzítős topik van: Bővebben: Link
Köszönöm a segítséged, ezt én is néztem. Szerinted ezek közül melyik kínál megoldást számomra ?
Így első körben egy 4060-as analóg oszcillátor, egy frekiosztó, és két 4017-es számláló jut eszembe. Vagy PIC, amivel sokkal kevesebb periféria kell.
Szia!
Hello!
Ha valóban a pontos időhöz szeretnéd kötni a működtetést, akkor egy olyan megoldás szükséges, amiben RTC óra van, mint ebben a komplett áramkörben. Természetesen a trafó helyett lehet DC-ről is táplálni. (Gondolom valami aksi is van a rendszerben) De ha nem ragaszkodsz a pontos időhöz, akkor a nap fényéhez is lehet "szinkronizálni" a működést. Mint pld. ahogy itt elkövettem. üdv! proli007
Aksi nincs a rendszerben, a napelem közvetlenül hajtja a ventilátorokat. PIC-hez nem értek. Esetleg elemről működhetne. Tudnátok kapcsolási rajzot mellékelni ?
Hello!
Aksira, vagy elemre, csak az órának van szüksége, mert ugyebár akkor is járnia kell, mikor nem süt a nap. Attól, hogy nem értesz a PIC-hez, még használhatsz. Ha megnézed a PIC-es kapcsolási rajzot, ott láthatod a 3,6V-os kis aksit, amiből az óra ketyeg. De mihez szeretnél kapcsolási rajzot? Mert ha az aláhúzott szövegre kattintasz, ott van mind kettőé. :no: üdv! proli007
Szia !
Kösz, nem vettem észre hogy tovább lehet lapozni az aláhúzott oldalt. Így már remélem boldogulok majd. köszi
Üdv mindenkinek
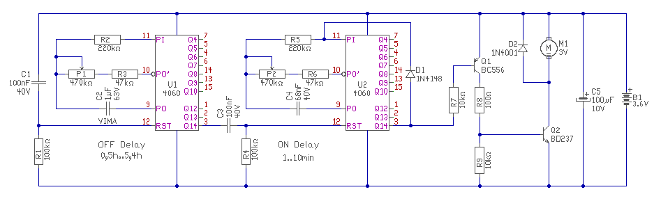
Láttam volt pár időzítő variáció.Nekem is kellene csak kicsit másabb.A lényeg : min. 3,6 V-ról max. 4,8 V-ról üzemelne (3db vagy 4 darab újratölthető cerkaelem). időzítése: -1. 0,5 óra és 6 óra időtartamra (potival lehetne állítani) periódikusan bekapcsolna -2. bekapcsoláskor 1-10 percig működtetne egy ventillátort a saját tápfeszéről ( 1,5 W-os és 3-5 V-al üzemel) , ezt az időt is lehetne állítani potival. Végeredmény pl.: 1,5 óránként 3 percre működteti a kis ventillátort. Jó volna róla egy kis rajz ha valaki tudna szerezni , rajzolni , akkor nagyon megköszönném. Üdv mindenkinek és még egyszer köszönöm.
Nem értem "proba" a válaszodat.Légyszives fejtsd ki bővebben.Nekem 3,6V-4,8V-os kapcsolás kellene.
köszi
Szia!
Az én véleményem szerint ha azt szeretnéd hogy ne keljen hetente vagy naponta tölteni az elemeket, jobban jársz ha PIC-l csinálod meg. Annak nagyon kicsi a fogyasztása. Fökép ha azokrol az elemekröl még a ventit is hajtod. Ha nem értesz a PIC-hez érdemes megnézni a flowcode forumot. Aránylag egyszerüen meglehet tanulni.
Kedves "dudzsi".
Nem lenne probléma a heti vagy pár napos töltés, mert a gyakorlatban kb. 4 óránként kellene 3-5 percre bekapcsolni a kis ventilátort. Ez a venti talán 1 W körüli sincs , csak a körülbelüli teljesítményért írtam az 1,5W-ot, és az idő is csak azért volt tágabb , hogy lehessen állítgatni ha akarom.Ez kint lenne kültéren ahol nincs hálózati áram. Viszonylagosan sok idő lenne nekem megtanulni a programot , hogy le tudjam programozni.Ennél kicsit sürgősebben kellene. Jobban örülnék egy kis kapcsolásnak azt még talán össze tudom forrasztgatni.Vagy ha tudsz olyat aki le is programozza és kapcsolási rajzot is készítene az esetleges lábkiosztás plusz a külső alkatrészek összekötéséről, és tudja is , hogy melyik programmal lehet leprogramozni, én beírom, aztán megmondja mivel lehet beégetni és hogy, akkor úgy is jó Különben köszönöm , hogy próbálsz segíteni. Üdv.
Szia tyrantled83,
A pic-t csak a kis fogyastáasa miatt javasoltam. Fökép hogy nyugalmi állapotba is keveset eszik. Elentétbe az analog áramkörökkel. Viszont tény hogy ha nemtudod beégetni és még sürgös is akkor ez igy egy kicsit nehézkes. Viszont amit proba linkelt neked az is jó lenne mert a 4060-s 3V-tól üzemel. Természetesen rellé nélkül. De a kérdés az hogy mennyi lessz a fogyasztása.
Hello!
Rajzoltam egy késleltetőt számodra. Tápfeszültség rákapcsoláskor, a venti indításával kezdi a működését. De nem biztos, hogy a teljes bekapcsolási időt késleltetni fogja, mert U2 számlálónak nincs bekapcsoláskor törlőjele. A várakozási idő az első ciklusban, pont a fele lesz a további ciklikus működésnek. De beállításkor ez még jól is jöhet, nem kell csak a fele időt várni. A ciklusok további idejébe már rendben lesznek az idők. üdv! prroli007
Proli007 mester ismét megoldotta.
Mi lenne velünk nélküled?
Helló mélyen tisztelt "proli007"
Ha működik, ha nem nagyon köszönöm a segítséget(de hát mért ne működne). ![]() Amúgy amit "proba" belinkelt "elvileg" én nem találtam vagyis biztos csak bamba vagyok és nem tudom mit kellett volna megnyitni. ![]() Szóval még egyszer köszönöm a gyors és egyszerű megoldást. Üdv.:Jani Ígérem ha lesz még ilyen problémám akkor jelentkezek.
Még egy kérdés.
(kicsit amatőr kérdés, de már régen foglalkoztam áramkörökkel) Szóval mi a konkrét típusszáma az IC-nek? Válaszodat előre is köszönöm(ismét) |
Bejelentkezés
Hirdetés |






Jobban örülnék egy kis kapcsolásnak azt még talán össze tudom forrasztgatni.Vagy ha tudsz olyat aki le is programozza és kapcsolási rajzot is készítene az esetleges lábkiosztás plusz a külső alkatrészek összekötéséről, és tudja is , hogy melyik programmal lehet leprogramozni, én beírom, aztán megmondja mivel lehet beégetni és hogy, akkor úgy is jó

