Fórum témák
» Több friss téma |
Fórum » Időzítő
Témaindító: Mekkmester, idő: Dec 25, 2005
Témakörök:
Sziasztok!
Hogyan lehetne megoldani, hogy ez a 20 órás ídőzítő ne relét, hanem egy BC182-es tranzisztort vezéreljen? A válaszokat előre is köszönöm!
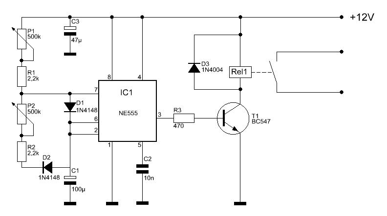
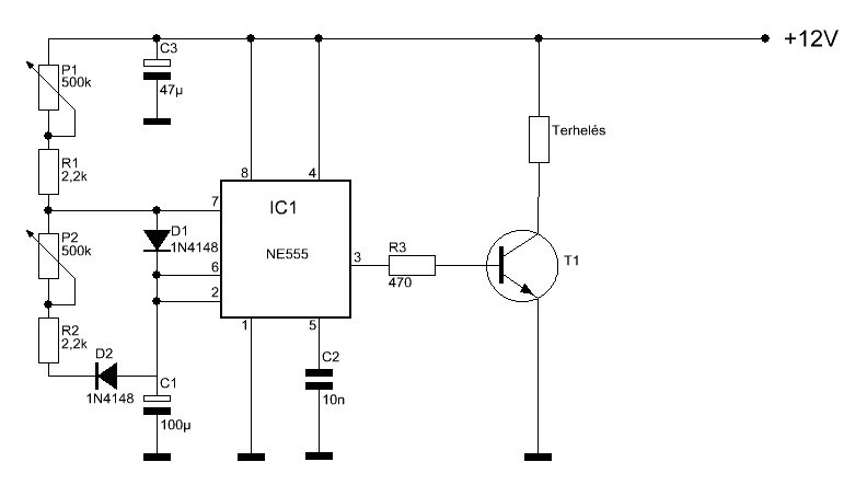
Öszedrótoztam a gyűjteményekben található időzítő kapcsolást.Megtoldottam a dolgot 1bc182-vel hogy az kapcsolja a relét, nehogy elküldjem az 555-ös kimenetét. Megy is rendesen ,a nyomógomb megnyomása után meghúz a relé majd elejt.Csakhogy gondoltam megmérem mekkora fesz van a relétekercsen, és ahogyan hozzáérintettem a műszer tapintóját(csak az 1iket) ismét meghúzott a relé majd elejtett.Mitől van ez???Hogyan lehetne kivédeni szerintetek??? Itt a rajz:
http://www.hobbielektronika.hu/gyujtemeny/%21kapcsolasok/vegyes/mar...le.jpg (nemtudok linkelni :no: )
Szerintem az555ös ic a zavarokat a 2 trigger bemenetén szedi össze azt probáld meg valami tranzisztoros kapcsolással ne direkt nyomógombbal
Hali!
Megépítettem a csatolt időzítőt, amivel majd lehetőleg 1 napos időzítést is el szeretnék érni. Ezzel nincs is semmi probléma. A gondok ott kezdődnek, amikor tesztelés céljából nem csak LED-eket rakok a tranzisztorokra, hanem relét is. Ha a Q1-es tranzisztorra (bekapcsolás késleltetés) kötöm a relét (behúzóáram kb 80-100mA) a megfelelő polarítású diódával, akkor a beállított idő után behúz a relé, de nem áll le az időzítés (az 555-ös 3-as lábán lévő LED továbbra is villog), hanem ahogy újra eltellik az a bizonyos beállított idő (attól függ, hogy R5 melyik kimenetre kapcsolódik), a relé elenged, majd folytatódik a végtelenségig ez a behúz-elenged jelenség. Ezzel szemben, ha a Q2-n (kikapcsolás késleltetés) van a relé, akkor rendben lezajlik az időzítés, és az 555 is leáll. Kérdem én, mit ronthattam el? A tranzisztorokat és az IC-ket is kicseréltem már újakra, de ugyanúgy fennáll a hiba. Előre is köszi a segítséget! Üdv Krisz
Jaj, az kimaradt, hogy ha a tranzisztorokra csak LED-eket teszek, relé nélkül, akkor rendesen működik a szerkezet.
A relét azt hova kötötted szerintem a rajzon csak hidalást kell tenni és vagy igy vagy ugy dolgozik,az
időzités azért nem áll le mert az 555ös 4es lábát nem huzza le a tranyó, ott keresd a hibát
A relét tolókapcsoló nélkül kötöttem be. Egyik esetben a Q1 kollektorára (ekkor indult újra állandóan az időzítés), másik esetben pedig a Q2 kollektorára. Relé másik fele természetesen tápfeszen. Mindemellett még volt 1-1 LED is a tranyók kollektorán, mert a legelső tesztnél még azzal ellenőriztem a helyes működést.
Ja igen: amikor a relét a Q1-re teszem, és lejár az időzítés, akkor mindkét LED halványan világít. Ha Q2-re teszem a relét, akkor amíg az időzítés zajlik akkor csak a Q2-n lévő, időzítés befejeztével pedig csak a Q1-en lévő világít.
Az 555ös 4es lábán mérd a feszt az időzités ideje alatt
tápon kell lennie mikor lejárt az időzités akkor pedig nullán
Majd holnap megmérem, de gyanítom, nem ilyen eredményt fogok kapni. Mi lehet a hiba, ha az időzítés lejártával nincs meg a 0 a 4-es lábon?
És csak simán LED-ekkel a kollektorokon miért működik? Miért csak akkor bolondul meg, ha a Q1-re rakom a relét?
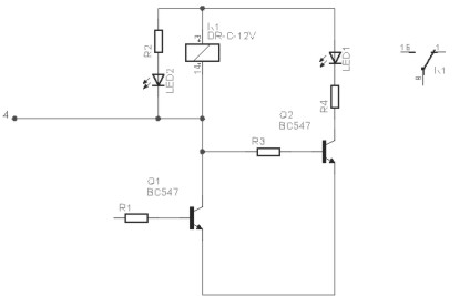
Pont nem tudom hogy csináltad de a két led egyszerre nem világithat itt egy rajz szerintem igy müködnie kellene
Még nem próbáltam a rajzod szerint, hanem előbb az eredeti rajzon szereplőhöz raktam egy másik relét (ez csak 25mA-t vesz fel), és így rendesen működik. Csak az a gond, hogy nem azzal a relével szeretném használni a kapcsolást.
A BC182-k helyett raktam BC337-et (ez már 0.8A-t tud), és még mindig rossz. A 4-es lábon időzítés közben ugrál a fesz tápfesz és 0 között, majd jobbik esetben időzítés lejártával 0 lesz, rosszabbik esetben (amikor a relé a Q1-en van) megmarad ez az "ugrálása".
Kipróbáltam a Te rajzod alapján is; nem jó.
Végülis a rajzod szinte teljesen ugyanaz, mint az eredeti. Csak te nem rajzoltad be a 4-es láb felhózóellenállását (egyébként próbáltam vele is, nélküle is), és berajzoltad a LED-eket is (ahogy én is a legelső tesztben végeztem), hogy azokkal kapcsoljam párhuzamosan a relét.
Az eredeti rajzon szereplő kapcsolásba a 4020 kimenetére raktam még egy tranzisztort (azt használva bekapcsolás késleltetésre, és nem a Q1-et), és így már működik, de véleményem szerint nem ennek kellene a megoldásnak lennie.
Esetleg probáld meg a Q1 bázisát a földre huzni egy 10k-47k ellenállásal,a 4esen csak akkor ugrálhat a fesz
ha a tranzisztor nyitogat
27k-val földre húztam, de semmi változás.
Ha csak egymagában van az 555-ös áramkör (3, 4 lába sehova sem csatlakozik), akkor a 4-es lábon 0-1V között ugrál, ha minden be van kötve, akkor pedig 0-tápfesz között. Ilyenkor a kollektorokon lévő LED-ek nem villognak, hanem világít az egyik, majd az időzítés lejártával csak a másik. Azonban felborul a rend, ha relét is rakok az áramkörbe. Bár ez is fura, 25mA behúzó áramúnál semmi gond, de amit használnék 80mA-eset, azzal hülyül csak. Gondoltam még arra is, hogy a kis terhelhetőségű trafó miatti feszültségingadozás lehet az oka, de próbáltam stabil 12V-tal is, és akkor sem működik helyesen.
Hát ez elkomplikálódott. Úgy néz ki hogy nem elég a bázisáram a Q1 en és a tranyo nem nyit ki teljesen tehát a bázis ellenállását kellene csökkenteni pl10k ra ekkora áramot a 4020asnak még el kell viselni.Mérd meg a feszt a relén mikor meg van huzva és ha nincs meg atápfesz akkor ez lehet a gond.
Ó, hogy mekkora láma vagyok :lama: . Mivel kis méretű 27k-s ellenállást nem találtam, így mondom jó lesz oda (bázisra) a 33k is. Már innentől kezdve (tehát a kezdetektől) kudarcra volt ítélve a kapcsolás. Most 15k-t raktam a bázisokra, és tökéletesen működik mind a kikapcsolás, mind a bekapcsolás késleltetés.
Nagyon szépen köszi a segítséget, hogy rávilágítottál a lényegre! Szerintem minden további nélkül megérdemelnél egy pár pontot. Szeretnék megkérni egy illetékest, hogy jutalmazza elko2 kollegát. Köszönöm!
Sziasztok!
Egy kis iránymutatást szeretnék kérni. Egy 3 mA-os 9 V-os áramkört szeretnék programszerűen BE-KI kapcsolgatni /BE-5perc, KI-20 perc, BE 5 perc KI-20, BE 5 perc és végleg KI/. Nem kell, hogy pontos legyen, inkábbb egyszerű olcsón megépíthetőt keresnék. Ha esetleg valaki csinált már ilyet, vagy ötlete van megköszönném, ha megosztaná velem.
sziasztok ! Olyan időzítőre lenne szükségem aminek a HI (1-5perc) és a LO(5-10 perc ) szintjei is állíthatóak. Mondjuk ne 555 el? Vmi ötlet? :eek2:
Sziasztok!
Nekem egy olyan kapcsolás kellene, ami kb percenként bekepcsol mondjuk 10mp-re! Az még jobb lenne, ha az intervallumok állíthatóak lennének. Egy autóba szerelhető nyestriasztót szeretnék építeni és ahhoz kellene az időzítő. Ha esetleg van vkinek vmi jó kapcsolási rajza nyestriasztóról, annak is örülnék! Köszi
mtomihun!
Neked ez a kapcsolás kell: Kép: Hivatkozás Az 556 mindkét fele monostabilként működik és egymást indítgatják. A két trimmerrel állíthatod az időzítések idejét, a két led pedig az aktív kimeneteket indikálja. A te esetedben csak az egyik ledre lesz szükséged. üdv.!
Mondjuk most hogy belegondolok egyszerűbb egy astabillal, és annak a kitöltséi tényezőját állítani.
Köszi a rajzot!
A led helyére kell kötnöm a fogyasztót, igaz? Esetleg azt még le tudnád nekem rajzolni, hogy hogyan lehetne megfejelni egy tranzisztorral, hogy kicsit nagyobb áramot is tudjon kapcsolni? Előre is köszi Hali
Köszi a rajzokat, ezek tényleg egyszerűbbek!
Holnap talán lesz egy kis időm ősszedobni az egyiket! Hali
Üdv mindenkinek
Olyan kapcsolásra lenne szükségem ami 12V-ról működik, az indító vezérlő jel 500mv és 60 mp ideig tart, de a kimenet állítható legyen, kb 20-30 mp-re van szükség! Ha valaki tud ilyen kapcsolást, leírást, kérem küldje el!
Mit szeretnél pontosan?
Az indító jel 'lejárta' után induljon a 20-30mp-es időzítés? vagy az indító jel indulásakor?
az indítójel kezdetekor induljon a másik időzítés, a 20-30 mp-es.
|
Bejelentkezés
Hirdetés |












