Fórum témák
» Több friss téma |
Hellosztok!
A kérdésem a következő, van egy szivattyúm és meg kellene oldani hozzá ezt a védelmet. Én úgy gondoltam, hogy a szivattyúházra tennék egy hőmérő szenzort és ha mondjuk 30 fok fölé megy a hőmérséklet, akkor a mágneskapcsoló tápját szakítsa meg egy relével. Ehhez az ötlethez kérnék segítséget, esetleg rajzot vagy bármi egyéb jó ötletet. Köszönettel: D. Roland
Szia. Ezzel kompletten megoldható.
10 kohmos NTC-vel pl. a rajz, 12 voltos relé NC érintkező ki-gombként bekötve.
Hello!
Egy másik listán olvastam. Egyszerű,de jónak látszó megoldás: "A feljövő csovon "T" idom, fuggoleges szaran egy gumi lufi (vernyomasmero pumpa) ez beteve egy PVC csobe, es a vegebe egy mikrokapcsolo, toklezaroval lezarva, az egesz egybe ragasztva.. Ha van nyomas, lufi fel van fujva, kapcsolo zar.. nincs nyomas, lufi nincs fujva, nem megy semmi.. elotte egy 555, hogy amikor indul, 20sec-re engedje menni, ha nincs viz, de felkapja... "
Lehet hogy gyökérség, de ha már annyit ment szárazon a szivattyú hogy 30 fok fölé menjen a hőmérséklet, az már rég rossz, mert biztos hogy leég(ett), mert a szivattyúk vízkenésűek
A kérdés persze az, hogy mennyit akarsz rászánni. Pl. gyári készülék 15 e körül: Brio 2000 és nem csak a szárazon futásra.
Nagyon köszi, hogy ilyen hamar ennyi reagálás érkezett,
próbálom kisilabizálni az általok ajánlottakat (kezdő vagyok), megérteni a rajzokat (ferci és Feryét)Donpedro: dehogy ég le 30 foknál, képes az fölmelegedni simán 50-60 közelébe is! Sőt! Ment már a szivattyú szárazon több, mint egy órát is és semmi baja sem lett (amúgy ez egy régi tipusú bajai kétlépcsős vízszivattyú), igaz, hogy forró volt a ház, de a villanymotor alig volt melegebb mint üzemi hőfok ---> az nem is károsodhat(odott). A szivattyú ház meg bírja a hőt, csak a bronzkerekek nem szertik igazán, azok kopnak el, legfőképpen ilyenkor. De ezeket biztos tudod Te is. MPi-c: Minél kevesebbet, ezért próbálnám házilagosan megoldani.
hugarocell 2cm vastag külső átmérő 6-8cm a közepén 11-15mm lyuk filctolltól függ, filctoll olyan amibe eltudsz helyezni egy reed relé és a végébe ~ M8 orsó, reed relé, mágnes ami megtudja húzni 1,5cm a reed relét, vezeték, kisfeszültségű relé, 230V /kisfeszültségű relének megfelelő táp, M8 orsó két anya két gumi tárcsa
keressél olyan filctollat ami nem fog és a M8 csavar bele fér filctollból kiszeded a hegyét és a festékkel átitatott akármit a hegye felől áthúzod a két vezeték eret majd ráforrasztód a reed relét. M8 orsóra ráteszed az egyik gumi tárcsát és rögzíted az anyával orsóból 1,5 -1,5 szabad mint a két végén a tárcsa külső átmérője akkora legyen hogy a hungarocell ne essen le. a hungarocellbe berögzíted a mágnest majd ráteszed a filctollra és lezárod a M8 csavarral amin ott a gumi tárcsa ha a hungarocell a csavaron van a reed relének bontót állapotba kell lenni ha felemeled a hungarocellt zárva ezt a másik tárcsával korlátozd le hungarocell ne menjen le a filctollról a vezeték húzkodásával be lehet állítani a két helyzetet ha kész kiöntöd a filctoll belsejét ragasztóval légmentesen beleragasztod még a M8csavart akkor jó ha elsüllyed a vízbe amikor elérte a minimum szintet a hungarocell a csavarnál van ezt vezeték hosszal be tudod állítani ha kevés a súly orsóra tehetsz még ha sokat teszel és ragasztó gyenge leszakad. nem javaslom a hőfok érzékelőt nyáron lehet 30fok a motor nem indul üdv. otto54 jó a ötlet
A motor lent van a pincében, na ha ott 30 fok lenne az elég gázos lenne azért
Ez nekem elég zavaros így, ha én ezt meg is csinálnám, akkor hova tenném? Na ezt én egyáltalán nem vágom, most ez így mit érzékelne
lehet hogy nem figyelmezzen olvastam én kútra gondoltam
hogy hová teszed reed relét attól függ a magasság ha egy műanyag csövet egyik végét lezárod és a hungarocellt amit ráteszel nem engeded a relénél feljebb 3-5cm vízmagasságot tarthat a szerkezettel. conrád is árul de kicsi a reed ami benne van nagyon kis áramú jelfogót húzathatsz meg vele az övé így nézz ki a víz szintet nézem Bővebben: Link
Ok, mostmár értem mit akartál, ez csak azért nem jó, mert csőkutunk van, és attól még hogy van víz a kútba nem olyan biztos, hogy fel is veszi azt, de azért kössz!
Szia
Megnéztem a hozzászolásodhoz kapcsolt "névtelen1.jpg" képet,és csak graturálni tudok az ötlethez! (Ez jó benzintartályba is)csak megfelelően kell szigetelni a reed relé közelében a vezetőket bocs az off-ért,erre kellett,hogy válaszoljak
Ennél egyszerűbb az én elképzelésem, amit meg akarok valósítani: Két, párhuzamosan, a vízbe lógatott érintkező (tképpen egy kéteres, szigetelt vezeték), melynek a két szála között vagy ~végtelenül nagy az ellenállás (szárazon van), vagy ~0 (vízben van). Amennyiben az ellenállás ~0, akkor engedem a szivattyút dolgozni, ellenkező esetben letilt. (A vezetéket olyan hosszan engedem a vízbe, hogy a szivattyú "talpa", szívócsonja, stb. akkor is vízben legyen, ha a két érintkező már szárazra került.)
Én egy kút szivattyú védelmét úgy oldottam meg, hogy egy anya csavarra kötöttem horgászzsinórt, amit egy mikrokapcsoló nyelvére kötöttem. A damil a súllyal a vízben van a min. vízmélységnél. Egy fa korongot vágtam, amit kifúrtam, a damilt belefűztem. és így kötöttem a mikrokapcsolóhoz.
A súly feszesen tartja a damilt, a fa pedíg úszik a víz felszínén. Ha a vízszint kellően lecsökken a fa súlya ránehezedik a csavarra, és átkapcsolja a mikrokapcsolót,ami oldja a szivattyú áramkörét. Ha megnő a vízszint, a fa felemelkedik, a mikrokapcsoló zár. A mikrokapcsoló nyelvéhez egy rugót kellett még tennem, hogy be tudjam állítani a kellő húzóerőt. Tehát : súly, damil (amilyen mély a kút),fakorong,mikrokapcsoló (fent), ennyi! :yes: Ui: Én ezt egy könyv leírása alapján építettem meg! A címére nem emlékszem.
Poci: Pff... Ez mekkora ötlet!
Amúgy, hol lehet olcsón Brio 2000-et venni? Nekünk szerencsére "soha" nem fogy ki a víz, de hiába csináltam hozzá RF távirányítót, sajnos a 433 megának sok már a kertünk egyik sarkától a másikig (közben van a házunk). Hallottam már róla (szomszétunk mesélte) de azért ez kényelmesebb lenne, mint a távirányító. Mondjuk nem nagy nyűg az sem, mert volt szabad gomb a kapunyitónkon és csináltam rá egy relés pic-es vevő részt, így egyikkel kaput, másikkal kutat
Na látod,
Idézet: , ráadásul ha mindent egy mondatba akarsz leírni „Egy kép többet ér ezer szónál” Nem csodálom, hogy DRoland se értette meg. A rajz viszont jó, kútba vagy benzintartályba (?) alkalmazható, a probléma talán annyi lehet, hogy az eszköznek nincs hiszterézise, tehát megfelelő aktív elektronika nélkül nem tanácsos csak úgy rákötni a szivattyúra. A kérdés / felvetés viszont szivattyú védelmére irányult, a vízszint mérése nem elegendő, hiszen kaphat levegőt a szivattyú egy tömítetlen cső miatt is. Poci ötlete is nagyon jó, de ezzel is ugyan az a baj, hogy mi van ha a vízszint beáll a kritikus kapcsolási küszöbnél. Ilyenkor kicsit megleng a zsineg és hopp, megy a szivattyú, majd kiszív 10 litert és már le is áll. Nem véletlenül néz ki úgy egy gyári búvárkapcsoló, ahogy. De olyat is után lehet építeni, elég hozzá egy higanyos üvegszelence, vagy mi a neve. ... De a szivattyú védelmére én egy professzionális megoldást alkalmaznék, ami lehet hogy nem a legegyszerűbb, de szerintem a legmegbízhatóbb! Íme: A Freescale gyárt relatív nyomásmérő IC-ket. Ezek ilyen kis tokozásban vannak, két oldalon kis csonkkal. Egy nagyon megbízható spéci membrán van benn, készül belőlük kicsi, közepes és nagyobb nyomáskülönbségre való is, azt hiszem 22 bar-ig. Ezek többsége analóg feszültséget ad ki. Ezt vagy digitális elektronikával (mikrokontroller) vagy analóg áramkörrel (komparátor, astabil áramkör, flip-flop...) feldolgozva megoldható a motor lekapcsolása. Egy ilyen szenzort felszerelve, az egyik oldalát a szívó a másikat a nyomóoldalra téve kielégítően megoldható szerintem egy szivattyú védelme. Arról nem is beszélve, ha pl. fáziskiesés van, és a motor nem tud megfelő nyomatékot leadni, is észleli a rendszer, minden eddigi verzióval ellentétben. A fáziscsere észlelésére is tökéletes, ugyan is akkor is forog a motor, és egy kevéske nyomást felépít, de talán az üzemi 1/20-át, amit így is észlelni lehet. (Abból indultam ki, hogy háromfázisú asszinkronmotorod van) Remélem én is hozzájárultam a sikeres projekthez. Sok szerencsét!
Ez tényleg hatalmas ötlet, akárkitől is származik!
Idézet: „volt szabad gomb a kapunyitónkon és csináltam rá egy relés pic-es vevő részt, így egyikkel kaput, másikkal kutat” Legfeljebb, ha eltéveszted, akkor a kocsidat lemosod, nem pedig kiállsz vele...
Hellosztok!
ferci: Időközben gondolkoztam, és a hőmérés azért nem jó, mert egy idő után lehül ( ----> a motor ismét elindul), kellene bele valami öntartó kapcsolás, hogyha egyszer bontott a relé az úgy is maradjon, mondjuk egy gomb menyomásáig. Közben két új ötletem támadt! deguss: Megelőztél az egyikkel, most akartam írni, hogy lehetne ellenőrizni a nyomást is! Meg olyan jutott eszembe, hogy egy időzítő is lehetne (gondolom valahogy 555-el): a nyomás kapcsoló zár, ez adja az indító jelet, és ha pl 6-8 perc elteltével se nyit, akkor bontson egy relé (ugye a mágneskapcsoló tápját). Fázis kimaradás-védelem megoldott. Igen a motor 3 fázisú (jó öreg IMI)
Csak pontosítás végett, idézek magamtól, hi...
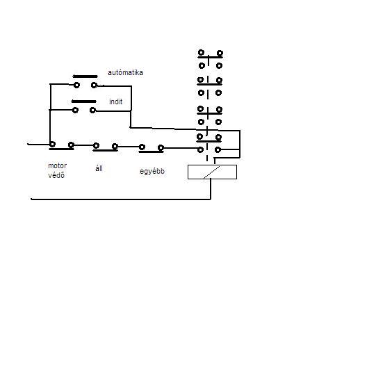
relé NC érintkező ki-gombként bekötve Ez szerinted mit jelent? Mágneskapcsoló alkalmazása esetén szokták használni: be-gomb, ki-gomb, öntartó-érintkező... magyarul : ha megnyomod a be-gombot, az öntartó segítségével bentmarad a mk., ha megnyomod a ki-gombot ( ill. a sorosan szerelt relé-érintkezőt), magától nem tud visszakapcsolni. Lerajzoljam?
Talán érthető... alul a téglalap a mágneskapcsolót szimbolizálja.
új ajánlat ha van vízórád aminek forog a lapátkereke akkor a kerékbe kell 180°ra egymástól egy-egy mágnest ragasztani. A fogaskerekeket a számlálóból kiszedni helyére a mágnes vonalába két Reed relét rögzíteni egymáshoz képest 90°ba feltétel hogy egyszerre csak az egyik relé legyen meghúzva, amikor a mágneseket körbe forgatód. A reléket kivezetékezed és bekötöd a csatolt rajzba.
R1 150-200ohm R2 100-150ohm R3 1Kohm R4 10Kohm R5 100-150ohm C1 1-47uF C2 1-47uF D1 ZPD3,3-5V D2 1N4001-4007 T1 BC182… T2 BD241…. A ki be kapcsolását vagy a berajzolt helyen lévő nyomógombokkal ami megnyomásra zár vagy a elektromos relé érintkezőivel oldod meg. Ha a vízóra lapát kerekei nem mozognak a C2 kondi nem tud feltöltődni és a tranzisztor nem vezet.
Mostmár értem mit akarsz, de... az elektromágnest a nyomáskapcsoló vezérli, közvetlen adja neki a tápot. Itt egy móricka rajz a bekötésről. Tehát, ha egyik bont annak úgy is kell maradnia, ahhoz, hogy ne induljon el újra a szivattyú.
rajz a kapcsoló bekötéséhez motor védő,áll, egyébb, az mind ki.
indit, autómatika be kapcsol bocs de hőfok van? vagy nyomás? vagy szint?
hőfok van? vagy nyomás vagy szint? most ez alatt mit értesz? Hogy melyiket akarom megcsinálni? vagy mire gondolsz? Bocsánat kedves fórumtársak, de azt hiszem a mai nap elég nehéz a felfogásom
Sziasztok!
Nem kell ezt halálra bonyolítani, lehet venni 1-2 ezerért sima 220 – 380 V-os 0.5 – 4 bar-ig állítható nyomású nyomáskapcsolót ezt beteszed egy T idommal a szivattyú nyomó ágába, megspékeled egy mágneskapcsolóval beállítod a nyomást a legkisebb értékre, bekapcsolod, és nyugodtan aludhatsz! Ha a szivattyú eldobja a vizet nyomás leesik nullára, nyomáskapcsoló megszakítsa a mágneskapcsoló áramkörét, ami leállítja a szivattyút!
Nem akarom ám ragozni a kérdést, de ha a témaindítóban mágneskapcsolóról beszélsz, utána meg elektromágnesről, ez tök más dolog.
Ha kicsit gondolkozol, a DC relénél ugyanígy tehetsz bele öntartást és be-gombot.
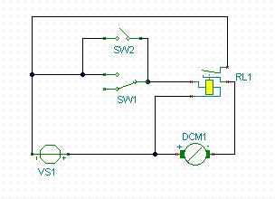
Itt egy egyszerű kapcsolási rajz!
VS1 = 220 V SW1 = 0.5 – 4 bar nyomáskapcsoló SW2 = Nyomógomb RL1 = Mágneskapcsoló DCM1 = Szivattyú
Nyomás kapcsoló csak nyomás alatt használható ne tudom használni szabad kifolyásnál, mert nincs nyomás. pl.: hidrofor tartály, ha megvan a hálózati nyomás, akkor a szivattyú nem megy, ha kinyitom a csapot a nyomás leesik és elindul a szivattyú ezt puffer edénnyel késleltetni tudom.
Ha a szivattyú előtt nincs víz a vezetékbe a nyomás kisseb a beállítottnál a szivattyú üresen (szárazon megy) üdv. DRoland 108598 igen mit akarsz hőfok itt átalába a motor tekercsét nézik ha a tekercs el érte 80-120°C kikapcsolják a motort. víz nélküli üzemnél a szivattyú felmelegszik, vagy azért mert a szívatyú lapátok hűtés és kenés nélkül, kitágulnak terheli a motort vagy nagyobb nyomás minden esetre nem a motornak megfelelő a terhelés nagyobb áram jobban melegíti a tekercset de itt még a motor áramát figyelő bimetálos megszakító relé is ide sorolható de ez inkább a motort védi nem a lapátokat. víz órát ezért ajánlódtam és bontot is jó vagy még ha szabad kifolyású a rendszer lehet átfolyás érzékelőt használni ha nincs átfolyás akkor feltételezhető elzárták a csövet tehát nem kell a víz, vagy nincs mi a csőbe folyjon levegőt szív a szivattyú nem kell üzemelni. n a szint kapcsolót a szívó oldalra azt javaslóm. |
Bejelentkezés
Hirdetés |





próbálom kisilabizálni az általok ajánlottakat (kezdő vagyok), megérteni a rajzokat (ferci és Feryét)













