Fórum témák
» Több friss téma |
Fórum » MosFET végfok
Sziasztok!
Valaki találkozot már a mellékelt kapcsolással ha igen nem tudja-e hogy érzékeny-e a mástipusú meghajtó tranyókra? A választ előre is köszönöm...
Nem. Nekem BC639-640 volt benne az összes tranyó. Szuper jó kis végfok, de a hangja az nem az igazi.
Üdv!
Nem mondom, hogy ami egyszerű, az nem lehet jó, de ennyike alkatrészből nem hiszem, hogy csodás erősítő jöhet ki. Inkább olyan ujjgyakorlatnak tűnik talán. Védelem semmi benne például... Valami zene az jó lehet rajta, ami amúgy is zsúfolt torz elektronikus effektekkel. Én nem kötnék rá gyanútlan hangfalat...
a fetes végfok is ugyanolyan mint a többi. ha jo a kapcsolás, és igényes a félvezetö garnitura, meg szinvonalas a kivitelezés, akkor biztos a siker. a feteknek sok jo tulajdonságaik vannak, és mentesek néhány rosz tulajdonságtol. de ez még semmire sem garancia. egy buta kapcsolás plusz gagyi alkatrészek garantálják a kudarcot. vagy müködni sem fog, vagy olyan lesz mit egy tda ic-s szutyok. ennek szellemében sok sikert az épitéshez.
hogy valami konkrét kapaszkodot is adjak. ezt vegyétek kiindulo alapnak. ebböl már lehet erösitöt épiteni.
Van erről valahol valami részletes adatlap? Csak nagyon keveset találtam róla. D osztályú erősítőbe kellene, különösen a P csatornás változat.
D osztályu? az egy másik állat fajta. én még az AB osztályunál tartok. (kicsit maradi vagyok) ez kifejezetten komplementer végfokra van kitalálva. de arra marha jo. vannak akik még irf 640, irfp240, -ben godolkodnak. hát annál mindenképpen jobb.
ha már D osztály, nekem ez tetszett meg. bár nem értek hozzá.
És hol kapsz ilyent?
Ha valakit érdekel van egy marék SLA5040-em.
És a végFET-ket lehet valami másra cserélni?
Ennél sokkal jobbat lehet csinálni diszkrét alkatrészekből.
Nem válaszoltál a kérdésemre! Van valami bővebb adatod ezekről az LB... eszközökről?
Szia! Én is ezt építettem meg egy ismerősömnek!
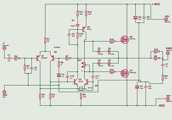
Az alkatrészeken én is változtattam! Nagyon király kis cucc! TR1-TR2 = BC 556AP TR3-TR4 = BD 139 de mje 340 is jó TR5 = BD 140 de mje 350 is jó TR6 = IRFP 250 TR7 = IRFP9250 Én ezekel raktam össze kb 3 éve és még most is szól! Nincs kímélve! ![]() Kicsit nagyra és szellősre sikerült a panel de lusta voltam újratervezni. Itt egy-két kép.
én a helyedben nem ezt épiteném meg. igénytelen kapcsolásteknika. és nincs benne rövidzárvédelem. ja. és irfp9250 nem létezik, csak legfeljebb valami kinai kamu. hasonlo paraméterekkel rendelkezöt lehet taláni (na nem sokat) de ilyen nincs.
Igen lehet, de attól fog elromlani a hangja.
A 2SK-SJ audiocélra gyártott fet, nem is olcsó, darabja olyan 1500 körül van viszont aránylag jó a hangja. Az IRF-ek kapcsolófetek, erősítőbe nem igazán jók, kivéve a Vf2-féle kialakítást. Ha mindenképpen meg akarod építeni tegyél bele BC639-640-et és a végébe pedig IRF530-9530 párost. A kimeneten és a tápon lévő sallangokat hagyd el, (C8, C9, C10, C11, C12, R15, R16+L) egyik sem kell, viszont az R7-el párhuzamosan mindenképpen tegyél be egy 47 vagy 68pF-os kondit. Egyszerű, olcsó erősítő, párszáz forintból megvan. Meghallgatod és ha nem tetszik legfeljebb szétszeded, vagy veszel bele 2SK-SJ párost.
Juteszembe a VR az egy 1kohm -os hőellenállás a kapcsolásban?
Azt hiszem abszolút ide illik, és vélhetően jobb mint az itt említett erősítők (igaz kicsit drágább is).
Ne csak a hivatkozott hozzászólást nézzétek meg, hanem az egész témáját is, mert ott egyéb dokumentumok is vannak róla. Itt a MONACOR Alkotós megközelítésben.
Hali!!! Engem érdekelne hogyha egyáltalán megépíteted az áramkört akkor véleményed szerint menyire torzít stb.!
Én csak javasolni tudnám ,hogy aki erősítőt akar építeni és nem igazán van a helyzet magaslatán az próbálja meg az STK vég fokokat én egy kis szobai erősítőt építettem azSTK4161 el de azóta is jól működik .A torzítása azt hiszem 0,01% körül van.Több 100 darab végfok típus van ebből a SANYOból.
Idézet: „Több 100 darab végfok típus van ebből a SANYOból.” Sajnos már nincs, ha csak bontottan nem tudsz szerezni..
Igen itt is van pár bontott
HQelektronika
Hali!
Az eredeti(?) kapcsolást talán vagy harminc éves Hitachi erősítőben láttam, aztán sok zenekari erősítőnek is alapkapcsolása (+-90-100 voltról), az egyik hajdanvolt Hang és Technikában is megjelent komplett cikk róla (kis módosítással és full japo tranyókkal, FET-ekkel). Megépítve azonnal indult. Korrekt védelmet is ajánlottak a H&T- 8-as számában, azzal h...e biztos, és éjjel nappal bekepcsolva hagyhatod.
Sziasztok
![]() Tudom, hogy a topik már lassan 3 éves, de szeretnék pár szót szólni ehhez. Ezt a topikot épp most találtam véletlenül. Én a Piret-féle MOS-FET erősítő utódját építettem meg 12 éve ( akkor jelent meg az ex Hobby elektronikában). Gyakorlatilag a teljes láncot megépítettem, és csak felsőfokon tudok róla beszélni. Analóg láncon (LP) egyszerűen verhetetlen a hangja, legalább is félvezetős erősítővel. A digitális jelfeldolgozás hangját sajna kíméletlenül kihozza, tehát nagyon is minőségi jel kell, hogy kifussa magát. Természetesen szeparált elő-végerősítők . Méreteik: 250x60x300 (szélesség x magasság x mélység).Szerintem érdemes a munkát rááldozni, mert egy valóban minőségi erősítő a végeredmény. Üdv Mindenkinek, és bocs a késői reagálásért. Ha lesz lehetőségem rakok fel a gépekről pár képet.
Sziasztok
![]() Meg vannak a Piret-fényképek. Sajna csak telefonos képek, de szerintem a lényeg rajta van
Én a tranzisztoros végfokját építettem meg. (91-es Hobbielektronika)
98 óta szinte mindennap hallgatom. Szintén profi. Mi a FET-ek típusa?
Szia
IRF 540-IRF 9540 pár. a tranzisztorok és a FET-ek is válogatottak. gyakorlatilag négyesre, tehát mindegyik pozíción jók a párok . ellenállások szintén válogatva . Az előfokban a RIAA tagok mindegyike, relatív értékre. a Yaexly nem dB-ben lineáris, de meg nem mondom ilyenek a lépések olyan rég készült ( 99 január).Remélem segítettem, szép hetet |
Bejelentkezés
Hirdetés |














olyan rég készült ( 99 január).




