Fórum témák
» Több friss téma |
Fórum » NYÁK terv ellenőrzése
A NYÁKot a tervező programban "felülről" (a comp. oldal felől ) nézve látod! Ezért az SMD IC 1-es lába jobbra esik! Mivel alulról kell beforrasztani a solder oldal felől!
Természetesen ha kézbe veszed az IC-t, akkor a helyén lesz az 1-es láb, a bal felső sarokban.
Ja, igaz. Köszi.
Akkor megtervezed, vagy esetleg kijavítod?
Azt már neked kell megcsinálnod. Én csak szóltam, hogy ne csinálj rossz NYÁKot !
Jajj.
Akkor megint lesz egy hétvégém, amikor csak tanulok. Nekem már bizony nincs rá időm.
Elvileg ez jó (erre forraszt a csávó az smd ic-s videóban)
Köszi ezt a rajzot, ezt is egyszer meg fogom építeni, van ilyen icm is ( PCM2900)
Én úgy tudom a kettő kb ugyanaz...
Nem ugyanazok, lábak különböznek picit. (2)
Sziasztok tudnátok nekem segiteni? Ehhez kéne nekem egy lehetőleg egyoldalas kapcsolási rajzot tervezni. Próbálkoztam vele de sajna nem jött össze
nagyon megköszönném ha valaki tudna segíteni.
Szia! Csináltam egy verziót ami nem végleges!! Az IC lábkiosztás távolságát lehet hogy arrébb kell tenni mert csak saccoltam mivel spiritben nincs ilyen tokozás, legalább is nálam!
köszi
Kicsit elkezdtem áttervezni aztán ez lett belőle
Szerintetek így jó?
Szia.
Én protelben terveztem régebben , kétoldalas , de ha kell, elküldöm.
Köszi de inkább az előzőt kéne megnézni mert 2 oldalad nyákot még nem csináltam és ehhhez szerintem nem is muszáJ
Sziasztok!
Leellenőrizné valaki, hogy jól terveztem-e meg a nyákot? Én nem találtam hibát, de az ördög sose alszik ![]() Illetve valakinek van-e véleménye a kapcsolásról? Előre is köszönöm!
rossz képet tettem fel, mindjárt csatolom a szerintem jót
Hát, ha a ledek úgy elférnek, akkor azok igen kicsik lehetnek...
Azok nem a ledek, 2x10-es tüskesor. Csatlakozóval vezetékelem őket az előlapra, a könnyebb szerelhetőség miatt.
Akkor oké.
Akkor ha lesz időm meg is csinálom. Köszi a segítséget
Üdv.Valaki atnezne nekem ezt a nyaktervet? A mellekelt kep alapjan keszult.(Elenzest Alkoto hogy a te teljes nyaktevedet hasznaltam fel de sehol nem talaltam mast.Elnezest)
Hello!
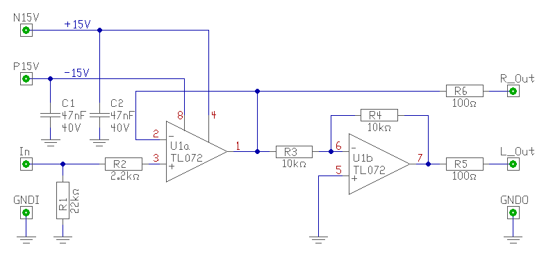
Szerinted hogy lehet valamit leellenőrizni, ha se egy kapcsolási rajz nincs hozzá, de még az sem, hogy milyen IC van benne.. De az IC bekötése szerint ez egy kettős műveleti erősítő. Akkor viszont mi a fenének bele két IC? A bemeneten van egy 22kohm, aminek egyik lábát a GND-re kellene kötni. (Az eredeti "rajzon" az ellenállásal sorban, valami trimmer potinak van ott helye, de értelme amúgy sem sok lenne..) Gondolom a végfokot nem kell ellenőrizni, mert azt csak másolni kellett.. üdv! proli007
Hello!
Hogy legyen rajzod is.. (Ott a lábszámozás, egy IC tokkal.) üdv! proli007
Udv.Elkeszitettem sajat tda7294et.A kit kapcsolasi rajzat hasznalva.(tudom hogy mar ottvan a nyakrajz de igy ketto van egybe) Legyetek szivesek nezzetek at.Valaki megmondana hogy lehet az ellenalas erteket a rajzon feltuntetni?(Sajnos nem hivatalos verzio)
Használd a bal oldalon lévő Text-et. Azon a rétegen ahol az alkatrészek körvonala van feliratnak beírod az alkatrész nevét, értékét.
Üdv! Feliratozáshoz válaszd a "piros" réteget és a Text funkciót. A bal oldalon elkezdtem, duplázással átteheted egyenként a másik csatornára is. Ugyan itt kicsit igazítottam az alkatrész távolságokon és a vezető sávok formáján.
Koszonom segitsegeteket.Akkor azt jelenti hogy jo a megrajzolas?Megegyszer koszonom.
Elfelejtettem leirni hogyha megkerlek csinalnal rola egy fenykepet.Koszonom.
|
Bejelentkezés
Hirdetés |




Akkor megint lesz egy hétvégém, amikor csak tanulok. Nekem már bizony nincs rá időm.

Szerintetek így jó? 











