Fórum témák
» Több friss téma |
Fórum » Erősítőhöz való hangsugárzó védelem (koppanásgátló)
Témaindító: Thom, idő: Márc 14, 2006
Témakörök:
hát igen
de arra nem gondoltam, hogy az is problémát tud okozni??? a vezetősávokat lemértem, nem találtam rövidzárat
Az átkötést nem kell, mert át tudtam vezetni a lábak között.
A bejelölt helyeken csak nincs zárlat, csak úgy látszik mintha. Már kezdem feladni!!!!
Esetleg nem tudnátok adni olyan tippeket, amivel meg tudnám találni a hibát??
Vagy ha lemérnék valamit??
Hy!
Esetleg az nem lehet, hogy egy tranzisztort a másik tranzisztor helyére forrasztottad (felcserélted)?? A képen jól ábrázoltam ahogyan te be forrasztottad a sárga LED -et?? A zöld LED -et hogy forrasztottad be?? Egyenlőre ennyi!
Hi!
Az összes tranzisztor egyforma és átnéztem őket a lábit is jól forrasztottam be. A Ledek pedig működnek, mert a sárga és a zöld folyamatosan világít, meg a piros ledet is kipróbáltam és az áramkör azon része jól működik. Ahogy nézegettem, arra jutottam, hogy T1, T3 és a T4 tranzisztor környékén lehet a hiba, mert amikor a relét működésre bírtam (összezártam két vezetéket), akkor a protect led nem világított, a clip led pedig világított, mikor a bemeneten táphoz közeli volt a fesz, de aztán lehet hülyeségeket írtam. Hogyan tudnám kiprobálni a kérdéses tranzisztorokat, hogy működnek-e. üdv: stefi
stefi még a negatív feszt nem adsz neki, addig ne várj csodát mellesleg
Csak azért maradt le, mert próbálgattam, de amúgy be volt kötve az is. De úgy gondolom, aztán javíts ki ha tévedek, a negatív tápfesz csak a clip ledes részhez kell.
jah :yes: jólvan tévedni emberi dolog
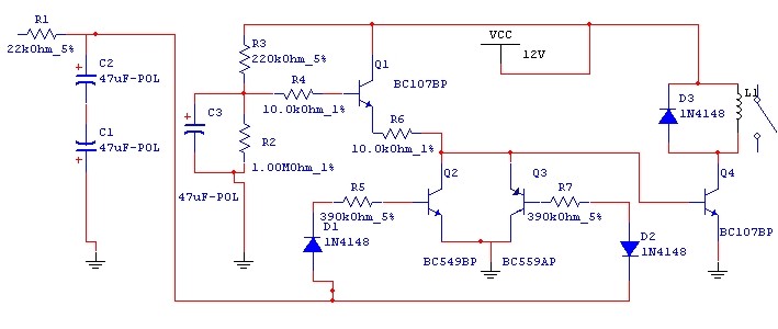
![]() r2, r8, r13 miért olyan égett???
semmi gond
azok az ellenállások nem égettek, hanem azoknak olyan volt a szinük.
Nah jó, ha senkinek semmi ötlete, akkor megépítem mégegyszer, aztán bízok benne, hogy jó lesz
Hali!
Dbase féle koppanásgátlóhoz lenne kérdésem! Írta a cikk végén, hogy a trafó váltófeszét egy diódán keresztül húzza a cuccra, hogy kikapcsolás után egyből elejtsen a relé, de hova??? És hogy? ki tudná nekem valahogy egészíteni a rajzot, hogy lássam?! A Q1 bázisára?
Az 1 dióda az azt jelenti nálam, hogy egy utas egyenirányítással, de most hogy végiggondoltam, nagyon mindegy, hogy milyen az egyenirányítás, a kondi értéke, és a relé áramfelvételétül függ a kisűlési idő.
sziasztok!
nekem egy olyan kérdésem lenne hogy építettem egy végfok védelmet ami müködik hibátlanul 22vdc rol, de megcsináltam ugyan az a kapcsolást 12vdcre és anyit változtattam hogy 12v rellék vannak benne nem 24 és nem volt itthon bc560 as tranyóm csak bc558 és ezt tettem bele arra rájöttem hogy az a gond hogy +-dc re kikapcsol nagyob.. 10-15W nál.. ha lekötöm a tranyókat ill a bázisaikata bejövö hang.sz. vez ről akkor megy. a bejövön van sorban 22K-1n4148-390K-és a tranyók.. a 22K-s után elágazik és külön megy a 4148as ra és a 390K án át a bc550,bc558 as bázisaira. szal miért kapcsolgathat ki?
Hali!
Nekem is lenne egy gondom! Megépítettem a kopp.gátlót. Feszt adok rá, a led fokozatosan felvilágosodik és mikor teljesen ég, akkor a relé meghúz... (ez kb. 5 másodperc, szerintem pont jó is), DE ez az állapot kb. 15 mp-ig áll fenn, mikor is a led elkezd halványodni és a relé elenged... Ez meg mitől lehet???? Segítsetek! Amúgy elvileg jól működik a DC-figyelés, bááár néha azzal is volt olyan, hogy visszakapcsolni az istennek nem akart, miután elengedett a relé... Idézet: „Amúgy elvileg jól működik a DC-figyelés, bááár néha azzal is volt olyan, hogy visszakapcsolni az istennek nem akart, miután elengedett a relé...” nálam sem kapcsol vissza, de lehet, hogy ez ilyen
Na jólvan monjuk az még távoli probléma...
Most az a fő kérdés, hogy miért nem marad úgy??? Szabi, Neked jól működik ezen funkciója? Te milyen alkatrészeket tettél bele? Mert nekem még a tranyók is ugyanazok (még az az ocsmány BC107-es is... Amúgy van olyan is, hogy a led fénye elkezd erősödni aztán el sem jut addig szegény relé, hogy meghúzzon, a led elkezd halványulni
Naah sikerült kiküszöbölni a problémát!
A két 47 µF-os kondi helyére egy 1 µF-os tömbkondit raktam, ezáltal az eseleges DC megszűnése után a relé szinte egyből visszahúz. És a (puffer)elkót kicseréltem egy másikra, mert valószínű, hogy az volt rossz és azért engedett el a relé. Egyébként most egy 22 µF-os van benne, amivel a bekapcsolás utáni késleltetés kb. 4-5 mp. A 47 µF-ossal pedig olyan 7-8 mp volt. Egyébként egész jól működik!!! Nekem tetszik!!!
akkor nálam az utcsó példány még rossz
Nem értem mit balhéztok, hogy nem jön viszza ha egyenáramot adsz neki.
Mikor fog az erősítőtők megjavulni magátol, ha zárlatba megy a vég? Az 1µF helyére ajánlom inkább, tedd visza a régi kondikat, és párhuzamosan kössbe egy ellenállást ami kisüti. Megás legyen kb, vagy nem tom, mint ami szokott lenni a hálózati kondikon, h ne rázza meg az embert ha már kihúzta, és még fel van töltve a készülékben.
Hali!
És amúgy nekem egy +/-33 V-os tápegységem van. Természetesen külön egyenirányítással menne a fesz a kopp.gátló felé, de hogy csökkentsem le kb. 12 voltra a feszültséget???? Segítsetek már légyszives!
Építettem egy erősítőt, amihez a koppanás kiküszöbölésére szabi83 az erősítős topicban javasolt egy hangfalvédelmet.
Két kérdésem lenne: 1. Kezdő lévén még soha nem használtam relét. Ebbe a hangfalvédelembe milyen relét kell tenni? Mikre kell figyelni a vásárláskor? 2. A "Beépítés során került figyelmembe, hogy kikapcsolás esetén a relé csak akkor ejt el, ha megszűnik a tápfesz" kezdetű bekezdést nagyjából egyáltalán nem értem. A hiányolt és megoldott funkciót értem, de nem tudom, hogy az említett alkatrészeket hova kell beépíteni, milyen formában. Így igazából a működését se tudtam megérteni.
1.Bármilyen relé jó, csak 12V os legyen és elegendő áramot kapcsoljon érintkezőjein,azaz teljesítmény függő mekkora wattos az erősítő.
2.A táplálásról, a saját külön tápjáról van szó. Fogod a váltó 9-12V ot, és egy diódával egyenirányítod, és raksz rá akkora kondit, hogy még az áramkör rendesen üzemeljen.Pl ne zugjon berregjen a relé, és szépen müködjön is.Enyi. Peti 85: +33V-ot kellene le stabilizálnod szerintem, zenerrel meg ellenállással.Kis áram fogyasztásu relé ajánlok mellé, pl felénk lehet kapni fehér siemens relét ami kb 15mA-t eszik, mint egy led mondhatni.Annak nem nehéz zenerrel stabil 12v-os tápt csinálni. Amugy én sem kínlódtam, beledoptam egy külön kis trafót.....
Köszi a választ, azóta már kiötlöttem a dolgot, és így fogom valahogy megoldani, csak már nem voltam otthon vagy 2 hete és nem tudtam még megoldani a dolgot!
Amúgy kiszámotam, a relém még ettől is kevesebbet eszik úgyhogy azzal nem lesz gond!
Köszi a segítséget. Minthogy van egy 7812-essel stabilizált 12V-om a nyákon, ezért a táppal nem lesz gond.
Mi okozza egyébként a "koppanást", azaz azt a zavaró hangot a tápkábel kihúzásakor? És miért oldja meg ezt a problémát ez az áramkör? Elvileg úgy van, hogy a relé csak a kondi feltöltése után engedi a hangot a hangszóróra, ezt értem. De amikor kihúzom az erősítőt a tápból, akkor koppan egyet a hangszóró. Ezen miért segít az, ha még egy relé is van előtte??? Ez nekem egy kicsit magas. Idézet: „De amikor kihúzom az erősítőt a tápból, akkor koppan egyet a hangszóró. Ezen miért segít az, ha még egy relé is van előtte??? Ez nekem egy kicsit magas.” kihúzod, abban a pillanatban a 12V-od megszűnik, relé azonnal elejt, tehát pont azt a koppanást már nem tudja a hangfal leadni, mivel pont elejtett a relé. DE aza 7812-t nenagyon puffereld, mert akkor nem következik be amit leírtam, de ezt dBase is leírta. üdv
Nem gondoltam, hogy ilyen pillanatokon múlik, hogy van-e koppanás, vagy nincs. Így már értem a kapcsolás működését. Köszönöm.
Nem, nem akarom én a 12V-ot pufferelni. Dbase válaszából már értem, hogy az a két tag (a kondi és a dióda) egy egyutas egyenirányítás. Ezt meg már megoldottam a graetz-el, kondival, szóval ilyen nekem már nem kell.
Megépítettem, de sajnos gondjaim támadtak vele:
A bekapcsolás tökéletesen működik: kb. 2 mp. után kapcsol csak a relé (bár ehhez a kapcsolásban lévő 22k-s ellenállást nagyobbra kellett cserélnem: 390-esre, mert egyébként azonnal kapcsolt). Viszont kikapcsoláskor ugyanűgy megvan a koppanás, pedig a relé azonnal elejt. Jelenleg a LM1036-ost és a koppanásgátlót is ugyanaz a 12V-os tápegység látja el. A tápegység áll egy Graetz-hídból, egy 1000µF-os kondiból, egy 7812-esből és még egy-két pici kondiból. Gyanítom, hogy a problémát az okozza, hogy a 1036-ost és a koppanásgáltót is ugyannról a pontról táplálom. Hogyan lehet ezt a problémát megoldani? gondoltam rá, hogy teszek egy puffert a 1036-oshoz, dehát annak semmi értelme, hisze ugyanúgy pufferelné a koppanásgátlót és pontosan ugyaott lennék. Esetleg egy egészen másik tápot kéne neki csinálni és csak ez után pufferelni a 1036-ost? Ez a megoldás nem tetszik, mert sok vesződséggel jár. Van valakinek ötlete?
Figy:
Greazt, kis kondi a védelem miatt, és utánna 1-1 dióda sorosan a pozitív ágba. Az LM ágába meg takhatsz nagyobb kondit h ne legyen zajos a tápja. Így nem tudja az Lm kondija befojásolni a koppanásgátlójét. Nemsokára valamit kiagyalok, átalakítom h ne legyenek bajok a rajzzal. |
Bejelentkezés
Hirdetés |









A hiányolt és megoldott funkciót értem, de nem tudom, hogy az említett alkatrészeket hova kell beépíteni, milyen formában. Így igazából a működését se tudtam megérteni. 


