Fórum témák
» Több friss téma |
Fórum » LED-es kivezérlésjelzők
Témaindító: KeserűCukor, idő: Márc 27, 2006
Témakörök:
Hellosztok lenne egy olyan kérdésem az alábbi kapcsolás müködhet több ledről is egy venti szabályzóhoz mint fordulatszám kijelzés?
A venti szabályzó az alábbi linken található: Bővebben: Link A kapcsolás amirről szó van az alábbi linken található: Bővebben: Link Válaszotokat elöre is köszönöm szépen Üdv Attis
Hello!
Én speciel nem értek egy kukkot sem abból amit szeretnél.. Nem fogalmaznád át újra? üdv! proli007
Szia! Ha azt szeretnéd elérni ,hogy a egy feszültséggel szabályzott ventilátor minél nagyobb feszültséget kap anál több led világítson ,akkor lm3914 re van szükséged. Nem túl érthető ,mit is szeretnél.
A kérdésem az hogy adott egy 3 pinnes ventilátor ugyebár a sárga vezeték az a Hall elemre megy és ezt szeretném hasznositani fordulat kijelzésre ha megoldható?Ehhez kérnék némi segitséget hogy meg e lehet oldani vagy sem! ezeket a ventiket egy ventilátor szabályzóval hajtom amit itt az oldalon található kapcsolás alapján készitettem el!
Üdv Attis
Szia! A múltkori ajánlatom nem vált be? Emlékeztetőül: a rajz.
de az is müködött, müködik csak gondoltam ha már van ilyen ventilátorom akkor szeretném ezeket hasznosítani vmire!
Gondolom ez pontosabb kijelzést biztosít! Üdv Attis
Sziasztok!
Találtam a neten egy kivezérlés jelzőt szerintetek müködik.
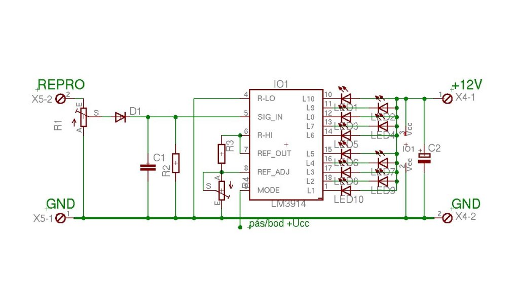
Szia! Működik, mégsem ajánlom. Ezt egy LM3914 egyedül megcsinálja, sőt még két ledet is ráköthetsz. Kivezérlés jelzőnek amúgy sem az igazi a lineáris ellenállás sor. Erre a célra az LM3915-öt választanám. Természetesen minden esetben szükség lesz csúcsegyenirányítóra, hogy ne csak vibrálás legyen az eredmény
Hogy kell ezt a kijelszőt bekötni? Rákötöttem jack dugóra de semmi nem történik! :S
Sziasztok!
http://www.youtube.com/watch?v=zdTy7gpzpSM&feature=related Ezt a VU metert meg lehet oldani ezzel a nyáklappal? http://www.st.com/internet/evalboard/product/252419.jsp Lehet hogy teljesen hülyeséget írtam, viszont abszolút nem értek hozzá. Tudom hogy vannak kit-ek az interneten, de azokkal ilyen eredményt nem igazán lehet elérni. Nagyon megköszönnék egy két segítő hozzászólást, vagy ha bárki tudna KONKRÉTAN segíteni, akkor nem sajnálok rá egy kisebb - nagyobb pénzösszeget sem. És a félreértések elkerülése végett: nem akarok ilyet tanulni, nem is fogok, csak tetszik, ha van rá mód, mint egy legot a használati utasítással össze lehessen rakni, akkor én azt keresem. Köszi
Sziasztok Tud segíteni nekem valaki! ehez hasonlót szeretnék készíteni:
Bővebben: hogyan kezdjek hozzá és ha tudvalaki egy nem bonyolult kapcsolási rajzot azt meg kösszöném!!! a válaszokat előre is kösszönöm.. ezt a kapcs rajzot nem értem nekem kicsit bonyolult ha tudnátok nekem segíteni hogy mi mit jelent rajta.
Lenne egy olyan kérdésem hogy az ajánlott kapcsolásban hány voltonként világit a led?
Gondolom a dióda nyitófeszülségenként gyullad ki egy led! Válaszotokat elöre is köszönöm!
Az "A" ponton mérve dióda nyitófeszültségenként. A poti bemenetén az osztás arányában nagyobb lépésenként. A poti előtt, vagy a csúszkája után elhelyezett nyitó irányú diódákkal, vagy zenerrel a mérési tartomány feljebb tolható.
Köszönöm a válaszodat! 4V-13V ig szeretnék mérni! Igy ez a kapcsolás jó vagy valamivel ki kell egészítenem még a kapcsolást?
A potival állítsd be, hogy a ventillátor maximális fordulatszámánál mind a négy led épp világítson. Ha az alacsony fordulat/feszültség jelzése nem megfelelő akkor a helyzettől függően a poti elé, vagy mögé 1-2 diódát még be kell iktatni. Ha nyákkészítés miatt kérdezed, akkor hagyj helyet a diódáknak, és tegyél be átkötést.
Köszönöm a válaszodat, milyen diódát ajánlasz? Gondolom sorba kössem a diódákat?! Üdv Attis!
Nem biztos, hogy szükség lesz rá(juk). 1N4148 megfelel.
Ehhez van minden azért akarom megcsinálni csak az volt a kérdésem hogy ugy jó lesz a bekötése a diódának? Válaszodat elöre is köszönöm!
Melyim kapcsolásra gondoltál?
Ez a kapcsolás kivezérlésjelzőnek tökéletes. Rakd össze.
Okés akkor a dióda is jó helyen van? Köszönöm szépen a segitségedet! Üdv Attis
A poti csúszkája után is hagyj helyet diódának, lehet ott lesz rá szükség. Ezt majd az első próba mutatja meg.
Igy jó lesz?
Köszönöm a segítséged! |
Bejelentkezés
Hirdetés |













