Fórum témák
» Több friss téma |
- Ez a felület kizárólag, az elektronikában kezdők kérdéseinek van fenntartva és nem elfelejtve, hogy hobbielektronika a fórumunk!
- Ami tehát azt jelenti, hogy a nagymama bevásárlását nem itt beszéljük meg, ill. ez nem üzenőfal! - Kerülendő az olyan kérdés, amit egy másik meglévő (több mint 17000 van), témában kellene kitárgyalni! - És végül büntetés terhe mellett kerülendő az MSN és egyéb szleng, a magyar helyesírás mellőzése, beleértve a mondateleji nagybetűket is!
Van még a tarsolyomban, csak attól félek eltörik. 78L05 meg nincsen , csak 1, de az is már használt..
Akkor??
Az van, persze, de a késnek nem lesz annyi? Anya megölne...
Már megyek is. Újult erővel, csak előbb egy szép kis BD243-on tesztelem a technikát, ami már halott, nehogy a jó stab menjen el megint...
![]() Üdv! Békés Boldog Karácsonyt !!!
A kés nem volt jó, de óvatosan lemezollóval olyan szépen le tudtam vágni, és baja se lett...
Sürgős segítségre van szükségem!!!
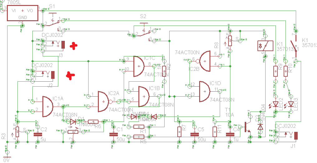
Megépítettem a kapcsolást, amit H2opok tervezett, és nála jó volt.. Mi lehet a baj? Nálam csak a ledek villognak, azok is halványan... Bővebben: Link Bővebben: Link
Sziasztok!
Egy riasztót tervezgetek,az lenne a kérdésem,hogy az ajtó nyitását érzékelő kapcsolót szeretném megoldani valami nem túl drága de nem mechanikus kapcsolóval. Reed rellére gondoltam,de nem tudom rákapcsolható a kimenete a logikai kapura simán vagy egy komparátorra vezessem a jelet előbb?
Rákapcsolható közvetlenül is. A komparátor szerintem nem kell, de egy pergésmentesítés nem árthat (ellenállás-kondenzátor). De lehet olyan kapcsolás is, ahol még pergésmentesítés sem szükséges.
A J2 és J3 csatlakozókba csatlakozna a reed-relé? Ha igen, akkor az IC1A 1. lábát le kell kötni a földre pl. egy 10 kOhmos ellenállással, különben a reed kikapcsolt állapotában sem biztos, hogy alacsony szint lesz a kapu bemenetén.
(A kapcsolási rajzról célszerű volna eltüntetni a felesleges feliratokat, mert így eléggé átláthatatlan. Alkatrész érték (vagy típus) és alkatrész pozíció elegendő, IC-nél persze lábszám is, a többi általában felesleges egy kapcsolási rajzra.)
Hello!
Nyugodtan mehet egy Reed csővel, de az IC1 1-es lába és a GND közé, egy ellenállás kellene. Egy bemenetnél illetlenség, ha lóg a levegőben. (Nem lehet ennél a sasnál valamiket kikapcsolni? Már a szemem is karikás tőle.. ) üdv! proli007
Sziasztok!
Közben haladtam: az volt a gond, hogy az 555 fordítva volt bent. Még kéne segítség, remélem így Karácsony napján lesz 5 percetek: mit kell csinálni pontosan, ha az 555-ös fényszabályzó részt le akarom hagyni??? Az 555-t kivenni, és a fotorezisztort is, meg mit kell a 4543 7. lábával tenni?? Földre húzni?? A másik pedig, hogy miért rossz a kijelzés? A nullát pl nem jól jelzi ki, meg a 2-t se, stb.. Hol lehet a hiba??
Na figyelj. Leírást jól elolvastad? Ott van benne ,hogy ha kihagyod a fényerő szabályzást, akkor a 4543-as IC 7-es lábát kösd testre. Ha nem jó a kijelzés, akkor esetleg nem megfelelően van beállítva a 4543-as kijelzőválasztó lába, ami a 6-os lábbal választható, hogy közös anódos, vagy közös katódos-e a kijelző. Pontosan mi a gond a kijelzéssel? Mit jelez ki a számok helyett? Esetleg egy képet is rakhatsz fel róla.
Szia!
Köszönöm a segítségedet előre is !! A test a föld lenne?? Kijelzi a számokat ez, azzal nincs gond, csupán az a baj, hogy egyes szegmensek, egyes kijelzőkön nem működnék jól, vagy egyáltalán... Anódos a kijelző, zárlatot nem találtam..
Ahogy a képen fentebb linkeltem, még az érdekes számomra, hogy a kapcsolásban 1502 SMD ell., azaz 15k-t mutat, a srácnak meg 1202 azaz 12k van berakva..
Ha jól látom, akkor az az 555-ös körébe kell. Ha azt most kihagyod, akkor teljesen mindegy, meg amúgy is, ennyi eltérés nem számít. A test, az igen a föld, negatív pólus. A 4543-as IC 7es lábának földön, 6-osnak pedig pozitív tápon kell lennie.
tehát akkor van olyan kijelző, ami rendesen megy és van olyan, ami nem?
Le kell ellenőrzinem, de szerintem mindegyiknek van valami baja...
Akkor emezt meg mindjárt megcsinálom... Köszi!
Szia, tuti nincs zárlat a kijelzők körül? Elég közel mennek ott vezetősávok! A test pedig tényleg föld.
Nincs, leellenőriztem..
Amúgy itt sok a hézag, mert kicsi a forrpont...
Most már nem adom fel, belevágtam újra: ott tartok, hogy az 555 rész eltűnt sikeresen, ki lett iktatva. Zárlatot kell keresnem... Ötlet???
Azt a 6-os lábat nézd már meg a 4543-as IC-n. Milyen fesz van rajta?
Pillanat ! Közben a 12-13 PIC lábánál zárlat van, e miatt: szabad ez? A panelt kaptam, állítólag működött ezelőtt, de akkor is volt valami zűr.... Gyári panelok...
Közben: 6-7 között 5,00V van..
Azt a hibát szüntesd meg. Sosem lehet tudni mit produkál a program egy ilyen hibára. 6-os láb akkor elvileg okés. lehet, hogy még mindig lesz valahol valami elbújt hiba, ami a gondot okozza. Nézd át jó alaposan.
Oké! Akkor szikével nekiesek a fóliázott panelnek, remélem sikerrel járok.. Ugye ezt kell tennem??
Sziasztok!
Van egy telefontöltőm és át akarom alakítani. Tudnátok mondani valami képletet, amivel ki tudnám számolni, hogy mekkora terhelésnél mennyit esik a feszültség a kimenetén? Segítséget előre is köszi.
Az is jó, vagy ha nem kikaparod a közét, akkor megszakítod a forrpont két oldalán a rátapadt vezetősávot és egy kis vezetékkel áthidalod a kiiktatott részt.
Na, sajnos nem ez volt a gond. A zárlatot megszüntettem, ám semmi. Ugyanaz a hiba a kijelzőn..
|
Bejelentkezés
Hirdetés |




Akkor??







