Fórum témák
» Több friss téma |
- Ez a felület kizárólag, az elektronikában kezdők kérdéseinek van fenntartva és nem elfelejtve, hogy hobbielektronika a fórumunk!
- Ami tehát azt jelenti, hogy a nagymama bevásárlását nem itt beszéljük meg, ill. ez nem üzenőfal! - Kerülendő az olyan kérdés, amit egy másik meglévő (több mint 17000 van), témában kellene kitárgyalni! - És végül büntetés terhe mellett kerülendő az MSN és egyéb szleng, a magyar helyesírás mellőzése, beleértve a mondateleji nagybetűket is!
Oké. köszi a segitséget, ma be is szerelem szerintem a rendszert a kocsiba, megyek is rákapcsolom a fűtést a garázsba.
Sziasztok!
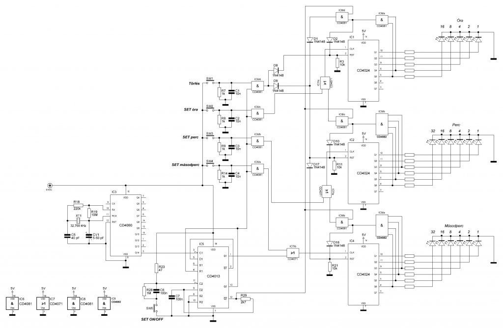
Terveztem egy bináris órát. Mellékelve. Valami nem stimmel. Amikor elérem a 60. másodpercet akkor lépnie kellene a perc mutatónak és rezetelni a másodpercet, de nem történik meg. Megmértem a CD4082 4 bemenetét és azt tapasztaltam, hogy csak a fél tápfeszültség van ott. Így persze, hogy nem lesz magas szinten a kimenet. Ekkor 5V volt a tápfeszültség és 2,6V az AND kapu 4 bemenetén. Mikor felemeltem a tápfeszt 9V-ra akkor meg 4,7V volt a bemeneteken. Mi kerüli el a figyelmem, mit csinálok rosszul? Régebben erre a célra nem 1db 4 bemenetű AND kaput használtam hanem 3db 2 bemenetű AND kaput azzal akkor működött. Nyilván IC csökkentés céljából szeretném így megoldani. [off] Mielőtt még valaki szóvátenné. Mazoista vagyok! Nem akarom sem PIC-el sem AVR-el megcsinálni.
Mennyivel terheled a 4024-es kimenetét? Szerintem az húzhatja le. Vedd ki az egyik LED-et, s mérd meg akkor mi van ott.
Erre én is gondoltam, de az az érdekes, hogy, ha nincs terhelés az IC lábán akkor meg nem számol vagyis állandóan alacsony szinten van a kimenet. 3 IC-vel is próbáltam.
Sziasztok.Valami nekem nem stimmel,ezért kérném a segítségeteket. Régebben is írtam hogy készítem a led szalagot házilag ilyesmit:Bővebben: Link,nekem 19 M-et kell csinálnom.(ugyan ilyen ledekből csinálom mint itt van 3528-asból.Itt ezen azt olvasom hogy: Üzemi áram?2A (teljes 5m-es tekercsnél) és Teljesítmény felvétel?24W. Az lenne a kérdésem hogy ha 19 M-nél használnék egy 12V 5A-es PC tápot akkor az elegendő? Mert régebben úgy írtátok hogy a 600 db ilyen smd lednél kb 40W-ot fog fogyasztani. Csak azért nem értem mert itt Bővebben: Link , azt mutatja hogy DC 12V / 5A 60W adapter és Terhelhetőség: 24W na ezért nem értem hogy akkor végül jó lesz az a PC-táp? Ja és abban van ventilátor.(még nem próbáltam) de ha bedugom a PC-tápot 230V-ba akkor melyik szálakon jön ki a 12V -és hogy fog működni a ventilátorja? (gondolom kéne neki a hűtés). Válaszokat előre is köszönöm.
Sziasztok!
Totál amatőr vagyok, elektronikai sulit végeztem, de a tárgyi tudásom, hogyis mondjam a nullával egyenlő. Viszont szükségem lenne egy kapcsolásra, ami 2x3,7V (2200mA)-os li-ion aksiról üzemeltet egy izzószálat, kb 3 ohm ellenállású. Szeretném, ha 3,4- 4,2 V ig állítható lenne a feszültésége, nem sima potival, hanem digitálisan, 2 nyomógombbal, tizedenként, és töltés közben is használni lehetne, 2 digites kijelzővel. Hab a tortán, ha menne usbről a töltés. És smd alkatrészekből szeretném megalkotni. Köszönettel.
Azt elfelejtettem , hogy pillanatkapcsolóval, csak a kapcsolás időtartama alatt működjön az izzítás.
Tényleg jó kis téma ez a "elmondom, ha akarom" Mindenkinek jár az agya rajta (még az enyém is) gondoltam leírom, mi jutott eszembe.
Addig rendben, hogy az öntapadós fóliát lehúzzuk, a hordozó fényes részére pedig rálézerprinteljük a mintázatot. Ezután az öntapadós fóliát szépen visszaragasztjuk az eredeti hordozójára, ezáltal a printelt nyomat beleragad szépen az öntapadó ragacsba. Ennél a pontnál arra gondoltam, hogy mi van, ha lehúzzuk újra a fóliát a hordozóról, és egy másik darab öntapadós fóliára ráragaszzuk. Hogy érthető legyen: a két ragacsot, egymással szembe, tehát így lesznek: fólia-ragacs-lézernyomat a ragacson-másik ragacs-másik fólia. Ez így nem jó ómen, de lehetséges, hogy a fóliák (vagyis a ragacsok) nem egyformák, és ahol a két ragacs közvetlenül összeér, az a rész az egyik fólián marad meg jobban, míg ahol a ragacsok között a festék is ott van, az a másik fólián marad meg jobban. Lehet ehhez még némi hőkezelés is kell, de kémiailag biztosan megvalósítható. Ezután a fóliák szétválasztásakor az egyiken csak ragacs, a másikon pedig csak ragacsos lézernyomat lesz, ami ezáltal ráragasztható a nyákra. Amit itt leírtam, fikció, járt az agyam. Viszont én láttam már olyan öntapadós fóliát - gondolom ezzel nem vagyok egyedül - amit ha szembe ragasztottam egy másikkal, szétválasztáskor ez egyikről a ragacs viszonylag könnyen levált. Azt el tudom képzelni, hogy ez a folyamat kémiailag szabályozható, így ha direkt erre kikísérletezett anyagot használnak, az működhet. Lehet nem olcsó, de lehet, nem is az a cél. Olvtársunkról pedig minden bántás nélkül azt gondolom, hogy a kezéhez ragadt ebből a spéci ragacsból egy darab, de már megbánta, hogy eldicsekedett vele; félti a fenekét. Valahogy úgy érzem, jó lesz továbbra is a vasalás-laminálás, vagy dry fólia, esetleg P20. Kinek mi a kedvence.
Sziasztok! Tudtok olyan program számítógépre amivel lehet transzfer karakterisztikát mérni hangkártyán keresztül? Ilyet mint amilyet a TINA csinál:
Uraim, mivel a dry film rendelésnél több esetben felmerült a lötstopra is az igény, kérem akinek van még eladó, az jelezze nekem privátban, a mennyiséget és az árat is. A disztribúciót vállalom ez ügyben.
Akinek még kell Dry film, az jelezze időben, már csak 20-25 adag van belőle amit meg lehet venni.
Szia! RMAA. Bővebben: Link
Aki szeret nyákot készíteni az ne habozzon szerezzen be magának , hogy miért is hát mondjuk ezért. És ha nincs nyomda a közelben , vagy átalakított nyomtatód sincs , vagy laminálód sincs ne talán még vasalód sem , de van egy kis kéz ügyességed akkor ne csüggedj a kitartás meg fogja hozni az eredményét. Mivel hordozó márkát nem írhatok és kormányhivatalban dolgozom így a munkahelyemet is szégyellem és nem árulhatom el , de képekben megkaptok mindent, és nem szeretném ha az lenne a vád , hogy így vagy úgy mellé beszélek.
Bővebben: VIDEÓ Tehát: Kell a hordozó lehetőleg márkás , de ennek most nincs márkája , és ára sem. Sőt , súlya és tömege sincs , de még csak gravitációs mezeje sem. Rágódjatok csak rajta néhány napig! Csak megjegyzem nekem ezen átalakított hűtőgép úgynevezett lomis tudjátok mi az gondolom. Német használt cikként behozott hulladék szemétért adtam kevés összeget nem sokat , de éppen hogy négy számjegyű és úgy hoztam el , hogy lutri vagy jó , vagy kuka , és sok sok időt töltöttem el vele szexuálisan úgy és azért , hogy nektek kielégítő illusztrációkkal tudjak beszámolni. Na meg persze magam miatt is. A hűtőbe betesszük a rajzolatot lényeges pont jó nyomtató , jó toner stb stb stb. Akkor onnantól már királyok lesztek hát remélem kielégítő volt , képekben is , és videón is. (Ja és minden vessző elé és után is teszek szóközt mert nem hittétek el. Na meg persze magam miatt is.)
Sajnálom, hogy ilyenek vagytok olvasgatom amiket irtok rólam köszönöm szépen.
Amiket leírtam , és közzé tettem az mind igaz , és megbántam , hogy a kezdetektől akartam valamit küzdöttem egy dologért , és lehet , hogy nekem nem telik csak lomis cuccokra , de tudjátok mit már nem érdekel feladtam az egészet.Ja csak hogy Gulasoft neked se legyen a videón perc béli eltérésed , hogy ez manipulálásra adjon okot . Nem kívánok többet erről írni töröltem a videókat , de ezt még feltettem nektek. Sziasztok . http://www.youtube.com/watch?v=-aRoLAhreMc&feature=youtu.be
Kár hogy a kettő nem ugyan az az anyag, itt ugyanis látszik mikor rányomod a a papírt még a lehúzás előtt a mintázat, az eredetin meg nem. De jó próbálkozás volt.
Megnyugtatlak ugyan az az anyag .
De ez a végszó.
Mint írtam nem kívánok erről többet írni , vízi ónozásnál is jól meglettünk tisztelve ááááááááá nem elég volt kész .
Ki érdekel, meg lett e tisztelve vagy sem. Én megkerestem hol lehet kapni, utánajártam, megvettem, elküldtem neked a felét. Volt aki már azóta megkersett hol kapható, és elmondtam neki. Mi ezen az a titok amit nem lehet megmondani. Mit gondolsz a dupont céget hogy találtam meg? Ha megvan a tipus, megtalálom a forgalmazót. Neked is jó mert nem kell kukázni, és nekünk is mert fel tudjuk használni.
Megpróbálom megfejteni a mondanivalódat:
Idézet: „ ”Eszerint boldog vagy mert mosolyogsz. Idézet: „Gondoltam ?” Kérdőjel van a végén, tehát kérdés. Nekem címezted, tehát tőlem kérded. Tehát azt kérded te én tőlem, hogy te gondoltad-e. De micsodát? Egyébként mindegy mert nem tudom hogy mire gondolsz. (Bár megjegyzem, ezt itt most sokan szeretnék tudni...) A felesleges szóközt most sem értem. Majd 5-re hazaér az asszony, talán ő tudni fogja. Idézet: „(és márkája beszerzési forrása ára nagyobb mennyiségben, biztos jóval olcsóbb)” Ez noha a kérdőjel után van, mégis kisbetűvel kezdődik. Tehát nem vagyok benne biztos hogy az előző mondatodhoz (a "gondoltam"-hoz) kapcsolódik. De az "és" miatt ez valószínűsíthető. Nem értem, minek a márkája és beszerzési forrása? A gondolataidnak? Ráadásul "nagyobb mennyiségben". Nincsenek tán gondolataid? És "biztos jóval olcsóbb". De micsoda? Az aminek a márkáját és beszerzési forrását sem tudjuk? És miért van zárójelben ez a mondatrész? Meg eleve mi értelme van ennek a mondatnak? Vagy mondatrésznek? Idézet: „de nem is érdekel” Basszus, ha nem is érdekel akkor minek írtad le ezt a mondatot (vagy mondatrészt), csak hogy feleslegesen járjon rajta az agyam 42 mikroszekumdumig? És pontosan mi nem érdekel? Nyilván az amire rákérdeztél, ez lenne a logikus. Mire is kérdeztél rá? Arra, hogy mire gondoltál. Tehát akkor ha jól értem megkérdezed tőlem hogy mire gondoltál, aztán egy kis zárójeles megzavarás után elárulod hogy igazából nem is érdekel. Akkor miért kérdezted meg? Én meg csak itt töröm a fejemet a hozzászólásod értelmén hogy kitaláljam mit írtál nekem hogy válaszolni tudjak, erre aztán azt mondod hogy nem is érdekel. Nem baj, a lényeg hogy mint a szmájliból is látszik, boldog vagy. Ennek örülök. Tényleg. Idézet: „Sosem volt kenyerem más bizniszét rontani.” Na, ez végre egy szép kerek, alig-alig kifogásolható értelmű mondat. Köszönöm, ezt legalább értem. Egyébként a hozzáállásod ebben a tekintetben dicséretes és irigylésre méltó.
Sziasztok, bajban vagyok. Egy haverom szétkapta a számítógépem, összerakás után a kábelek csatlakoztatását rám hagyta. Egyszer már ráengedtem a váltóáramot (ugye AC/DC a jelölése?) a scanjet-emre, amitől összerogyott. (szakember ezt állapította meg) Most nincs felesleges egyenáramú adapterem (ugye AC a jelölése?) Az a gyanúm, hogy a hangszóróra tettem. Lehet ez? A PC hangszórójához egyen, v. váltóáramú adapter kell?
Nem kell nagyon kacagni! Segícccsss!!! Köszi
Lenti problémámra lehet ez megoldás, ha így kötöm a ledeket?
Bővebben: Link
Köszi, tárgytalan, megtaláltam az adaptert!
)
Ez egy "t"-gazdaságos megoldás, nem ajánlott.
Igen nekem sem tetszki, de nincs jobb. Ötletem. Vagy kap minden LED egy tranzisztort. úúúú...
Sziasztok!
Teljesen befejeztem ezt: Bővebben: Link Sajnos ha bedugom az USB-t azt írja ki, hogy hiba lépett fel, nem lehet észlelni az USB cuccot, stb. Multiméterrel kimértem , sehol sincsen semmi zárlat a PCM 2902-knél,meg a többi IC-nél sem. Biztos csak valami apró malőrt tudtam megint csinálni és nem jövök rá, ezért kérem a segítségeteket. Mellékeltem a képeket is. Amit megtettem az az, hogy mindent beforrasztottam először, aztán az átkötéseket, majd a tápválasztónál a középsőt meg a mellette jobbra nézőt egybe ónoztam (zárlatra) . Szóval úgy nézem, hogy zöld tekercsek felölit meg a középsőt. Próbáltam az USB adat kábeljait is megfordítani, de semmi változás. Ötlet???
Vagy használsz egy tranzisztormezőt. Amúgy mekkora LED-et tettél rá? Bár édes mindegy, ha jól nézem, pár mA amivel terhelhető a kimenete. Mindenképpen kell egy meghajtó fokozat.
Köszi, ez jó!
Azt még megtudná valaki mondani, hogyha a hangkártyabemenet meg a kimenet csak simán össze van kötve (nincs közte áramkör) akkor miért nem egy egyenes csíkot látok? Ezek a puklik nem fogják, eltolni a mért áramkör görbéit? (egyáltalán jó diagramot nézek? )Action2K: Köszi neked is, az RMAA-t ismerem csak nekem sehogy sem jön össze ilyen ábra benne.
Tudom, hogy kicsit ágyúval verébre, de nekem csak ilyen van itthon: Bővebben: Link
Nincs olyan bin. számláló min. 6bit aminek a kimenete megtudja hajtani a ledeket?
Probald meg csokkenteni a kimenojel szintjet, mert esetleg tulvezerli a bemenetet, es az okozhat ilyen nemlinearitasokat.
|
Bejelentkezés
Hirdetés |










”



)





