Fórum témák
» Több friss téma |
Fórum » Akkumulátor töltő
hali!
kicsit magamon kívül voltam..... szóval: a híd a leírtak szerint ellenőrizve jónak tűnik a trafóból 20,3 volt váltóáram jön ki, a híd csinál belőle 17,8 egyenáramot szóval a híd jó. akkor mi halhatott ki a töltőben, vélhetőleg fordított polaritással lett csatlakoztatva ez a kapcsolási rajz
Üdv!
Szerintem fordított polaritásnál meghal az IC. Üdv! Tomi
Nagy valószínűséggel Tomi111-nek van igaza. Elhalálozott az IC.
köszi!
akkor beszerzek egy olyant az a bc517 gondolom túlélte esetleg nem lehet megcsinálni valami védelmet erre a kapcsolásra a fordított bekötésre?
Ha az egyenirányító-híd +ágán csak 17,8V van,akkor az az eir. hibás lehet, ott terheletlenül cca. 28V=-nek kell lennie!
a kapcsolásban mérve?
mert én kiforrasztva mértem ezeket az értékeket a kapcsolásban mérve 29,1 volt mérhető
nézegetem az egyéb akkutöltőket
egyiken láttam olyant hogy az akku felé menő kivezetések össze voltak kötve egy 1n4007es diódával és az egyik kivezetésre egy biztosíték volt beiktatva ez a megoldás jó lehetne az én töltőmhöz is?
az 1N4007-es dióda kivezetésen? Az csak 1A-t tud...
Sziasztok, megépítettem ezt a töltőt, de nem igazán működik úgy ahogy kellene. A trafóm váltóban 17,5 V. Egy 35A greatz híd, a tirisztor BT152 20A. Az a gond vele, hogy nagyon gyorsan felszalad a töltőfeszültség. El sem éri a 14,4 amire be lett állítva a trimmer kigyullad a töltés kész (zöld led) és nem szűnik meg a töltés sem. Labortáppal táplálva, tökéletesen működik. Mi lehet a gond?
Én is ezt akarom megcsinálni.
Ha rájössz a hibára tedd közzé.
Nyitós nyomógombot raktál be?
Üdv Inhouse
Jelen pillanatban egy kapcsoló van betéve ami zárva van. Mivel nagy volt a trafóm 3 db 50W 12 voltos halogén izzó párhuzamosan, majd sorba a szekunder oldalra a greatz elé. Így kb. 5A a korlát.
Mi a különbség, amikor labortáppal működteted? Hova kötöd?
Ha világít a zöld LED, akkor nyitnia kell a tranzisztornak és le kell húzza a tirisztor gate-jét. Akkut kötöttél rá? Üdv Inhouse
Szia!
Őszintén szólva nem nagyon értek a töltőkhöz, de nekem ezzel a kapcsolással csak annyi a bajom, hogy nemigazán korlátozza semmi az aksi által felvett áramot. És nyilván nem mindegy, hogy mondjuk egy 45Ah-s, vagy egy 70Ah-s aksit tesz rá az ember. Szívesen venném, ha valaki elmagyarázná, de ezzel kapcsolatban nekem az a gyanúm, hogy mondjuk a tarfó 5A-s, ráteszek egy 70Ah-s aksit, ami felvenne mondjuk 7-8 ampert, aztán a trafó idővel "felgyújtja" magát, mert csontra ki lesz hajtva (meg még azon is túl).... Bár lehet nincs igazam :zavart2:
Akksival próbáltam egy 55Ah és egy 44 Ah is. Mind kettőnél ugyanúgy viselkedik. A labortápot jó helyre van kötve, a greatz híd után, persze greatz nélkűl. Ha labortápról megy akkor úgy működik ahogy elméletileg kellene. 14,3 körül villog a led majd 14,4 kigyullad, ilyenkor a töltés is leesik 800mAh körül. De ha a Trafóról hajtom akkor hamarabb kigyullad a led és nem esik le az áram se annyira. Ma próbáltam hogy egy 10000µF-os Kondit beraktam puffernek de azzal sem lett más. Igazából nem értem hogy miért csinálja ezt.
Szia
Én sem értek annyira az elektronikához. Viszont ezt jól látod, hogy itt nincs semmilyen áram korlát én ezért raktam be 3db 50W-os izzót korlátnak.
Sziasztok!
Hát bizony az áram korlátozásra szükség van és ezt mindenkinek magának kell igényeihez és akkujához (mennyire elhasználódott) beállítani. Szerintem.
De akkor kell egy másik áramkör, mert jobb lenne, ha az is automatikus lenne, vagy kapcsolóval kiválasztható.
Kapcsolóval legegyszerűbben a trafó primer tekercsének megcsapolásai között választva lehetne a szekunder árammal variálni. No ezt jól megfogalmaztam.
Persze ehhez eleve úgy kellene elkészíteni a trafót.
Sziasztok!
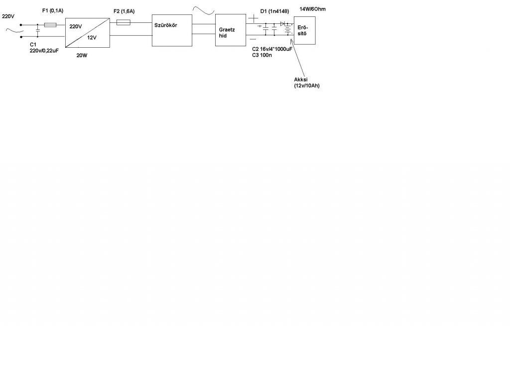
Egy kis segítségre lenne szükségem! Építek, egy mobilvégfokot, és ugye akkumulátorról szeretném használni. Mivel lemerül, kell hozzá egy akksi töltő is. Ebben kéne a segítségetek! Úgy szeretném megcsinálni a ketyerét, hogy simán akkumuátorról menjen, de ha rádugom a hálózatra, akkor onnan is működjön úgy, hogy miközben használom a végfokot, az akksit, töltse a tápegységem. Lényegében egy bazinagy kapacitásként működne, ebben az esetben. A töltésre, és használatra, egy 220/12v-os, 20W-os trafót használnék, 1,6A van a szekunder tekercsén, az tökéletes lenne, mondjuk egy 10Ah-s akksihoz, amivel az erősítő, kb 12 órát bírna egyhuzamban. Arra gondoltam, hogy a transzformátor után bekötök egy biztosítékot védelemre, utánna valószínűleg kelleni fog egy szűrőkör, hogy mégjobban leszűrjem a tápfeszültséget az erősítőnek. Ezek után menne egy Graetz Híd, aminek a kimenetére, 4000µF-ot, és egy 100nf-os kondit kötnék párhuzamosan, melyet az akksi követne. Természetesen az akksit, diódával leválasztanám a tápegységről, hogy megakadályozzam, a visszáramot. (Mint az autó generátoroknál). Kapcsolást is készítettem rólla. Szerintetek megoldható úgy, hogy az aksit ne öljem meg? A válaszokat előre is köszönöm! Üdv.: Jax
Nem az akku Ah-jától függ, hogy mekkora áramot fog felvenni, hanem attól, hogy mennyire van lemerülve.
Az, hogy nagyobb az akku, annyit jelent, hogy egy esetleg létező áramkorlátot nagyobbra állíthatsz, mint egy kisebb akkunál. Üdv Inhouse
Szia!
Köszi a választ, én is erre gondoltam, csak nem jól fejeztem ki magam. Azt szerettem volna írni, hogy egy 70Ah-s aksit 7-8 amperrel illik tölteni, ennyit kellene "adni" egy ekkora aksinak. Ez a töltő (szerintem) ebben a formában nem szerencsés, mert nincs semmi, ami korlátozná az áramfelvételt, tehát annyi áram megy bele az aksiba amennyit az fel akar venni. (Ésszerű határok között 10-12v között, és nem cellazárlatos aksira gondolva) Szerintem egy "jó" töltőbe mindképpen kell egy áramgenerátor, különben baj lehet belőle. (van egy lemerült 10v körüli akku, ami akár felvenne 7-10A-t, de a trafó csak 5-6A-s. Ez egy kifejezetten rossz helyzet a trafóra nézve....)
az oldalról gyűjtve az ötleteket : a szekunder körben az automatika maradt.a primert meg primitív módom (triac,diac,kondi+poti,ell)szabályzom : kitűnö.. töltőáram 0-tól a maxig és automata
12V-os autós izzó sorba. Ennél egyszerűbb és jobb nincs is.
Üdv Inhouse
Én a hétvégén ezt fogom megépíteni,ebben van áramszabályozás,és úgy tölt hogy valamelyest regenerálja is az aksit,amire pedig minden használt,töltésre szorult darabnak szüksége van.Korábban már építettem egy hasonlót(Ferenczi Ödön könyvéből),ami csodát művelt az akkumulátorokkal.Apósom Zsiguliját már csak kurblival lehetett elindítani,de miután ezzel a töltővel három kisütés(10,5V)és feltöltéssel rendbe hoztam,utána még két évig használható volt az aksi.Sajnos a töltő kézen-közön "elveszett",ezért most ezt az egyszerűbb típust építem meg,24V biztonsági trafóval,12V zénerrel és TIP142-vel,mert ez van itthon.
http://www.hobbielektronika.hu/cikkek/savas_akkumulatorokhoz_regene...2.html
Mióta megy? Hasonló felvetésre valaki lehúzta a trafók ilyetén módon való primerköri szabályzását...jó lenne tapasztalati infó, mert nekem gyanús, hogy vaklárma volt...
Üdv Inhouse
Működik a dolog,nekem vagy 10 éve megy egy porszívóból kompletten kapcsolós potival kiemelt darab,ami a 14V-os fúrógépemet hajtja egy vetítőtrafóról(13,5V 35W).Nem a legelegánsabb fordulatszabályzó,de készen volt,csak ki kellett emelni a helyéről.
Majd ha az IC 2. lábán nagyobb lesz a feszültség mint amit a 3. lábon beállítottál P2-vel, akkor fog billenni.
|
Bejelentkezés
Hirdetés |





Ha rájössz a hibára tedd közzé. 





