Fórum témák
» Több friss téma |
Sziasztok! Úgy jártam, hogy kinéztem a neten egy egyszerű, de jónak tűnő fejhallgató erősítő kapcsolást! Megvettem hozzá az alkatrészeket, de mire észbe kaptam a weboldal megszünt és nem mentettem le a kapcsolási rajzot! Amatőr vagyok, így nem tudom magam megépíteni! Annyira emlékszem, hogy TL071 és BD139 kombináció volt rajt és azt írta CLASS A! Itt találtam anno: Majki's homepage. Nincs meg valakinek esetleg az oldalról származó rajz vagy valami hasonló, hogy ne kelljen másik alkatrészeket vennem! Kérlek segítsetek! Segítségeteket előre is köszönöm!
Szia!
Próbálj meg írni Imrének a weboldallal kapcsolatban vagy szemezgess ezek közül.
Üdv!
Mellékelem a rajzokat. Üdv!
Hol veszitek ezt a NJM 2068D-t. Sehol nem találok.
A HQ-nál sok JRC van, köztük 2068D is.
Ha bejön akkor érdemes kipróbálni a 2043-at is, szintén nagyon jó.
Sziasztok!
Valaki építette már meg ezt a fejhallgató erősítőt, esetleg valakinek valami tapasztalata van-e erről a kapcsolásról?
"beszerezhető eredeti Sennheiser kábel is"
Hol? Mindenképpen megéri a 20x-os árat. Van egy HD410SL fejhallgatóm. 1985-ben vettem. Még jól működik, de már 2 szálra bomlott, meg a füles felőli vége töredezett. Ha az új is kibírna még 25 évet akkor engem már kiszolgálna. ![]() A lányomnak is vettem pár éve egy 6500Ft-ost. Annak állandóan megszakad a dugónál a rézszála. Igaz nem német Sennheiser, hanem kínai.
Szeretném megkérdezni, hogy mit javasolsz.
Van egy Sennheiser HD410SL fejhallgatóm. Egyes források szerint 300, mások szerint 600 Ohmos. (én 32-re emlékeztem, de a 300 a valószínűbb) Melyik erősítőt javaslod? A HeeD audio Canamp fejhallgatóerősítőt, vagy a ESP fejhallgató erősítőt? Köszi.
Hali!
Pl.: ITT is be lehet szerezni eredeti kábelt, de érdemes rákeresni a neten. A 600 Ohm-os HD410SL-hez és biztos hogy nem canamp-ot csinálnék, hanem csöves SE-OTL kapcsolást. Ha nem akarod kisebb impedanciával terhelni, akkor egy 6N6P jó lehet hozzá, 6N1P, vagy 6N23P meghajtással. A 600 Ohm nagy előnye hogy "csőbarát", érdemes ezt kihasználni.
Mindkettő jó hozzá. Az ESP-t könnyebb jóra megépíteni.
Mennyi a füles ohmikus ellenállása? Lehet egy műveleti erősítő is elviszi.
Ezt találtam:
Technical Characteristics: Impedance rating in ohms: 600.0 nominal Frequency response range in hertz: 20.0 to 18000.0 Headband type: adjustable single band Headset cord length: 120.0 inches nominal Channel monitor capability: any acceptable Earphone quantity: 2 Impedance matching device location: earphone Headset connecting cord termination location: at center connection Iii fsc application data: headsets,handsets,microphones,and speakers Body style: 9 headset, molded Output sensitivity rating in decibels: 94.0 Earphone element type: dynamic Earphone cushion material: rubber foam, synthetic Earphone interconnection arrangement: parallel Impedance matching device type: solid state Magnetic shielding: not included Signal input terminal type: plug
Van a fiókban egy E88CC. Azzal kezdhetek valamit?
Üdv! Noha nem engem kérdeztél, keress még egy E88CC-t.
Két csővel simán megodható a feszültségerősítő+katódkövető DC csatolással, 80 ohm körüli kimenőellenállással, pláne 600/300 ohmos fülesre. Visszacsatolás nélkül. Ajánlott tápfesz: 100-150 V
Köszi. Körülnézek, de nem rémlik , hogy lenne még egy.
Tudnál esetleg rajzot is ajánlani?
Az egy jó hangú cső, de egy darabbal nem sokra mész... kettővel már lehetne kezdeni valamit. Egy srpp kapcsolás vinné a 600 Ohm-ot és talán vonalról is meg lehetne hajtani.
Olvasgasd EZT az oldalt, vannak érdekességek.
Mi az az srpp?
Egyfajta alapkapcsolás...
Bővebben: Link Ha csövezni akarsz, akkor a 600-as füleshez 6N6P csövet szerezz be. Nem nagy drágaság és nagyon jó ilyen célra. Pl. a Pozsi webboltjában és a vaterán is szokott lenni. Az E88CC is jó, de inkább meghajtónak való.
Ebből a csőből 4 db kéne egy sztereó fh. erősítőhöz. Ez nekem túl jó (HighEnd) lenne.
![]() Azt hiszem Maradok az olcsóbb félvezetősnél. Köszi az infókat.
Ez lesz a megoldás esetleg ezzel kiegészítve.
Melyik jobb minőségű?
Az OPA2134 vagy NJM2068D vagy NJM2043 ? Adatlap szerint az OPA, de árban is háromszoros. (900Ft.)
Ezek egyikét sem lehet egyoldalúan jobbnak ítélni a másiknál, mindegyik jó, képesek meghajtani 600 Ohm-ot.
A két NJM-et mindenképpen szerezd be, az OPA-t rád bízom. Nekem van mindegyikből, de én szívesebben hallgatom az NJM-eket. Az adatlapokból nem derül ki hogy melyik szereti jobban a zenét A 2068D nagyon muzikális, kiegyensúlyozott, nagyon szerethető hangzásvilágot ad a legtöbb műfajban, a 2043DD már másabb... ezt inkább akusztikus hangszeres zenékhez ajánlom,(pl népzenére, kórusra ez a legjobb) az énekhangot különösen szépen adja vissza, ebben az egyben picit hajazva a csöves SE-OTL erősítőmre.
Ez a Elliot -féle kapcsolás. Van egy nekem is, de már csak ritkán hallgatom. a TLC 272-est nem ismerem, de a sima TL 071 (072)-vel is működik. Szimmetrikus táp kell neki, +/-15V.
Szia! Építettem ilyet, nekem nagyon bevált: Bővebben: Link
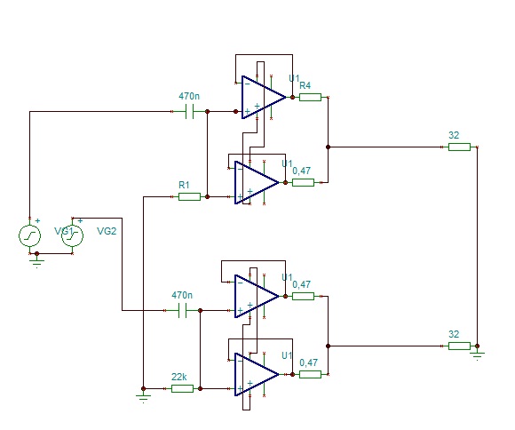
Sziasztok!
Csináltam unalomból egy fejhallgató erősítőt azokból az alkatrészekből amit találtam itthon. Lenne egy pár kérdésem róla. Létezik már ez vagy ezt én csináltam először ilyet? Én kia4558-as ic-ket tettem bele, ha mást tennék bele akkor másabb lenne a hangja? Mert a rock zenéket elég rosszul adja vissza, viszont az elektronikusat sokkal jobban, mint a canamp. U.I.:A képet tina-n csináltam, meg ahogy látom el is felejtettem bekötni a tápra az ic-ket. Nálam Most 2X12vdc-ről megy. |
Bejelentkezés
Hirdetés |












